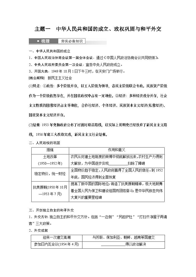
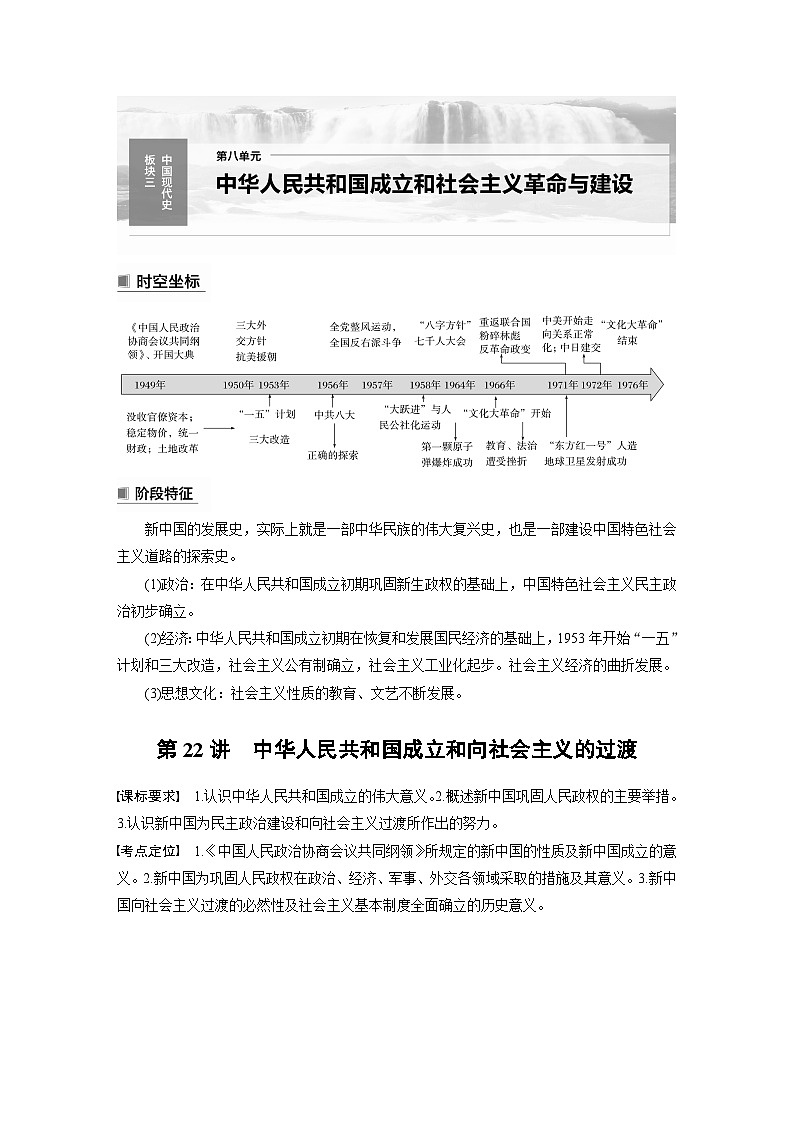
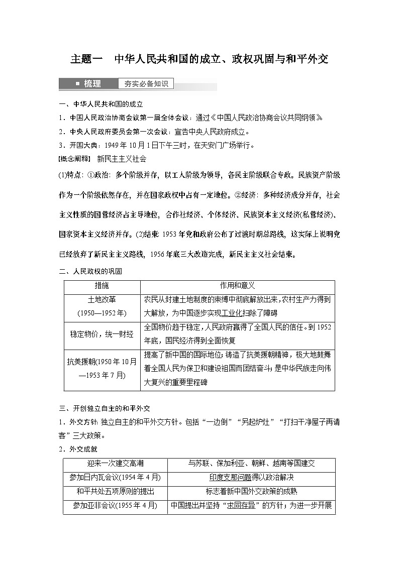
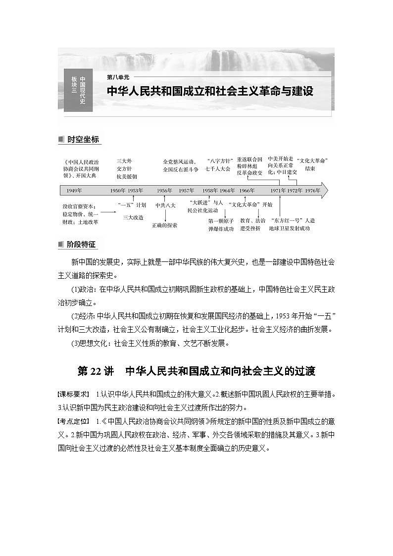
2024年高考历史一轮复习(部编版) 板块3 第8单元 第22讲 中华人民共和国成立和向社会主义的过渡
展开第22讲 中华人民共和国成立和向社会主义的过渡(课件)-2024年高考历史一轮复习课件(新教材新高考): 这是一份第22讲 中华人民共和国成立和向社会主义的过渡(课件)-2024年高考历史一轮复习课件(新教材新高考),共60页。PPT课件主要包含了高考历史一轮复习策略,教材融合,考情分析,目录索引,PARTONE,复习目标,网络构建等内容,欢迎下载使用。
新高考高考历史一轮复习精品课件第8单元第22讲中华人民共和国成立和向社会主义的过渡(含解析): 这是一份新高考高考历史一轮复习精品课件第8单元第22讲中华人民共和国成立和向社会主义的过渡(含解析),共57页。PPT课件主要包含了目标定位·明考向,主干梳理·理思路,考点探究·释难点,典例研析·立标杆,临时宪法,帝国主义,新民主主义,少数民族,封建土地制度,工业化等内容,欢迎下载使用。
2024届高考历史一轮复习中外历史纲要第6单元第18讲中华人民共和国成立和向社会主义的过渡课件: 这是一份2024届高考历史一轮复习中外历史纲要第6单元第18讲中华人民共和国成立和向社会主义的过渡课件,共60页。PPT课件主要包含了中华人民共和国土地改,生产力,银元之战,人民志愿军,国际地位,一边倒,帝国主义,国际关系,平等互利,求同存异等内容,欢迎下载使用。

