


2022-2023学年海南省海口市七年级(下)期末道德与法治试卷(含解析)
展开
这是一份2022-2023学年海南省海口市七年级(下)期末道德与法治试卷(含解析),共12页。试卷主要包含了单项选择题,分析说明题,综合探究题等内容,欢迎下载使用。
2022-2023学年海南省海口市七年级(下)期末道德与法治试卷
一、单项选择题(本题共16小题,共48分)
1. 引发全国人民关注的某中学学生失踪事件,让社会大众对青春期青少年的心理健康状况广泛关注,当我们感到情绪低落时下列合适的是( )
①找信得过的朋友聊聊
②做自己的“心理保健医生”
③去打打篮球或去跑步
④把自己的想法写下来
A. ①②③ B. ①②④ C. ①③④ D. ①②③④
2. 你认为初中生的“独立”是指( )
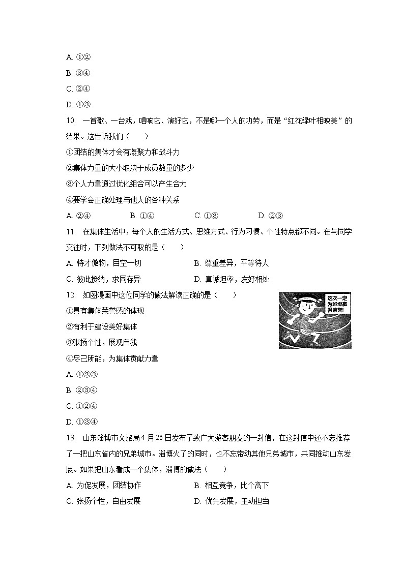
①不人云亦云
②有自己独到的见解
③能接纳他人合理、正确的意见
④一味追求独特
A. ①②③ B. ②③④ C. ①③④ D. ①②④
3. 鲁班是我国古代杰出的建筑工匠。他发明的每一件工具,都是在生产实践中得到启发,经过反复研究、试验创造出来的。这启示我们( )
①创造离不开实践
②要激发创造热情
③坚持自己的主见,不接受他人的建议
④只要花全部精力与时间去尝试,一定会成功
A. ①② B. ②④ C. ③④ D. ②③
4. 青春的探索需要自信,自信的作用有( )
①自信让我们充满激情
②自信的人有勇气交往与表达,有信心尝试与坚持
③自信的人能够展现优势与才华,激发潜能与活力
④自信的人可以获得更多的实践机会与创造可能
A. ①②③ B. ①②③④ C. ②③④ D. ①②④
5. “止于至善”是一种“虽不能至,心向往之”的实践过程,是一种向往美好、永不言弃的精神状态。下列古语与这一思想相一致的是( )
A. 海内存知己,天涯若比邻 B. 勿以恶小而为之,勿以善小而不为
C. 道德仁义,非礼不成 D. 独学而无友,则孤陋而寡闻
6. 从漫画中可以看出影响小朋友情绪的因素是( )
A. 周围的舆论 B. 自然环境 C. 个人的生理周期 D. 对某件事情的预期
7. 对于英雄、坏人、弱者,我们依次应产生的情感体验是()
A. 崇敬 同情 义愤 B. 崇敬 义愤 同情 C. 同情 崇敬 义愤 D. 义愤 同情 崇敬
8. 美好的情感表达着我们的愿望,促进我们的精神发展。我们要在生活中创造正面的情感体验,传递美好情感。下列同学的观点正确的是( )
①小兰:可以阅读一本好书,从中感受到榜样的力量
②小强:周末和好朋友一起打麻将,打发闲暇时间
③小军:周末和同学一起参加保护环境的公益活动
④小花:利用课余时间,帮助同学补课,体验到自己的价值
A. ①②③ B. ②③④ C. ①②④ D. ①③④
9. 如图漫画向我们传递的情感是( )
①亲情
②敬畏感
③感恩之情
④恐惧感
A. ①②
B. ③④
C. ②④
D. ①③
10. 一首歌、一台戏,唱响它、演好它,不是哪一个人的功劳,而是“红花绿叶相映美”的结果。这告诉我们( )
①团结的集体才会有凝聚力和战斗力
②集体力量的大小取决于成员数量的多少
③个人力量通过优化组合可以产生合力
④要学会正确处理与他人的各种关系
A. ②④ B. ①④ C. ①③ D. ②③
11. 在集体生活中,每个人的生活方式、思维方式、行为习惯、个性特点都不同。在与同学交往时,下列做法不可取的是( )
A. 恃才傲物,目空一切 B. 尊重差异,平等待人
C. 彼此接纳,求同存异 D. 真诚坦率,友好相处
12. 如图漫画中这位同学的做法解读正确的是( )
①具有集体荣誉感的体现
②有利于建设美好集体
③张扬个性,展现自我
④尽己所能,为集体贡献力量
A. ①②③
B. ②③④
C. ①②④
D. ①③④
13. 山东淄博市文旅局4月26日发布了致广大游客朋友的一封信,在这封信中还不忘推荐了一把山东省内的兄弟城市。淄博火了的同时,也不忘带动其他兄弟城市,共同推动山东发展。如果把山东看成一个集体,淄博的做法( )
A. 为促发展,团结协作 B. 相互竞争,比个高下
C. 张扬个性,自由发展 D. 优先发展,主动担当
14. 今年的“民法典宣传月”活动以“美好生活,民法典相伴”为主题。设计此主题的原因( )
A. 是丰富人们的精神生活 B. 是我们的生活需要法律
C. 是法律能预测未来 D. 法治是统治阶级意志的体现
15. 2023年4月26日第十四届全国人民代表大会常务委员会第二次会议修订通过《中华人民共和国反间谍法》,自 2023年7月1日起施行。这说明( )
A. 法律是由国家制定或认可的 B. 公民在法律面前一律平等
C. 法律是由国家强制力保证实施的 D. 法律对全体社会成员具有普遍约束力
16. 青少年不仅是法治中国建设的受益者,更应该成为参与者和推动者。对此,下列说法中不正确的是( )
A. 提高青少年的道德水平有助于法治文化环境的形成
B. 青少年身心发展不够成熟,还没有履行法律义务的能力
C. 青少年要遵守法律法规,自觉养成尊法学法守法用法的习惯
D. 树立法治意识,是青少年健康成长的基本要求
二、分析说明题(本题共3小题,共38分)
17. 集体里的一些“琐事”及对“琐事”的评价往往折射出该集体的精神面貌。自习课上,教室里很吵闹,很多同学无法安静学习。下课后,小明提议:“老师已经很辛苦了,如果他知道了一定很生气,我们还是别让老师伤神。”小明的提议得到大家的响应。
点评:小明很体谅老师。
请回答下列问题:
(1) 你同意对小明的点评吗?如果由你来点评,你会说些什么?
(2) 如果无视不良现象,任其发展,结果会怎样?
18. 伴随着青春期的身心发育,我们的情绪发生着微妙变化。情绪的微妙之处已经大大超越了人类语言能够形容的范围。对此,有同学认为:情绪很复杂,负面情绪会让人焦虑、悲伤,所以转移注意才是最关键的。
请你对这一观点进行辨析。
19. 材料一:《关于进一步严格管理切实防止未成年人沉迷网络游戏的通知》明确要严格限制向未成年人提供网络游戏服务的时间;不得以任何形式向未实名注册和登录的用户提供游戏服务。
材料二:3月3日,海口市烟草专卖局联合海口市市场监督管理局、海口市教育局深入各校开展未成年人“护苗”专项行动暨法律宣传进校园活动,严厉打击制售传播非法有害少儿出版物及信息活动,坚决清理危害未成年人身心健康的不良内容,为未成年人健康成长营造积极向上向善的社会文化环境。
阅读材料,回答问题
(1) 材料一体现了国家对未成年人的哪方面保护?除此之外还规定了哪些保护?
(2) 海口为什么要开展“护苗”专项行动,坚决清理危害未成年人身心健康的不良内容?
三、综合探究题(本题共1小题,共14分)
20. 某中学七年级开展“青春的心弦”主题活动,学校团支部邀请你参与并回答相关问题。
(1) 请为本次活动设计两种合适的活动形式。
(2) 假如你收到一封来自异性朋友的情书,请谈谈你处理的方式。
(3) 中学生小燕:“小浩,你是不是不喜欢我了,我知道你早就烦我了、嫌弃我了……”;同学小浩:“你不要瞎想”。读对话,请你对两名同学加以劝解。
(4) 请你向同学们谈谈:男女同学正常健康交往的做法。
答案和解析
1.【答案】D
【解析】根据所学知识,当我们感到情绪失落时,找朋友聊天、打篮球或跑步、把自己的想法写下来,做自己的“心理保健医生”等都是合适的情绪调节方式,故①②③④符合题意。
故选:D。
本题考查学会调控情绪。生活中产生消极情绪是正常的,关键是要学会调控:主要有改变认知评价、转移注意、合理宣泄、放松训练。
把握学会调控情绪的知识,理解题干主旨,做出正确的选择。
2.【答案】A
【解析】依据教材知识,独立指的是不人云亦云,有自己独到的见解,能接纳他人合理、正确的意见,故①②③正确;独立不是一味追求独特,故④错误。
故选:A。
本题考查发展独立思维。独立思维并不等同于一味的追求独特,而是不人云亦云,有自己独到的见解,同时接纳他人合理的,正确的意见。
把握发展独立思维的知识,理解题干主旨,做出正确的选择。
3.【答案】A
【解析】鲁班发明的每一件工具,都是在生产实践中得到启发,经过反复研究、试验创造出来的。这启示我们创造离不开实践,要激发创造热情,①②正确;我们需要接受他人的建议,③错误;只要,一定,说法绝对,④错误。
故选:A。
本题考查勇于创新。创新是力量之源发展之基;科学的本质是创新,科技发展靠创新。
仔细审题,联系勇于创新的有关内容作答。
4.【答案】B
【解析】自信对于一个人的成功有重要作用,自信让我们充满激情,使我们有勇气交往和表达、有信心尝试和坚持,可以获得更多的实践机会和创造可能,于是能够展现自己的优势与才华,激发潜能与活力,从而获得成功,所以①②③④都符合题意。
故选:B。
本题考查自信的含义与作用。自信心是一种反映个体对自己是否有能力成功地完成某项活动的信任程度的心理特性,是一种积极、有效地表达自我价值、自我尊重、自我理解的意识特征和心理状态,也称为信心。
本题属基础知识题,考查自信的含义与作用,根据教材知识,依据题意分析,选出正确答案。
5.【答案】B
【解析】海内存知己,天涯若比邻强调的是友谊,A错误。止于至善是人的一种精神境界,是一种向往美好、永不言弃的精神状态。每个人都可以从点滴小事做起,积少成多,积善成德,勿以恶小而为之,勿以善小而不为符合止于至善的要求,B正确。道德仁义,非礼不成强调的是礼仪,C错误;独学而无友,则孤陋而寡闻强调的是合作学习,D排除。
故选:B。
本题考查的知识点是止于至善。止于至善是人的一种精神境界,是一种“虽不能至,心向往之”的实践过程,是一种向往美好、永不言弃的精神状态。
仔细审题,把握对止于至善的认识,结合选项排除。
6.【答案】B
【解析】依据教材知识,影响情绪的因素包括个人的生理周期、对某件事情的预期、周围的舆论氛围、自然环境等。漫画中“有雨的日子,心情老不好”说明影响小朋友的情绪因素是自然环境,故B正确;题干体现的是自然环境,没有体现周围的舆论氛围、个人的生理周期、对某件事情的预期,故ACD错误。
故选:B。
本题考查情绪的类型及特点。人的情绪是复杂多样的,除了常见的喜、怒、哀、惧等基本情绪,还有害羞、焦虑、厌恶和内疚等复杂情绪。
把握情绪的类型及特点的知识,理解题干主旨,做出正确的选择。
7.【答案】B
【解析】情由心生,面对英雄,我们会产生崇敬感;面对坏人,我们会产生义愤感;面对弱者,我们会产生同情感,B对应正确,符合题意;ACD对应错误,排除。
故选:B。
本题考查的知识点是情感的类型。情感可以分为基础情感、高级情感;正面体验、负面体验、两方面混杂体验等。
解答本题要把握好情感的类型,结合题意分析,选出正确答案。
8.【答案】D
【解析】美好的人和事物会产生美好情感,通过阅读、与人交往、参与有意义的社会活动等方式可以获得美好情感,①③④说法正确,可以产生美好情感;②错误,打麻将是不良诱惑,不会产生美好情感。
故选:D。
本题考查的知识点是体味美好的情感。生活中美好的人和事物,让我们身心愉悦,逐渐丰富我们对生活、对人生的美好情感。这些情感表达着我们的愿望,促进我们的精神发展。
解答本题要把握好体味美好的情感的方法,排除错误说法,完成解答。
9.【答案】D
【解析】由漫画中“母亲很伟大,有了你的温暖才算家”,体现了亲情之爱,也体现了对父母的感恩之情,①③说法正确,符合题意;题干中体现不出敬畏感和恐惧感,②④排除。
故选:D。
本题考查的知识点是情感的类型与作用。情感可以分为基础情感、高级情感;正面体验、负面体验、两方面混杂体验等。社会生活中,情感是人最基本的精神需求。情感伴随着我们的生活经历不断积累、发展,这正是我们生命成长的体现。
仔细审题,把握情感的类型与作用的知识,结合选项分析选择。
10.【答案】C
【解析】集体是个人生存的依靠,是个人成长的园地,个人的生活、学习和工作都离不开集体;个人是组成集体的细胞,集体的发展离不开每个成员的努力。题干中的描述说明了成员之间的组织和配合对集体具有重要的意义,团结的集体才会有凝聚力和战斗力,个人力量通过优化组合可以产生合力,①③符合题意;②错误,集体的力量取决于集体的团结;④与题意不符。
故选:C。
该题考查集体凝聚力。集体凝聚力是指集体对成员的吸引力,成员对集体的向心力,以及集体成员之间的相互吸引力。集体凝聚力在外部表现为集体成员对集体的荣誉感及集体的地位。集体凝聚力在内部表现为集体成员之间的融合度和集体的士气。
仔细审题,把握集体凝聚力的作用,结合选项排除。
11.【答案】A
【解析】我们要从小培养良好的文明意识和文明习惯,学会接受他人的异同,尊重差异,平等待人;彼此接纳,求同存异;真诚坦率,友好相处;BCD是正确观点,不符合题意;A选项观点错误,恃才傲物,目空一切,不利于获得友情,不利于交往,符合题意。
故选:A。
本题考查学会接受他人的异同。在交往中要真诚、平等、尊重、礼貌、宽容待人等等。
本题属基础知识题学会接受他人的异同,根据教材知识,结合所学,选出正确答案。
12.【答案】C
【解析】分析漫画可知,这位同学在赛场上奋力拼搏,尽己所能,为集体贡献力量,具有集体荣誉感的体现,有利于建设美好集体,①②④正确;③错误,他没有张扬个性,是为集体争光添彩。
故选:C。
本题考查建设美好集体。美好集体是我们共同学习、共同生活的家园,引领我们成长。在美好的集体中,每个人都能在其中获得丰富的精神养料,拥有充实的精神生活,感受集体的关爱和吸引,凝聚拼搏向上的力量,坚定自己的生活信念。
解答本题要正确分析,把握建设美好集体,在此基础上,选出正确答案。
13.【答案】A
【解析】题干中,淄博火了的同时,也不忘带动其他兄弟城市,共同推动山东发展。如果把山东看成一个集体,淄博的做法旨在:为促发展,团结协作,故A符合题意;BCD排除,观点与淄博的做法不符。
故选:A。
本题考查个人与集体的关系。个人与集体是相互依存的。一方面,个人生活在一定的集体中,离不开集体;另一方面,集体是由个人组成的。个人的一言一行都会影响到整个集体的利益和发展。
本题属基础知识题,考查个人与集体的关系,根据教材知识,依据题意分析,选出正确答案。
14.【答案】B
【解析】分析可知,法律可以规范和调整我们的生活,故A说法错误;今年的“民法典宣传月”活动以“美好生活,民法典相伴”为主题,这体现了生活需要法律,故B说法正确;“法律能预测未来”,该说法夸大了法律的作用,故C说法错误;是法律的本质,观点跟题意无关,故D排除。
故选:B。
本题考查树立法治观念。树立法治观念是文明社会对公民最起码的素质要求,增强公民的法治观念是实行依法治国的重要条件;只有人人树立法治观念,养成守法习惯,善于用法维权,才能有效地保护社会稳定,才能维护国家、集体利益和公民的合法权益。
本题属基础知识题,考查树立法治观念,根据教材知识,依据题意分析,选出正确答案。
15.【答案】A
【解析】题干中,全国人大表决通过《中华人民共和国反间谍法》,涉及立法,体现了我国法律是由国家制定或认可的,A正确;BCD与题意不符,应排除。
故选:A。
本题考查法律的特征。法律是国家制定或认可、靠国家强制力保证实施、对全体社会成员具有普遍约束力的特殊行为规范。
认真审题,把握法律的特征知识点,依据题干信息,对照选项分析选择即可。
16.【答案】B
【解析】青少年要树立法治意识,提高青少年的道德水平有助于法治文化环境的形成;青少年要遵守法律法规,自觉养成尊法学法守法用法的习惯;树立法治意识,是青少年健康成长的基本要求,故ACD正确;青少年要依法履行法律规定的义务,故B错误;本题是逆向选择题,故本题选B。
故选:B。
本题考查树立法治观念。树立法治观念是文明社会对公民最起码的素质要求,增强公民的法治观念是实行依法治国的重要条件;只有人人树立法治观念,养成守法习惯,善于用法维权,才能有效地保护社会稳定,才能维护国家、集体利益和公民的合法权益。
本题属逆向选择题,考查树立法治观念,结合材料,仔细分析,依据题意,得出符合要求的答案。
17.【答案】【小题1】我不同意这个点评。小明的做法纵容了不守规则的行为,对班集体不利。
【小题2】班级纪律得不到遵守和维护,形成不诚实守信的风气,危害同学和班集体。
【解析】本题考查了小团体主义。小群体内成员之间的友谊如果沾染上江湖义气,这样的小群体往往会将自身利益置于集体利益之上,沦为小团体主义。
解答本题关键是通过问题分析,明确考查的知识点是小团体主义,运用所学,具体分析作答。
18.【答案】本题为辨析题,考查学生辩证分析问题的能力。首先判断出观点错误。依据教材知识,理由从人的情绪是复杂多样的,学会正确对待自己的各种情绪感受的重要性,调节情绪的方法等方面来回答。
故答案为:
这一观点是错误的。
①人的情绪是复杂多样的,除了喜、怒、哀、惧等基本情绪,还有害羞、焦虑、厌恶和内疚等复杂情绪。②我们要学会正确对待自己的各种情绪感受,保持积极的心态享受喜悦和快乐,让我们的青春生活更加美好。适度的负面情绪,可以帮助我们适应突发事件,但持续地处于负面情绪状态,则可能危害我们的身心健康。
③调节情绪的方法不是单一的,除了转移注意,还包括改变认知评价、合理宣泄和放松训练等来调节情绪。因此,我们要正确认识情绪,保持乐观心态,通过不同方法合理调节情绪,积极应对负面情绪。
【解析】本题考查积极情绪和消极情绪。对人的行为起着促进,增力作用的情绪就叫积极情绪,这种情绪可以产生积极的结果。凡是对人的行为起着削弱,减力作用的情绪就叫消极情绪,这种情绪会产生不良的结果。
解答时注意认真研究题目,明确题目要求和答题方向是积极情绪和消极情绪,综合运用基础知识作答,做到准确无误,思维发散,多角度多方面作答。
19.【答案】【小题1】网络保护。家庭保护、学校保护、社会保护、政府保护和司法保护。
【小题2】①未成年人身心发育尚不成熟,自我保护能力较弱,辨别是非能力和自我控制能力不强,容易受到不良因素的影响和不法侵害,需要给予特殊的保护。②未成年人的生存和发展事关人类的未来,保护未成年人的合法权益是人类文明和社会进步的应有之义。③海口开展“护苗”专项行动暨法律宣传进校园活动,坚决清理危害未成年人身心健康的不良内容,体现了对未成年人的关爱和保护。
【解析】本题以两则材料为载体,考查学生运用所学知识分析问题、解决问题的能力,涉及的知识点有未成年人需要特殊保护的原因、法律保护未成年人健康成长等。
认真阅读材料及设问,把握未成年人需要特殊保护的原因、法律保护未成年人健康成长等知识点,找到设问与教材知识的结合点,进而分析作答。
20.【答案】【小题1】主题班会、主题板报、主题辩论会等。
【小题2】冷静处理,避免伤害。
【小题3】世间万物皆有时节,青苹果看上去虽美,吃起来却酸涩。面对生活中可能出现的朦胧的情愫,我们应该慎重对待,理智处理。
【小题4】与异性交往要内心坦荡,言谈得当,举止得体,相互尊重,不失热情大方,真诚待人,而又掌握好分寸,就会获得青春美好的友谊。
【解析】本题以热点材料为背景,涉及到学会与异性交往,爱情的含义等知识。考查学生分析问题,解决问题的能力,以材料分析题形式呈现,依据所学和题意解答。
答题时要注意认真读题,体会材料反映的问题或考查的目标是学会与异性交往,爱情的含义等,从而准确的联系课本所学的内容,规范地去组织答案。
相关试卷
这是一份2022-2023学年海南省海口市九年级(上)期末道德与法治试卷(含详细答案解析),共14页。试卷主要包含了单项选择题,辨析题,分析说明题等内容,欢迎下载使用。
这是一份2022-2023学年海南省东方市港务中学七年级(下)期末道德与法治试卷(含解析),共12页。试卷主要包含了 以下属于情感描述的是, 有位家长这样说等内容,欢迎下载使用。
这是一份海南省海口市2022-2023学年七年级上学期期末道德与法治试题(解析版),共10页。试卷主要包含了答题前请认真阅读试题有关说明,请合理分配答题时间, 人要学会自我欣赏、自我赞美, “投我以木瓜,报之以琼琚, 互联网交往利弊共存, 对于网上交友,我们要, 对待不同风格的老师,我们应该等内容,欢迎下载使用。
