2022-2023学年湖南省长沙市雨花区七年级(下)期末生物试卷(含解析)
展开
这是一份2022-2023学年湖南省长沙市雨花区七年级(下)期末生物试卷(含解析),共29页。试卷主要包含了选择题,判断题,填空题,简答题等内容,欢迎下载使用。
2022-2023学年湖南省长沙市雨花区七年级(下)期末生物试卷
一、选择题(本大题共30小题,共60.0分)
1. 从化石看,露西已经是古人类了,因为在人类起源和进化的过程中,由猿进化到人的重要标志是( )
A. 直立行走 B. 使用工具 C. 制造工具 D. 产生语言
2. 进化论的建立者达尔文在仔细比较了人和现代类人猿的相似之处后,提出人类和现代类人猿的共同祖先是( )
A. 长臂猿 B. 大猩猩 C. 黑猩猩 D. 森林古猿
3. 人体产生精子的器官是( )
A. 前列腺 B. 精囊腺 C. 睾丸 D. 附睾
4. 某些药品说明书印有“孕妇禁用”。药品中的化学物质进入胎儿体内是通过()
A. 卵巢 B. 输卵管 C. 胎盘和脐带 D. 子宫
5. 下列不属于青春期生长发育特点的是( )
A. 身高突增 B. 心脏的收缩能力提高
C. 肺活量显著增大 D. 思想情绪稳定
6. 夜间看不清东西,可能患有夜盲症,应补充( )
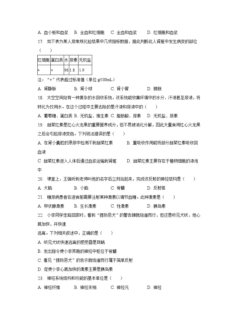
A. 维生素B B. 维生素C C. 维生素A D. 维生素D
7. 同学们小组合作探究了食物中所含的能量,相关说法正确的是( )
A. 温度计的下端要接触到锥形瓶的底部
B. 重复实验可以使得实验结果更准确
C. 水吸收的热量等于食物实际所含的能量
D. 质量相同的任意两种食物所含能量完全相同
8. 今年“5•20”中国学生营养日的主题为“珍惜盘中餐,粒粒助健康”。青少年要养成珍惜粮食、均衡营养的良好习惯。下列认识不正确的是()
A. 多吃新鲜的蔬菜和水果可保证人体对维生素的需求
B. 从牛奶和鸡蛋中可获取蛋白质和钙
C. 多吃巧克力和油炸食品为身体提供更多能量
D. 三餐粗细粮搭配合理,不偏食不挑食
9. 新冠疫情后多国对随地吐痰进行严厉处罚,痰形成的部位是( )
A. 口腔 B. 咽喉 C. 鼻腔黏膜 D. 气管和支气管
10. 常被人们称之为“秋冬毒雾杀人刀”的雾霾对人体的呼吸系统有较大的影响。人体的呼吸系统对吸入的气体首先有清洁、湿润、温暖作用的结构是( )
A. 鼻 B. 咽 C. 气管 D. 肺
11. 王玲同学发烧39℃,到医院检查身体。验血后发现白细胞数目明显偏高,医生会告诉她( )
A. 你贫血了,平常注意多吃些含铁的食物 B. 营养不良,应该多吃些含蛋白质的食品
C. 白细胞数目越多越好,说明身体越健康 D. 你身体的某部位有炎症,需要消炎
12. 健康公民应积极参加无偿献血。医生抽血时,针刺入的血管是( )
A. 主动脉 B. 静脉 C. 肱动脉 D. 毛细血管
13. 我国成功研发了全磁悬浮式人工心脏,如图所示,其工作原理是利用辅助泵提供动力,将心脏某腔室血液抽出并灌注到动脉。下列关于人工心脏的叙述,错误的是( )
A. 可代替左心室的功能
B. 可作为肺循环的起点
C. 其泵出的血液进入主动脉
D. 其泵出的血液为动脉血
14. 在观察小鱼尾鳍内血液的流动实验中,用浸湿的棉絮将小鱼头部的鳃盖包裹起来,并在观察过程中不断的往棉絮滴加清水。其主要目的是( )
A. 避免鳃盖不停的张合 B. 为小鱼提供氧
C. 为小鱼提供营养物质 D. 便于区分血管类型
15. 4月17日是世界血友病日,血友病患者被称为“玻璃人”,因为这群人碰不得掉不得,像玻璃一样脆弱,轻微的受伤也会流血不止,原因是血液中缺少( )
A. 红细胞 B. 血小板 C. 血红蛋白 D. 白细胞
16. 对于创伤性大量失血和大面积烧伤的患者,应分别给他们输入( )
A. 血小板和血浆 B. 全血和红细胞 C. 全血和血浆 D. 红细胞和血浆
17. 如下表为某人尿常规化验结果中几项指标数据,据此判断此人肾脏中发生病变的部位( )
红细胞
蛋白质
水
尿素
无机盐
+
+
96
1.8
1.9
注:“+”代表超过标准值(单位g/100mL)
A. 肾静脉 B. 肾小球 C. 肾小管 D. 膀胱
18. 太空空间站有一种复杂的水回收系统,该系统能收集环境中的水分、汗液甚至尿液,将转化为饮用水。在这个过程中主要去除的是汗液和尿液中的( )
A. 葡萄糖、蛋白质 B. 无机盐、维生素 C. 脂肪酸、尿素 D. 无机盐、尿素
19. 甜菜红素是红心火龙果的重要营养成分,但不易被消化分解,因此大量食用红心火龙果之后会引起尿液变色。下列说法错误的是( )
A. 在肾小囊腔的原尿中检测不到甜菜红素 B. 重吸收作用能将部分甜菜红素吸收回血液
C. 甜菜红素进入人体后通过血浆运输到肾脏 D. 甜菜红素主要存在于植物细胞的液泡中
20. 课堂上,王强听到老师叫他的名字后立刻站起来,完成该反射的神经结构是( )
A. 大脑 B. 小脑 C. 脊髓 D. 反射弧
21. 糖尿病患者在进食前需要注射某种激素以调节血糖。此种激素是( )
A. 甲状腺激素 B. 生长激素 C. 性激素 D. 胰岛素
22. 小李同学走路回家时,看到“提防恶犬”的警告牌就绕道而行,但还是听见犬吠,他心跳加快,并快速
逃离。下列相关叙述中,正确的是( )
A. 听见犬吠快速逃离的感受器是耳蜗
B. 发出指令使小李奔跑的神经中枢位于脊髓
C. 看见“提防恶犬”的告示就绕道而行属于简单反射
D. 促使小李心跳加快的激素主要是胰岛素
23. 神经系统结构和功能的基本单位是( )
A. 神经纤维 B. 神经末梢 C. 神经元 D. 神经
24. 如图是小秦制作的模拟眼球成像及近视成因装置,其中水透镜模拟的结构是( )
A. 角膜 B. 玻璃体 C. 晶状体 D. 视网膜
25. “植物人”有心跳、呼吸,没有思维,不能运动。受损的神经中枢最可能在( )
A. 大脑 B. 小脑 C. 脑干 D. 脊髓
26. 近日教育部发布“睡眠令”,以扭转目前中小学生睡眠严重不足的局面。睡眠不足会导致生长激素分泌不足,影响人体生长。下列有关生长激素说法正确的是( )
A. 生长激素是由垂体分泌的,垂体属于内分泌腺
B. 幼年时期生长激素分泌不足易患呆小症
C. 幼年时期生长激素分泌过多易患肢端肥大症
D. 成年时期生长激素分泌过多易患巨人症
27. 2023年爱耳日的主题为“科学爱耳护耳,实现主动健康”。下列关于爱耳护耳的叙述,正确的是()
A. 遇到巨大声响时迅速张口或闭嘴堵耳,以保护咽鼓管
B. 鼻咽部有炎症时应及时治疗,避免外耳道感染
C. 不要用尖锐的东西挖耳朵,以免戳伤鼓膜
D. 为了避免噪音影响他人,应经常戴耳机听音乐
28. 党的二十大报告提出,中国式现代化是人与自然和谐共生的现代化。下列做法与此观念不相符的是( )
A. 倡导垃圾分类,共建幸福家园 B. 拧紧水龙头,杜绝长流水
C. 纸张双面用,节约又环保 D. 围湖造田,扩大耕地面积
29. 中国政府努力争取2060年前实现“碳中和”(CO2,净零排放量)目标。下列说法正确的是( )
A. 提倡“低碳生活”,推广节能与新能源 B. 实现碳中和与汽车使用量的多少无关
C. 绿色植物是生产者,不产生二氧化碳 D. 实现碳中和后,空气中没有二氧化碳
30. 发展生态农业在实现乡村振兴中具有重要作用,下列措施不属于发展生态农业的是( )
A. 核桃树下养殖林下鸡 B. 为草莓喷洒大量农药
C. 信息化手段节水灌溉 D. 农作物施用农家粪肥
二、判断题(本大题共7小题,共7.0分)
31. 人类生殖过程中最初附着在子宫内膜上的是胚胎。 ______ (判断对错)
A. 正确
B. 错误
32. 人体能通过口腔吸入空气,所以口腔是呼吸道的起始部分。 ______ (判断对错)
A. 正确
B. 错误
33. 正常情况下原尿中不含大分子蛋白质,但有小分子蛋白质。 ______ (判断对错)
A. 正确
B. 错误
34. 溺水而导致呼吸停止的病人是因为影响了肺与外界的气体交换。______(判断对错)
35. 血浆中含量最多的物质是血细胞。 ______ (判断对错)
A. 正确
B. 错误
36. 要使土壤长期保持肥力,保证农作物高产,最好使用禽畜粪尿、人粪尿。 ______(判断对错)
A. 正确
B. 错误
37. 性腺分泌性激素受神经系统的控制。 ______ (判断对错)
A. 正确
B. 错误
三、填空题(本大题共3小题,共3.0分)
38. 人体生命活动所需要的能量,主要由糖类提供。 ______ (判断对错)
39. 人呼出的气体中含量最多的是二氧化碳。 ______ .(判断对错)
40. 动脉比静脉粗大。______(判断对错)
四、简答题(本大题共6小题,共30.0分)
41. 如图是人体消化系统模式图。
请据图回答:
(1)【①】结构名称是 ______ ,它与人的口舌生津有关。
(2)小华早餐吃了面包、鸡蛋,面包中的主要营养物质在人体内的最初消化部位是【②】 ______ (填结构名称)。
(3)【⑥】分泌的消化液含有消化 ______ (填营养物质名称)的酶。
(4)【⑧】是消化系统的主要器官,其内表面有许多环形突起,称为 ______ ,突起上还有许多小肠绒毛。营养物质从【⑧】内腔进入血液要依次穿过 ______ 。
42. 如图为泌尿系统的概念图,据图回答:
(1)图中泌尿系统中暂时贮存尿液的器官是 ______ (填字母)。A形成尿液的基本单位E是由 ______ (填字母)和肾小管组成。
(2)健康人的尿液不含葡萄糖是由于标号 ______ 所示的作用。
(3)从肾静脉流出的血液中,尿素含量 ______ ;肾脏净化血液的同时,也调节了人体内水和 ______ 的平衡。
43. 某科学兴趣小组的同学利用废旧电线设计制作了如图所示三种血管关系的模型,①②是电线,③是细铜丝。
请分析回答:
(1)在这一模型中,③模拟的是 ______ ,其功能是进行 ______ 。
(2)如果这一模型中的血流方向是①→③→②,则②模拟的血管是静脉,它分布在人体四肢时,其内表面通常具有防止血液倒流的 ______ ;如果③流经的是小肠绒毛,则①内的营养物质比② ______ 。
(3)该模型存在一些缺陷,如与模拟的对象——血管相比,电线和细铜丝的内部都不是 ______ (选填“空心”或“实心”,可以选择相关器材加以改进。
44. 患有胆囊炎或胆囊摘除后的人,短时间内怕吃油腻的食物,这是为什么呢?胆汁与油腻的食物有什么关系?小明同学学习了食物的消化等相关知识后,参照馒头在口腔中的消化实验,自主进行了相关探究:
【材料用具】解剖针、小烧杯、水槽、热水、量筒、试管(2个)、清水、花生油、新鲜的动物胆囊。
【实施方案】
①取新鲜鸡(或鱼或猪)的胆汁放在小烧杯中备用。
②准备好两支干净的小试管并贴上标签甲、乙。
③向甲、乙两支试管中分别加入1毫升花生油(也可用菜油籽或大豆油)。④向甲、乙两支试管中分别加入等量的胆汁和清水。
⑤充分振荡后,将两支试管放入37℃的温水中静置10分钟,如图所示。
请分析回答:
(1)在此探究中,该同学提出的问题应该是 ______ ?
(2)该探究实验方案中设置试管乙的目的是 ______ 。
(3)方案④要求加入的胆汁和清水是等量的,理由是 ______ 。
(4)本实验中观察到的现象,试管甲中花生油变成以微小颗粒,乙试管中花生油没有任何变化,说明胆汁对脂肪只具有乳化作用(即物体颗粒大小有变化,没有产生新的物质),从而证明胆汁 ______ (填“含有或不含”)消化酶。
(5)胆汁是由 ______ 分泌的,它储存在胆囊中,所以患有胆囊炎或胆囊摘除后的人,短时间内怕吃油腻的食物。
45. 如果不注意个人防护和保持健康的生活习惯,很容易患上呼吸系统疾病。请阅读下列资料:
资料一:“海姆立克急救法”是抢救异物误入气管患者的方法,被称为“生命的拥抱”。
(如图所示)假设人的肺部为一个气球,气嘴儿就是它唯一的出口,如果出口被异物阻塞,可以用手捏挤气球,气球受压,球内空气上移,从而将阻塞出口的异物
冲出,这就是海氏腹部冲击法的物理学原理。急救者环抱患者,突然给患者上腹部施压,使其上腹部下陷,造成膈肌突然上升,患者的胸腔压力骤然增加,由于胸腔是密闭的,故胸腔内的气体就会在压力的作用下自然地冲向气管,每次冲击将产生450~500毫升的气体,从而就有可能将异物排出,恢复气道的通畅。
资料二:“空调病”是一种因不科学使用空调所引发的常见的,
“现代生活方式病”,主要表现为头痛、咳嗽、鼻塞、疲倦、皮肤干燥、咽喉痛、手足麻木、胃肠不适等,可能诱发心脑血管、风湿免疫、呼吸系统等慢性病。据统计,开空调的密闭房间,如果保持空气不流通5~6小时后,室内氧气含量下降13.2%,大肠杆菌升高1.2%,其他呼吸道有害病菌均有不同程度的增加。
请分析回答:
(1)呼吸系统中的 ______ 是进行气体交换的场所。
(2)资料一中,患者膈顶部上升时,患者的胸腔容积缩小,肺内气压 ______ (填“大于”或“小于”)外界气压,形成较大的气流把异物冲出。呼吸道通畅后,空气进入肺,再通过气体扩散作用实现肺泡与 ______ 的气体交换。
(3)资料二中,“咳嗽、鼻塞、咽喉痛”等症状说明“空调病”可能危害人体的呼吸系统;“肠胃不适”等症状说明“空调病”可能危害人体的 ______ 系统。
(4)开空调的密闭房间,病菌容易通过呼吸道到达肺,使人患呼吸系统疾病。长期在空调房容易得病,可见呼吸道对空气的处理能力是 ______ 的。
46. 2022年3月23日,“太空教师”翟志刚、王亚平、叶光富在中国空间站为广大青少年带来了一堂精彩的太空科普课。航天员生动演示了微重力环境下多个实验,深入浅出地讲解实验现象背后的科学原理,让孩子们受益匪浅。
请根据分析回答:
(1)在太空授课第二课中,王亚平老师将冰墩墩直着抛向了叶光富老师,叶老师看到冰墩墩朝他飞来时,冰墩墩反射的光线经过图中【A】晶状体的折射作用,在【B】视网膜上形成物像,最终在 ______ 形成视觉。
(2)太空授课结束了,北京主会场的同学们热烈鼓掌,请用图中的数字、字母及箭头写出这一反射所产生的神经冲动传导过程:B→C→⑥→⑧→ ______ 。若某同学鼓掌反射弧结构中的F受伤严重,该同学(选填 ______ “能”或“不能”)完成鼓掌反射活动。
(3)三位“太空教师”上课时需要依靠舱内的扶手固定自己,保持“站立”姿势。而在地球的我们,维持身体平衡主要依靠图中【 ______ 】(填序号)小脑的调节功能。
(4)小宇同学在观看神奇的太空实验时激动万分,此刻他大脑皮层特别兴奋,促使体内的肾上腺素含量增加,进而心跳加快,这说明人体的生命活动既受神经系统的调节,也受 ______ 调节的影响。
答案和解析
1.【答案】A
【解析】解:从猿到人的进化过程中,一代一代地向直立行走的方向发展,直立行走是进化发展的基础,直立行走是人类脱离森林束缚,开拓新家园的标志,是使用工具制造工具的基础。恩格斯曾指出,直立行走是从猿到人转变过程中“具有决定意义的一步”,直立行走使古人类能够将前肢解放出来,得以使用工具,前肢所从事的活动越来越多,上肢和手更加灵巧,直立行走是人猿分界的重要标准,A正确。
故选:A。
直立行走是进化发展的基础,直立行走是人类脱离森里束缚的基础,是使用工具制造工具的基础。直立行走是从猿到人转变过程中“具有决定意义的一步”。
解此题的是关键是理解掌握直立行走是人类祖先与猿分界的重要标志。
2.【答案】D
【解析】解:在距今1200多万年前,森林古猿广泛分布于非、亚、欧地区,尤其是非洲的热带丛林,森林古猿的一支是现代类人猿,以树栖生活为主,另一支却由于环境的改变慢慢的进化成了人类,可见人类和类人猿的关系最近,是近亲,它们有共同的原始祖先是森林古猿。
故选:D。
19世纪著名的进化论建立者是达尔文,他提出了人类与类人猿的共同祖先是森林古猿。
熟记人类和类人猿的共同祖先是森林古猿,就可轻松答题。
3.【答案】C
【解析】解:睾丸是男性主要的性器官,主要功能是产生精子和分泌雄性激素。
故选:C。
男性生殖系统由前列腺、睾丸、输精管、阴茎、附睾等组成。
关键是把握男性生殖系统的结构和功能。
4.【答案】C
【解析】解:胎儿生活在子宫内半透明的羊水中,通过脐带和胎盘从母体获得养料和氧气,胎儿产生的废物也通过胎盘从母体排出。胎盘和脐带是胎儿与母体联系的通道,因此药品中的化学物质进入胎儿体内是通过胎盘和脐带。
故选:C。
胎盘和脐带是胎儿与母体联系的通道。
掌握胎盘和脐带的功能是解题的关键。
5.【答案】D
【解析】解:ABC、青春期是一个生长和发育发生重要变化的时期,其中身高突增是青春期的一个显著特点,其次是体重增加,肌肉的力量突增,另外,神经系统和心、肺等器官的功能也显著增强,主要表现在心脏的收缩能力提高和肺活量显著增大,不符合题意。
D、青春期的男孩和女孩,心理上也发生着明显的变化,思想情绪往往不稳定,生活中常常会有较多的心理矛盾。如有了强烈的独立的意识、叛逆性,遇到挫折又有依赖性,渴望得到家长和老师的关怀,内心世界逐渐复杂,有的事情不想跟家长交流,符合题意。
故选:D。
1、青春期人的身体发生很大的变化,也容易产生心理问题,所以平时应该注意心理卫生,促使身心健康发展。
2、身高突增是青春期的一个显著特点。
解答此题要掌握青春期发育特征的知识。
6.【答案】C
【解析】解:A、维生素B是人体生长发育必需的营养物质。其主要作用有增加食欲、维持神经功能、促进生长发育、保护皮肤及黏膜、抑制黑色素生成、帮助肝脏解毒等,A不符合题意。
B、维生素C能够维持正常的新陈代谢,维持骨骼、肌肉和血液的正常生理作用,增强抵抗力,B不符合题意。
C、维生素A能够促进人体正常发育,增强抵抗力,维持人的正常视觉。缺乏时会导致夜盲症,C符合题意。
D、维生素D能够促进钙、磷吸收和骨骼发育。缺乏时会患佝偻病、骨质疏松症,D不符合题意。
故选:C。
维生素既不参与构成人体细胞,也不为人体提供能量,而且人体对它的需要量很小,但它对人体的各项生命活动有重要的作用,人体一旦缺乏维生素,就会影响正常的生长和发育,还会引起疾病。
解题的关键是掌握维生素的作用与缺乏时的症状。
7.【答案】B
【解析】解:A.探究食物中的能量时,在锥形瓶里放入一支温度计。温度计的下端浸入水中,但不要触瓶底,否则处理数据不准确,A错误。
B.要排除偶然因素造成的误差,应该设置重复组,多测几次,以减小误差,提高可信度,使得实验结果更准确,B正确。
C.实验所测得的水吸收的热量低于食物实际所含能量,因为食物燃烧时会向周围散失一小部分热量,C错误。
D.据科学家测定,糖类、脂肪、蛋白质在体内分解所放出的热量分别是:每克糖类平均为17.15千焦,每克脂肪平均为38.91千焦,每克蛋白质平均为17.15千焦。脂肪的热价最高,因此若进食的量相同,脂肪提供的能量最多。可见,质量相同的任意两种食物所含能量不完全相同,D错误。
故选:B。
(1)每克食物在体外充分燃烧时释放的热量,是食物的热价。食物的热价反映出食物中储存能量的多少。相同的水温度上升越多,吸收的热量越多,表明食品燃烧释放的能量越多。
(2)种子的成分包括有机物(包括淀粉、蛋白质和脂肪)和无机物(含水和无机盐)。种子中加热后碳化并可以燃烧的物质称为有机物,而加热后不可以燃烧的物质称无机物。
(3)食物所含的六类营养物质中,能为人体提供能量的是糖类、脂肪和蛋白质。三大营养物质在体内分解所放出的热量是不同的。
解答此题要掌握测定某种食物能量的相关知识。
8.【答案】C
【解析】解:A、新鲜的蔬菜和水果含维生素,多吃新鲜的蔬菜和水果可保证人体对维生素的需求,预防坏血病,正确。
B、从牛奶和鸡蛋中可获取蛋白质和钙,正确。
C、多吃巧克力和油炸食品,容易引起肥胖,不利于健康,错误。
D、每天要一日三餐,定时定量,不挑食,不偏食,早餐吃好,中午吃饱,晚上吃少,正确。
故选:C。
合理营养就是指膳食中所含的营养素种类齐全,数量充足,比例适当;并与身体的需要保持平衡,平衡膳食是合理营养的核心。
掌握合理膳食的概念是解题的关键。
9.【答案】D
【解析】解:气管和支气管的表面的黏膜上有腺细胞和纤毛,腺细胞分泌黏液,使气管内湿润,黏液中含有能抵抗细菌和病毒的物质。纤毛的摆动可将外来的灰尘、细菌等和黏液一起送到咽部,通过咳嗽排出体外形成痰。
故选:D。
呼吸道包括鼻、咽、喉、气管、支气管。
掌握痰的形成过程是解题的关键。
10.【答案】A
【解析】解:人体的呼吸道中,鼻腔是气体进入人体的首先器官,人体的鼻腔的前部生有鼻毛,可以阻挡空气中的灰尘,对空气有清洁作用;鼻腔的内表面的鼻黏膜上的腺细胞能够分泌黏液,能使吸入的空气清洁并变得湿润;黏膜中还分布有丰富的毛细血管,对进入的空气有温暖作用。因此,人体的呼吸系统对吸入的气体首先有清洁、湿润、温暖作用的结构是鼻。咽、气管和肺都位于呼吸系统的鼻腔的下部,故选项A符合题意。
故选:A。
呼吸系统由呼吸道和肺组成。呼吸道包括鼻、咽、喉、气管、支气管,呼吸道是气体的通道,并对吸入的气体进行处理,使到达肺部的气体温暖、湿润、清洁,但是呼吸道对空气的处理能力是有限的。肺是气体交换的场所,是呼吸系统的主要器官。
掌握呼吸道的结构和功能相适应特点是解题的关键。
11.【答案】D
【解析】解:人体发生炎症或其他疾病时,血液内白细胞的总数会增加,这是为了有更多的白细胞去吞噬病菌。此时应口服或输入一些抗生素等消炎药来治疗;王玲同学发烧了,到医院检查身体。验血后发现白细胞数目偏高,说明她体内发生了炎症,需要用消炎药治疗。
故选:D。
血液分为两部分:血浆和血细胞,血细胞包括红细胞、白细胞、血小板;白细胞有多种,有细胞核,比红细胞大,数量少,每立方毫米血液中有5000--10000个。当身体某处受伤,病菌侵入时,有些白细胞可以穿过毛细血管壁,聚集到受伤的部位,吞噬病菌,同时,伤口周围出现红肿现象,叫发炎。
关键是掌握白细胞的功能。
12.【答案】B
【解析】解:动脉血管压力太大,抽血以后不容易止血,毛细血管一般比针头还细、血量少,且流动最慢,静脉血管一般都位于浅表部位,且压力小,容易止血,所以医生抽血时针刺入体表的静脉血管。
故选:B。
动脉的功能是把心脏的血液输送到全身各处,故动脉内的血液流动方向是从主干流向分支;静脉的功能是把全身各处的血液送回心脏,故静脉内的血液流动方向是从分支流向主干;毛细血管管腔小,红细胞只能成单行通过。
抽血时针此人静脉,打点滴时也是静脉,同样是因为静脉血压低,血流较慢,容易止血,且位于浅表部位。
13.【答案】B
【解析】解:AB.由图可知,人工心脏可代替左心室的功能,左心室是体循环的起点,因此,A正确,B错误。
CD.由其泵出的血液进入主动脉,主动脉中流动脉血,因此,CD正确。
故选:B。
心脏的结构如下:
掌握心脏的结构功能及血液循环途径是胆的关键。
14.【答案】B
【解析】解:小鱼生活在水中,用鳃呼吸,来获得水中的溶解氧,因此在观察小鱼尾鳍内血液的流动的实验过程中,用浸湿的棉絮将小鱼头部的鳃盖包裹起来,并在观察过程中不断的往棉絮滴加清水,保持湿润,目的是保持小鱼正常的呼吸,同时使鱼感觉生活在水中,减少跳动的次数而便于观察,又能减少对鱼的伤害。ACD不符合题意,B符合题意。
故选:B。
在《观察小鱼尾鳍内血液的流动》实验中,要用浸湿的棉絮将小鱼头部的鳃盖和躯干包裹起来,维持小鱼的正常呼吸。因为小鱼用鳃呼吸水中的氧气。
解答此类题目的关键理解用湿棉絮将小鱼头部的鳃盖和躯干包裹的目的。
15.【答案】B
【解析】解:血小板具有止血和凝血的作用,所以血友病患者受伤会流血不止,是因为血液中血小板过少。
故选:B。
血液的成分包括血浆和血细胞。血细胞包括红细胞、白细胞和血小板。其中红细胞没有细胞核,呈双面凹的圆饼状,其主要功能是运输氧;白细胞呈圆球状,唯一有细胞核的血细胞,功能是防御疾病;血小板形状不规则且无细胞核,具有止血和凝血的作用。
关键点:血小板的主要功能是止血和加速凝血。
16.【答案】C
【解析】解:临床上常根据病人病情的需要,有针对性地选用不同的血细胞成分或血浆成分输入病人体内。血小板功能低下的患者主要是缺乏血小板,贫血主要原因是红细胞数量过少,大面积烧伤因温度过高导致血浆过少,创伤性失血主要是血液总量过少。因此对于创伤性大量失血和大面积烧伤的患者应分别输入全血和血浆,C符合题意。
故选:C。
血液包括血浆和血细胞,血细胞包括红细胞、白细胞和血小板。临床上常根据病人病情的需要有针对性地选用不同的血细胞成分或血浆成分输入病人体内,叫成分输血。
明确输血的原则和输血的规律并会灵活运用是解题关键。
17.【答案】B
【解析】解:当肾小球发生炎症病变导致通透性增大,正常人不能透过的血细胞和大分子蛋白质也被过滤到肾小囊,进而通过肾小管形成血尿或蛋白尿。所以,某人尿常规化验结果中指标数据显示其尿液中含有红细胞和蛋白质,据此判断此人肾脏中发生病变的部位是肾小球。
故选:B。
尿的形成要经过肾小球和肾小囊内壁的过滤和肾小管的重吸收作用。血浆通过肾小球的滤过作用,除了大分子的蛋白质外,其他的如水、无机盐、尿素、葡萄糖会滤过到肾小囊腔形成原尿;原尿流经肾小管时,其中大部分水、部分无机盐和全部的葡萄糖被重新吸收回血液,而剩下的如尿素、一部分无机盐和水等由肾小管流出形成尿液。
解题关键是熟练掌握尿液的形成过程。
18.【答案】D
【解析】解:人体细胞代谢活动产生的废物,如二氧化碳、水、无机盐、尿素等,它们属于代谢终产物,它们排出体外的过程称为排泄,其途径主要有三条:呼吸系统呼出气体、泌尿系统排出尿液、皮肤排出汗液。呼吸系统呼出的气体,主要是二氧化碳和少量的水蒸气;皮肤能产生汗液,排出一部分水、无机盐和尿素;大部分的水、无机盐、尿素和尿酸等通过泌尿系统以尿的形式排出体外,是排泄的主要途径。所以汗液成分中的水被人体利用之后,去除的成分有无机盐、尿素等;尿液成分中的水被人体利用之后,去除的成分有无机盐、尿素、尿酸等。可见D符合题意。
故选:D。
代谢废物是指新陈代谢的产物,人体内的一些代谢终产物排出体外的过程叫做排泄,排尿和排汗都属于人体的排泄。
本题考查汗液和尿液的成分。
19.【答案】A
【解析】解:A、血液通过肾小球的滤过作用,除了血细胞和大分子的蛋白质外,其他的如水、无机盐、尿素、葡萄糖会滤过到肾小囊腔形成原尿,所以在肾小囊腔的原尿中可以检测甜菜红素,A错误。
B、分析题意可知,甜菜红素是红心火龙果的重要营养成,所以肾小管会将一部分甜菜红素吸收回血液,B正确。
C、血浆:淡黄色、半透明,主要成分为水(90%),还有血浆蛋白(7%),葡萄糖、氨基酸、无机盐等(3%)。有运载血细胞,运输营养物质和废物的功能,因此甜菜红素进入人体后可通过血浆运输到肾脏,C正确。
D、植物细胞的液泡内含细胞液,细胞液中溶解有多种物质,如或甜味或辣味的物质、色素以及糖类、无机盐、蛋白质等营养物质,所以甜菜红素主要存在于植物细胞的液泡中,D正确。
故选:A。
(1)甜菜红素是以天然植物食用红甜菜(紫菜头)为原料,以水为溶剂提取得到的天然色素。
(2)尿的形成要经过肾小球(和肾小囊壁)的滤过和肾小管的重吸收作用。血浆通过肾小球的滤过作用,除了大分子的蛋白质外,其他的如水、无机盐、尿素、葡萄糖会滤过到肾小囊腔形成原尿;原尿流经肾小管时,其中大部分水、部分无机盐和全部的葡萄糖被重新吸收回血液,而剩下的如尿素、一部分无机盐和水等由肾小管流出形成尿液。
熟记尿液的形成过程以及植物细胞的结构即可解答。
20.【答案】D
【解析】解:神经调节的基本方式是反射,反射活动的结构基础称为反射弧,包括感受器、传入神经、神经中枢、传出神经和效应器。反射必须通过反射弧来完成。因此,课堂上,王强听到老师叫他的名字后立刻站起来,完成该反射的神经结构是反射弧。
故选:D。
人体通过神经系统对外界或内部的各种刺激所发生的有规律的反应叫做反射,反射活动的结构基础称为反射弧。
明白反射的结构基础是解题的关键。
21.【答案】D
【解析】解:胰岛素能够促进血糖合成糖原,加速血糖的分解,降低了血糖的浓度。胰岛功能减退,胰岛素分泌不足,胰岛素不能在饮食后随血糖升高而增加,不能起到有效的降血糖作用,于是血糖就超过正常范围,从而出现糖尿,即糖尿病。为了维持血糖正常,糖尿病患者要注射的药物是胰岛素,因此ABC错误,D正确。
故选:D。
胰岛素是由胰岛分泌的,它的主要作用是调节糖的代谢,具体说,它能促进血糖合成糖原,加速血糖分解,从而降低血糖浓度。
解答此题要掌握胰岛素的特点和作用。
22.【答案】A
【解析】解:A、反射弧是指完成反射的神经结构,反射的结构基础是反射弧。所以男孩听见犬吠快速奔跑,完成该反应的神经结构是反射弧。耳蜗内有听觉感受器,在这个过程中,感受刺激产生神经冲动的结构是耳的耳蜗。A正确。
B、发出指令使男孩做出奔跑动作的神经中枢位于大脑皮层。B错误。
C、视力正常的人看见“提防恶犬”的告示绕道避开恶犬,该反射的类型是复杂反射,因为与语音文字有关,是人类特有的反射。C正确。
D、奔跑过程中,促使男孩心跳和呼吸加快、血压升高的激素主要是肾上腺素。D错误。
故选:A。
神经系统的结构和功能的基本单位是神经细胞,又叫神经元,神经元的功能是接受刺激后产生神经冲动,神经元的基本结构包括细胞体和突起两部分。神经调节的基本方式是反射,反射包括条件反射和非条件反射,条件反射是高级神经活动的基本方式,受大脑皮层的控制,非条件反射的神经中枢在脊髓,不受大脑皮层的控制。
解答此类题目的关键是理解神经调节的基础知识。
23.【答案】C
【解析】解:神经元(又叫神经细胞)是神经系统结构和功能的基本单位。神经元的基本结构包括细胞体和突起两部分,神经元的突起一般包括一条长而分支少的轴突和数条短而呈树枝状的树突,轴突以及套在外面的髓鞘叫神经纤维,神经纤维末端的细小分支叫神经末梢,神经末梢分布在全身各处,神经元的功能是受到刺激后能产生和传导兴奋。
故选:C。
神经系统由脑、脊髓和它们所发出的神经组成,脑和脊髓是神经系统的中枢部分,叫中枢神经系统;由脑发出的脑神经和由脊髓发出的脊神经是神经系统的周围部分,叫周围神经系统.神经系统的结构和功能的基本单位是神经元。
此题考查了神经系统的结构和功能的基本单位---神经元。
24.【答案】C
【解析】解:眼球成像示意图:
,
从图中可以看到,模拟成像实验中的水透镜模拟眼球的晶状体起调节作用,光具座上的“F光源”模拟外界物体,光屏模拟眼球的视网膜。
故选:C。
(1)眼球的结构:眼球由眼球壁和内容物组成,眼球壁包括外膜、中膜和内膜,外膜由无色透明的角膜和白色坚韧的巩膜组成;中膜由虹膜、睫状体和脉络膜组成;内膜是含有感光细胞的视网膜;内容物由房水、晶状体、玻璃体组成。
(2)图中模拟眼球成像实验:光屏相当于视网膜,中间的水透镜相当于眼球的晶状体,F光源相当于我们看的外界物体。
解答此类题目的关键是理解掌握双凸透镜成像规律、眼球成像原理以及正确识图。
25.【答案】A
【解析】解:A、大脑由两个大脑半球组成,大脑半球的表层是灰质,叫大脑皮层,大脑皮层是调节人体生理活动的最高级中枢,有运动中枢、语言中枢等,“植物人”有心跳、呼吸,没有思维,不能运动。受损的神经中枢最可能在大脑,A正确;
B、小脑位于脑干背侧,大脑的后下方,小脑的主要功能是使运动协调、准确,维持身体的平衡,B错误;
C、脑干的灰质中含有一些调节人体基本生命活动的中枢(如心血管中枢、呼吸中枢等),C错误;
D、脊髓是神经系统的中枢部分,植物人的脊髓已经受损,D错误。
故选:A。
神经系统由脑、脊髓和它们所发出的神经组成。脑和脊髓是神经系统的中枢部分,叫中枢神经系统;由脑发出的脑神经和由脊髓发出的脊神经是神经系统的周围部分,叫周围神经系统。脑位于颅腔内,包括大脑、小脑和脑干三部分,神经系统的结构和功能的基本单位是神经元。
明确大脑、小脑及脑干的结构及功能即能正确答题。
26.【答案】A
【解析】解:A.生长激素是由垂体分泌的,垂体属于内分泌腺,A正确。
B.幼年时甲状腺激素分泌不足,会患呆小症,呆小症患者身体矮小,智力低下,生殖器官发育不全,B错误。
C.成年时,生长激素分泌过多会得肢端肥大症,C错误。
D.生长激素是由垂体分泌的,生长激素的作用是调节人体的生长发育。幼年时分泌过少会得侏儒症,分泌过多会得巨人症,D错误。
故选:A。
1、内分泌腺:没有导管的腺体,分泌的激素直接进入血液循环输送到全身各处。
2、垂体分泌的生长激素(蛋白质类物质),作用于全身细胞,具有促进生长,促进蛋白质合成和骨生长的作用。
解答此题要掌握人体主要的内分泌腺及其作用。
27.【答案】C
【解析】解:A、当听到巨大声响时,空气震动剧烈导致耳膜受到的压力突然增大,容易击穿鼓膜。这时张大嘴巴,可以使咽鼓管张开,因咽鼓管连通咽部和鼓室,这样能保持鼓膜内外大气压的平衡,以免振破鼓膜。如果闭嘴同时用双手堵耳也是同样道理,这样就避免了压强的突然改变对鼓膜的影响,A错误;
B、咽部与中耳通过咽鼓管相连,鼻咽部有炎症,细菌可以通过咽鼓管进入中耳,引起中耳炎,所若鼻咽部有炎症,要及时治疗,B错误;
C、用尖锐的东西挖耳朵容易使鼓膜受损,因此不要用尖锐的东西挖耳朵,C正确;
D、长时间戴耳机听音乐,会对鼓膜造成损伤,如果鼓膜受损,会使听力下降,D错误。
故选:C。
耳的结构包括外耳、中耳和内耳。外耳包括耳郭和外耳道;中耳包括鼓膜、鼓室和听小骨;内耳包括半规管、前庭和耳蜗。
解答此类题目的关键是熟知保护耳的措施。
28.【答案】D
【解析】解:A.倡导垃圾分类,节约资源,保护环境,共建幸福家园,A不符合题意。
B.拧紧水龙头,杜绝长流水,可节约水资源,利于人与自然和谐共生,B不符合题意。
C.纸张双面用,节约又环保,可节约资源,保护环境,C不符合题意。
D.围湖造田会降低湖泊的蓄水能力,破坏生态环境,不利于人与自然和谐共生,D符合题意。
故选:D。
人类应该珍惜大自然,尊重大自然中的一切生命,人类应该保护大自然,做大自然的朋友。人类应该采取积极措施,预防并减少对大自然的破坏,合理利用自然资源,保护生态系统,与大自然和谐相处。
解答此题要掌握人类对环境的影响。
29.【答案】A
【解析】解:A、低碳生活就是指在生活中要尽力减少所消耗的能量,特别是二氧化碳的排放量,从而低碳,减少对大气的污染,减缓生态恶化。提倡“低碳生活”,推广节能与新能源有利于实现“碳中和”,A正确;
B、汽车排出的尾气含有许多种成分,如二氧化碳等。可见,实现碳中和与汽车使用量的多少有关,B错误;
C、绿色植物是生产者,也能进行呼吸作用,产生二氧化碳,C错误;
D、碳中和是指通过多种途径抵消二氧化碳的排放总量,达到“净零排放”的目的。实现碳中和后,空气还有二氧化碳,D错误。
故选:A。
碳中和是在一定时间内直接或间接产生的温室气体排放总量,通过植树造林、节能减排等形式,以抵消自身产生的二氧化碳排放量,实现二氧化碳“零排放”,要合理使用化石燃料,改用清洁型新能源。
解题的关键是识记并理解碳中和的概念和实现方法。
30.【答案】B
【解析】解:生态农业要求把发展粮食与多种经济作物生产,发展大田种植与林、牧、副、渔业,发展大农业与第二、三产业结合起来,利用传统农业精华和现代科技成果,通过人工设计生态工程、协调发展与环境之间、资源利用与保护之间的矛盾,形成生态上与经济上两个良性循环,经济、生态、社会三大效益的统一。核桃树下养殖林下鸡、信息化手段节水灌溉、农作物施用农家粪肥符合生态农业的要求;为草莓喷洒大量农药破坏了环境,造成了环境污染,不符合生态农业的要求。
故选:B。
生态农业,是按照生态学原理和经济学原理,运用现代科学技术成果和现代管理手段,以及传统农业的有效经验建立起来的,能获得较高的经济效益、生态效益和社会效益的现代化高效农业。
掌握生态农业的要求是解题的关键。
31.【答案】B
【解析】解:生殖细胞包括睾丸产生的精子和卵巢产生的卵细胞,含精子的精液进入阴道后,精子缓慢地通过子宫,在输卵管内与卵细胞相遇,有一个精子进入卵细胞,与卵细胞相融合,形成受精卵;受精卵不断进行分裂,逐渐发育成胚泡;胚泡缓慢地移动到子宫中,最终植入子宫内膜,这是怀孕;胚泡中的细胞继续分裂和分化,逐渐发育成胚胎,怀孕到38周左右,胎儿发育成熟,成熟的胎儿和胎盘一起从母体的阴道排出,所以由卵细胞到胎儿的过程是:卵细胞→受精卵→胚泡→胚胎→胎儿。可见人类生殖过程中最初附着在子宫内膜上的是胚泡,故题干叙述错误。
故答案为B。
类受精的过程及胚胎发育过程如图:
解答此题要掌握人的生殖与发育的相关知识。
32.【答案】B
【解析】解:呼吸道包括鼻、咽、喉、气管、支气管,鼻是呼吸道的起始部位,故题干叙述错误。
故答案为B
呼吸系统包括呼吸道和肺两部分.呼吸道包括鼻腔、咽、喉、气管、支气管,是呼吸的通道。
解答此题的关键是熟知呼吸道的结构及功能。
33.【答案】A
【解析】解:当血液流经肾小球时,除了血细胞和大分子的蛋白质不能被虑过外,其他的如水、无机盐、尿素、葡萄糖会滤过到肾小囊腔形成原尿。因此正常情况下原尿中含有葡萄糖、无机盐、水,不含有的物质是大分子蛋白质,故题干叙述正确。
故答案为A
尿的形成要经过肾小球和肾小囊内壁的过滤作用和肾小管的重吸收作用两个连续的过程。
解答此类题目的关键是理解掌握尿的形成过程。
34.【答案】√
【解析】解:溺水导致呼吸道被污水或污物堵塞,无法进行肺与外界的气体交换,缺氧导致无氧窒息。
故答案为:√
呼吸的全过程如图所示:
解答该题时宜联系相关示意图。
35.【答案】B
【解析】解:血浆是半透明的淡黄色液体,其主要成分是水约占91%~92%,蛋白质约占7%、葡萄糖、氨基酸、无机盐等约3%,血浆的功能是运载血细胞,运输养料和代谢废物,故本题说法错误。
故答案为B。
血液由血浆和血细胞组成,血细胞包括红细胞、白细胞和血小板。
解答此题要掌握血液的成分及功能。
36.【答案】A
【解析】解:化肥施用起作用快,溶于水就可以被植物吸收,缺点无机盐种类较单一,持久性差,也容易把土壤弄板结;禽畜粪尿、人粪尿含有的无机盐种类多,肥效长,还可以改良土壤。因此,要使土壤长期保持肥力,保证农作物高产,最好使用禽畜粪尿、人粪尿。故说法正确。
故答案为A
施肥的原则:根据不同植物对肥料的需求不同,同一种植物生长的不同时期对肥料的需要不同。因此要做到合理施肥。施肥时以有机肥为主,化肥为辅。
解答此类题目的关键是科学施肥的原则。
37.【答案】A
【解析】解:性激素是由性腺分泌的,性腺是内分泌腺,内分泌腺的分泌物能够直接进入腺体内的毛细血管里,随血液循环运输到身体各处。在人体内,激素调节和神经调节的作用是相互联系、相互影响的,性激素的分泌要受到神经系统的调节。故题干叙述正确。
故选:√。
性激素是由性腺(睾丸、卵巢)分泌的,其作用是促进生殖细胞的生成和性器官的发育,激发并维持人体的第二性征。
解答此题的关键是明确性激素的作用及其分泌异常症。
38.【答案】√
【解析】解:食物所含的六类营养物质中,能为人体提供能量的是糖类、脂肪和蛋白质;糖类是人体最重要的供能物质,人体的一切活动,包括学习、走路、消化和呼吸等所消耗的能量(约70%)主要来自糖类,脂肪是人体内备用的能源物质,蛋白质是构成人体细胞的基本物质,水、无机盐、维生素不为人体提供能量。
故答案为:√.
食物中含有六大类营养物质:蛋白质、糖类、脂肪、维生素、水和无机盐,每一类营养物质都是人体所必需的。
人体主要的供能物质是糖类,脂肪只是作为备用的能源物质储存在皮下,蛋白质主要参与构成细胞。
39.【答案】×
【解析】解:如图所示由图可知在人体吸入和呼出的气体中,含量最多的都是氮气。
故答案为:×
本题考查肺与外界的气体交换,吸气与呼气的区别。
本题考查本题考查肺与外界的气体交换,吸气与呼气的区别。考查学生读图的能力。
40.【答案】×
【解析】动脉的功能是把心脏的血液输送到全身各处,静脉的功能是把全身各处的血液送回心脏,毛细血管是连通最小动脉和最小静脉,是血液与组织细胞之间进行物质交换的场所。三种血管的特点如表:
管壁
管腔
血流速度
动脉
最厚,弹性大
较小
最快
静脉
较厚,弹性小
较大
较慢
毛细血管
最薄,只有一层上皮细胞构成。
非常细,只允许红细胞呈单行通过
非常慢
静脉又称容量血管,心脏泵出的血基本上都存在了静脉里。动脉的壁比较厚,弹性较大,才能对心脏泵出的血起到一定的缓冲作用,在舒张期的时候依然能利用其弹性回缩力使动脉中的血继续流动,不至于舒张期血管里的血流停止或倒流,所以动脉又被称为弹性贮器。
故答案为:×
血管分为动脉、静脉和毛细血管三种,动脉是将血液从心脏输送到身体个部分去的血管,静脉是把血液从身体各部分送回心脏的血管,毛细血管是连通于最小的动脉与静脉之间的血管。
关键知道血液循环是由心脏和血管组成的以及三种血管的特点功能。
41.【答案】唾液腺 口腔 淀粉、蛋白质、脂肪、麦芽糖、多肽等 环形皱襞 小肠绒毛壁和毛细血管壁
【解析】解:(1)①为唾液腺,分泌唾液,与人的口舌生津有关。
(2)面包中的主要营养物质是淀粉,口腔内的唾液淀粉酶能将淀粉转化成麦芽糖,所以淀粉在人体内的最初消化部位是②口腔。
(3)⑥为胰腺,胰腺分泌胰液,胰液中含有消化淀粉、蛋白质、脂肪等多种物质的酶。
(4)器官⑧小肠的内表面有许多环形突起,称为皱襞,其上有许多小肠绒毛,绒毛内含有丰富的毛细血管,绒毛壁和毛细血管壁都很薄,仅由一层上皮细胞构成,所以营养物质进入血液要依次穿过绒毛壁和毛细血管壁。
故答案为:(1)唾液腺
(2)口腔
(3)淀粉、蛋白质、脂肪、麦芽糖、多肽
(4)皱襞;小肠绒毛壁和毛细血管壁
(1)图中的①唾液腺、②口腔、③食道、④肝脏、⑤胃、⑥胰腺、⑦大肠、⑧小肠、⑨肛门。
(2)食物的消化是从口腔开始的,口腔内的唾液淀粉酶将淀粉转化成麦芽糖,胃中的胃液初步消化蛋白质,小肠中有肠液、胰液、胆汁,能消化糖类、蛋白质和脂肪。最终在小肠内蛋白质分解成氨基酸,淀粉分解成葡萄糖,脂肪分解成甘油和脂肪酸。
解答此题的关键是明确人体消化系统的组成和功能及食物的消化和营养物质的吸收过程。
42.【答案】C a、b 2 减少 无机盐
【解析】解:(1)泌尿系统由肾脏、输尿管、膀胱和尿道组成,肾脏中形成的尿液,经过肾盂流入输尿管,再流入膀胱,在C膀胱内暂时储存。膀胱内储存了一定的尿液后,膀胱就会绷紧,产生尿意。在大脑的支配下,尿经尿道排出体外。肾脏的基本结构单位是肾单位,包括a肾小球、b肾小囊、肾小管。
(2)尿的形成包括肾小球和肾小囊内壁的过滤和肾小管的重吸收。肾小球过滤的是血细胞和大分子的蛋白质,肾小管重吸收的是大部分的水、全部的葡萄糖和部分无机盐。因此,健康人的尿液不含葡萄糖是由于②肾小管的重吸收作用。
(3)从肾静脉流出的血液中,尿素含量减少,因为尿素随着尿液排出体外;肾脏净化血液的同时,也调节了人体内水和无机盐的平衡。
故答案为:(1)C;a、b;
(2)2;
(3)减少;无机盐。
图中A肾脏、B输尿管、C膀胱、D尿道、E肾单位、a肾小球、b肾小囊、①肾小球和肾小囊内壁的过滤(滤过)作用、②肾小管的重吸收作用。
掌握泌尿系统的组成功能及尿液的形成过程、排尿的意义是解题的关键。
43.【答案】毛细血管 物质交换 静脉瓣 少 空心
【解析】解:(1)人体内的血管有动脉血管、静脉血管、毛细血管三种类型。毛细血管管壁最薄,只由一层上皮细胞构成,管腔最小,只允许红细胞呈单行通过,血流速度极慢,数量最多,利于与组织细胞进行物质交换。因此进行血液与组织细胞间的物质交换的血管是③毛细血管。
(2)②模拟的血管是静脉,它分布在人体四肢时,其内表面通常具有防止血液倒流的静脉瓣,小肠是消化和吸收的主要场所,血液流经小肠后,小肠绒毛吸收来了丰富的营养物质,因此营养物质增加;但是同时小肠要消耗掉大量的氧气,使血液中的含氧量降低,变成含氧少的、颜色暗红的静脉血,所以①内的营养物质比②少。
(3)血液之所以能在血管内循环流动,是因为血管是有空心的,而金属丝是没有空心的。
故答案为:(1)毛细血管;物质交换
(2)静脉瓣;少
(3)空心
动脉的功能是把心脏的血液输送到全身各处,静脉的功能是把全身各处的血液送回心脏,毛细血管是连通最小动脉和最小静脉,是血液与组织细胞之间进行物质交换的场所。因此,人体具有动脉、静脉、毛细血管这样三种结构、功能各具特点的血管,它们共同构成了血液流通的管道。
血管的类型多以选择题或是识图题的形式出现,难度较小。
44.【答案】胆汁对脂肪具有消化作用吗 对照 对照实验要遵循单一变量原则 不含 肝脏
【解析】解:(1)根据题目信息可知,要探究胆汁与油腻的食物有什么关系,所以可提出问题:胆汁对脂肪具有消化作用吗?
(2)该实验要探究胆汁与油腻食物的关系,向甲、乙两支试管中分别加入等量的胆汁和清水。设置试管乙的目的是形成对照。
(3)在设计对照实验时,遵循单一变量原则,要特别注意除了设计的变量不同外,其他条件都应完全相同。所以实验中加入的胆汁和清水是等量的。
(4)胆汁能够乳化脂肪,所以本实验中,试管甲的现象是花生油被乳化乙试管中花生油没有任何变化。说明胆汁对脂肪具有乳化作用,胆汁不含消化酶。
(5)胆汁是肝脏分泌的,能够乳化脂肪。
故答案为:(1)胆汁对脂肪具有消化作用吗
(2)对照
(3)对照实验要遵循单一变量原则
(4)不含
(5)肝脏
在科学探究中,控制变量和设置对照实验是设计实验方案必须处理好的两个关键问题,该实验为探究唾液对淀粉的消化作用,以唾液为变量设置了一组对照实验。
解答此题的关键是明确各种消化腺的位置和功能及探究发生在口腔内的化学消化。
45.【答案】肺 大于 血液 消化 有限
【解析】解:(1)呼吸系统由呼吸道和肺组成。其中肺是气体交换的场所,是呼吸系统的主要器官。
(2)被救者膈顶部上升,胸腔容积缩小,肺内气压大于外界气压,形成较大的气流把阻塞物冲出。随后,气体才能顺利进入肺。呼吸道通畅后,空气进入肺,肺泡与血液的气体交换也叫肺内的气体交换,是通过气体扩散作用实现的。
(3)分析资料二可知,“咳嗽、鼻塞、咽喉痛”等症状说明“空调病”可能危害人体的呼吸系统,“肠胃不适”等症状说明“空调病”可能危害人体的消化系统。
(4)呼吸系统由呼吸道和肺组成。开空调的密闭房间,病菌容易通过鼻、咽、喉、气管、支气管到达肺,使人患呼吸系统疾病。呼吸道能使到达肺部的气体清洁、温暖、湿润,长期在空调房容易得病,可见呼吸道对空气的处理能力是有限的。
故答案为:(1)肺
(2)大于;血液
(3)消化
(4)有限
呼吸系统由呼吸道和肺组成。呼吸道的组成由上到下依次是鼻腔、咽、喉、气管和支气管,外界的空气进入肺依次经过鼻腔、咽、喉、气管和支气管,最后进入肺,在肺里完成气体交换。
解题的关键是掌握呼吸系统的结构和功能。
46.【答案】大脑皮层(大脑皮层的视觉中枢) G→H→I 能 ⑦ 激素
【解析】解:(1)视觉形成的过程是:外界物体反射来的光线,经过角膜、房水,由瞳孔进入眼球内部,再经过A晶状体和D玻璃体的折射作用,在B视网膜上能形成物像,物像刺激视网膜上的感光细胞,这些感光细胞产生的神经冲动沿着视神经传到大脑皮层的视觉中枢,就形成视觉。
(2)神经调节的基本方式是反射,反射活动的结构基础称为反射弧。反射弧包括感受器、传入神经、神经中枢、传出神经和效应器。同学们热烈鼓掌的神经冲动传导过程为:B视网膜→C视神经→⑥大脑→⑧脑干→G神经中枢→H传出神经→I效应器。若F传入神经受损,该同学完成鼓掌的反射弧完整,能完成鼓掌反射活动。
(3)小脑位于脑干背侧、大脑的后下方.小脑的主要功能是使运动协调、准确,维持身体的平衡。所以在地球的我们,维持身体平衡主要依靠图中⑦小脑的调节功能。
(4)人的调节方式主要有神经调节和激素调节。神经调节是指神经系统调节身体的各个器官、系统的活动,使之相互配合,协调一致,使机体成为一个统一的整体来进行各项生命活动;激素调节是体液调节的主要内容,是激素通过血液的传送,对人和动物体的新陈代谢和生长发育所进行的调节。神经调节和激素调节相互配合,共同完成人体的各项生理活动。小宇同学在观看神奇的太空实验时激动万分,此刻他大脑皮层特别兴奋,促使体内的肾上腺素含量增加,进而心跳加快,这说明人体的生命活动既受神经系统的调节,也受激素调节的影响。
故答案为:(1)大脑皮层(大脑皮层的视觉中枢);
(2)G→H→I;能;
(3)⑦;
(4)激素。
图中的A是晶状体,B是视网膜、C是视神经、D是玻璃体;E是感受器、F传入神经、G是神经中枢、H是传出神经、I是效应器;①是外耳道,②是鼓膜,③是听小骨,④是耳蜗,⑤是听神经,⑥是大脑,⑦是小脑,⑧是脑干。
掌握视觉的形成、反射弧的结构、脑的结构和功能、激素调节与神经调节共同作用是解答本题的关键。
相关试卷
这是一份2022-2023学年湖南省长沙市长郡集团七年级(下)期末生物试卷(含解析),共29页。试卷主要包含了选择题,简答题,实验探究题等内容,欢迎下载使用。
这是一份2022-2023学年湖南省长沙市湘一芙蓉中学等名校七年级(下)期末生物试卷(含解析),共21页。试卷主要包含了选择题,简答题,实验探究题等内容,欢迎下载使用。
这是一份2022-2023学年湖南省长沙市望城区七年级(下)期末生物试卷(含解析),共25页。试卷主要包含了选择题,简答题,实验探究题等内容,欢迎下载使用。

