精品解析:江苏省泰州市姜堰区南苑学校2022-2023学年九年级下学期第一次月考化学试题(解析版)
展开
这是一份精品解析:江苏省泰州市姜堰区南苑学校2022-2023学年九年级下学期第一次月考化学试题(解析版),共16页。试卷主要包含了5,Ca-40, 下图所示实验操作,正确的是, 下列有关实验现象描述正确的是,96D, 下列实验操作能够达到目的的是等内容,欢迎下载使用。
姜堰区南苑学校2023年春学期第一次独立作业
九年级化学
(试题满分:60考试时间:60分钟)
请注意:1.本试卷分选择题和非选择题两个部分。
2.所有试题的答案均填写在答题卡上,答案写在试卷上无效。
可能用到的相对原子质量:H-1,C-12,N-14,O-16,Na-23,Cl-35.5,Ca-40
第一部分选择题(共20分)
第1题~第10题,每小题只有一个选项符合题意。每小题1分,共10分。
1. 下列变化中,属于化学变化的是
A. 工业制氧 B. 白酒挥发 C. 森林失火 D. 食盐溶于水
【答案】C
【解析】
【详解】A、工业制氧没有新物质生成,属于物理变化,故选项错误;
B、白酒挥发没有新物质生成,属于物理变化,故选项错误;
C、森林失火,燃烧属于化学变化,故选项正确;
D、食盐溶于水,没有新物质生成,属于物理变化,故选项错误。
故选C。
2. 下列物质的俗称与化学式不相符合的是
A. 生石灰—CaO B. 水银—Ag C. 小苏打— D. 火碱—NaOH
【答案】B
【解析】
【详解】A、氧化钙的俗称是生石灰,其化学式为CaO,故A正确;
B、汞俗称水银,其化学式为Hg,故B错误;
C、小苏打是碳酸氢钠的俗称,其化学式为NaHCO3,故C正确;
D、氢氧化钠俗称火碱、烧碱、苛性钠,其化学为NaOH,故D正确。
故选B。
3. 下图所示实验操作,正确的是
A. 称量固体氢氧化钠 B. 测溶液pH
C. 过滤 D. 稀释浓硫酸
【答案】D
【解析】
【详解】A、称量氢氧化钠时要盛放在玻璃仪器;故错误;
B、选项测量溶液pH时,不能将试纸直接伸入溶液中;故错误;
C、进行过滤操作时,应用玻璃棒引流;故错误;
D、稀释浓硫酸时,浓硫酸倒入水中且用玻璃棒不断的搅拌,是正确的操作。
故答案D
4. 下列有关实验现象描述正确的是
A. 打开浓盐酸瓶塞,可看到大量白烟
B. 电解水实验正极生成的气体具有可燃性
C. 在烧碱溶液中滴加氯化铁溶液,产生红褐色沉淀
D. 将蘸有浓硫酸的温度计放在空气中,会看到温度计的示数逐渐下降
【答案】C
【解析】
【详解】A、浓盐酸具有挥发性,打开装有浓盐酸试剂瓶的瓶塞,从浓盐酸中挥发出来的氯化氢气体与空气中的水蒸气接触形成盐酸小液滴,瓶口上方有白雾产生,故选项说法错误;
B、电解水时,正极产生的气体是氧气,氧气具有助燃性,没有可燃性,故选项说法错误;
C、烧碱溶液中滴加氯化铁溶液生成氢氧化铁沉淀,会出现红褐色沉淀,故选项说法正确;
D、空气中含有水蒸气,浓硫酸具有吸水性且浓硫酸稀释放热,将蘸有浓硫酸的温度计放在空气中,会看到温度计的示数逐渐上升,故选项说法错误;
故选:C。
5. 下列物质中,不属于盐的是
A. 纯碱 B. 碱式碳酸铜 C. 苛性钠 D. 氯化钠
【答案】C
【解析】
【分析】盐是由金属离子(或铵根离子)和酸根离子组成的化合物。
【详解】A、纯碱是碳酸钠的俗称,是由钠离子和碳酸根离子组成的化合物,属于盐,不符合题意;
B、碱式碳酸铜是由金属离子和碳酸根离子组成的化合物,属于盐,不符合题意;
C、苛性钠是氢氧化钠的俗称,氢氧化钠是由钠离子和氢氧根离子组成的化合物,属于碱,符合题意;
D、氯化钠由钠离子和氯离子组成的化合物,属于盐,不符合题意;
故选C。
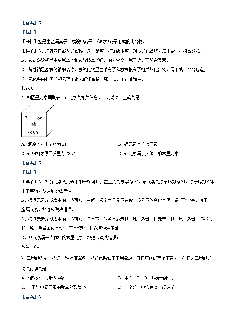
6. 如图是元素周期表中硒元素相关信息。下列说法中正确的是
A. 硒原子的中子数为34 B. 硒元素是金属元素
C. 硒的相对原子质量为78.96 D. 硒元素属于人体中的常量元素
【答案】C
【解析】
【详解】A、根据元素周期表中的一格可知,左上角的数字为34,该元素的原子序数为34,原子序数不等于中字数,故选项说法错误;
B、根据元素周期表中的一格可知,中间的汉字表示元素名称,该元素的名称是硒,带“石”字旁,属于非金属元素,故选项说法错误。
C、根据元素周期表中的一格可知,汉字下面的数字表示相对原子质量,该元素的相对原子质量为78.96,相对原子质量单位是“1”,不是“克”,故选项说法正确;
D、硒元素属于人体中的微量元素,故选项说法错误;
故选:C。
7. 二甲醚()是一种清洁燃料,能替代柴油作车用能源,具有广阔的市场前景。下列有关二甲醚的说法错误的是
A. 相对分子质量为46g B. 由C、H、O三种元素组成
C. 二甲醚中氢元素的质量分数最小 D. 一个分子中含有2个碳原子
【答案】A
【解析】
【详解】A. 相对分子质量是一个比值,单位是“1”,此选项错误;
B. 由二甲醚的化学式可知,二甲醚由C、H、O三种元素组成,此选项正确;
C. 二甲醚中碳元素的质量分数为:,氢元素的质量分数为:,氧元素的质量分数为:,所以氢元素的质量分数最小,此选项正确;
D. 由二甲醚的化学式可知,一个分子中含有2个碳原子,此选项正确。
故选A。
8. 下列物质的溶液长期放置在空气中,溶液质量因发生化学变化而变大的是
A. 烧碱 B. 石灰水 C. 浓盐酸 D. 浓硫酸
【答案】A
【解析】
【详解】A、烧碱是氢氧化钠的俗称,NaOH溶液长期放置在空气中能与二氧化碳发生反应生成碳酸钠的水,发生变质且溶液质量增加,故此选项正确。
B、石灰水会与空气中的二氧化碳发生化学变化,生成碳酸钙沉淀,使溶液中的溶质氢氧化钙减小,溶液质量也随之减小,故此选项错误。
C、浓盐酸易挥发出氯化氢气体,使溶液质量减小,未发生化学变化,故此选项错误。
D、浓硫酸会吸收空气中的水蒸气,溶液质量变大,但是未发生化学变化,故此选项错误。
故选:A。
9. 下列容器中,能用来盛放食醋的是
A. 铁锅 B. 铜碗 C. 锡壶 D. 铝盆
【答案】B
【解析】
【详解】A、在金属活动性顺序表中,铁排在(H)之前,能与食醋中的醋酸反应,所以铁锅不能用来盛放食醋,不符合题意;
B、在金属活动性顺序表中,铜排在(H)之后,不能与食醋中的醋酸反应,所以铜碗能用来盛放食醋,符合题意;
C、在金属活动性顺序表中,锡排在(H)之前,能与食醋中的醋酸反应,所以锡壶不能用来盛放食醋,不符合题意;
D、在金属活动性顺序表中,铝排在(H)之前,能与食醋中的醋酸反应,所以铝盆不能用来盛放食醋,不符合题意;
故选B。
10. 下列实验操作能够达到目的的是
选项
实验目的
实验操作
A
除去粗盐中的泥沙
溶解、蒸发结晶
B
鉴别稀硫酸和稀盐酸
取样,分别加入镁条
C
检验氢氧化钠是否变质
取样,滴加无色酚酞试液
D
比较镁、铁、铜的金属活动性
将大小相同的镁片和铜片分别插入相同的硫酸亚铁溶液中
A. A B. B C. C D. D
【答案】D
【解析】
【详解】A、粗盐中的泥沙难溶于水,可通过溶解、过滤、蒸发除去,不符合题意;
B、取样,分别加入镁条,镁和稀硫酸反应生成硫酸镁和氢气,镁和稀盐酸反应生成氯化镁和氢气,均产生气泡,现象相同,无法区分,不符合题意;
C、氢氧化钠能与空气中的二氧化碳反应生成碳酸钠和水,氢氧化钠和碳酸钠均显碱性,均能使无色酚酞试液变红,无法用无色酚酞试液检验氢氧化钠是否变质,不符合题意;
D、将大小相同的镁片和铜片分别插入相同的硫酸亚铁溶液中,镁和硫酸亚铁反应生成硫酸镁和铁,有黑色固体析出,说明镁比铁活泼,铜和硫酸亚铁不反应,无明显现象,说明铁比铜活泼,可以探究三种金属的活动性顺序,符合题意。
故选D。
第11~15题,每小题有一个或两个选项符合题意。若正确答案包括两个选项,只选一个且正确得1分;错选得0分。每小题2分,共10分。
11. 对下列实验事实的解释正确的是( )
A. 铜导线夏天会变长﹣﹣温度升高,微粒体积变大
B. 一氧化碳和二氧化碳的化学性质不同﹣﹣分子构成不同,化学性质不同
C. 硝酸钾在热水和冷水中溶解的快慢不同﹣﹣温度不同,硝酸钾的溶解度不同
D. 长期盛放氢氧化钠溶液试剂瓶口,出现白色粉末﹣﹣氢氧化钠发生了潮解
【答案】B
【解析】
【详解】A、铜导线夏天会变长,是因为温度升高,微粒之间的间隔变大,该选项说法不正确;
B、一氧化碳和二氧化碳的化学性质不同,是因为分子构成不同,化学性质不同,该选项说法正确;
C、硝酸钾在热水和冷水中溶解的快慢不同,是因为温度不同,硝酸钾中的微观粒子运动的速率不同,该选项说法不正确;
D、长期盛放氢氧化钠溶液的试剂瓶口,出现白色粉末,是因为氢氧化钠和二氧化碳反应生成了碳酸钠和水,该选项说法不正确。
故选B。
12. 如图所示,滴管吸入某种液体,平底烧瓶内盛有另一种物质,挤压滴管滴入液体,一段时间后气球明显鼓起。下列选项符合题意的是
选项
滴管
平底烧瓶
A
水
氯化氢
B
稀盐酸
铁粉
C
氢氧化钠溶液
二氧化碳
D
碳酸氢钠溶液
稀硫酸
A. A B. B C. C D. D
【答案】AC
【解析】
【详解】A、氧化氢溶于水生成氧化氢溶液,造成烧瓶内气体体积减少,瓶内压强减小,气球膨胀,故选项正确;
B、铁粉与稀盐酸反应生成氯化亚铁溶液和氢气,烧瓶内气体体积增加,瓶内压强增大,气球缩小,故选项错误;
C、二氧化碳能与氢氧化钠溶液反应生成碳酸钠和水,造成烧瓶内气体体积减少,瓶内压强减小,气球膨胀,故选项正确;
D、碳酸氢钠溶液与稀硫酸反应生成硫酸钠、水和二氧化碳,烧瓶内气体体积增加,瓶内压强增大,气球缩小,故选项错误。
故选AC。
13. 逻辑推理是化学学习中常用的思维方法。下列推理正确的是
A. 碱中都含有氢元素,但含有氢元素的物质不一定都属于碱
B. 中和反应一定是复分解反应,所以复分解反应也一定是中和反应
C. 碳酸盐与盐酸反应都有气体生成,故与盐酸反应有气体生成的物质一定是碳酸盐
D. 氨水、等碱溶液都使酚酞试液变红,使酚酞试液变红的一定是碱性溶液
【答案】AD
【解析】
【详解】A、碱是指在电离时产生的阴离子全部是氢氧根离子的化合物,碱中都含有氢元素,但是含有氢元素的化合物不一定是碱,如HCl含氢元素,属于酸,故A推理正确;
B、中和反应是酸和碱反应生成盐和水的反应,中和反应一定属于复分解反应,但复分解反应不一定是中和反应,如Ca(OH)2+Na2CO3═CaCO3↓+2NaOH,故B推理错误;
C、碳酸盐与盐酸反应都有气体生成,但是与盐酸反应有气体生成的物质不一定是碳酸盐,例如比较活泼的金属单质能和稀盐酸反应生成盐和氢气,故C推理错误;
D、氨水、 Ca(OH)2 等碱溶液都使酚酞试液变红,使酚酞试液变红的一定是碱性溶液,故D推理正确;
故选AD
14. 在下列反应中,X、Y、Z各代表一种物质,其中X是碱,三种物质的转化关系:,则X、Z的化学式依次为
A. NaOH B. NaOH
C. KOH D. KOH
【答案】D
【解析】
【详解】X是碱,根据转化关系,化学反应前后元素种类不变,X是含有钾元素的碱,所以X是KOH,KOH与硫酸反应生成和水,Y是,与氯化钡反应生成和氯化钾,Z是,故选:D。
15. 工业烟气脱硫就是将烟气中含有的二氧化硫除去,一种采用“双碱法”脱硫的工业流程示意图如下,下列说法错误的是
A. 吸收塔中,NaOH溶液喷成雾状是为了增大接触面积能充分吸收
B. 沉淀室中,发生反应的化学方程式为
C. 氧化室中,发生化学反应的基本类型是化合反应
D. 上述流程中,可以循环利用的物质是NaOH,有利于节约成本
【答案】B
【解析】
【详解】A、吸收塔中,用NaOH溶液吸收SO2,生成亚硫酸钠和水,NaOH溶液喷成雾状能充分吸收SO2的原因是增大吸收面积。A正确;
B、沉淀室中发生的反应是亚硫酸钠与石灰乳反应生成亚硫酸钙和氢氧化钠,反应的化学方程式为:Na2SO3+Ca(OH)2═CaSO3↓+2NaOH。化学方程式未配平。B错误;
C、氧化室中通入氧气的目的是将亚硫酸钙氧化成硫酸钙,方程式为2CaSO3+O2=2CaSO4,符合多变一的特征,发生化学反应的基本类型是化合反应。C正确;
D、上述流程中,沉淀室中生成氢氧化钠,吸收塔中,用氢氧化钠溶液吸收SO2,所以可以循环利用的物质是NaOH,有利于节约成本。D正确。
综上所述:选择B。
第二部分非选择题(共40分)
16. 现有五种物质①生石灰②氧气③烧碱④熟石灰⑤食盐,用化学用语填空:
(1)保持②化学性质的最小微粒是_____;
(2)作食品干燥剂是_____;
(3)常用作调味品的是_____;
(4)可用于改良酸性土壤的碱是_____;
【答案】(1)O2 (2)CaO
(3)NaCl (4)Ca(OH)2
【解析】
【小问1详解】
氧气是由氧分子构成且分子是保持物质化学性质的最小微粒,则保持氧气化学性质的最小微粒是氧分子,故填:O2;
【小问2详解】
氧化钙能与水反应,常作食品干燥剂,故填:CaO;
【小问3详解】
食盐是氯化钠的俗称且是厨房常用的调味品,故填:NaCl;
小问4详解】
熟石灰呈碱性,常用于改良酸性土壤,故填:Ca(OH)2。
17. 生产生活中蕴含着许多化学知识。
(1)用洗洁精去除油污,是利用洗洁精的_____作用;
(2)不小心被蚊虫叮咬(蚊虫能分泌出蚁酸),下列物质可用于涂抹以减轻疼痛的是_____(填序号);
A. 食醋 B. 食盐水 C. 肥皂水 D. 稀氨水
(3)汽车常用电瓶(铅酸蓄电池)中用于增强导电性的酸是_____(填化学式);
(4)工业用氨水处理废水中含有的硫酸,能得到一种_____肥;
(5)铝制品比铁制品耐腐蚀:_____;(用化学方程式表示,下同)
(6)工业用稀盐酸“洗去”钢铁表面的铁锈:_____;
(7)工业用熟石灰除去烧碱中的少量纯碱:_____;
(8)医生给胃酸过多的病人所开处方中,常包括含的药物,其治疗原理是:_____
【答案】(1)乳化 (2)C
(3)H2SO4
(4)氮
(5)
(6)
(7)
(8)
【解析】
【小问1详解】
洗洁精具有乳化作用,所以用洗洁精去餐具上的油污,是利用洗洁精的乳化作用;
【小问2详解】
若不小心被蚊虫叮咬(蚊虫能分泌出蚁酸),中和蚁酸可以使用碱性物质,可与蚁酸发生中和反应,肥皂水显碱性,可用于涂抹以减轻疼痛,故选:C;
【小问3详解】
汽车常用电瓶(铅酸蓄电池)中用于增强导电性的酸是硫酸,化学式为H2SO4;
【小问4详解】
氨水与硫酸反应生成硫酸铵和水,硫酸铵中含有氮元素,属于氮肥;
【小问5详解】
铝制品比铁制品耐腐蚀,是因为在常温下铝与氧气反应生成一层致密的氧化铝保护膜,阻止内部铝的进一步氧化,该反应的化学方程式为:;
【小问6详解】
工业用稀盐酸“洗去”钢铁表面的铁锈,铁锈的主要成分是氧化铁,盐酸与氧化铁反应生成氯化铁和水,该反应的化学方程式为:;
【小问7详解】
工业用熟石灰(氢氧化钙)除去烧碱(氢氧化钠)中的少量纯碱(碳酸钠),碳酸钠与氢氧化钙反应生成碳酸钙沉淀和氢氧化钠,该反应的化学方程式为:;
【小问8详解】
医生给胃酸过多的病人所开处方中,常包括含 Al(OH)3 的药物,其治疗原理是,氢氧化铝与胃酸的主要成分盐酸反应生成氯化铝和水,该反应的化学方程式为:。
18. 小敏向充满的软塑料瓶中加入少量NaOH溶液,盖紧瓶盖,充分振荡后如右图所示。她根据塑料瓶变瘪了证明与NaOH溶液中的溶质确实发生了反应,你认为小敏的说法_____(填是或否)合理,理由是_____,写出与NaOH溶液中的溶质发生反应的化学方程式_____。
【答案】 ①. 否 ②. 还可能是二氧化碳溶于水,瓶内压强减小,塑料瓶变瘪 ③.
【解析】
【详解】①②、按题中操作后,还可能是二氧化碳溶于水,造成瓶内压强减小,塑料瓶变瘪,所以小敏的说法不合理;
③、二氧化碳和氢氧化钠反应生成碳酸钠和水,化学方程式为。
19. 学习化学需要熟悉物质的性质、用途及物质间的相互关系。如图所示,A~E是初中化学常见的物质,其中E是大理石的主要成分,B与E含有相同的酸根离子,A、B、C、D分别是氧化物、酸、碱、盐中的一种,其中“—”表示相连物质间能发生反应,“→”表示物质间有相应的转化关系。
请回答下列问题:
(1)A的物质类别是_____。
(2)固体D的俗名:_____。
(3)写出C→E的一个化学方程式:_____。
(4)A—B的反应类型是_____。(填基本反应类型)
(5)E的一种用途:_____。(合理即可)
【答案】(1)酸 (2)干冰
(3)
(4)复分解反应 (5)作补钙剂
【解析】
【分析】A~E是初中化学常见的物质,其中E是大理石的主要成分,可推出E为碳酸钙,B与E含有相同的酸根离子,B能转化为E,可推出B为碳酸钠,A、B、C、D分别是氧化物、酸、碱、盐中的一种,A能与B反应,A、B均能转化为D,D能与E相互转化,可推出D为二氧化碳,A为酸,如稀盐酸,A能与C反应,C能转化为E,可推出C氢氧化钙,代入验证,符合题意。
【小问1详解】
由分析可知,A属于酸;
【小问2详解】
由分析可知,D为二氧化碳,固体二氧化碳俗称干冰;
【小问3详解】
C→E的反应为二氧化碳和氢氧化钙反应生成碳酸钙和水,该反应的化学方程式为:;
【小问4详解】
A—B反应为碳酸钠和稀盐酸反应生成氯化钠、二氧化碳和水,该反应符合“两种化合物互相交换成分生成另外两种化合物”的反应,属于复分解反应;
【小问5详解】
E为碳酸钙,碳酸钙含钙元素,且能与胃液中的盐酸反应生成氯化钙,可作补钙剂。
20. 请结合图示实验装置,回答下列问题。
(1)写出有标号的仪器名称:②_____。
(2)实验室用氯酸钾和二氧化锰的混合物制取氧气选用的发生装置是_____(选填装置序号),反应化学方程式为:_____。
(3)实验室可用B或C装置制,反应的化学方程式为_____,选用装置C相对于B的优点为_____。若要除去中混有的水蒸气,可选择D装置,内盛_____(填名称),若要检验中混有的氯化氢,也可选择D装置,内盛_____(填化学式)溶液。
(4)常温下氨气是一种无色、有刺激性气味的气体,密度比空气小,极易溶于水。实验室常用氯化铵固体和熟石灰固体加热制取氨气,反应的化学方程式为_____,若选用E装置收集氨气,则验满的方法是_____。
【答案】(1)分液漏斗
(2) ①. A ②.
(3) ①. ②. 可以控制反应的发生与停止 ③. 浓硫酸 ④. NaHCO3
(4) ①. ②. 把湿润的红色石蕊试纸放在c导管口,如果红色石蕊试纸变蓝色,说明收集满
【解析】
【小问1详解】
仪器②是分液漏斗;故填:分液漏斗;
【小问2详解】
氯酸钾在二氧化锰的催化作用下和加热条件下生成氯化钾和氧气,该反应属于固体加热型,选择装置A来制取;该反应的化学方程式为:;故填: A; ;
【小问3详解】
实验室制取二氧化碳的药品为大理石(石灰石)和稀盐酸,大理石与稀盐酸反应生成氯化钙、水和二氧化碳,该反应的化学方程式为:;
装置B的优点通过活塞调节液体流速,以控制反应速率,而装置C的优点通过打开或者关闭止水夹,以控制反应的发生与停止,则装置C相对于B的优点为可以控制反应的发生与停止;
浓硫酸具有吸水性,可用通过盛有浓硫酸的装置D来干燥二氧化碳;
二氧化碳在饱和的碳酸氢钠溶液中的溶解性比较小,氯化氢溶于水形成盐酸,盐酸与碳酸氢钠反应生成氯化钠、水和二氧化碳,二氧化碳为气体,可以观察到有气泡产生,则检验中混有的氯化氢,可选择碳酸氢钠溶液;
【小问4详解】
实验室常用氯化铵固体和熟石灰固体加热制取氨气,氯化铵和熟石灰在加热条件下生成氯化钙、氨气和水,该反应的化学方程式为:;
选用E装置万能瓶收集氨气,氨气的密度比空气小,为使装置内的空气排尽,应选择长管进入,短管排出,又由于氨气极易溶于水,氨气溶于水生成氨水,氨水显碱性,可以用红色石蕊溶液来检验,若变蓝,则说明含有氨气;则验满的方法是把湿润的红色石蕊试纸放在c导管口,如果红色石蕊试纸变蓝色,说明收集满。
21. 中和反应是一类重要的化学反应。
(1)小明同学在盛有NaOH溶液的烧杯中,滴加几滴酚酞试液,溶液呈_____色,用_____测定溶液的pH为13.6,向其中逐滴加入盐酸,并不断搅拌,搅拌作用是_____,当溶液_____色,说明NaOH与盐酸恰好完全反应。
(2)小明同学又利用图1装置研究质量分数为3.65%的稀盐酸与10%的氢氧化钠溶液反应的过程,并用pH和温度传感器测量反应过程中相关物理量的变化情况,得到图2和图3。
①仪器A中溶液的溶质是_____(填化学式);
②图3中m数值最接近图2中的_____;
③下列说法错误的是_____。
A.图2中b点所示溶液中的微粒有、和
B.取图2中d点所示溶液加热蒸干所得固体为纯净物
C.图2中c→d所示溶液中NaCl的质量不断增加
D.图3中e→f变化趋势可说明该反应是放热反应
④当加入溶液的质量为20g时,求所得溶液中溶质的质量分数_____(计算结果精确到0.1%)。
【答案】(1) ①. 红 ②. pH计 ③. 增大反应物之间的接触机会,使反应更充分 ④. 变为无
(2) ①. HCl ②. 20 ③. AC ④. 解:设当加入溶液的质量为20g时,反应生成氯化钠的质量为x,参加反应的氢氧化钠溶液的质量为y
x=1.17g
y=8g
故所得溶液中溶质的质量分数为:
答:所得溶液中溶质的质量分数为4.2%
【解析】
【小问1详解】
氢氧化钠溶液显碱性,能使无色酚酞试液变红,故在盛有NaOH溶液的烧杯中,滴加几滴酚酞试液,溶液呈红色;
pH试纸测得的pH值为整数,故用pH计测定溶液的pH为13.6;
向其中逐滴加入盐酸,并不断搅拌,搅拌作用是:增大反应物之间的接触机会,使反应更充分;
氢氧化钠与稀盐酸反应生成氯化钠和水,当恰好完全反应时,溶液中的溶质为氯化钠,溶液显中性,不能使无色酚酞试液变色,故溶液变为无色;
【小问2详解】
①由图2可知,一开始pH大于7,随着反应的进行,pH逐渐减小至小于7,故该实验是将稀盐酸滴入氢氧化钠溶液中,故仪器A中溶液的溶质是HCl;
②图3中,当加入溶液的质量为mg时,此时温度最高,说明此时酸碱恰好完全反应,故此时pH=7,故m的数值最接近图2中的20;
③A、图2中b点对应溶液pH>7,此时氢氧化钠部分反应,氢氧化钠和盐酸反应生成氯化钠和水,故此时溶液中的溶质是氯化钠和氢氧化钠,故溶液中的微粒是:Na+、Cl-、OH-、H2O,符合题意;
B、图2中d点所示溶液pH<7,此时盐酸过量,盐酸具有挥发性,蒸发过程中,氯化氢会挥发出去,故加热蒸干所得固体为氯化钠,为纯净物,不符合题意;
C、图2中c点氢氧化钠和稀盐酸恰好完全反应,c→d所示溶液中NaCl的质量不再增加,符合题意;
D、图3中e→f温度逐渐升高,说明该反应是放热反应,不符合题意。
故选AC;
④见答案。
相关试卷
这是一份江苏省泰州市姜堰区南苑学校2023-2024学年九年级上学期12月月考化学试题,共16页。试卷主要包含了12, 下列化学用语表示正确的是, 下列归纳和总结完全正确的是等内容,欢迎下载使用。
这是一份江苏省泰州市姜堰区南苑学校2023-2024学年九年级上学期10月月考化学试题(无答案),共4页。试卷主要包含了空气中含量最多且性质很稳定的是,检验二氧化碳的方法是,下列对实验现象的描述正确的是,下列关于氧气的说法正确的是等内容,欢迎下载使用。
这是一份江苏省泰州市姜堰区南苑学校2023-2024学年九年级上学期10月化学独立作业(月考),共4页。

