所属成套资源:甘肃省兰州第一中学2022-2023学年高二下学期期末考试
甘肃省兰州第一中学2022-2023学年高二下学期期末考试生物试题
展开
这是一份甘肃省兰州第一中学2022-2023学年高二下学期期末考试生物试题,文件包含精品解析甘肃省兰州市一中2022-2023学年高二7月期末生物试题解析版docx、精品解析甘肃省兰州市一中2022-2023学年高二7月期末生物试题原卷版docx等2份试卷配套教学资源,其中试卷共39页, 欢迎下载使用。
兰州一中2022-2023-2学期期末考试试题
一、单项选择题
1. 生活中我们经常会接触到发酵食品,如果酒、果醋、泡菜等,下列关于传统发酵食品制作的叙述,正确的是( )
A. 酿制果醋和制作果酒所利用的主要微生物的代谢类型不相同
B. 制作果醋时发酵液中的醋酸菌通过无丝分裂增殖,繁殖速度快
C. 泡菜坛内的白色菌膜、变酸的果酒表面的菌膜所含菌种完全相同
D. 制成的果醋和泡菜都需要经高压蒸汽灭菌,目的是延长产品保质期
2. 下列关于发酵工程应用的说法,正确的是( )
A. 食品添加剂由于可以增加食品营养,改善食品的色、香、味,还可以延长保存期,使用时应尽量多添加
B. 利用放线菌产生的井冈霉素防止水稻枯纹病是化学防治的有效手段
C. 在青贮饲料中添加乳酸菌,可以提高饲料的品质,使饲料保鲜,同时提高动物免疫力
D. 从微生物细胞中提取的单细胞蛋白可制成动物饲料
3. 平板划线法和稀释涂布平板法是纯化微生物的两种常用方法,下列描述正确的是( )
A. 都要将菌液进行一系列的梯度稀释
B. 平板划线法是将不同稀释度的菌液通过接种环在固体培养基表面连续划线的操作
C. 稀释涂布平板法是将不同稀释度的菌液倒入液体培养基进行培养
D. 都会在培养基表面形成单个的菌落
4. 下图为实验室培养和纯化酵母菌过程中部分操作步骤,下列说法不正确的是( )
A. ①步骤使用的培养基是已经灭菌的培养基
B. ①②③步骤操作时需要在酒精灯火焰旁进行
C. ③到④的过程中,接种环共灼烧了5次
D. ④步骤操作时,不能将第1区和第5区的划线相连
5. 产脂肪酶细菌可用于含油废水的处理。科研人员采用射线照射从土壤中分离的菌株,反复筛选后获得产脂肪酶能力较高的菌株,具体流程如图。相关叙述正确的是( )
A. 步骤①取土壤样品灭菌后溶于无菌水中制成菌悬液
B. 步骤②的固体平板是以脂肪为唯一碳源的培养基
C. 步骤②射线照射可引起细菌基因突变或染色体变异
D. 步骤③透明圈越大的菌落,其脂肪酶活性一定越高
6. 据统计,不孕不育患病率目前已经高达18%。体外受精技术是胚胎工程的技术之一,下列有关胚胎工程的说法错误的是( )
A. 试管婴儿技术繁殖后代属于无性繁殖,为某些不孕夫妇提供生育机会
B. 判断培养液中卵子是否受精通常以观察到两个极体或雌、雄原核作为标志
C. 胚胎移植实质上是早期胚胎在相同生理环境条件下空间位置的转移
D. 胚胎移植时可选取囊胚的滋养层细胞进行遗传病基因检测
7. 人造皮肤的构建、动物分泌蛋白的规模化生产等都离不开动物细胞培养。下列关于动物细胞培养的叙述,正确的是( )
A. 动物细胞培养所需的气体条件是95%氧气加5%二氧化碳
B. 动物细胞培养基中加入血清主要目的是补充细胞所需的未知成分
C. 动物细胞培养的原理和植物组织培养的原理相同
D. 为保证培养的动物细胞处于无菌、无毒的环境,培养液和培养用具等需要进行消毒处理
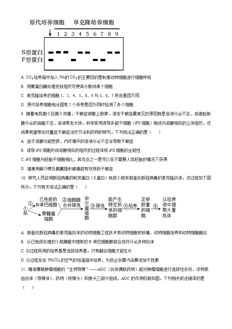
8. 6-磷酸葡萄糖脱氢酶(G-6PD)有F和S两种类型,分别由一对等位基因XF和XS编码。基因型为XFXS的女性体细胞中的两个X染色体,会有一个随机失活。将基因型为XFXS的女性皮肤组织用胰蛋白酶处理后先进行细胞的原代培养,再对不同的细胞分别进行单克隆培养。分别对原代培养和单克隆培养的细胞进行G-6PD蛋白电泳检测,结果如图所示。下列说法正确的是( )
A. CO2培养箱中加入5%的CO2的主要目的是刺激动物细胞进行细胞呼吸
B. 用胃蛋白酶处理皮肤组织可使其分散成单个细胞
C. 单克隆培养的细胞1、2、4、5、8、9与3、6、7所含基因不同
D. 原代培养细胞电泳图有2个条带是因为同时检测了多个细胞
9. 随着电视剧《狂飙》热播,干眼症被搬上银屏。诱发干眼症最常见的原因就是泪液分泌不足,或者睑板腺分泌的油脂不足,泪液蒸发太快。科学家用诱导多能干细胞(iPS细胞)制成与泪腺相似的立体组织,该成果有望带动对重症干眼症治疗方法和药物的研究。下列说法正确的是( )
A. 由于泪腺功能受损,内环境中的泪液分泌不足会导致干眼症
B. 诱导iPS细胞形成泪腺相似的组织的过程体现iPS细胞的全能性
C. iPS细胞与胚胎干细胞相比,其优点之一是可以在不需要人类胚胎的情况下获得
D. 健康用眼习惯及佩戴隐形眼镜能有效预防干眼症
10. 研究人员欲用新冠病毒的刺突蛋白(S蛋白)免疫小鼠来制备抗新冠病毒的单克隆抗体,该过程如下图所示。下列有关说法正确的是( )
A. 制备抗新冠病毒的单克隆抗体的动物细胞工程技术有动物细胞核移植、动物细胞培养和动物细胞融合
B. 从已免疫处理的小鼠脾脏中提取的B淋巴细胞群能合成并分泌多种抗体
C. ②过程所用的培养基是选择培养基,只有融合细胞才能生长
D. ④过程在含5%CO2的空气的恒温箱中培养,为防止杂菌污染要添加干扰素
11. 精准爆破肿瘤细胞的“生物导弹”——ADC(抗体偶联药物)能对肿瘤细胞进行选择性杀伤,该物质由抗体(导弹体)、药物(核弹头)和接头三部分组成,ADC的作用机制如图。下列相关叙述错误的是( )
A. ADC的制备过程运用了细胞培养和细胞融合技术
B. 制备ADC中的抗体需要经过两次筛选
C. ADC能精准地识别肿瘤细胞,进入癌细胞需要消耗ATP
D. 癌细胞的凋亡是由于溶酶体中水解酶的水解作用
12. 下列关于植物体细胞杂交与动物细胞融合比较的叙述,正确的是( )
A. 过程中都涉及细胞膜流动性,都需要用酶将细胞分散成单个细胞
B. 都可以用PEG融合法或高Ca2+-高pH融合法诱导融合
C. 两种杂交细胞都能获得杂交前2个细胞的全部优势
D. 前者主要是为了获得杂种植株,后者主要是为了获得杂交细胞
13. 利用细胞工程,以新型冠状病毒核衣壳蛋白为抗原制备出单克隆抗体。下列叙述正确的是( )
A. 用纯化的核衣壳蛋白反复注射到小鼠体内,产生的血清抗体为单克隆抗体
B. 体外培养单个浆细胞可以获得大量针对新型冠状病毒的单克隆抗体
C. 将等量浆细胞和骨髓瘤细胞混合,经PEG诱导融合后的细胞一定为杂交瘤细胞
D. 用该单克隆抗体与新型冠状病毒核衣壳蛋白特异性结合的方法可诊断出新型冠状病毒感染者
14. 下图表示由不同的限制酶切割而成的DNA末端及相关的酶作用位点。下列叙述错误的是( )
A. 甲、乙、丙都属于黏性末端
B. 甲、乙片段可形成重组DNA分子,但甲、丙不能
C. DNA连接酶的作用位点在乙图中b处
D. 切割甲的限制酶不能识别由甲、乙片段形成的重组DNA分子
15. 下列关于基因工程技术中涉及的酶的说法,正确的是( )
A. E·coliDNA连接酶能催化平末端和黏性末端的连接
B. 切割质粒的限制酶均特异性地识别6个核苷酸序列
C. 用限制酶处理目的基因和Ti质粒,涉及氢键和磷酸二酯键的断裂
D. 质粒被限制酶切割一次后,会产生4个游离的磷酸基团
16. 科研人员利用农杆菌转化法将抗病毒蛋白基因C导入番木瓜中,培育出转基因抗病毒番木瓜,Ti质粒结构模式图如图所示。下列叙述正确的是( )
A. 农杆菌的T-DNA与番木瓜基因发生重组
B 构建重组质粒过程中需要限制酶和DNA聚合酶
C. 含重组Ti质粒的农杆菌具有四环素抗性
D. 转基因抗病番木瓜具有卡那霉素抗性
17. 下图是“DNA的粗提取和鉴定”实验中几个重要操作的示意图,下列叙述错误的是( )
A. 实验的操作顺序是③②①④
B. 图④操作后加入二苯胺试剂振荡,可观察颜色变蓝
C. 图①需要用玻璃棒沿一个方向轻缓搅拌,便于DNA的析出
D. 图①的原理是DNA不溶于酒精,而某些蛋白质可溶于酒精
18. 以下为形成cDNA过程和PCR扩增过程示意图。据图分析,下列说法正确的是( )
A. 催化①过程的酶是RNA聚合酶
B. 催化②⑤过程的酶都是DNA聚合酶,都能耐高温
C. ③过程需要解旋酶的作用
D. ④过程需要冷却至50℃左右
19. 拟利用番茄表达人类凝血因子Ⅸ,操作步骤排序正确的是( )
①制备工程农杆菌 ②构建植物表达载体
③获取人类凝血因子Ⅸ基因 ④番茄植株中凝血因子Ⅸ基因的检测
⑤用农杆菌转化番茄植株并筛选 ⑥提取凝血因子Ⅸ并检测活性
A. ③①②⑤⑥④ B. ⑥③①②⑤④ C. ④③②①⑤⑥ D. ③②①⑤④⑥
20. 下图是利用基因工程培育抗虫植物的示意图。以下相关叙述,正确的是
A. ②的构建需要限制性核酸内切酶和DNA聚合酶参与
B. ③侵染植物细胞后,重组Ti质粒整合到④的染色体上
C. ④的染色体上若含抗虫基因,则⑤就表现出抗虫性状
D. ⑤只要表现出抗虫性状就表明植株发生了可遗传变异
21. 下列关于利用乳腺生物反应器生产药用蛋白的叙述,正确的是( )
A. 需要将编码药用蛋白的基因与能在乳腺中特异性表达的基因的启动子等调控元件重组在一起
B. 需要将目基因导入乳腺细胞中
C. 需要借助于核移植技术和胚胎移植技术培育出转基因动物
D. 药物的生产不会受到转基因动物性别和年龄的限制
22. 转基因抗虫棉花含有Bt蛋白,该蛋白对人体无毒,但是鳞翅目昆虫幼虫的肠道细胞含有Bt蛋白的受体,Bt蛋白与受体结合会导致幼虫肠道壁穿孔,使其死亡。下列叙述正确的是( )
A. 促进Bt蛋白的合成有助于提高棉花的抗逆性
B. 通过DNA分子杂交技术可以检测Bt蛋白基因是否表达
C. 将Bt蛋白基因导入棉花细胞可以使用显微注射法或农杆菌转化法
D. 将棉花材料和农杆菌共同培养之前,需要对棉花材料进行灭菌处理
23. 基因工程自20世纪70年代兴起后,在农牧业、医药卫生和食品工业等方面得到了飞速的发展。下列关于基因工程应用的叙述,正确的是( )
A. 为增加器官的来源,可对猪的器官进行改造以促进抗原决定基因的表达
B. 将肠乳糖酶基因导入奶牛基因组,可降低乳汁中乳糖含量
C. 作为乳腺生物反应器的动物体内只有乳腺细胞含目的基因
D. 将牛凝乳酶导入黑曲霉中,再通过工业发酵可生产凝乳酶
24. 如图为蛋白质工程操作的基本思路,下列叙述不正确的是( )
A. 图中①代表转录,②代表翻译,④代表分子设计, ⑤代表DNA合成
B. 代表蛋白质工程操作思路的过程是④⑤,代表中心法则内容的是①②
C. 蛋白质工程的目的是对基因的结构进行分子设计
D. 从图中可以看出蛋白质工程基本途径与中心法则是相反的
25. 葡萄糖异构酶能将葡萄糖转化为果糖,其最适温度约为60℃,生产上常用于高果糖浆的生产。科学家将葡萄糖异构酶的第138位甘氨酸用脯氨酸替代,结果它的最适温度提高了约10℃。下列有关说法正确的是( )
A. 蛋白质工程只能改造或制造自然界已有的蛋白质
B. 编码葡萄糖异构酶的基因的核糖核苷酸序列会有相应的改变
C. 经改造后的葡萄糖异构酶热稳定性提高这一性状不可遗传
D. 改造后的葡萄糖异构酶在60℃时生产高果糖浆的效率可能低于70℃时的
二、非选择题
26. 有机农药苯磺隆是一种除草剂,长期使用会污染环境。研究发现,苯磺隆能被土壤中某些微生物降解。分离降解苯磺隆的菌株和探索其降解机制的实验过程如图甲、乙所示,回答问题。
(1)微生物生长繁殖所需的主要营养物质有碳源、氮源、_______和_______四类,图甲中所用的选择培养基只能以苯磺隆作为唯一碳源,其原因是_____________。
(2)对培养基进行灭菌,应该采用的方法是________________。在接种前,随机取若干灭菌后的空白平板培养基先行培养了一段时间,这样做的目的是_____________________。纯化菌株时,通常使用的划线工具是____________。第二次及以后划线时,总是从上一次的末端开始划线,这样做的目的是__________________________
(3)将1mL土壤溶液稀释100倍,在3个平板上分别接入0.1mL稀释液,经适当培养后,3个平板上的菌落数分别为39、38和37。据此可得出每升土壤溶液中的活菌数为_______个。该方法计数结果往往比实际值偏低,原因是____________________。
27. 科学家用植物体细胞杂交技术,将番茄的原生质体和马铃薯的原生质体融合,成功培育出了“番茄-马铃薯”杂种植株,培育过程如图所示,其中①~⑤表示过程,a~f表示细胞、组织或植株。据图回答下列问题:
(1)在植物体细胞杂交技术中,过程①常用________处理植物细胞以除去细胞壁。
(2)②过程表示________________。依据的生物学原理是__________。
(3)植物体细胞融合完成的标志是______________。与过程③密切相关的具有单层膜结构的细胞器为___________。d形成后,常用__________技术得到杂种植株。
(4)在利用杂种细胞培育杂种植株的过程中,依据的原理是___________________。
(5)若番茄细胞内含m条染色体,马铃薯细胞内含n条染色体,则“番茄-马铃薯”杂种植株的体细胞内含_______条染色体;若由杂种细胞培育成的“番茄-马铃薯”植株为四倍体,则此杂种植株的花粉经离体培养得到的植株为几倍体?__________。
28. EPO
是促红细胞生成素的英文简称,是一种激素样物质,可促进体内新红细胞生成。人类已可通过基因工程合成EPO基因,并采用中国仓鼠卵巢(CHO)细胞表达系统来获取产物,其过程如下。请回答下列问题:
(1)从人体组织中提取EPO的mRNA,在_______________酶的作用下合成EPO基因的cDNA,再通过PCR技术获得大量EPO基因,PCR的产物一般通过________________来鉴定。进行扩增时需先加热至90~95℃,后冷却至55~60℃,以上调控温度操作的目的分别是________、_______。
(2)供体母鼠通常情况下每次排卵8~12枚,为使其超数排卵,需注射______________激素以排出更多的卵子,培养到___________期与获能的精子相遇,精子穿越透明带,完成体外受精。
(3)①过程构建了基因表达载体,内部包括不可缺少的组成部分,其中___________能驱动基因的转录。切割含EPO基因的DNA与载体时通常用两种不同限制酶的原因是___________。
(4)采用______________技术,将重组表达载体导入小鼠受精卵中,将受精卵移入发育培养液中继续培养。当胚胎发育至____________时期,向受体移植。
(5)若想检验转基因仓鼠是否成功表达EPO,可以采用______________技术对血液来进行检测。
29. 干扰素(W)是一种具有特定功能的人体蛋白质,可用于治疗病毒的感染和癌症。1982年,我国科学家通过基因工程等技术开发研制出我国首个基因工程药物-重组人干扰素。已知限制性核酸内切酶BamHⅠ、BclⅠ、Sau3AⅠ、HindⅢ的识别序列和酶切位点分别为G↓GATCC、T↓GATCA、↓GATC、A↓AGCTT。图1,图2中标注了相关限制酶的酶切位点,其中切割位点相同的酶不重复标注。请回答下列问题:
(1)利用PCR技术扩增W基因时,可以从图2的A、B、C、D四种单链DNA片段中选取_________作为引物。
(2)对W基因和质粒都分别用两种不同的限制酶切割然后拼接,应选用两种限制酶__________切割质粒,选用两种限制酶_________________切割含W基因的DNA片段。
(3)增强子是可增强基因转录的一小段特殊DNA序列,将其插入W基因的启动子中可提高W基因的表达量。但有人认为这样会引起基因突变,导致基因W表达的蛋白质氨基酸序列改变,你__________(填“认同”或“不认同”)这种观点,理由是_____________________________。
(4)某研究小组拟仿照制备乳腺生物反应器的研究思路,制备一种膀胱生物反应器来获得W,基本过程如下图所示。
步骤①中需要选择的启动子是膀胱上皮细胞蛋白基因的启动子,选择该启动子的目的是____________,进而W分泌到尿液中,随尿液排出体外。与乳腺生物反应器相比,用膀胱生物反应器生产W的优势在于不受转基因动物__________(答出两点)的限制。一般来说,在同一动物个体中,乳腺上皮细胞与膀胱上皮细胞的细胞核中染色体DNA所含的遗传物质_____(填“相同”或“不同”),原因是_______________________________________________。
相关试卷
这是一份甘肃省兰州第一中学2022-2023学年高二生物下学期期末考试试题(Word版附解析),共30页。试卷主要包含了单项选择题,非选择题等内容,欢迎下载使用。
这是一份甘肃省兰州第一中学2022-2023学年高二下学期7月期末考试生物试卷(含答案),共18页。试卷主要包含了单选题,读图填空题等内容,欢迎下载使用。
这是一份2022-2023学年甘肃省兰州市第一中学高二下学期期中生物试题含答案,共12页。试卷主要包含了葡萄酒呈现红色的原因等内容,欢迎下载使用。

