


安徽省合肥市第一中学2022-2023学年高二地理下学期期末试题(Word版附解析)
展开
这是一份安徽省合肥市第一中学2022-2023学年高二地理下学期期末试题(Word版附解析),共17页。试卷主要包含了答题时,必须使用0, 北京雨燕, 图中, 该产业布局调整导致甲国汽车的等内容,欢迎下载使用。
合肥一中2022-2023学年高二年级下学期期末联考
地理试题
(考试时间:90分钟满分:100分)
注意事项:
1.答题前,务必在答题卡和答题卷规定的地方填写自己的姓名、准考证号和座位号后两位。
2.答题时,每小题选出答案后,用2B铅笔把答题卡上对应题目的答案标号涂黑。如需改动,用橡皮擦干净后,再选涂其他答案标号。
3.答题时,必须使用0.5毫米的黑色墨水签字笔在答题卷上书写,要求字体工整、笔迹清晰。作图题可先用铅笔在答题卷...规定的位置绘出,确认后再用0.5毫米的黑色墨水签字笔描清楚。必须在题号所指示的答题区域作答,超出答题区域书写的答案无效,在试题卷、草稿纸上答题无效。
4.考试结束,务必将答题卡和答题卷一并上交。
一、选择题(每小题2分,共60分)
下图为某中学地理实践社团于北京时间4时在我国地理考察拍摄的景象。据此完成下面小题。
1. 摄影机镜头朝向( )
A. 东南方 B. 东北方 C. 西南方 D. 西北方
2. 该地理实践社团考察区域为( )
A. 青藏高原 B. 东南丘陵 C. 呼伦贝尔高原 D. 祁连山脉
3. 图示日期前后( )
A. 珠江口咸潮问题突出 B. 巴西高原草木茂盛
C. 南极地区科学考察进入最佳时期 D. 索马里沿海鱼类资源丰富
【答案】1. B 2. C 3. D
【解析】
【1题详解】
由题可知该地位于我国,该地北京时间4时拍摄的景象为日出景象,由此可知该地此时昼长夜短,此时太阳直射点位于北半球,日出时太阳位于东北方向,因此摄影机镜头朝向为东北方,排除ACD,故选B。
【2题详解】
北京地区日出最早的时刻约在4:45,由此可知考察团所在区域日出时间比北京早,位置比北京偏东,结合选项可知青藏高原和祁连山脉位于北京西侧,AD错误;东南丘陵区域较大,位于北京偏西的区域较多,且结合图片可知该地不属于丘陵地区,B错误;呼伦贝尔高原大体上位于北京东侧,且结合图片可知该地地形平坦,因此C符合题意,故选C。
【3题详解】
由于该地为北京时间4时拍摄的日出景象,由此可知该地此时昼长夜短,此时太阳直射点位于北半球,且日出时刻为4时可知该地应为北半球夏季。珠江口咸潮问题突出的时间是其枯水期,应为冬季,A错误;巴西高原草木茂盛的时期为当地雨季,即北半球冬季,B错误;南极地区科学考察进入最佳时期为北半球冬季,C错误;索马里沿海鱼类资源丰富的时期为该地吹离岸风时,即吹西南风,此时为北半球夏季,D正确。
【点睛】太阳直射点的移动方向,决定了昼夜长短的变化趋势,太阳直射点向哪个半球移动,哪个半球昼变长,夜变短。
北京雨燕每年定期迁徙。志愿者为雨燕装上“光敏定位仪”,通过记录飞行沿线光照强度的变化,推测日出日落时间和当天日照时长,估算雨燕途经地的地理位置,探寻其迁徙路线。下图为北京雨燕的迁徙路线(单程)示意图。读图,完成下面小题。
4. 使用“光敏定位仪”估算雨燕途经地的位置,其误差较小的地点是( )
A. 北京 B. 准噶尔盆地 C. 刚果盆地 D. 南非高原
5. 北京雨燕( )
A. 一直向西南方迁徙 B. 途经两大洲两大洋 C. 飞越多处荒漠地区 D. 最终到达热带雨林
【答案】4. B 5. C
【解析】
【4题详解】
结合材料“通过记录飞行沿线光照强度的变化,推测日出日落时间和当天日照时长”可以看出,光敏定位仪误差大小取决于光照强度,光照越强,误差越小,四地中准噶尔盆地处于温带大陆性气候,干燥少雨,天气以晴朗为主,光照强,误差小,B正确、ACD错误。故选B。
【5题详解】
结合北京雨燕迁徙路线(单程)示意图可以看出,北京雨燕并不是一直向西南方迁徙,A错误;途经三大洲两大洋,B错误;飞越多处荒漠地区,C正确;最终到达热带草原,D错误。故选C。
【点睛】南非高原,是非洲最大的高原,位于刚果盆地南缘和赞比西河以南。地势比前两个高原低,只在边缘部分有较高的山地。高原东南边缘的德拉肯斯堡山脉绵延1000多公里,山脉东南坡的悬崖峭壁俯视着辽阔的印度洋。
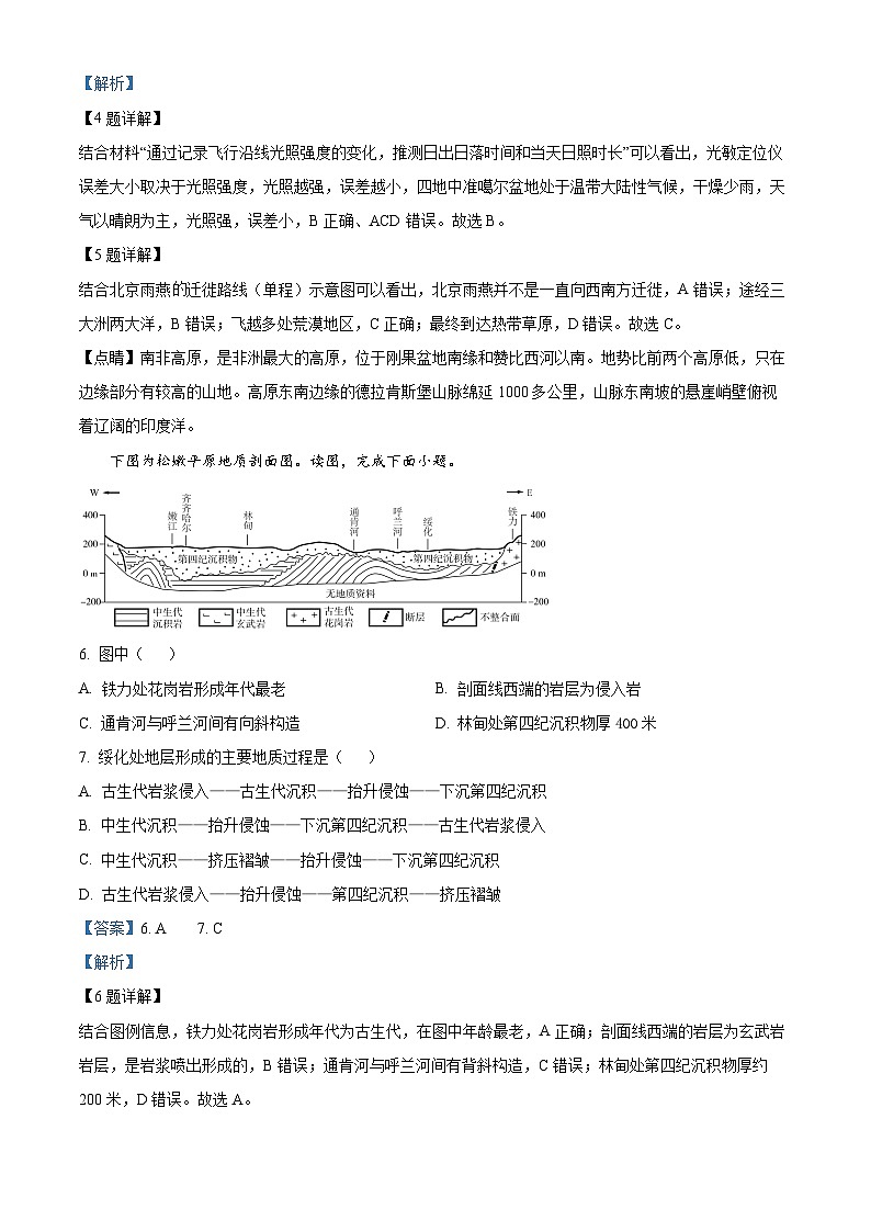
下图为松嫩平原地质剖面图。读图,完成下面小题。
6. 图中( )
A. 铁力处花岗岩形成年代最老 B. 剖面线西端的岩层为侵入岩
C. 通肯河与呼兰河间有向斜构造 D. 林甸处第四纪沉积物厚400米
7. 绥化处地层形成的主要地质过程是( )
A. 古生代岩浆侵入——古生代沉积——抬升侵蚀——下沉第四纪沉积
B. 中生代沉积——抬升侵蚀——下沉第四纪沉积——古生代岩浆侵入
C. 中生代沉积——挤压褶皱——抬升侵蚀——下沉第四纪沉积
D. 古生代岩浆侵入——抬升侵蚀——第四纪沉积——挤压褶皱
【答案】6. A 7. C
【解析】
【6题详解】
结合图例信息,铁力处花岗岩形成年代为古生代,在图中年龄最老,A正确;剖面线西端的岩层为玄武岩岩层,是岩浆喷出形成的,B错误;通肯河与呼兰河间有背斜构造,C错误;林甸处第四纪沉积物厚约200米,D错误。故选A。
【7题详解】
从图例以及剖面图岩层接触关系可以看出,绥化处地层形成的主要地质过程是中生代沉积形成沉积岩,内力作用下受到挤压,形成褶皱,后抬升并被外力作用侵蚀,最后地壳再次下沉并接受第四纪沉积,C正确、ABD错误。故选C。
【点睛】地质学家和古生物学家根据地层自然形成的先后顺序,将地层分为5代12纪。即早期的太古代和元古代(元古代在中国含有1个震旦纪),以后的古生代、中生代和新生代。古生代分为寒武纪、奥陶纪、志留纪、泥盆纪、石炭纪和二叠纪,共6个纪;中生代分为三叠纪、侏罗纪和白垩纪,共3个纪;新生代只有第三纪、第四纪两个纪。在各个不同时期的地层里,大都保存有古代动、植物的标准化石。各类动、植物化石出现的早晚是有一定顺序的,越是低等的,出现得越早,越是高等的,出现得越晚。
自20世纪90年代,在经济全球化浪潮下,一些国家之间签订自由贸易协定,降低甚至取消彼此间部分商品的贸易关税,促进商品的自由贸易。下图示意汽车企业在已签订自由贸易协定的甲、乙两国的产业布局调整。据此完成下面小题。
8. 汽车企业将组装厂由甲国转移至乙国的主要目的是( )
A. 创新技术 B. 拓展市场 C. 扩大规模 D. 降低成本
9. 该产业布局模式宜发生在邻国之间,主要原因是邻国之间( )
A. 消费习惯相近 B. 经济发展水平相近
C. 运输费用较低 D. 研发成本差异较小
10. 该产业布局调整导致甲国汽车的( )
A. 进口量增多 B. 出口量增多
C. 销售量增多 D. 生产量增多
【答案】8. D 9. C 10. A
【解析】
【8题详解】
部分零部件生产涉及核心技术,产品价值高;组装厂属于加工组装环节,利润低于零部件生产厂家,图中市场甲国大于乙国,综合以上信息可知,甲国经济较发达,乙国经济不发达。组装需要大量劳动力,组装厂由甲国转移到乙国应该是看重乙国劳动力价格低,同时土地价格低等可以降低生产成本,增加利润,D正确。乙国经济不发达,组装厂在乙国不可能达到创新技术的目的,A错误。拓展市场是次要目的,主要是市场是甲国,B错误。据图分析,生产过程只是布局调整,规模扩大没有体现,C错误。故选D。
【9题详解】
该企业是汽车企业,零部件体积、重量较大,若远距离运输会导致运费大量增加,企业成本会增加,达不到产业转移目的,因此此产业布局模式宜发生在邻国之间,可以降低运输费用,C正确。消费习惯影响的是汽车成品销售,对生产环节布局影响不大,A错误。据以上分析,甲国经济较发达,乙国经济不发达,经济差距较大,若经济发展水平接近,企业布局应该是全部环节都在邻国,B错误。甲国经济较发达,乙国经济不发达,乙国劳动力价格低,研发成本乙国小,D错误。故选C。
【10题详解】
原来汽车组装后直接销售到甲国,汽车可以出口;该产业布局调整后汽车在乙国加工组装再销售到甲国,导致甲国从乙国进口量增加,甲国不再出口汽车,甲国变为汽车消费市场,汽车销售量减少、汽车生产量减少;A正确,BCD错误。故选A。
北极附近的多年冻土是世界最大的陆地有机碳库,随着气候变暖冻土融化,大量有机碳从冻土中释放,并在河流的溶解和搬运作用下随河汇入北冰洋,构成全球碳循环的重要一环。近二十年间,勒拿河有机碳年均输出量明显增大,约为鄂毕河与叶尼塞河之和。左图示意西伯利亚地区鄂毕河、叶尼塞河和勒拿河的分布,右图示意勒拿河有机碳输出量的季节变化,据此完成下面小题。
11. 勒拿河春季有机碳输出量最大的根本原因是( )
A 径流量增大 B. 冻土融化 C. 气温升高 D. 降水增多
12. 近年勒拿河有机碳输出量相较另外两条河增大最明显,主要因为其流域( )
A. 流域面积更大 B. 冻土活动层更厚 C. 年均气温更高 D. 年降水量更多
【答案】11. C 12. B
【解析】
【11题详解】
依据所学可知,勒拿河主要补给方式为季节性积雪融水补给,其流量为春季流量最大,夏季次之,冬季流量最少。勒拿河有机碳输出量的季节变化与勒拿河流量变化相一致。勒拿河流域春季气温回升,季节性积雪融水量多,河流径流量增大,并且气温回升冻土退化释放大量有机碳,春季河流携带有机碳最多,因此勒拿河春季有机碳输出量最大的根本原因是气温升高,C正确,径流量增大、冻土融化、降水增多不是根本原因,ABD错误。故选C。
【12题详解】
由于俄罗斯地势东高西低,故勒拿河流域与另外两条河相比,冻土覆盖率更高,冻土活动层更厚,在全球变暖影响下解冻的土壤面积更大,释放的土壤有机碳更多,故近年勒拿河有机碳输出量相较另外两条河增大最明显,B正确。勒拿河流域面积比另外两条河流域面积小,A错误。勒拿河冻土面积更大,冻土覆盖率更高,年均气温更低,C错误。勒拿河流域年降水量比另外两条河流较小,D错误。故选B。
【点睛】鄂毕河、叶尼塞河和勒拿河流域多年平均降水量为496mm、428mm、369mm。鄂毕河全长5410公里,流域面积297万平方公里;叶尼塞河全长5539公里,流域面积260.5万平方公里;勒拿河全长4300公里,流域面积249万平方公里。
地方小吃是区域饮食文化的重要表现内容之一,在全国性扩散的过程中,经历着差异显著的变迁与分离,形成了各自的分布热点区。下图示意我国四大地方小吃门店热点区域分布。读图完成下面小题。
13. a、b、c、d代表的地方小吃分别是( )
A. 杭州小笼包、兰州拉面、福建沙县小吃、桂林米粉
B. 兰州拉面、桂林米粉、杭州小笼包、福建沙县小吃
C. 桂林米粉、福建沙县小吃、兰州拉面、杭州小笼包
D. 福建沙县小吃、杭州小笼包、桂林米粉、兰州拉面
14. 某些区域多个小吃门店热点区域重叠,其主要原因是( )
A. 交通通达度高 B. 流动人口较多 C. 文化包容性强 D. 食材原料丰富
【答案】13. B 14. B
【解析】
【13题详解】
地方小吃发展的基础是农作物等原材料。小吃门店往往是以发源地为中心向外扩散,地理环境相似的地区往往具有相似的饮食习惯。a的分布区主要位于北方地区,以面食为主,应为兰州拉面;b的分布区主要位于两广地区,桂林附近,应为桂林米粉;c的分布区主要位于东部地区,杭州附近,应为杭州小笼包;d的分布区主要位于东南沿海,福建附近,应为福建沙县小吃。综合上述分析,B正确,ACD错误,故选B。
【14题详解】
地方小吃的主要消费群体是适应该口味的人群。某些地区多个小吃门店热点区域重叠,从根本上是因为该地经济发展水平高,吸引不同地域的人口迁入,流动人口较多,从而促进该区域开设不同类型的小吃门店,满足不同顾客的饮食习惯,B正确;交通通达度高和文化包容性强,在一定程度上会增加小吃门店的数量和种类,但根本原因仍是需要适应不同口味地方小吃的较多的消费人群,AC错误;不同地方小吃的食材原料不同,农业生产具有地域性,一个地区种植不同地域农作物的可能性很小,且即使原料丰富,仍需要较多的消费人群,地方小吃才能得以发展,D错误。故选B。
【点睛】市场因素对商业性服务业的区位选择影响较大。市场因素受人口规模、人口平均消费水平、居民消费偏好等影响。
依托“一带一路”政策搭建平台,中国某企业积极探索“全球化思维、本土化经营”的发展之路。2018年,该企业在印度尼西亚建厂生产的冰淇淋品牌从零开始,很快成为当地最受消费者欢迎的品牌之一。据此完成下面小题。
15. 在东南亚,该企业首先选择在印度尼西亚建冰淇淋生产厂,主要是由于该国( )
A. 人口数量多 B. 人工成本低 C. 交通设施好 D. 科研实力强
16. 该企业在印度尼西亚推出的冰淇淋单体分量普遍低于中国国内,主要考虑当地的( )
A. 政策法规 B. 原料供应 C. 消费水平 D. 生活习惯
【答案】15. A 16. C
【解析】
【15题详解】
印度尼西亚人口超过2亿,位于热带地区,全年高温,冰淇淋的市场广阔,A正确;冰淇淋不属于劳动密集型产业,对劳动力成本要求较低,B错误;冰淇淋主要在印度尼西亚国内销售,因此交通设施好不是该企业在印度尼西亚建厂的主要原因,C错误;冰淇淋不属于技术密集型产业,且印度尼西亚社会经济发展水平不高,科研实力不强,D错误。故选A。
【16题详解】
冰淇淋是食品,政策法规对食品的质量要求较高,一般不会对冰淇淋单体分量作出相关要求,A错误;印度尼西亚与中国之间的海运交通便利,即使原料供应较少,也可通过海运从中国运输至印度尼西亚,B错误;印度西尼亚社会经济发展水平较低,人们收入较低,冰淇淋单体分量低,成本较低,价格较低,更容易被当地人接受和认可,C正确;由材料“该企业在印度尼西亚建厂生产的冰淇淋品牌从零开始,很快成为当地最受消费者欢迎的品牌之一”可知,当地人喜爱食用该公司的冰淇淋,因此生活习惯不是导致该企业在印度尼西亚推出的冰激凌单体分量普遍低于中国国内的主要原因,D错误。故选C。
【点睛】市场是影响工业区位的主要因素。可以根据所在地区距离城市远近及城市数量或区域的发达程度判断市场大小,根据产品是否具有独特性、是否稀缺、是否容易被接受判断市场前景。
哥斯达黎加的降水呈现双峰分布,雨季之间有仲夏旱季和凉爽旱季。受制于气候条件和种植技术,哥斯达黎加过去大量进口粮食。近年来,哥斯达黎加扩大水稻种植面积,为解决仲夏旱季缺水问题,当地推广生物炭添加技术,通过在水稻田添加生物炭,增强土壤蓄水能力。下面左图示意哥斯达黎加的位置,右图示意哥斯达黎加的气候。读图,完成下面小题。
17. 哥斯达黎加扩大水稻种植面积,主要为了( )
A. 增加农业出口 B. 增加膳食营养 C. 发展舍饲养殖 D. 保障粮食安全
18. 哥斯达黎加生物炭添加技术主要用于仲夏旱季,主要因为仲夏旱季( )
A. 旱情较短 B. 热量充足 C. 光照适宜 D. 温差较大
19. 生物炭添加技术主要改变的水循环环节是( )
A. 降水 B. 下渗 C. 蒸发 D. 地下径流
【答案】17. D 18. A 19. B
【解析】
【17题详解】
根据材料,哥斯达黎加过去大量进口粮食说明哥斯达黎加粮食缺口大,水稻单产高,大量种植水稻是解决粮食需求,保障粮食安全的重要途径,D正确;材料提到,哥斯达黎加需要进口粮食,A错误;增加水稻种植面积不会影响膳食营养,B错误;水稻主要作为粮食而不是饲料,C错误。故选D。
【18题详解】
仲夏旱季只持续两个月,且降水量仍然较大,通过添加生物炭蓄水能够度过旱季,凉爽旱季持续时间过长,无法通过这种技术度过旱季,A正确;读图可知,仲夏和凉爽旱季热量和温差差别不大,BD错误;生物炭添加技术主要用于缓解夏季缺水,光照并不影响缺水,且材料中无法判断光照,C错误。故选A。
【19题详解】
热带地区的水稻田土壤往往较为黏重,采用生物炭能够增强土壤对水的吸附能力,增加下渗,涵养水源,B正确;生物炭添加技术无法直接影响降水和蒸发环节,AC错误;地下径流改变是下渗改变后间接产生的影响,D错误。故选B。
【点睛】水循环的环节包括降水、蒸发和蒸腾、水汽输送、地表径流、下渗、地下径流。
在国内大循环为主体、国内国际双循环相互促进的新发展格局下,城市群是参与双循环的主要载体。目前,京津冀城市群已经形成了价值链分工差异,但未能基于三地比较优势形成高效率的分工体系,京津冀内部小循环尚未打通。下图示意京津冀城市群部分城市联系强度(线的粗细代表城市间联系强度的大小)。据此完成下面小题。
20. 与张家口相比,北京对唐山的辐射更强,主要是因为唐山( )
A. 产业基础好 B. 距北京近 C. 准入门槛低 D. 生态环境优
21. 京津冀城市群打通内部小循环,可以( )
①实现区域均衡发展②促进区域产业趋同③利于区域分工协作④增强对外辐射带动
A. ①② B. ②③ C. ①④ D. ③④
【答案】20. A 21. D
【解析】
【20题详解】
结合所学可知,唐山相比于张家口而言,经济发达,产业基础较好,承接产业转移的能力较强,因此北京对唐山的辐射更强,A正确;唐山和张家口距离北京较远,B错误,材料中并没有体现出准入门槛,C错误;唐山经济发达,人类活动较多,因此生态环境相比于张家口并不占优,D错误。故选 A。
【21题详解】
京津冀城市群内部小循环不可能实现区域均衡发展,①错误;区域产业趋同会加剧区域内部的竞争,不利于区域协调发展,②错误;京津冀城市群打通内部小循环有助于加快生产要素在区域内部的流通,有利于产业转移和分工合作,③正确;京津冀城市群打通内部小循环有助于增强区域的整体实力,增强对外的辐射带动作用,④正确。故选D。
【点睛】京津冀城市群面临的问题是;地区整体的发展缺乏动力;城市群当中各个城市联系不紧密,城市之间的竞争关系甚至大于合作关系。主要体现的是国内生产总值,即 GDP 差异,存在的主要问题是内部发展更不平衡,主要原因是北京市扩散效应较弱,城市之间产业联系较弱。区域内部差异大,城市间产业结构差异大,核心城市经济地位较高。
林芝市位于(29.21°N,95.24°E)附近,区内高度差异大,分布有多处山脉。如图为林芝市多雄拉山南坡、色齐拉山西坡、达马拉山西坡垂直带谱类型示意图。据此完成下面小题。
22. 多雄拉山南部能形成少有的季雨林,主要得益于( )
A. 纬度低 B. 暖湿气流侵入
C. 海拔低 D. 土壤有机质多
23. 造成色齐拉山西坡与达马拉山西坡基带植被差异的主要因素是( )
A. 纬度 B. 海陆位置 C. 海拔 D. 局地环流
24. 从图中多雄拉山南坡向东南依次到色齐拉山西坡、达马拉山西坡( )
A. 高度差异导致垂直分异越来越明显
B. 水热充足使植被类型越来越多
C. 纬度差异导致同种植被分布海拔升高
D. 蒸发过多使植被类型逐渐减少
【答案】22. B 23. D 24. C
【解析】
【22题详解】
由材料可知,林芝市位于北回归线以北,海拔较高,土壤有机质较少,多雄拉山南坡山麓处形成季雨林,主要得益于来自印度洋的西南暖湿气流侵入,B正确,ACD错误。故选B。
【23题详解】
色齐拉山西坡基带植被为高山松林和高山栎林,达马拉山西坡基带植被为干热河谷灌丛,山地森林形成得益于迎风坡降水,河谷盛行下沉气流,在干热环境中形成干热河谷灌丛带,故造成色齐拉山西坡与达马拉山西坡基带植被差异的主要因素是局地环流,D正确;纬度、海陆位置、海拔差异对基带植被差异影响不明显,ABC错误。故选D。
【24题详解】
从多雄拉山南坡向东南依次到色齐拉山西坡、达马拉山西坡,垂直带谱越来越简单,植被类型越来越少,主要是山地山麓海拔和高度差大小所致,A错误;所列三个山段山麓地带海拔逐渐升高,相对高度减小,水热条件变差,垂直带谱变少,B错误;西北向东南,山体所处纬度越来越低,热量条件越来越好,导致同种植被分布海拔升高,C正确;蒸发对植被类型影响不大,植被类型最少的山地并不是蒸发最多,D错误。故选C。
【点睛】气候、生物和土壤等相互联系形成的自然带,随海拔高度增高形成垂直自然带。任何一个山地垂直自然带,总是在相应的水平自然带基础上形成和发展起来的。与水平自然带相一致的山麓自然带,称为垂直自然带基带。
2005年前后,福建泉州开始购买国外优良而昂贵的胡萝卜种子,在沿海沙质土地进行大规模种植。产品主要出口东亚、东南亚国家,成为全国重要的胡萝卜出口基地。2020年,泉州与中国农业科学院合作培育的胡萝卜种子已接近国际先进水平,替代了进口种子,当地海关也助力胡萝卜出口基地发展,全程跟踪胡萝卜生产过程,并保障产品及时通关,据此完成下面小题。
25. 泉州成为全国重要胡萝卜出口基地的主要原因是( )
①胡萝卜精深加工能力强②拥有优良港口③胡萝卜品质优且产量大④铁路运输发达
A. ①② B. ②③ C. ③④ D. ①④
26. 实现进口种子替代对泉州胡萝卜产业发展的重要作用是( )
A. 明显提高胡萝卜产量 B. 明显提高胡萝卜质量
C. 增加胡萝卜出口国家 D. 增加胡萝卜种植收益
27. 泉州海关助力胡萝卜出口基地发展,重点关注胡萝卜的( )
①新鲜程度②出口关税③出口数量④食用安全
A. ①② B. ②③ C. ③④ D. ①④
【答案】25. B 26. D 27. D
【解析】
【25题详解】
从材料可以看出,主要出口产品就是农产品胡萝卜,故无法得出精深加工能力强,①不是原因;产品主要出口东亚、东南亚国家,对泉州而言,到达这些国家(比如日本)主要依赖海运,故拥有优良的港口是其优势条件,故②正确,④错误;由材料“购买国外优良而昂贵的胡萝卜种子”可知,胡萝卜品质优,只有品质优才具有竞争力,另由材料“大规模种植”可知产量大,故③正确。综上所述,②③正确,故选B。
【26题详解】
由材料“购买国外优良而昂贵的胡萝卜种子”可知,依赖国际种子的胡萝卜利润空间有限,而替代了进口种子,可以增加胡萝卜种植收益,故D正确;国产胡萝卜种子已接近国际先进水平,没有明显提高产量和质量,故AB错误;胡萝卜出口国家的增多与我国的对外开放程度加深有关,与替代进口种子关系不大,故C错误。故选D。
【27题详解】
当地海关助力胡萝卜出口基地发展,全程跟踪胡萝卜生产过程,并保障产品及时通关,从“安全”“新鲜”两大关键,对出口胡萝卜全程呵护,助力胡萝卜扩大出口,①④正确,而出口关税和出口数量不是海关重点关注因素,故排除②③。故选D。
【点睛】针对保鲜胡萝卜出口周期仅约100天,时段集中,而且日本等进口国对农残限量标准要求高等特点,泉州检验检疫局强化源头监控力度,推进和完善“公司+基地+标准化”监管模式,健全质量安全追溯体系,确保产品质量安全。同时,该局采取节假日加班、预约服务等措施,为企业提供便捷高效通关服务,促进胡萝卜出口。
雪莲生长在我国高山高寒地带的雪线附近,系特有珍稀名贵中药材之一。20世纪80年代以前,雪莲主要用于制作标本、实验,产业规模较小。下图为青藏部分地区示意图。据此完成下面小题。
28. 图中河源地区( )
A. 气温日较差较大 B. 年均温较高 C. 气温年较差较大 D. 日均温较高
29. 推测80年代以前雪莲产业规模较小的主要原因是( )
①雪莲品质差②市场需求量少③人工培育技术成熟④雪莲产量低
A. ①② B. ③④ C. ①③ D. ②④
30. 为观测雪莲的生长状况,应采用的地理信息技术是( )
A. 遥感 B. 全球定位系统 C. 地理信息系统 D. 数字地球
【答案】28. A 29. D 30. A
【解析】
【28题详解】
河源地区海拔高,年均温和日均温均较低;海拔高,空气稀薄,大气的削弱作用弱,白天增温快,夜晚大气保温作用弱,散热快,气温日较差较大,A正确;海拔高、季节气温较低,纬度较低,冬季受西北风影响小,气温年较差小,BCD错误。故选A。
【29题详解】
由材料可知,20世纪80年代以前,雪莲主要用于制作标本、实验,产业规模较小。因此80年代以前雪莲产业规模较小的主要原因是市场需求量少和雪莲产量低,②④正确。雪莲生长在我国高山高寒地带的雪线附近,系特有珍稀名贵中药材之一,雪莲品质较好,20世纪80年代以前,人工培育技术不够成熟,①③错误。故选D。
【30题详解】
遥感是指非接触,远距离的探测技术。一般指运用传感器/遥感器对物体的电磁波的辐射、反射特性的探测。遥感可以通过植物产生的电磁波来了解其生长状况,A正确。全球定位系统主要用于定位和导航, 地理信息系统 主要用于对地理信息进行输入、管理、查询、分析等,“数字地球”就是数字化的地球,是一个地球的数字模型,它是利用数字技术和方法将地球及其上的活动和环境的时空变化数据,按地球的坐标加以整理,存入全球分布的计算机中。BCD错误。故选A。
【点睛】影响农业的主要区位因素有自然因素:气候、地形、土壤、水文等;社会经济因素有:市场、交通、政策、科技、劳动力等。
二、综合题(共3题,总分40分)
31. 阅读图文资料,完成下列要求。
材料一 茶叶具有吸湿性、吸味性,决定了其对于运输、储存、包装等都有着十分严格的要求,对交通运输业有着很强的依赖性。交通对茶叶品牌的创建、保护、发展都起到十分重要的作用。早期茶叶品牌大多带有明显的地域特征,现代交通运输业的发展,对传统茶叶品牌产生了巨大的冲击和影响。下图示意中国茶叶主产区分布。
材料二 古时我国饮茶之风盛行。宋、元两代的榷茶制度,促使南茶北运更加繁忙。
(1)试评价古代利用水运运茶的利弊。
(2)分析现代交通运输的发展对茶叶区域品牌的影响。
【答案】(1)利:运量大;运价低。弊:受水路分布的影响较大,运输灵活性差;沿途湿度较大,茶叶容易受潮。
(2)现代便捷的交通运输网络,有利于茶叶区域品牌的弘扬、推广;随着农村和偏远山区交通运输条件的改善,产生新的茶叶品牌;便捷的交通缩短了不同区域的时空距离,加剧区域茶叶品牌的竞争,导致某些传统的茶叶品牌逐步消亡。
【解析】
【分析】本题以茶叶的发展与交通的关系为材料设计试题,涉及交通运输方式的选择和交通对产业发展的影响,考查学生调动、运用所学知识的能力,培养综合思维的地理核心素养。
【小问1详解】
水运的优点体现在运量大且运费较低。水运的缺点是速度慢且受水路分布的影响较大,运输灵活性差;由材料可知茶叶具有吸湿性,由此可知古代利用水运运茶的弊端体现在沿途湿度较大,茶叶容易受潮。
【小问2详解】
由材料可知交通对茶叶品牌的创建、保护、发展都起到十分重要的作用,读图可知中共茶叶主产区有着明显的地域性,现代便捷的交通运输网络,有利于茶叶区域品牌的弘扬、推广;由材料可知现代交通运输业的发展,对传统茶叶品牌产生了巨大的冲击和影响,随着农村和偏远山区交通运输条件的改善,产生新的茶叶品牌;在茶叶产业的发展过程中,便捷的交通缩短了不同区域的时空距离,使得各品牌茶叶相竞争优势加强,加剧区域茶叶品牌的竞争,导致某些传统的茶叶品牌逐步消亡。
【点睛】交通线对商品农业的影响最明显,商品农业一般沿交通线分布。交通线的延伸,扩大了商品农业的销售范围。
32. 阅读图文材料,回答下列问题。
乌伦湖形成于第四纪晚期,由乌伦古湖和吉力湖两部分组成,为北疆最大的内陆湖泊。发源于阿尔泰山的乌伦古河为该湖主要水源,湖区鱼类种类丰富,产量占新疆鱼产总量的1/3以上,但原生鱼种类仅7种且总量逐年下降。20世纪60年代以来,湖面水位下降,湖滨的沼泽面积逐渐减少,乌伦湖生态环境逐渐恶化。
(1)分析近年来乌伦湖原生鱼群总量下降的原因。
(2)从生态安全的角度,说明额尔齐斯河引水的意义。
【答案】(1)外来物种侵占原生鱼类的生存环境,阻碍原生鱼类繁衍;(外来鱼类争夺食物,食用原生鱼类鱼卵,阻碍原生鱼类繁衍)湖泊水量减少,生存空间缩小;人工捕捞,种群数量下降;湖水矿化度提高,水质下降,不适宜原生鱼类生存;水利设施修建,阻碍鱼类洄游繁殖。
(2)增加补给量,提高湖水水位;稀释污染物,降低盐度,改善水质;增加入湖营养物质来源,改善生物多样性。
【解析】
【分析】本题以乌伦古湖和吉力湖区域示意图为材料设置题目,涉及自然环境整体性特征分析、水生环境的整治措施等知识点,考查学生对相关内容的掌握程度,对学生的综合分析能力有一定要求。
【小问1详解】
据材料可知原生鱼种类仅7种且总量逐年下降,这说明该区域原生鱼类种类少且逐年下降,推断是有外来物种入侵,外来物种侵占原生鱼类的生存环境,争夺食物,甚至食用原生鱼类鱼卵,阻碍原生鱼类繁衍,导致原生鱼类种类和数量下降;湖面水位下降,说明湖泊水量减少,鱼类生存空间缩小;外来鱼类出现在两湖区说明该区域可能进行了水产养殖,人工捕捞,种群数量下降;湖面水位下降,说明入湖径流减少,湖水矿化度提高,水质下降,不适宜原生鱼类生存;最后据图示中的水闸可知水利设施修建,阻碍鱼类洄游繁殖。
【小问2详解】
针对湖水位下降的问题,额尔齐斯河引水可以增加湖水补给量,提高湖水水位;水量增加水体自净能力上升,可以稀释污染物,降低盐度,改善水质;河水有营养物质,引河水可增加入湖营养物质来源,改善生物多样性。
33. 阅读图文材料,完成下列问题。
元古代晚期,渤海与北黄海属同一古老陆块。中生代构造运动中,该陆块受断裂活动影响,东西两侧分别形成北黄海和渤海盆地,连接胶东半岛和辽东半岛的陆地成为胶辽陆桥。之后胶辽陆桥不断解体,形成庙岛群岛雏形。在其后漫长地质历史中,受海平面升降影响,庙岛群岛多次成岛或山。
(1)指出庙岛群岛附近断裂带主要延伸方向并简述胶辽陆桥形成过程。
(2)第四纪冰期时海平面大幅下降,试从水循环的角度分析原因。
【答案】(1)东北-西南走向。庙岛群岛与黄、渤海属同一古陆块,受断裂活动影响,古陆块东西两侧断裂下陷,中部相对抬升,形成陆桥。
(2)冰期气温低,使得从海洋上蒸发的水汽输送到陆地形成的降水中,降雪的比例增大,陆地冰川规模扩大,陆地水量增加;冰川融水减少,入海径流量减少,海平面下降。
【解析】
【分析】本题以渤海沿岸及庙岛群岛分布图为材料设置题目,涉及地理事物形成的内外力作用、水循环对地理环境的影响等知识点,考查学生对相关内容的掌握程度,对学生的综合分析能力有一定要求。
【小问1详解】
据图中庙岛群岛的分布可知庙岛群岛附近断裂带呈东北-西南走向;首先胶辽陆桥在中生代时期受断裂活动影响,原有的庙岛群岛与黄、渤海属同一古陆块,现在只剩下陆桥,说明古陆块东西两侧断裂下陷,海水进入形成海洋,而中部相对抬升,形成陆桥。
【小问2详解】
相关试卷
这是一份安徽省合肥市第一中学2023-2024学年高二上学期期中地理试题(Word版附解析),共11页。试卷主要包含了本试卷分选择题和非选择题两部分,答题前,考生务必用直径0,本卷命题范围, 形成放射状河流的穹窿构造等内容,欢迎下载使用。
这是一份安徽省合肥市第一中学2022-2023学年高二地理下学期期中试题(Word版附解析),共16页。试卷主要包含了综合题等内容,欢迎下载使用。
这是一份安徽省合肥市第一中学2022-2023学年高一地理下学期期中试题(Word版附解析),共20页。试卷主要包含了选择题,综合题等内容,欢迎下载使用。
