- 2023宣城高二下学期期末英语试卷含解析 试卷 0 次下载
- 2023宣城高二下学期期末地理试题含解析 试卷 0 次下载
- 2023宣城高二下学期期末历史试题含解析 试卷 1 次下载
- 2023宣城高二下学期期末生物试题含解析 试卷 0 次下载
- 2023宣城高二下学期期末物理试题含解析 试卷 0 次下载
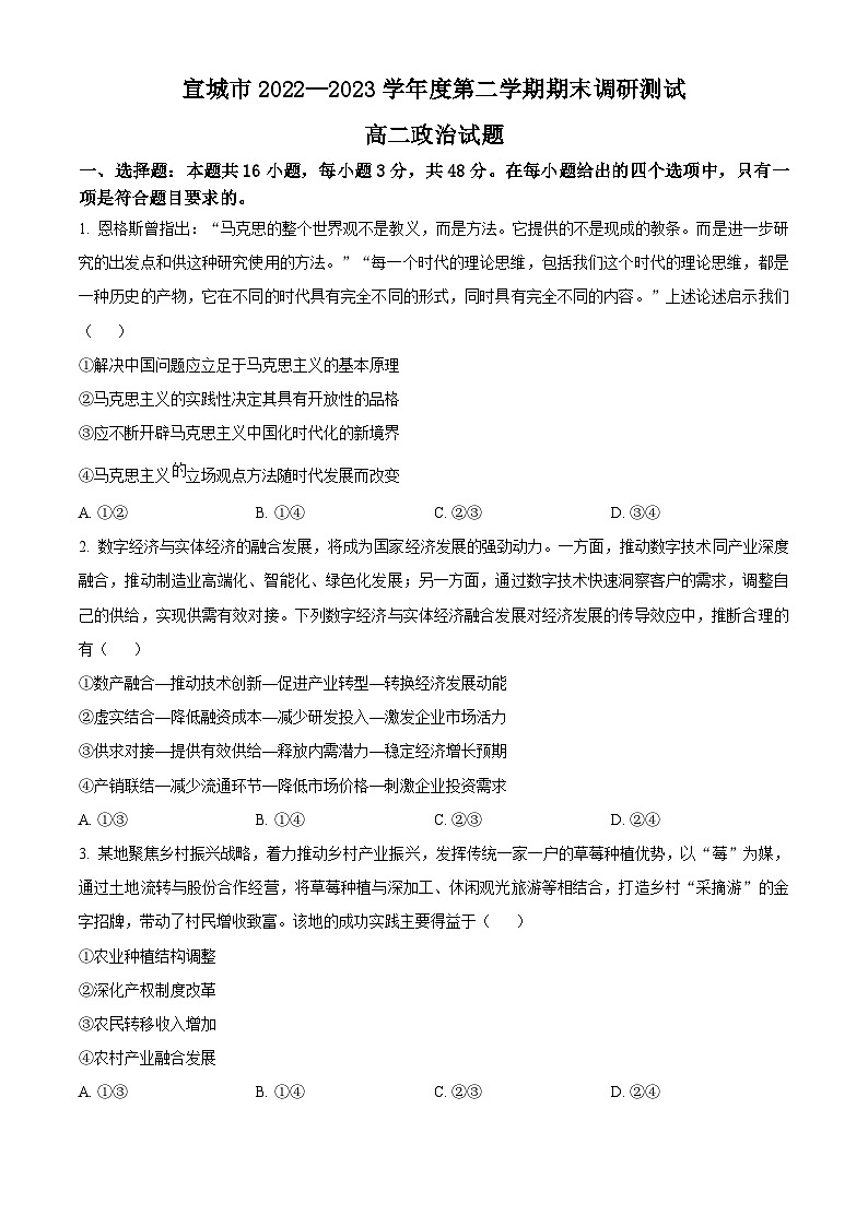
2023宣城高二下学期期末政治试题含解析
展开2023绍兴高二下学期期末政治试题含解析: 这是一份2023绍兴高二下学期期末政治试题含解析,文件包含浙江省绍兴市2022-2023学年高二下学期期末考试政治试题含解析docx、浙江省绍兴市2022-2023学年高二下学期期末考试政治试题无答案docx等2份试卷配套教学资源,其中试卷共30页, 欢迎下载使用。
2023宁波高二下学期期末政治试题含解析: 这是一份2023宁波高二下学期期末政治试题含解析,文件包含浙江省宁波市2022-2023学年高二下学期期末考试政治试题含解析docx、浙江省宁波市2022-2023学年高二下学期期末考试政治试题无答案docx等2份试卷配套教学资源,其中试卷共29页, 欢迎下载使用。
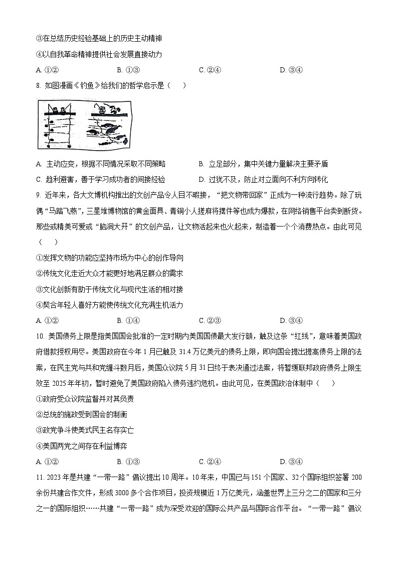
2022-2023学年安徽省宣城市高二上学期期末调研考试政治试题含解析: 这是一份2022-2023学年安徽省宣城市高二上学期期末调研考试政治试题含解析,共26页。

