- 2023年内蒙古包头市中考化学真题及答案解析 试卷 1 次下载
- 2023年内蒙古赤峰市中考化学真题及答案解析 试卷 1 次下载
- 2023年山东省滨州市中考化学真题及答案解析 试卷 3 次下载
- 2023年山东省济宁市中考化学真题及答案解析 试卷 4 次下载
- 2023年山东省聊城市中考化学真题及答案解析 试卷 3 次下载
2023年山东省枣庄市中考化学真题及答案解析
展开2023年枣庄市初中学业水平考试
化学试题
一、选择题部分
1. 习近平总书记指出:“中华优秀传统文化是中华文明的智慧结晶和精华所在,是中华民族的根和魂。”古诗词是中华传统文化的精髓,以下诗句中划线部分包含化学变化的是
A. 竹外桃花三两枝,春江水暖鸭先知 B. 爆竹声中一岁除,春风送暖人屠苏
C. 忽如一夜春风来,千树万树梨花开 D. 日照香炉生紫烟,遥看瀑布挂前川
【答案】B
【解析】
【详解】A. 有新物质生成的变化是化学变化,无新物质生成的变化是物理变化。春江水暖鸭先知,无新物质生成,属于物理变化,此选项不符合题意;
B. 爆竹声中一岁除,有新物质生成,属于化学变化,此选项符合题意;
C.千树万树梨花开,无新物质生成,属于物理变化,此选项不符合题意;
D. 日照香炉生紫烟,无新物质生成,属于物理变化,此选项不符合题意。
故选B。
2. 按照规程操作是保障实验成功的前提。下列实验操作不正确的是
A. 稀释浓硫酸 B. 点燃酒精灯
C. 加热液体 D. 移走蒸发皿
【答案】D
【解析】
【详解】A、稀释浓硫酸时应把浓硫酸沿烧杯壁慢慢注入水里,并不断搅动使产生的热量迅速扩散,切不可把水直接倒入浓硫酸中。A正确;
B、禁止用燃着的酒精灯直接点燃另一酒精灯,应用火柴从侧面点燃酒精灯。B正确;
C、加热液体时盛液量一般不超过试管容积的,使试管与桌面约成45°,管口不能对着自己或别人。C正确;
D、移走加热后的蒸发皿,为防止手烫伤,应用坩埚钳移走蒸发皿,放在陶土网上。D不正确。
综上所述:选择D。
3. 实验室中有两瓶失去标签的无色溶液,分别为稀盐酸与氢氧化钠溶液。下列选用的物质不能将它们鉴别出来的是
A. 紫色石蕊试液 B. 镁条 C. 氧化铜 D. 硫酸钠溶液
【答案】D
【解析】
【详解】A、紫色石蕊试液遇稀盐酸变红色,遇氢氧化钠溶液变蓝色,可以鉴别,不符合题意;
B、镁与稀盐酸反应生成氢气和氯化镁,固体溶解、有气泡,镁与氢氧化钠溶液不反应,无明显现象,可以鉴别,不符合题意;
C、氧化铜与稀盐酸反应生成氯化铜和水,固体溶解、溶液变蓝色,氧化铜与氢氧化钠溶液不反应,无明显现象,可以鉴别,不符合题意;
D、硫酸钠溶液与稀盐酸、氢氧化钠溶液均不反应,不能鉴别,符合题意;
故选D。
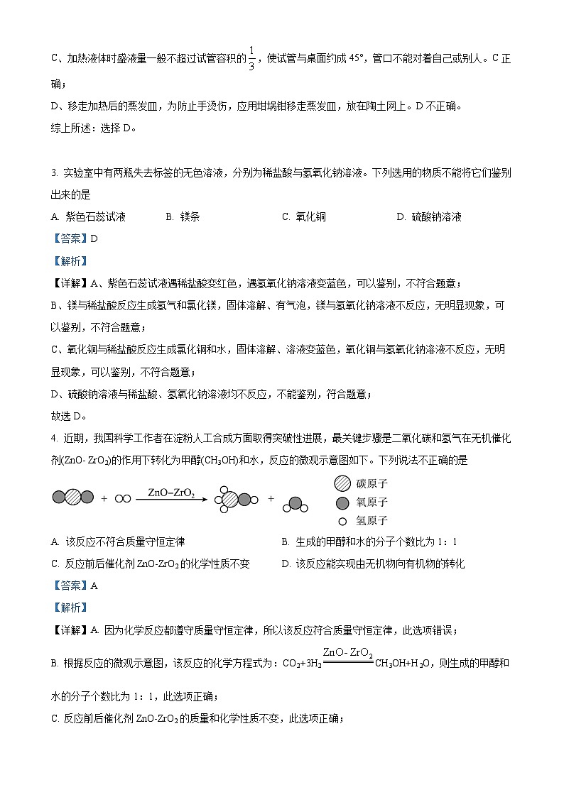
4. 近期,我国科学工作者在淀粉人工合成方面取得突破性进展,最关键步骤是二氧化碳和氢气在无机催化剂(ZnO- ZrO2)的作用下转化为甲醇(CH3OH)和水,反应的微观示意图如下。下列说法不正确的是
A. 该反应不符合质量守恒定律 B. 生成的甲醇和水的分子个数比为1:1
C. 反应前后催化剂ZnO-ZrO2的化学性质不变 D. 该反应能实现由无机物向有机物的转化
【答案】A
【解析】
【详解】A. 因为化学反应都遵守质量守恒定律,所以该反应符合质量守恒定律,此选项错误;
B. 根据反应的微观示意图,该反应的化学方程式为:CO2+3H2CH3OH+H2O,则生成的甲醇和水的分子个数比为1:1,此选项正确;
C. 反应前后催化剂ZnO-ZrO2的质量和化学性质不变,此选项正确;
D. CO2和H2是无机物,CH3OH是有机物,该反应能实现由无机物向有机物的转化,此选项正确。
故选A。
5. “宏观拼识与微观探析”是化学科核心素养之一。下列事实的微观解释不正确的是
选项
事实
解释
A
好酒不怕巷子深
分子在不断地运动
B
一滴水中约含1021个水分子
水分子很小
C
注射器中的气体通过压缩体积会变小
加压时气体分子变小
D
一氧化碳和二氧化碳化学性质不同
分子构成不同
A A B. B C. C D. D
【答案】C
【解析】
【详解】A、好酒不怕巷子深,是带有酒香的分子运动到人的鼻子使人闻到气味,说明分子在不断地运动,解释正确;
B、一滴水宏观上很小,但其中约含1021个水分子,说明水分子很小,解释正确;
C、注射器中的气体通过压缩体积会变小,说明加压时气体分子间间隔变小,解释错误;
D、同种分子性质相同,不同种分子性质不同,一氧化碳和二氧化碳化学性质不同,是因为一氧化碳和二氧化碳分子构成不同,解释正确;
故选:C。
6. 学习科学知识,树立安全意识。下列做法不符合安全要求的是
A. 油锅着火,迅速用水浇灭
B. 室内发生火灾时,可用湿毛巾捂住口鼻,尽量贴近地面逃离
C. 加油站、面粉加工厂严禁烟火
D. 电线着火,先断电再灭火
【答案】A
【解析】
【详解】A、油锅着火,用水浇会使油滴飞溅,引发事故,做法不符合安全要求,符合题意;
B、湿毛巾有类似防毒面具作用,用湿毛巾捂住口鼻能防止吸入燃烧时生成的烟尘,有毒、有害气体受热膨胀在室内上方,尽量贴近地面逃离可减少有毒、有害气体吸入,做法符合安全要求,不符合题意;
C、加油站、面粉加工厂都含有易燃物,需要严禁烟火,做法符合安全要求,不符合题意;
D、电线着火,先断电再灭火,能避免发生触电事故,做法符合安全要求,不符合题意。
故选A。
7. 工业上氢氧化钙制取步骤为:煅烧石灰石得生石灰(主要成分是氧化钙) ,氧化钙和水反应生成氢氧化钙。氢氧化钙固体的溶解度曲线如右图所示。下列叙述正确的是
A. 饱和氢氧化钙溶液中加入少量氧化钙,再恢复到原温度,溶液质量不变
B. 10℃时饱和氢氧化钙溶液升高温度至40℃,溶液变浑浊
C. 20℃时饱和氢氧化钙溶液的溶质质量分数计算式可表示为:
D. 50℃时饱和氢氧化钙溶液降低温度至20℃时,溶质质量分数变小
【答案】B
【解析】
【详解】A、氧化钙与水反应生成氢氧化钙,饱和氢氧化钙溶液中加入少量氧化钙,再恢复到原温度,溶剂水参与反应损失一部分、造成溶质也会析出,故最终溶液质量减少,不符合题意;
B、氢氧化钙的溶解度随温度的升高而降低,故10℃时饱和氢氧化钙溶液升高温度至40℃,氢氧化钙溶解度下降、溶质析出,溶液变浑浊,符合题意;
C、20℃氢氧化钙溶解度为0.165g,即100g水最多可溶解0.165g氢氧化钙,故此时饱和氢氧化钙溶液的溶质质量分数计算式可表示为:,不符合题意;
D、氢氧化钙的溶解度随温度的升高而降低,50℃时饱和氢氧化钙溶液降低温度至20℃时,氢氧化钙溶解度增大,溶质质量不变、溶剂质量不变,故溶质质量分数不变,不符合题意;
故选B。
8. 下列图像能正确反映对应的实验操作的是
A. 稀盐酸加水稀释
B. 高温条件下,向一定量的氧化铁中通入一氧化碳
C. 向一定量的碳酸钙中加入稀盐酸
D. 红磷在体积不变的密闭容器中燃烧
【答案】C
【解析】
【详解】A、向稀盐酸溶液中不断加水稀释,溶液的酸性减弱,溶液始终显酸性,pH不可能大于或等于7,故选项图像不正确;
B、一氧化碳与氧化铁在高温条件下生成铁和二氧化碳,随着反应的进行,固体质量逐渐减少,但不会减少到0,故选项图像不正确;
C、碳酸钙和盐酸反应生成了二氧化碳、水和氯化钙,随着反应的进行,二氧化碳的质量不断增加,碳酸钙完全反应后,二氧化碳的质量保持不变,故选项图像正确;
D、红磷燃烧放热,气压增大,完全反应后氧气消耗、温度冷却到室温,气压减小至小于原气压,故选项图像不正确。
故选C。
非选择题部分
二、填空与简答题(本题包括5个小题,共29分)
9. 化学来源于生活,生活中蕴含着丰富的化学知识。请你用所学的化学知识回答下列问题。
(1)写出一种减缓铁制品锈蚀的方法______。
(2)如果人体内缺少______元素,会导致甲状腺肿大
(3)已知大豆生长最适宜pH为6.5-7.5。经测定,某农田土壤溶液的pH为6,可向该土壤中加入_______ (填“酸性”或“碱性”)物质改良 以适宜大豆种植。
(4)餐具上的油污可以用加入洗涤剂的水洗掉,这是利用了洗涤剂的________作用。
【答案】(1)涂油
(2)碘 (3)碱性 (4)乳化
【解析】
小问1详解】
防止铁生锈的方法有:刷漆、涂油、电镀等;
【小问2详解】
人体内缺少碘元素会引起甲状腺疾病;
【小问3详解】
改良酸性土壤应该向土壤中加入碱性物质改良;
【小问4详解】
洗涤剂除油是利用了洗涤剂的乳化作用,汽油也可以除油,是利用了溶解原理。
10. 某化学兴趣小组根据侯氏制碱法原理,探究利用CaCl2、NH3、H2O、CO2制备氯化铵(NH4Cl)。已知:NH3极易溶于水得到氨水,通入CO2时发生如下反应:2NH3+H2O+CO2=(NH4)2CO3。其具体流程设计如下:
回答下列问题:
(1)该流程最终产物可作为肥料的是_______。
(2)操作Ⅰ的名称是_____, 要用到的玻璃仪器有漏斗、_____ (任写一种)等。
(3)第③步反应的化学方程式为_____,该反应属于_______(填基本反应类型)。
【答案】(1)氯化铵##
(2) ①. 过滤 ②. 玻璃棒##烧杯
(3) ①. ②. 复分解反应
【解析】
【小问1详解】
据流程图可知,该流程最终产物可作为肥料的是氯化铵。
【小问2详解】
过滤是利用物质溶解性差异,将液体和不溶于液体的固体分离开来的一种方法。如用过滤法除去粗食盐中少量的泥沙。所以操作Ⅰ的名称是过滤。
过滤操作要用到的玻璃仪器有漏斗、烧杯、玻璃棒等。
【小问3详解】
第③步反应是(NH4)2CO3溶液与氯化钙溶液反应生成碳酸钙沉淀和氯化铵溶液,化学方程式。
该反应是两种化合物互相交换成分生成另外两种化合物的反应,属于复分解反应。
11. 天然气不仅是优质的能量来源,还是宝贵的化工资源。经过多年努力,我国在天然气的开发利用方面已取得重大突破。
方法一:煤气化生成一氧化碳和二氧化碳。在高温、高压和“甲烷化催化剂”的作用下,一氧化碳、二氧化碳分别与氢气反应生成甲烷,其中“甲烷化催化剂”在这两个化学反应过程中发挥着至关重要的作用。
方法二:开发煤层气。煤层气指储存在煤层中,以甲烷为主要成分的烃类物质,俗称“瓦斯”,是与煤伴生、共生的气体资源。
方法三:开发可燃冰。可燃冰的主要成分是甲烷水合物,甲烷水合物能稳定存在的压强和温度范围如图所示。可燃冰一旦离开海床便迅速分解,容易发生井喷意外,还可能会破坏地壳稳定平衡,引发海底塌方,导致大规模海啸,所以可燃冰的开采困难。
根据以上材料,回答下列问题:
(1)方法一中提到的一氧化碳、二氧化碳分别转化为甲烷的关键反应条件是使用_________。
(2)方法一中一氧化碳转化为甲烷的原理可以表示为:CO+3H2CH4+H2O,则二氧化碳转化为甲烷的原理为________(写化学方程式)。
(3)从物质分类角度分析,方法二中的煤层气属于_______(填“纯净物”或“混合物”)。
(4)根据方法三,判断有关可燃冰的说法正确的是_______。
A. 在15℃和100 atm时,可燃冰能稳定存在
B. 可燃冰开采时若出现差错,可能导致严重的自然灾害
(5)“碳中和”中的“碳”是指_____(填“CO”或“CO2”)。我国政府提出在2060年前实现“碳中和”,下列做法符合“碳中和”理念的是_____
A. 植树造林 B. 焚烧秸秆 C. 节能减排 D. 燃放烟花
【答案】(1)甲烷化催化剂
(2)
(3)混合物
(4)B
(5) ①. CO2 ②. AC
【解析】
【小问1详解】
由题干信息可知,在高温、高压和“甲烷化催化剂”的作用下,一氧化碳、二氧化碳分别与氢气反应生成甲烷,其中“甲烷化催化剂”在这两个化学反应过程中发挥着至关重要的作用,故一氧化碳、二氧化碳分别转化为甲烷的关键反应条件是使用甲烷化催化剂;
【小问2详解】
参照一氧化碳转化为甲烷的原理,则二氧化碳和氢气在高温、高压和甲烷化催化剂的作用下反应生成甲烷和水,该反应的化学方程式为:;
【小问3详解】
煤层气以甲烷为主要成分,还含有其它物质,属于混合物;
【小问4详解】
A、由图可知,在15℃和100 atm时,可燃冰不能稳定存在,已经转化为甲烷气体和水,不符合题意;
B、可燃冰一旦离开海床便迅速分解,容易发生井喷意外,还可能会破坏地壳稳定平衡,引发海底塌方,导致大规模海啸,故可燃冰开采时若出现差错,可能导致严重的自然灾害,符合题意。
故选B;
【小问5详解】
“碳中和”中的“碳”是指CO2;
A、植树造林,可以增加二氧化碳的吸收,减少二氧化碳的含量,符合“碳中和”理念,符合题意;
B、焚烧秸秆会产生大量的二氧化碳,不符合“碳中和”理念,不符合题意;
C、节能减排,可以减少二氧化碳的排放,符合“碳中和”理念,符合题意;
D、燃放烟花,会产生大量的二氧化碳,不符合“碳中和”理念,不符合题意。
故选AC。
12. 化学是推动人类社会可持续发展的重要力量。古今对比,社会生活发生了重大变革。
(1)净水——古时主要以自然沉降为主,如今常用高铁酸钾(K2FeO4),既能净水又能消毒。高铁酸钾中铁元素的化合价为____。
(2)出行——古时主要是步行或马车代步 ,如今乘坐汽车高铁、飞机,大大缩短了出行时间。我国高铁上使用了大量的铝合金,合金属于_____(填“有机高分子材料”或“金属材料”)。
(3)记录——古时用墨在竹简 、绢帛、纸张上记录信息,如今大量信息可存储在芯片上。某芯片主要成分为氮化镓(GaN),可利用镓与氨气在高温下反应制取,同时生成一种气体单质,该气体单质为_____(填化学式)。
(4)衣物——古时以棉麻丝等天然材料制作, 如今多用合成材料。航天员服装除用性能优良的合成材料外,还运用了许多高科技以保障航天员的生命安全。航天员呼出的废气需通过装有活性炭的滤网,这是利用了活性炭的____性。
【答案】(1)+6 (2)金属材料
(3)H2 (4)吸附
【解析】
【小问1详解】
高铁酸钾中钾元素显+1价,氧元素显-2价,设铁元素的化合价为x,根据化合物中,正、负化合价的代数和为零,可得:(+1)×2+x+(-2)×4=0,x=+6;
【小问2详解】
我国高铁上使用了大量的铝合金,合金属于金属材料;
【小问3详解】
镓与氨气在高温下反应制取氮化镓,同时生成一种气体单质,根据质量守恒定律,化学反应前后,元素的种类不变,反应物中含Ga、N、H,生成物中含Ga、N,故生成物中还应含氢元素,故生成的气体单质是氢气,化学式为:H2;
【小问4详解】
活性炭结构疏松多孔,具有吸附性,故航天员呼出的废气需通过装有活性炭的滤网,这是利用了活性炭的吸附性。
13. 某兴趣小组对某市售“简易供氧器”工作原理开展探究活动。
(一)知识回顾:实验室制取氧气
①实验室常用过氧化氢溶液与二氧化锰混合制取氧气,该反应的化学方程式为______。
②若用该方法制取并收集一瓶干燥的氧气,图一装置接口的正确连接顺序依次为a→______(填字母序号)。
(二)实物探究:“简易供氧器”初探
某市售“简易供氧器”主要由“初期生氧器"和“生氧罐”两部分组成,如图二所示:
兴趣小组的同学启动“初期生氧器”一段时间后,用磁铁靠近“初期生氧器”中的剩余固体,有黑色固体物质被吸引。于是,他们针对被吸引的黑色固体物质的成分开展探究。
【查阅资料】
①“简易供氧器”在工作初期,内部独立的“初期生氧器”首先启动,以解决初期供氧不足的问题,“初期生氧器”内有氯酸钾、二氧化锰、铁粉等物质。
②氯酸钾制取氧气的化学方程式为:2KClO32KCl+3O2↑;
③Fe3O4与硫酸反应的化学方程式为:Fe3O4+4H2SO4=Fe2(SO4)3+FeSO4+4H2O
【提出问题】黑色固体物质的成分是什么?
【作出假设】猜想一:铁粉;猜想二:铁粉和四氧化三铁;猜想三:四氧化三铁
【实验探究】
实验操作
实验现象
得出结论
操作一:取被磁铁吸引的黑色固体物质于试管中,向其中加入足量的硫酸铜溶液,过滤
滤渣中有______色固体
黑色固体物质中一定含有铁粉
操作二:取被磁铁吸引的黑色固体物质于试管中,向其中加入足量的稀硫酸
固体完全溶解,得到澄清的黄色溶液
黑色固体物质中一定含有_____
【实验结论】猜想______正确。
【交流反思】
(1)“初期生氧器”中铁粉与氧气反应能____ (填“吸收热量”或“放出热量”),从而使氯酸钾的分解反应能持续进行。
(2)有同学认为不做操作二的实验也可得到相同结论。理由是_____。
【答案】 ①. 2H2O22H2O+O2↑ ②. d→e→b→c ③. 红 ④. 四氧化三铁##Fe3O4 ⑤. 二 ⑥. 放出热量 ⑦. 四氧化三铁不能与硫酸铜反应,通过操作一充分反应后,滤渣中除红色固体外,还有黑色粉末存在,则说明黑色固体物质中一定还含有四氧化三铁
【解析】
【详解】(一)知识回顾:实验室制取氧气
①过氧化氢溶液在二氧化锰的催化作用下生成水和氧气,反应的化学方程式为2H2O22H2O+O2↑,故填:2H2O22H2O+O2↑;
②过氧化氢制取氧气属于固液常温型,制取并收集一瓶干燥的氧气,应先干燥后收集,浓硫酸具有吸水性,为了充分吸收水分,气体应从d端进入,从e端排出,氧气密度比空气大,气体先在集气瓶底部聚集,则收集氧气时,气体应从b端进入,空气从c端排出,所选装置的导管接口正确连接顺序是a→d→e→b→c,故填:d→e→b→c;
(二)实物探究:“简易供氧器”初探
实验探究:
操作一:实验结论是黑色固体物质中一定含有铁粉,取被磁铁吸引的黑色固体物质于试管中,向其中加入足量的硫酸铜溶液,过滤,铁与硫酸铜反应生成硫酸亚铁和铜,则可观察到滤渣中有红色固体;
操作二:由资料可知,Fe3O4与H2SO4反应生成Fe2(SO4)3、FeSO4和H2O,取被磁铁吸引的黑色固体物质于试管中,向其中加入足量的稀硫酸,固体完全溶解,得到澄清的黄色溶液,则说明黑色固体物质中一定含有Fe3O4;
故填:红;四氧化三铁或Fe3O4;
实验结论:由上述分析可知,黑色固体物质中含有铁粉和四氧化三铁,则猜想二正确,故填:二;
交流反思:
(1)氯酸钾与二氧化锰混合制取氧气时需要加热,则说明“初期生氧器”中铁和氧气反应能放出大量的热,为氯酸钾分解提供热量,故填:放出热量;
(2)铁粉能与硫酸铜反应生成硫酸亚铁和铜,而四氧化三铁不能与硫酸铜反应,通过操作一充分反应后,固体部分溶解,溶液由蓝色变成浅绿色,过滤,滤渣中除红色固体外,还有黑色粉末存在,则说明黑色固体物质中一定还含有四氧化三铁,因此不需要进行操作二的实验,故填:四氧化三铁不能与硫酸铜反应,通过操作一充分反应后,滤渣中除红色固体外,还有黑色粉末存在,则说明黑色固体物质中一定还含有四氧化三铁。
三、计算题(5分)
14. 为测定某硫酸溶液的溶质质量分数,实验小组设计了以下方案:在烧杯中加入该硫酸溶液100 g,然后向烧杯中逐滴加入氢氧化钡溶液,滴加的氢氧化钡溶液质量与生成沉淀的质量关系如图所示。请你帮其解决下列问题:
(1)恰好完全反应时,生成沉淀的质量为_____ g。
(2)求该硫酸溶液的溶质质量分数(写出计算过程)。
【答案】(1)23.3
(2)解:设该硫酸溶液的溶质质量分数为x
x=9.8%
答:该硫酸溶液的溶质质量分数为9.8%。
【解析】
【小问1详解】
根据图像,恰好完全反应时,生成沉淀的质量为23.3g;
【小问2详解】
过程见答案。
山东省枣庄市2023年化学中考真题(附参考答案): 这是一份山东省枣庄市2023年化学中考真题(附参考答案),共8页。
2023年山东省枣庄市中考化学真题(含解析): 这是一份2023年山东省枣庄市中考化学真题(含解析),共13页。试卷主要包含了单选题,填空题,流程题,科普阅读题,科学探究题,计算题等内容,欢迎下载使用。
2023年山东省枣庄市中考化学真题(含答案): 这是一份2023年山东省枣庄市中考化学真题(含答案),共8页。试卷主要包含了单选题,填空题,流程题,科普阅读题,科学探究题,计算题等内容,欢迎下载使用。

