


高考语文名著阅读专项训练
展开
这是一份高考语文名著阅读专项训练,共33页。试卷主要包含了根据要求,回答问题,根据要求,完成下面小题等内容,欢迎下载使用。
名著阅读
1.根据要求,回答问题。
《红楼梦》中,核心人物贾宝玉有很多特殊称谓,比如怡红公子、混世魔王、绛洞花主、富贵闲人、无事忙、痴儿等。请任选其中三个,结合原著相关内容,对其内涵加以分析。
2.根据要求,回答问题。
《红楼梦》第五回借助判词、曲词等暗示了主要人物的特点和命运。
(1)判词“可叹停机德,堪怜咏絮才。玉带林中挂,金簪雪里埋”提到薛宝钗的“德”与林黛玉的“才”,请分别举出原著中的具体情节加以印证。
(2)【红楼梦引子】“开辟鸿蒙,谁为情种?都只为风月情浓。趁着这奈何天,伤怀日,寂寥时,试遣愚衷。因此上,演出这怀金悼玉的《红楼梦》。”对于“怀金悼玉”,有人认为体现的是钗、黛二人的悲剧,也有人认为体现的是青年女性群体的悲剧。你认同哪种说法?请结合《红楼梦》相关内容,谈谈你的理解。
3.《红楼梦》在艺术创作上运用了对立统一的辩证法。如:在人物性格的刻画上善于运用“冷与热”,在情节的取舍上善于运用“藏和露”,在艺术氛围的创造上善于运用“悲与喜”。请从上述三个方面中任选其一,举例谈谈你的理解。
4.根据要求,回答问题。
(1)下面是《红楼梦》中与梦相关的情节。请在横线处填入作品中人物的名字。
①______________梦幻识通灵
②______________梦游太虚幻境
③______________学诗,梦中得佳句
④______________醉卧芍药裀,香梦沉酣
(2)请从以上情节中任选一个,概述该情节的内容,并分析它在表现主题、刻画人物、情节发展等方面的作用。
5.根据下面提示的《红楼梦》中相关情节的具体内容,简要分析薛宝钗的形象。
(1)宝钗在自己的庆生宴上,为贾母点了一出《鲁智深醉闹五台山》。
(2)探春大观园里搞改革,宝钗给探春提具体的改革建议。
(3)金钏投井而死,宝钗探望王夫人,说了一番话,消除了王夫人的自责心理。
6.根据要求,回答问题。
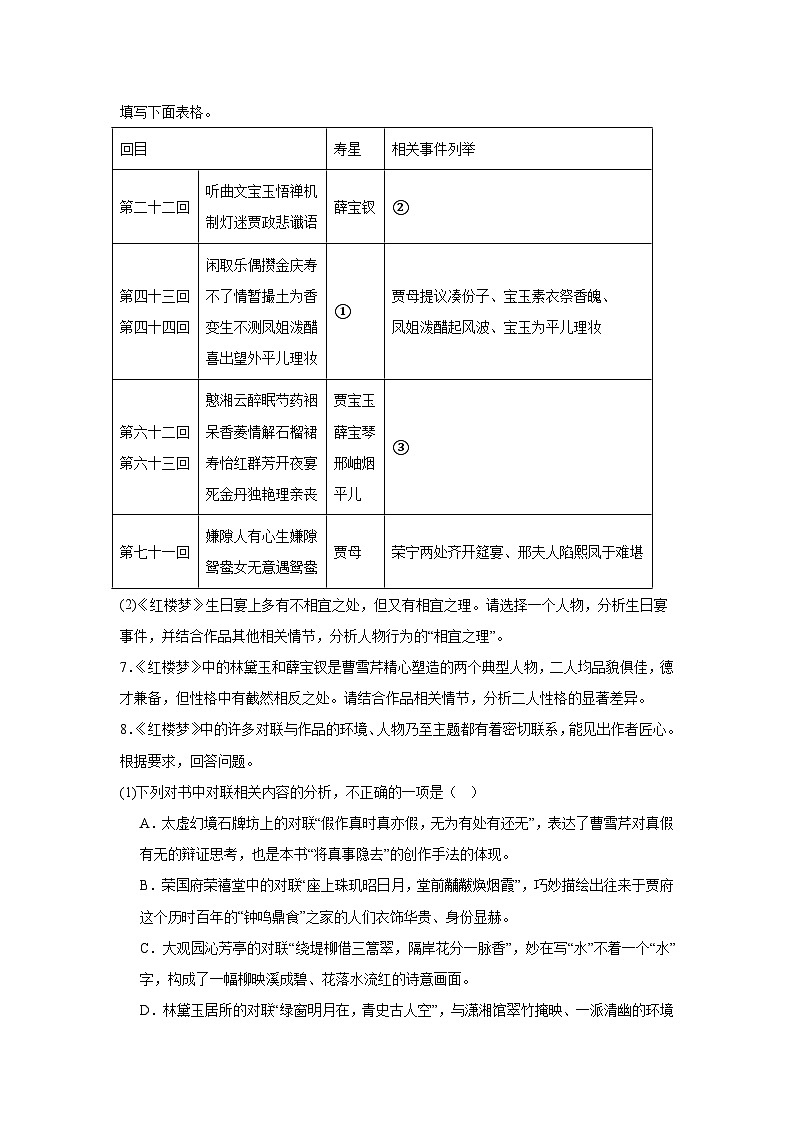
(1)《红楼梦》中多处描写生日宴会。脂砚斋有批语:“一部书中若一个一个只管写过生日,复成何文哉?故起用宝钗,盛用阿凤,终用贾母,各有妙文,各有妙景。”请梳理相关内容,填写下面表格。
回目
寿星
相关事件列举
第二十二回
听曲文宝玉悟禅机
制灯迷贾政悲谶语
薛宝钗
②
第四十三回
第四十四回
闲取乐偶攒金庆寿
不了情暂撮土为香
变生不测凤姐泼醋
喜出望外平儿理妆
①
贾母提议凑份子、宝玉素衣祭香魄、
凤姐泼醋起风波、宝玉为平儿理妆
第六十二回
第六十三回
憨湘云醉眠芍药裀
呆香菱情解石榴裙
寿怡红群芳开夜宴
死金丹独艳理亲丧
贾宝玉
薛宝琴
邢岫烟
平儿
③
第七十一回
嫌隙人有心生嫌隙
鸳鸯女无意遇鸳鸯
贾母
荣宁两处齐开筵宴、邢夫人陷熙凤于难堪
(2)《红楼梦》生日宴上多有不相宜之处,但又有相宜之理。请选择一个人物,分析生日宴事件,并结合作品其他相关情节,分析人物行为的“相宜之理”。
7.《红楼梦》中的林黛玉和薛宝钗是曹雪芹精心塑造的两个典型人物,二人均品貌俱佳,德才兼备,但性格中有截然相反之处。请结合作品相关情节,分析二人性格的显著差异。
8.《红楼梦》中的许多对联与作品的环境、人物乃至主题都有着密切联系,能见出作者匠心。根据要求,回答问题。
(1)下列对书中对联相关内容的分析,不正确的一项是( )
A.太虚幻境石牌坊上的对联“假作真时真亦假,无为有处有还无”,表达了曹雪芹对真假有无的辩证思考,也是本书“将真事隐去”的创作手法的体现。
B.荣国府荣禧堂中的对联“座上珠玑昭日月,堂前黼黻焕烟霞”,巧妙描绘出往来于贾府这个历时百年的“钟鸣鼎食”之家的人们衣饰华贵、身份显赫。
C.大观园沁芳亭的对联“绕堤柳借三篙翠,隔岸花分一脉香”,妙在写“水”不着一个“水”字,构成了一幅柳映溪成碧、花落水流红的诗意画面。
D.林黛玉居所的对联“绿窗明月在,青史古人空”,与潇湘馆翠竹掩映、一派清幽的环境特点相契合,表达了黛玉对物是人非、功名易逝的感伤。
(2)第五回“游幻境指迷十二钗,饮仙醪曲演红楼梦”中的对联“幽微灵秀地,无可奈何天”,暗示书中有许多灵秀之人却不能主宰自己的命运。请任选书中的一个人物,结合原著的相关内容,对此加以分析。
9.根据要求,完成下面小题。
“三染法”是曹雪芹在《红楼梦》中塑造人物的常用手法。这里所说的“三染法”,是指先对人物进行定基调式的介绍与描写;后随情节的展开,不断对人物形象加以充实,从而塑造出丰满立体的人物形象。请从下列《红楼梦》中的四个人物中任选一个人物,简要说明作者是如何运用“三染法”塑造这一人物形象的。
贾宝玉 林黛玉 王熙凤 薛宝钗
10.根据要求,回答问题。
《红楼梦》第六回中,作者从“千里之外”拎出了一条写作“头绪”:
按荣府一宅中合算起来,人口虽不多,从上至下,也有三四百丁。事虽不多,一天也有一二十件,竟如乱麻一般,并没个头绪可作纲领。正寻思从那一件事,自那一个人写起方妙,恰好忽从千里之外,芥豆之微,小小一个人家,因与荣府略有些瓜葛,这日正往荣府中来,因此便就此一家说来,倒还是头绪。
请结合《红楼梦》全书,概括跟作者拎出的这条“头绪”相关的情节,并简要写出其表现的主题。
11.《红楼梦》“宝玉挨打”这一情节里先后去探伤的人物依次是( )
A.黛玉、凤姐、袭人、宝钗 B.凤姐、宝钗、黛玉、袭人
C.袭人、宝钗、黛玉、凤姐 D.宝钗、袭人、凤姐、黛玉
12.《红楼梦》中的对联言浅意深,蕴含作者的设计匠心。下列对《红楼梦》中对联的赏析,不正确的一项是( )
A.太虚幻境对联:假作真时真亦假 无为有处有还无。作者以真假、有无的辩证关系表明自己的创作观:素材是真、有,小说是假、无;小说完成,“真”转化为“假”,“有”转化为“无”,如此形成扑朔迷离的艺术妙境。
B.智通寺对联:身后有余忘缩手 眼前无路想回头。贾雨村因贪酷枉法而被革职,见到此联就触目惊心。作者正是以这副对联来描绘封建时代贪得无厌、死不悔改者的形象,并告诫他们不要一意孤行。
C.大观园怡红院对联:宝鼎茶闲烟尚绿 幽窗棋罢指犹凉。这是宝玉为自己居所题写的对联,以“茶闲”“棋罢”写出贵族公子的闲逸生活,用“烟绿”“指凉”暗合此处有“数本芭蕉”,借联写人,意蕴深长。
D.贾氏宗祠正殿对联:已后儿孙承福德 至今黎庶念荣宁。作者借“先皇御笔”的对联昭示宁荣二府先祖的富贵显赫,又从反面衬托出贾府如今子孙不肖,难继祖业,暗示贾氏家族所面临的后继无人的危机。
13.《红楼梦》作者巧借灯谜暗示故事情节、人物命运,请从下列灯谜中任选其一,答出谜底,并结合制谜者的性格、命运或作者用意,具体解说该灯谜的寓意。
(1)贾迎春所制灯谜:天运人功理不穷,有功无运也难逢。
因何镇日纷纷乱,只为阴阳数不同。(打一物)
(2)贾惜春所制灯谜:前身色相总无成,不听菱歌听佛经。
莫道此生沉黑海,性中自有大光明。(打一物)
(3)林黛玉所制灯谜:騄駬①何劳缚紫绳?驰城逐堑势狰狞。
主人指示风云动,鳌背三山独立名。(打一物)
【注释】①騄駬:千里马名,传说为周穆王“八骏”之一。
14.根据下列要求,回答有关《红楼梦》的问题。
(1)《红楼梦》中不同的人对同一人物往往有不同称谓,这些称谓各得其宜,各尽其妙。如:人多称王熙凤“二奶奶”,而刘姥姥却称她“姑奶奶”。请你从小说中任选一个人物,举出某人对他(她)与众不同的称谓,并赏析其妙处。
(2)《红楼梦》中的大观园被评论家称为“青春王国”,请结合小说中的某一情节或场景,分析大观园里人物的青春之美。
15.根据要求,回答问题。
《红楼梦》第七十八回中,宝玉作《芙蓉女儿诔》。其中一句“红绡帐里,公子情深;黄土垄中,女儿命薄”被黛玉修改为“茜纱窗下,公子多情;黄土垄中,女儿薄命”。后又经过宝玉修改,变为“茜纱窗下,我本无缘;黄土垄中,卿何薄命”。听到此句,黛玉“忡然变色,心中虽有无限的狐疑乱拟,外面却不肯露出”。
(1)宝玉最后所改诔文中的“卿”字,本应指的是_________(人名)。
(2)黛玉为何“忡然变色”?她的这种心理与小说后续情节有何关系?请结合原著,简要说明。
16.“多情公子”贾宝玉身上最可贵的是“共情”,体贴他人、理解他人,能为他人考虑。请举出原著中的一个具体情节,简要说明。
17.《红楼梦》中,空空道人担心石头上的故事“世人不爱看”,因为故事写的不过是“几个异样女子,或情或痴,或小才微善”。“小才微善”的意思是,有点小才情、小长处。请简要举例说明王熙凤和贾惜春各自的才情或长处。
18.《红楼梦》的“影子写法”是红学家研究的重要课题,就是红学家认为《红楼梦》中一个女子是另一个女子的影子,简而言之,就是两个女性的性格有高度的相似性。请以以下两组人物中的一组,举原著情节,论证这两个女性在某种性格上的高度相似性。
①薛宝钗和花袭人 ②林黛玉和晴雯
要求:观点明确,自圆其说。150字左右。
19.根据要求回答问题。
有人这样评价《红楼梦》:“未了的情,不解的怨,迟复的盼,错付的缘。人来世上一遭,说来谁无遗憾?”除了宝玉、黛玉、宝钗之外,你认为书中还有哪些人物身上体现了上述的情况?请各选择相应的一个人物,结合具体情节进行概述。(四选三作答)
(1)未了的情:___________________________________________
(2)不解的怨:____________________________________________
(3)迟复的盼:____________________________________________
(4)错付的缘:____________________________________________
20.叙事作品中,人物的特殊经历,如奇遇、惨遇、病症等等会让形象也独特起来。请从《红楼梦》《三国演义》《边城》《巴黎圣母院》《老人与海》中选择一个人物,谈谈他(或她)的经历有何特殊之处,对其独特形象的塑造起到了怎样的作用。要求:写明作品和人物,言之有理。150字左右。
21.《论语》记载了弟子樊迟三次问“仁”于孔子,作为教育家的孔子回答都不一样。请你试着为这三次回答安排一下先后顺序,并阐述理由。
樊迟问仁,子曰:
1.“仁者先难而后获,可谓仁矣。”
2.“爱人。”
3.“居处恭,执事敬,与人忠。虽之夷狄,不可弃也。”
22.根据要求,完成题目。
《红楼梦》第二十回:湘云在见到宝玉和黛玉后,叫道“爱哥哥,林姐姐”,黛玉也因此戏谑道:“偏是咬舌子爱说话,连个‘二’哥哥也叫不出来,只是‘爱’哥哥‘爱’哥哥的。”宝玉笑道:“你学惯了他,明儿连你还咬起来呢。”……宝玉不等说完,忙用话岔开。湘云笑道:“这一辈子我自然比不上你。我只保佑着明儿得一个咬舌的林姐夫,时时刻刻你可听‘爱’‘厄’去。阿弥陀佛,那才现在我眼里!”说的众人一笑,湘云忙回身跑了。
在此之后,脂砚斋评道:可笑近之野史中,满纸羞花闭月,莺啼燕语,殊不知真正美人方有一陋处……今见“咬舌”二字加以湘云,是何大法手眼,敢用此二字哉?不独不见其陋,且更觉轻俏娇媚,俨然一娇憨湘云立于纸上,掩卷合目思之,其“爱厄”娇音如入耳内。
“美人陋处”是脂砚斋提出的。所谓真正的美人,并非是完美无缺、十全十美的,反而是有一点小瑕疵,更容易让人记住,但这也不妨碍其“真美”。这也是西方美学所推崇的一种“缺陷美”。
请结合《红楼梦》中的女性人物刻画,谈谈《红楼梦》中“美人陋处”的艺术效果。
23.下列说法中正确的一项是( )
A.宝玉生日。众人射覆、行令、划拳。湘云醉倒在青板石凳上睡着了,香梦沉酣,四面芍药花飞了一身,满头脸衣襟上皆是红香散乱。晚间大家宴聚玩占花名儿。湘云掣出的签上画着一枝芍药,题着“艳冠群芳”四字,下面镌着一句唐诗“任是无情也动人”。
B.兴儿出主意让贾琏在外买房子偷娶尤二姐做二房。后凤姐乘贾琏不在,安排二姐住进了贾府,又挑唆平儿辱骂二姐,不久,二姐吞金而逝。
C.尤三姐向二姐、贾琏表示要嫁柳湘莲,柳湘莲以祖传鸳鸯剑给三姐作为定礼。柳湘莲进京后,听说尤三姐的身份后,决定拒绝这门亲事。三姐听闻后用剑自刎。湘莲伏尸大哭一场,后悔不迭,随道士飘然而去。
D.二姐向兴儿打听贾府的事。兴儿提到,贾府合家大小,除了老太太、太太两个人,没有不恨凤姐的。浑名“大菩萨”,第一个善德人,说的是薛宝钗;浑名“二木头”,戳一针也不知道哎呦一声,说的是惜春;浑名“玫瑰花”,又红又香,只是刺戳手,说的是探春。
24.下列说法中不正确的一项是( )
A.宝玉到潇湘馆看望黛玉。莺儿告诉他,黛玉明年就要回苏州林家。宝玉听了,如雷轰顶,呆呆地回到怡红院,后来失去了知觉。莺儿因自己的顽话引出这样大的事,尽心侍候宝玉大愈。而黛玉听说宝玉如此情形,未免又多哭了几场。
B.芳官的干娘掌管着她的月钱,却让芳官用她女儿的剩水洗头,引起了芳官的极度不满,二人大闹。
C.宝玉因为知道春燕的妈妈得罪了莺儿,便要她们娘俩前去道歉。回来时蕊官顺便托她们带了一包蔷薇硝给芳官擦脸。贾环正在怡红院,便向宝玉要一点,芳官不想将赠物送给他,便拿了一包茉莉粉给他。赵姨娘得知后不甘心受辱,再加上夏婆子的挑唆,便怒气冲冲来怡红找芳官算账。
D.迎春房里的丫头到厨房为司棋要炖的嫩鸡蛋,掌管厨房的柳家的不给,反而一通奚落。小丫头赌气回去告诉给司棋,司棋心头火气带了小丫头到厨房一顿乱翻乱掷。
25.下列说法中不正确的一项是( )
A.李纨带领众人在芦雪庵里依题即景联句。凤姐以“一夜北风紧”开了个好头。随后大家争先恐后,大展其才。其中,尤以湘云、黛玉、宝琴三个表现突出。而怡红公子再次落第,李纨于是罚他到栊翠庵求一枝梅花。宝玉果不负众望,取来一大枝梅花。
B.平儿的镯子被宝玉房中的小丫鬟坠儿偷去,平儿明知底里而不愿意声张。随后,玫瑰露失窃案爆发,平儿又顾全大局,让“宝玉”承担了罪名,保全了林黛玉的名声,于波澜不惊中避免了一场是非风波。
C.元宵节,有人带进来两个说书女先生。因为题目是“凤求鸾”,讲的又是陈腐的书生与小姐相遇的故事,贾母认为这些故事都没有现实根据的,是作者编造出的,而真正大家闺秀不是这样的。
D.凤姐身体不适,王夫人只好请李纨、探春来管理诸事,并委托宝钗协助她们。探春做主取消了宝玉、贾环等人学里的公费,又学习依赖大家管理园子的方法,把园子中的花草、果木、稻田等交给专人管理,开源节流。探春的所作所为令凤姐称赞。
26.下列对这则《论语》理解有误的一项是( )
子曰:“诵《诗》三百,授之以政,不达;使于四方,不能专对。虽多,亦奚以为?”
A.“不达”的“达”有通晓、通达的意思。
B.这里的《诗》指的是我国第一部诗歌总集《诗经》
C.“虽多,亦奚以为”的意思是即使出使了很多地方,又有什么用呢?
D.这则《论语》体现了学以致用的思想。
27.下列对这则《论语》理解有误的一项是( )
子贡问曰:“何如斯可谓之士矣?”子曰:“行己有耻,使于四方,不辱君命,可谓士矣。”曰:“敢问其次?”曰:“宗族称孝焉,乡党称弟焉。”曰:“敢问其次?”曰:“言必信,行必果,硁硁然小人哉!抑亦可以为次矣。”曰:“今之从政者何如?子曰:“噫!斗管之人,何足算也!
A.“乡党称弟焉”的“弟”通“悌”,在这里是友爱的意思。
B.孔子认为,真正的“士”,能用羞耻之心约束自己的行为,出使他国能够不负君主之托。
C.孔子认为当朝执政者不在“士”之列。
D.关于“士”的标准,孔子分为三个层次。“言必信,行必果”属于第二个层次。
28.下列对这则《论语》理解有误的一项是( )
颜渊问仁,子曰:“克己复礼为仁。一日克己复礼,天下归仁焉。为仁由己,而由人乎哉?”颜渊曰:“请问其目?”子曰:“非礼勿视,非礼勿听,非礼勿言,非礼勿动。”颜渊曰:“回虽不敏,请事斯语矣。”
A.“为仁由己,而由人乎哉”的意思是行仁德全在自己,不在他人。体现了孔子对待人生的积极进取态度。
B.“克己复礼”的“克”是克制、约束的意思。“己”,自己,这里重点指一己之私欲。
C.孔子主张以礼约束自己的言行,自己的视听言行,一举一动都要符合礼的规定。
D.礼是内在的,仁是外在的。
29.阅读下面《论语》中的文字,回答问题。
子曰:“由也!女闻六言【注】六蔽矣乎?”对曰:“未也。”
“居!吾语女。好仁不好学,其蔽也愚;好知不好学,其蔽也荡;好信不好学,其蔽也贼;好直不好学,其蔽也绞;好勇不好学,其蔽也乱;好刚不好学,其蔽也狂。”
(《阳货》)
【注】言:德。
孔子为什么把学习与道德修养联系在一起?请从“六言六蔽”中任选两个,用自己的话加以解释。
30. 我们在阅读《红楼梦》时,常常为宝黛间因细琐事不断闹小别扭感到费心。杨绛先生认为:“他们的情感平时都埋在心里,只在微琐的小事上流露,彼此只好暗暗领会,心上总觉得悬悬不定……(因而)我们只看见她心眼儿细、疑心重,好像她生性就是如此,其实委屈了黛玉,那不过是她‘心病’的表现罢了。”这里的“心病”如何理解?请结合具体内容谈谈黛玉是怎样借“细琐事”表现自己的“心病”的。
参考答案:
1.①怡红公子:进入大观园之后住在了怡红院有关;从小就和家中女性厮混在一起,喜欢胭脂水粉。
②混世魔王:比喻扰乱世界的人,是个叛逆者。
③绛洞花主:群芳之主,大观园群芳围绕贾宝玉周围,隐喻奉他为主之意。
④富贵闲人:不受世俗所导引,也无意为生计努力。作为富贵人家公子,从未在现实生活中尝到困苦。
⑤无事忙:宝钗对宝玉的批评忙碌不过是在做无用功,反而把该做的正经事都丢在了脑后。
⑥痴儿:意为率真、单纯执着于某种感情的“情种”“情痴”。
【详解】本题考查学生对经典名著的人物形象、思想内涵和艺术特色的理解、分析能力。
①怡红公子在小说中的原文:宝玉道:“我呢?你们也替我想一个。”宝钗笑道:“你的号早有了:‘无事忙。’三字恰当得很!”李纨道:“你还是你的旧号‘绛洞花主’就是了。”宝玉笑道:“小时候干的营生,还提他做什么。”宝钗道:“还是我送你个号罢,有最俗的一个号,却于你最当:天下难得的是富贵,又难得的是闲散,这两样再不能兼,不想你兼有了,就叫你‘富贵闲人’也罢了。”宝玉笑道:“当不起,当不起!倒是随你们混叫去罢。”黛玉道:“混叫如何使得!你既住怡红院,索性叫‘怡红公子’不好?”众人道:“也好。”
所以会叫怡红公子,其实是和后来他进入大观园之后住在了怡红院有关。所以大家都会称他为怡红公子。这个名字之所以适合贾宝玉,也是和他和女孩子之间的关系密不可分的。“怡红公子”中的怡的意思,可以认为是,愉悦,开心。红,总是带着女性,和红楼梦中的红字一样,就是指那大观园中各式各样的女性。而贾宝玉从小就和家中姐姐妹妹一起,丫鬟们厮混在一起,喜欢胭脂水粉,认为男人都是泥做的。这一点就可以表现出贾宝玉对女子的喜欢,这种喜欢是这一种欣赏,觉得世界女孩都是世界上最美好的东西。
②贾宝玉的第一个外号是“混世魔王”。这一外号出现在《红楼梦》第三回,王夫人对林黛玉说:“我有一个孽根祸胎,是家里的混世魔王。”混世魔王”,典出《西游记》第二回,比喻扰乱世界的人。贾宝玉“偏僻而乖张”,是个不折不扣的叛逆者!
③“绛洞花主”、“富贵闲人”、“无事忙”、“怡红公子”四个外号,则均出现在《红楼梦》第三十七回,在秋爽斋结海棠社和拟菊花时所取的。绛洞花主和怡红公子,都是从李纨口中道出:“你还是你的旧号‘绛洞花主’就好。”“怡红公子是压尾,你服不服?”“绛洞花主”,则是一个道教神仙化的外号。神瑛侍者后身的绛洞花主与绛珠草、绛珠仙子的后身潇湘妃子林黛玉相连为一体,绛洞花主可直接理解为红色洞窑里的护花人。故群芳之主,意为大观园群芳围绕贾宝玉周围,隐喻奉他为主之意。
④富贵闲人和无事忙,则都是从薛宝钗说出来的:“你的号早有了,无事忙三字恰当得很!”“还得我送你个号罢。有最俗的一个号,却于你最当。天下难得的是富贵,又难得闲散,这两样再不能兼有,不想你兼有了。就叫你‘富贵闲人’也罢了。”所谓“无事忙”,实则是“有事忙”。书中明写到贾宝玉“风尘碌碌,一事无成”。闲人,即清闲的人,泛指没有做官之人。故富贵闲人,意为不受世俗所导引,也无意为生计努力。作为富贵人家公子,从未在现实生活中尝到困苦。
⑤而其中的“无事忙”,后又多次出现。第四十二回中,宝钗道:“我说你是无事忙,说了一声你就问去。”第六十三回中,袭人笑道:“怪不得人说你是‘无事忙’,这会子关了门,人倒疑惑,越性再等一等。”说明宝钗对宝玉的批评,即忙碌不过是在做无用功,反而把该做的正经事都丢在了脑后。
⑥而“痴儿”之谓,则出现于第五回,它是警幻仙姑对痴顽的宝玉亲昵的称呼。当宝玉听毕《红楼梦》十二支曲,又歌副歌,警幻见宝玉甚无趣味,因叹:“痴儿竟尚未悟!”“痴儿”一语出自于杜甫的《百忧集行》:“痴儿不知父子礼,叫怒索饭啼门东。”意为率真、单纯执着于某种感情的“情种”、“情痴”。
2.(1)“德”指薛宝钗的贤德,如宝玉挨打后,宝钗规劝宝玉读书、考取功名;“才”指林黛玉的诗才,如林黛玉咏菊夺魁。
(2)答案示例一:我认同钗、黛二人悲剧说。因为二人同为世家贵族且都爱上贾宝玉,但一个得而不被爱,一个爱而不得。薛宝钗在家族支持下,嫁给贾宝玉,但婚后贾宝玉出家,她落得个孤苦悲凉的结局;林黛玉与贾宝玉青梅竹马,共读西厢,互诉衷肠,但她最终“泪尽而逝”。所以说“怀金悼玉”写的是钗、黛二人的悲剧。
答案示例二:我认同青年女性群体悲剧说。因为《红楼梦》中不管是贵族少女,还是婢女,她们都具有金玉般的品质,为争得些许自由,都进行过抗争,却没有一个胜利者,如探春拒检、远嫁他乡,鸳鸯抗婚、投缳自尽。所以说“怀金悼玉”写的是青年女性群体的悲剧。
【详解】(1)本题考查学生对经典名著基本内容的整体把握能力。
“可叹停机德”是说薛宝钗虽有合乎封建妇道的品德,但可惜依然是悲剧结局。“停机德”是对薛宝钗品格的总概括。她处处以封建道德要求自己,规范别人,不愧是位有“停机德”的“贤宝钗”。她用“女子无才便是德”的封建思想教导姐妹,对湘云说作诗“算不得什么”“还是纺绩针黹是你我的本事。一时闲了,倒是于你我深有益的书看几章是正经。”在林黛玉行酒令时说了《牡丹亭》、《西厢记》里的话,她立即对黛玉讲男人“辅国治民”,女人“只该做些针黹纺织的事才是”,更说“最怕见了些杂书,移了性情,就不可救了。”香菱请史湘云谈诗,她立刻又说:“一个女孩儿家,只管拿着诗作正经事讲起来,叫有学问的人听了,反笑话说不守本分。”由此可见,她的卫封建之道多么自觉、严格。更突出的是宝钗常常劝宝玉要“立身扬名”,说一些“仕途经济”的“混帐话”,以至引起宝玉的反感,斥道:“好好的一个清净洁白的女儿,也学的钓名沽誉,入了国贼禄鬼之流!”她尽管多次受到宝玉的冷遇、嘲讽,仍然未改变其“停机德”的品德。
“堪怜咏絮才”是说林黛玉颇有才华,其命运又颇令人同情。林黛玉貌美多才,多愁多病,她“两弯似蹙非蹙罥烟眉,一双似喜非喜含情目。态生两靥之愁,娇袭一身之病。泪光点点,娇喘微微。闲静时如姣花照水,行动处似弱柳扶风。心较比干多一窃,病如西子胜三分”。她天真、纯洁、热烈、执着,渴望美好的爱情,追求光明幸福,有理想。她是“风露清愁”的芙蓉,是花中的逸品,遗世独立,风骨高洁,不合时俗,具有叛逆性格,是宝玉艰难的人生途中至死不渝的知己。然而命蹇多乖,很小就失去了双亲,寄住在“白玉为堂金作马”的贾府,在这庸俗、丑恶、虚伪、倾轧的环境中,她感到孤寂、痛苦,她悲伤、哭泣,泪水从“秋流到冬,春流到夏”,她更以一片痴情将“咏絮才”铸成伤春悲秋的诗词来抒发心声。那催人泪下的《葬花吟》、《代别离·秋窗风雨夕》,还有《桃花行》、《柳絮词·唐多令》、《咏白海棠》、《咏菊》、《问菊》、《菊梦》、《五美吟》等,都令人看到了她的身世、遭际、痛苦、品格、理想,看到了一个光辉的形象。
(2)本题考查学生对经典名著的价值、意义的感悟和评价能力。
从表层来看“怀金悼玉”中“金”指宝钗、“玉”指黛玉,是宝玉对钗、黛的念怀和悲悼。做为两女主人公钗、黛,作者赋予她们不同的经历和性格特征。一个是皇家大商人的女儿一个是寄人篱下的孤儿;一个城府极深,一个天真率直;一个有多方的支持,一个孤立无援;一个是卫道者,一个是叛逆者。作者将两人对比来写,在小说中的任何一个情节和场合的出现,其一颦一笑,一言一行,都各不相同,她们所反映的社会人生意义不同。真正体现出了“两山对峙,双水分流”的美学思想。从而在个性的冲突中去体现各自不同的思想观念,在三人的相互交往、相互认识中去表现她们的爱情悲剧。
《红楼梦》的作者惯用对照性来使人物性格得到进一步突现。写宝钗是在做人,黛玉是在做诗;宝钗在解决婚姻,黛玉在进行恋爱;宝钗把握着现实,黛玉沉酣于意境;宝钗有计划地适应社会法则,黛玉任凭自然地表现自己的性灵;宝钗代表当时一般家庭妇女的理智,黛玉代表当时闺阁中知识份子的感情。于是那环境容纳了迎合时代的宝钗,而扼杀了违反现实的黛玉。做为男主人公的宝玉面对宝钗的规劝和“仕途经济”的理论,以及她自觉地按照封建礼教的正统观念来塑造自己,显得温柔敦厚,随分从时。对于这些宝玉是反感的,但在现实生活中,建立起的感情还是很难忘却的。宝钗的言行作为,如懂得揣摩封建家长的心理,懂得什么场合说什么话,善于逢迎,在不损害自身利益的情况下,也很体贴帮助周围的姐妹。《红楼梦》写宝钗,其性格、容貌、举止、学识、才能无一不往,合于过去封建家庭中女子德、容、言、工四通八达德兼备的标准。宝玉在理智上或很敬重她,但在感情上却无法亲近她,“可爱者不可信,可信者不可爱”,这种感情和理智的矛盾,使得宝玉对宝钗只存有“怀金”之情了。但对黛玉、宝玉的爱却是从两人的情投意合开始的,她们之间的爱冰清玉洁。黛玉以一个孤女的身份被收养,先天又有着弱症,整天和药锅作伴,即使没有爱情的折磨,她的寄以篱下的极其敏感的气质,生活在势利的贵族之家里,已足够也多愁善感了。虽然有着宝石玉爱情的滋润、但由于环境的严酷、最终使她“泪尽而逝”。黛玉的死,死后的“魂魄不曾来入梦”,使宝玉对于“情”感到了幻灭。使她深深地坠了“悼玉”之境而不能自拔,在与宝钗过了一段真实的世俗生活后,在对情的整个感到幻灭后,毅然“绝尘缘”,而归依了佛门。
从深层来看“怀金悼玉” 体现了封建社会青年女性的普遍悲剧。在《脂砚斋重评石头记》凡例中提到“今风尘碌碌,一事无成。忽念及当日所有之女子,一一细推了去,觉其行止、见识皆出于我之上。何堂堂之须眉,诚不若彼一干裙钗?……虽我之罪固不能免,然闺阁中本自历历有人,万不可因我不肖,则一并使其泯灭也。” 接着又写道:“ 开卷即云:‘风尘怀闺秀’。则知作者本意原为记述当日闺友闺情,并非怨世骂时之书矣。” 而在第一回中作者写道:“ 故逐一看去,悉皆自相矛盾,大不近情理之话。竟不如我半世亲睹亲闻的这几个女子,虽不敢说强似前代书中所有之人,但事迹原委,亦可以消悉破闷。” 另外,空空道人与石头的对话(其中不过几个异样女子一段);第五回太虚幻境中的判词、红楼十二支曲以及“ 千红一窟(哭)” 、“ 万艳同杯(悲)” 的氛围。还有作品旧名《金陵十二钗》中,我们可以肯定地说作者最初的创作冲动正是由于“ 金陵十二钗” 们的存在而被激发出的。红楼十二支曲无愧于《红楼梦》第二组主题歌,而引子则为点睛也。“ 书之本旨” 是为一群青年女子作传,即“ 使闺阁昭传”描写一群“ 小才微善”、“或情或痴”的“异样女子”在各自不同的遭际中被摧残、被扭曲、被毁灭的人生悲剧。就本书的作意、大观园中女子都是聪明美丽的、故有怀念之情、传入之意、否则作者就不写“ 金陵十二钗”了。书中洋溢着的女性的崇尚,对寄存在青年女子身上的真善美和才学识的尊敬,对制约着女子命运的文化、意识和社会习俗的深刻透视。可以说《红档梦》在表现青年女子的价值、尊严和悲剧美方面所作出的贡献,仍然是别的作品不可企及的。
3.示例:
在人物性格的刻画上善于运用“冷与热”,即通过艺术描写上的冷中见热,热中见冷,冷热相生,使人物性格真实、复杂,形象鲜明。例如,当黛玉确信宝玉是真诚爱她的“知己”,不禁流下泪来的时候,恰好宝玉看见了,禁不住抬起手来替她拭泪。林黛玉忙向后退,并骂宝玉作什么这么动手动脚的!这里好像表现了黛玉态度的“冷”,其实正是为了更有力地表现她的“热”。后来林黛玉说宝玉死了倒不值什么,只是丢下了什么金锁、什么麒麟的可怎么办,把宝玉急得一脸汗,这时林黛玉禁不住近前伸手替他拭汗,这是黛玉的“热”。人来替我拭泪,则忙向后退,表现得很“冷”,“冷”到甚至出口伤人;一会儿却自己伸手替人拭汗,表现得又很“热”,“热”到把刚刚还遮裹得密密的封建礼教的面纱,一下子便撕掉了。冷中见热,冷热相生,其热更胜十分,表现了黛玉敏感、直率、尖刻的性格和对宝玉深挚的爱。
【详解】本题考查学生对经典名著艺术手法的分析鉴赏和对名著情节的概括能力。
题干给了《红楼梦》中三组对立统一的辩证法:是人物性格刻画的“冷与热”,情节取舍上的“藏和露”,艺术氛围创造上的“悲与喜”。要求从上述三个方面中任选其一,举例谈谈你的理解。
答题时应先阐述概念含义,即说明对“冷与热”“藏和露”“悲与喜”的理解,然后举例说明,最后阐述艺术效果。
如“冷与热”,可举宝钗为例,在人们的认象中,薛宝钗是一个“冷美人”──吃“冷香丸”住“雪洞一般的屋子”,穿“家常”的旧衣裳,对人不疏不亲又有几分冷漠……其实这些都是宝钗的外表,在冷的另一面还有“热”的存在。如黛玉病中宝钗去看她,解劝她好些话,还每日让人送一两燕窝给黛玉补养身体,体现出“外冷内热”的性格特征,曹雪芹笔下的薛宝钗,绝不是概念化的“冷美人”,而是一个有着复杂性格,精细心计的“完美”封建时代儒家思想标准淑女。
再如情节上的“藏和露”,可举《葫芦僧判断葫芦案》中的“护官符”为例,情节中显露出来的是“护官符”:贾不假,白玉为堂金作马。阿房宫,三百里,住不下金陵一个史。东海缺少白玉床,龙王来请金陵王。丰年好大“雪”,珍珠如土金如铁。“藏”的是贾王史薛四大家族盘根错节的种种关系。“露”的英莲一案,“藏”的是四家的“连络有亲,一损皆损,一荣皆荣,扶持遮饰,皆有照应”的姻亲关系。如此巧妙运用“藏和露”,展示了更加宏阔的背景,反映了更加深广的内涵。
再看“悲与喜”,如,元妃沐恩归省,是贾府繁华兴盛之时作家着力描述了贾府的荣耀和奢华、热闹和欢乐。同时也于大喜的渲染中,暗示了大悲的成因。“也不过是拿着皇帝家的银子往皇帝身上使罢了!谁家有那些钱买这个虚热闹去”?暗讥贾府沐浴皇恩、迎接元妃归省的盛大场面和欢乐气氛,不过是一场“虚热闹”而已。作家如此于大喜中挖掘导致大悲的成因,从而给读者以愈喜愈悲”之感,于大喜的节奏气氛中,正蕴涵着羽调商声。《红楼梦》揭示了贾府盛衰荣辱、荣枯消长的内在生活规律,把生日良辰、吉日喜庆与伤逝殁、颓运变故有机地交织在一起,导致巨型情节结构体中悲喜变幻的节奏气氛的纵横交错、交叠参差。
4.(1) 甄士隐 贾宝玉 香菱 史湘云
(2)示例:贾宝玉梦游太虚幻境:宁府梅开,贾母领去赏梅,宝玉倦怠,在秦可卿的卧室中睡去,梦入太虚幻境;警幻仙子受荣宁二公之灵嘱托,引宝玉看“金陵十二钗”的图册、判词,又听了《红楼梦》十二曲,谁知宝玉竟不解悟;便又将一女许配给他,以使领略幻境风光不过如此,令其改悟前情,致力经济之道;宝玉误入迷津,大叫醒来。
作用:是全书的总纲。通过贾宝玉梦游太虚幻境,利用画册、判词及歌曲的形式,隐喻含蓄地将《红楼梦》众多主要人物和次要人物的发展和结局交代出来,为日后的悲惨收场埋下了伏笔。
【详解】(1)本题考查学生对经典名著人物、情节和基本内容的整体把握能力。
“梦幻识通灵”:《红楼梦》第一回“甄士隐梦幻识通灵 贾雨村风尘怀闺秀”主要讲了贾宝玉和林黛玉的来历。
“梦游太虚幻境”:第五回贾宝玉梦游太虚幻境,太虚幻境,由警幻仙子司主。它位于离恨天之上、灌愁海之中的放春山遣香洞,以梦境的形式向甄士隐、贾宝玉二位有缘人显现。
“学诗,梦中得佳句”第四十八回“滥情人情误思游艺 慕雅女雅集苦吟诗”写黛玉教香菱学诗,香菱梦中获得《吟月》诗。
“醉卧芍药裀,香梦沉酣”第六十二回 “憨湘云醉眠芍药裀 呆香菱情解石榴裙”,史湘云醉卧芍药裀,是大家公认的《红楼梦》里最美的场景之一。
(2)本题考查学生对经典名著人物、情节和基本内容的整体把握能力。
本题要求概述故事情节,考生可从以上四个故事情节中选择一个,故事情节概述题,注意表述完整,如故事发生的背景,说清相关的时间、地点和人物,讲述事件的经过以及结果等。
如选择“贾宝玉梦游太虚幻境”,要答出背景:宁府梅开,贾母领众姐妹赏梅。同时答出跟情节有关的时间、地点和人物:宝玉倦怠,在秦可卿的卧室中睡去,梦入太虚幻境。事情的经过:警幻仙子受荣宁二公之灵嘱托,引宝玉看“金陵十二钗”的图册、判词。又听了《红楼梦》十二曲,谁知宝玉竟不解悟。便又将一女许配给他,以使领略幻境风光不过如此,令其改悟前情,致力经济之道。事情的结果是宝玉大叫醒来,原来是一场梦。
分析该情节在的作用,主要从表现主题、刻画人物和情节发展等方面展开分析。如“贾宝玉梦游太虚幻境”属于全书的总纲,作者在这一章节进行了大量隐晦的描写,为以后的情节发展进行铺垫,在情节发展中极为重要;人物塑造上,对于《红楼梦》中主要女子的命运和结局起了交代作用。
5.(1)行为举止:行为豁达,随分从时,沉静矜持,平和稳重、宽容忍让;
(2)为人处世:孝顺、体贴、细心周到、乐于助人;
(3)聪敏,有深刻的洞察力;博学多才(涉猎广泛,工诗善画懂戏懂医、精于女红,擅长理家)自觉遵循传统女德规范,淑女的典范。
【详解】本题考查学生对经典名著人物形象的鉴赏能力。
(1)行为举止:红楼梦》中作者写薛宝钗的时候,用“藏愚守拙”这个词汇。第八回原文“罕言寡语,人谓藏愚。安分随时,自云守拙”。她“行为豁达”,如不计较黛玉的小心眼;“安分随时”,如她罕言寡语,不随意开口,不作秀林之木,只做一位乖巧典雅的淑媛。宝钗温柔平和宽容忍让,尽量避免口角是非,卷入矛盾纠葛,素来“不干己事不开口,一问摇头三不知”,言语谨慎。
(2)为人处世:孝顺、体贴、细心周到、乐于助人。她孝顺体贴,时时不忘为寡母分忧;她善良真诚、细致体贴、乐于助人,她能在绮罗锦绣丛中,一片欢声笑语背后,看出湘云和岫烟的艰辛,私下里劝袭人不要让湘云帮着做活计,帮岫烟拿回所当衣物;她也能在酒令中察觉黛玉“良辰美景奈何天”“纱窗也没有红娘报”的失语,兰言解疑痴,这旨在保护黛玉免受谤议的从旁点拨,让黛玉深为感激,那一番女子“识礼守分”“得重于才”的说教,更是让黛玉心下叹服。
(3)聪敏,有深刻的洞察力:如宝钗听到金钏儿跳井的消息后,立刻就来到王夫人的住处,向王夫人道安慰。宝钗当时只有十几岁,对人性的洞察之深让人惊讶。她知道金钏儿是王夫人的丫鬟,金钏儿被王夫人撵出去想不开跳井而死,这件事会给王夫人带来很大的精神压力。宝钗劝解时说,金钏儿未必是投井自杀,很有可能是在井边玩耍,不小心掉进去的,一下子就把整个事情的性质给颠覆了。把一个因为受辱而自杀的事件颠覆成一个意外死亡的事件。假如是意外死亡,那么王夫人就没有任何责任了。这一句话就把王夫人的心理压力化解掉了百分之八十,真的不得不佩服宝钗对人性深刻的洞察。接着宝钗说,就算是自杀,那也是金钏儿自己糊涂,一个糊涂人,不值得可惜。一个丫鬟,被主人打骂是应该的。被主人撵出去也是常有的。倘若因此而自杀,那就是一个不懂事的丫鬟。一个不懂事的丫鬟死了就死了,没什么值得可惜的。宝钗的第二句话,继续化解了王夫人百分之十的心理压力。最后说,人已经死了,人死不能复生,多给点银子就尽了主仆之情了。对于王夫人来讲,给钱是最容易办到的事情。多给一些,死者的家属也不好说什么,自己也无需内疚自责了。第三句话又化解了王夫人最后的百分之十的压力。再如,第二十二回,在自己的庆生宴上,为贾母点了一出《鲁智深醉闹五台山》,因为她深知贾母老年人喜欢热闹,由此也可窥见其洞察力。
博学多才:如宝钗协助探春在大观园搞改革,展现出杰出的治理才华;她写的白海棠诗、咏柳絮的词可以与黛玉媲美;她还给惜春指点绘画需要准备的东西,指导她如何画大观园;过生日时为贾母点《鲁智深醉闹五台山》,趁机给宝玉说戏;与宝玉谈到“冷香丸”时表现出对药理的精通;她更擅长做女红,不仅自己动手做,还帮助湘云做活计。总之,薛宝钗堪称封建淑女的典型,她谨守封建妇德,几乎放弃个人的思想感情和要求,近乎封建统治阶级眼中的完人,体现着封建时代贵族女子正统的风范。
6.(1)①王熙凤
②示例:贾母出资摆戏、宝钗点戏、宝钗解读戏文、湘云直言引不快
③示例:湘云醉眠芍药裀、香菱情解石榴裙、众人行令吃酒
(2)示例:王熙凤
王熙凤的生日是贾母主持操办的,但是却发生了两件荒诞的事:一是宝玉借给北静王死妾探丧之名祭奠投井而死的金钏儿,二是贾琏与鲍二家的私通被凤姐撞见,掀起轩然大波。最终这两件事又被轻易地平息了。
【详解】(1)本题考查学生对名著内容情节的把握能力。
①这两回写到贾母提议凑份子,亲自主持策划,而能让贾母亲自主持策划生日,可见这人在贾母心中的位置,而这两回的回目是围绕凤姐来写的,所以寿星是王熙凤。
②正月二十一日是宝钗的生日,贾母特为宝钗过生日,特意在自己的小院子里搭了一个小戏台,白天唱戏,第二天晚上猜灯谜。宝钗为得贾母欢心,点了一出浅显热闹的《鲁智深大闹五台山》。贾宝玉不怎么喜欢,宝钗说你不懂,其实这戏很好,里面有一曲叫《寄生草》的极妙,然后还给他背了一段。晚上散场后王熙凤说戏里那个小旦很像一个人,大家心里都清楚,小旦长的很像林黛玉,但谁也没搭腔,只有湘云没想那么多,说了出来,于是引出了一大篇撒娇使小性的变态爱情故事。
③探春提出要大家众筹给平儿过生日,没有了贾母等人的约束,大家都玩得很尽兴,宴会结束后湘云醉倒在一块青石板上,芍药花洒了满身。香菱与众人在嬉戏时弄脏了宝琴所送的裙子,于是宝玉就叫袭人给香菱换一件裙子,香菱走之前叮嘱不要这件事告诉薛蟠。到了晚上,袭人等八个丫鬟自凑份子钱给宝玉单独过生日,待林之孝家的等婆子检查后,即可关门饮酒作乐,开始划拳行酒令。
(2)本题考查学生对经典名著的人物形象、思想内涵和艺术特色的理解、分析能力。
在王熙凤生日的时候,贾母决定动员全家上下凑银子给凤姐过生日。正当凤姐过生日春风得意之时,却又有两件荒诞的事情——宝玉借给北静王死妾探丧之名祭奠投井而死的金钏儿,贾琏与鲍二家的私通被凤姐撞见,掀起轩然大波。我们可以看到,不相宜之处是,在生日的时候宝玉却去祭奠死人,王熙凤的丈夫在生日宴会背后偷腥,鲍二家的也因偷腥之事败露上吊而死,一场生日狂欢的背后有命案发生,这是多么的荒诞。然而,这样的荒诞又异常平静地平息了,两个荒诞的事件平息者都是同一个人,贾母。因为宝玉是贾母最疼爱的孙子,因而宝玉的所有荒诞行为贾母都可包容;而贾母平息贾琏偷腥事件也是因为要维护家庭和睦,在她眼中男人年轻时难免“馋嘴猫儿”是的,但只要不特别过分,做妻子的也就该忍了。因而这两桩事件虽然不相宜,但也能较为平静地得以平息了。
7.示例1黛玉热,宝钗冷。从香菱学诗可以看出,黛玉对香菱倾囊相授,香菱上门请教时,黛玉一口答应说:“既要作诗,你就拜我作师。我虽不通,大略也还教得起你。”可见她是从心底关心香菱,心肠是热的。而宝钗对香菱说道:“何苦自寻烦恼。都是颦儿引的你,我和他算帐去。你本来呆头呆脑的,再添上这个,越发弄成个呆子了。”可以看出宝钗从心里认为香菱是“十足的呆”,断断不肯收下她,可见宝钗的心是冷的。
示例2黛玉的率真,宝钗的圆滑。元妃省亲时,命众姐妹和宝玉作诗。元妃不喜“香”“玉”二字,宝钗首先觉察,回身暗示宝玉说,“绿玉”二字有意冒犯,再想一个字改了罢。而黛玉却不把元妃省亲当一回事,安心今夜大展奇才,将众人压倒,且因元妃只命一匾一咏未得展其抱负,自是不快。
【详解】本题考查学生对经典名著中人物形象比骄傲赏析能力。
分析“性格中有截然相反之处”可从二人性格差异点“直与曲、刚与柔、热与冷、尖锐与圆浑、天真与世故”等分析,也可以从传统观念不同骄傲都分析主流与非主流,即正统与非正统。首先把握人物形象。
林黛玉因为自身的生活经历和教育环境的原因造就了她奇高的天分,极强的自尊心,特别敏感(甚至过度敏感),特别孤傲,表现为某种讽刺性甚至幼稚的攻击性。黛玉的尖刻,既有姐妹之间、姑嫂之间的喜谑,如她和湘云之间的口角之争。而这类刁钻,令人只觉其伶俐可爱。同时又有针对脾性不合、品性相左的人,才显现出的真正的孤傲和讥锋。譬如对于“阴微鄙贱”、搞“魔魔法”害人,向贾政告密挑唆的赵姨娘,“林丫头把我们娘俩儿正眼也不瞧”。这恰恰包含着她纯正明朗、洁身自好、不歪不斜的为人品格。而对宝钗、宝玉,则是大量的、主要的,但属于爱情纠葛。前34回中黛玉三天两头的跟宝玉呕气吵闹,跟宝钗斗心眼儿,作者描写了黛玉的大小十几次争吵,斗嘴:因宝玉在宝钗处“比通灵”,“喝冷酒”而“半含酸”;为夜访怡红院叫门不开而大吵;为不放心湘云的金麒麟而最后一次吵,等等。而另一方面,这位孤高自许、目下无尘的少女,对于意趣相投、情性相合的姐妹、诗友乃至丫头、婆子,又是那样地谦和、尊重、友好、宽厚。妙玉嘲笑她“竟是大俗人,连水都尝不出来”,她也不反唇相讥,反而尊称妙玉为“诗仙”,虚心真诚地请教她改正自己的诗作。林黛玉天生叛逆,人格理想跟贾府择偶标准乃至当时世道轩轻不合。她从不规劝宝玉为官做宰、立身扬名,大胆背叛贵族阶级的政治道路和人生规范。与宝钗相反,黛玉对贾母们“接待不周,礼教粗忽”,这正概括了她与礼法井井的贾府环境格格不入的叛逆人格。
薛宝钗出身名门,自小受到严格的封建教育,使得她颇具淑女风范,有才貌、有学问、有头脑,修养极高,功夫很深,处理人事的水平、技巧,超出常人。宝钗是“任是无情也动人”,而引人深省的也正是她的“无情”。第27回宝钗在滴翠亭外展扇扑蝶,显出的是一种少女的青春情趣。但是她无意听到小红与坠儿的谈话,她便用计嫁祸颦儿,结果小红真以为是林姑娘听了,走露了风声。宝钗眼看得逞,“心中好笑”。宝钗的圆滑,不是灵机一动的偶尔为之,而是有着一贯的指导思想的。宝钗的为人准则是“罕言寡语,人谓藏愚;安分守己,自云守拙”。这给人留下端庄的印象,但她明明不愚不拙,还要藏着掖着做什么?宝钗的藏愚守拙,跟探春的“朴而不俗,直而不浊”一对比,便显出宝钗的装蒜、圆滑甚至虚伪,而不是谦虚。与黛玉的大胆追求、直率表露不同的是,宝钗的爱情总是发乎情而止乎礼,决不贸然逾规越矩,分外隐蔽曲折,又是反而远着宝玉,而她爱得越深,越表现为规劝宝玉“务正”,十分满意和有意支持袭人的箴谏。宝钗对于金玉良缘是力争的,且属于暗争。宝钗是第一个觉察宝黛私情的,因此她也是第一个讥刺黛玉:“如来佛有管林姑娘的姻缘了”。她明明知道姨妈王夫人嫌黛玉对儿子多心,要补黛玉的心,她却有意当着王夫人的面,让宝玉“陪着林姑娘走一趟吧”,“快瞧瞧林妹妹去吧”,“她心里打紧不自在呢!”在感情上宝钗远不如黛玉光明正大。宝钗是一个封建家族秩序的忠实捍卫者,她很符合当时的道德准则。她性格的悲剧归根到底是封建伦理纲常的模式制约出来的,窒息了她幼时纯真烂漫的天性,最终成了封建礼教和没落贵族的殉葬品。
根据以上分析,结合相关情节,任选一组对比角度进行分析即可。
8.(1)D
(2)答案示例:《红楼梦》书中有许多灵秀之人却不能主宰自己的命运。如林黛玉有“罥烟眉”“含情目”之容貌,她魁夺菊花诗,有咏絮之才华;她心思机敏,有“心较比干多一窍”之智慧,可谓灵秀之人。但她却难以主宰自己的命运,她父母双亡,寄身贾府,与宝玉的爱情以悲剧结尾,最后焚稿泪尽而逝,命运悲惨。其人越灵秀,则越能凸显命运不能主宰之无奈与可悲,作者“将人生有价值的东西毁灭给人看”,增添了全书的悲剧意味。
【详解】(1)本题考查学生对经典名著基本内容、主旨或观点的整体把握能力。
D.“功名易逝的感伤”错误。窗外新绿,明月依旧在天,但那些历史上赫赫有名的古人却变得有些空虚幻了。用以感慨物是人非或抒发怀旧思古之情。
故选D。
(2)本题考查学生对经典名著的人物形象、思想内涵的理解分析能力。
题干要求分析“许多灵秀之人却不能主宰自己的命运”,那么需要明确选择的人物,然后结合原著内容分析。
可以选择的人物有很多,如林黛玉、薛宝钗、王熙凤、晴雯等。如晴雯的才能和身体都很好,看贾宝玉的孔雀裘破了一个洞,别人都补不了,只有晴雯能补。但是性格有比较明显缺陷,不懂得跟人相处,会得罪人。王熙凤,她能说会道,威风八面,但是她作风粗暴,不得人心,留下隐患。如探春心高志大、才华横溢,堪称贾府的女中豪杰。她处事公正,不徇私情,严于律己;她有高超的管理才能和杀伐决断的魄力;她有敏锐的洞察力等,然而无法主宰自己的不幸命运,落得了一个远嫁异乡的结局,体现了女子在封建社会的悲惨命运。
9.作者用“三染法”塑造王熙凤形象。一染,在第三回林黛玉入贾府时,王熙凤第一次出场,“我来迟了,未曾迎接远客”,未见其人、先闻其声的描写,贾母说她是“凤辣子”的介绍,既能看出王熙凤特殊的地位身份,又能看出她泼辣的性格,这里是基本定调。二染,第十四回王熙凤协理宁国府,做事雷厉风行,显示出非凡的管理才能。三染,第十五回王熙凤弄权铁槛寺,王熙凤贪图银子,玩弄权术,结果害死两条人命。通过多次点染,从而塑造了一个泼辣、能力强、贪婪、心狠手辣的贾府实际大管家王熙凤的立体形象。
【详解】本题考查学生对经典名著的人物形象、思想内涵和艺术特色的理解、分析能力。
解答此题,一是要求学生熟悉《红楼梦》的相关情节和人物特点。二是理解“三染法”,“三染法”本为画家的绘画手法,而此处用在曹雪芹的小说创作中,是指先对人物进行定基调式的介绍与描写;后随情节的展开,不断对人物形象加以充实,从而塑造出丰满立体的人物形象。“三染法”是雪芹惯用的手法,不仅用来写贾府,同时也用来写人、物、场景等。
如写宝黛二人。先由冷子兴和贾雨村分别介绍几句,使他们初具轮廓。宝玉乃衔玉而生,顽劣异常,不喜读书,专在内闱厮混,并常发怪论道:“女儿是水做的骨肉,男子是泥做的骨肉;我见了女儿,我便清爽;见了男子,便觉浊臭逼人。”黛玉则身体不好, 但聪明敏捷,气质非凡。此即为一染。
第三回,林黛玉被接到了荣府,人们见她“身体面庞虽怯弱不胜,却有一段自然的风流态度”。也就在这一回,王夫人对黛玉说:“她有一个孽根祸胎,是家里的‘混世魔王’,以后休采他;因姊妹们不理他倒好,倘或一日同他多说了一句话,他心上一喜,便生出许多事来”。此便为二染。
接着,宝玉出场了。那是他刚从外面回来,浑身的冠带,犹如一位王孙;随后一转身,又换成了美如仙童般的家常打扮。越显得“面如敷粉,唇若施脂;转盼多情,语言常笑;天然一段风骚,全在眉梢;平生万种情思,悉堆眼角”。与此同时,借助宝玉的感官,我们也看清了黛玉的具体形象。她眉是绢烟眉,似蹙非蹙;目是含情目,似喜非喜;“态生两靥之愁, 娇袭一身之病;泪光点点,娇喘微微。”到此便是三染了。
同样,写宝钗也是如此。一染在第四回,只有八个字:“肌骨莹润,举止娴雅。”二染在第五回,也只有几个字:“品格端方,容貌丰美,人多谓黛玉所不及。”三染在第八回,略详细些:“脸若银盆,眼如水杏,唇不点而红,眉不画而翠。”但很可惜,这姑娘还颇有些世故:“罕言寡语,人谓装愚;安分随时,自云守拙。”
10.情节:①刘姥姥一进荣国府攀亲戚以求助;
②刘姥姥二进荣国府送土产以报恩;
③刘姥姥三进荣国府救巧姐以施恩。
主题:①从刘姥姥的视角展现当时底层百姓的生活状况,揭示当时贫富悬殊的现实;
②刘姥姥纯朴、乐观、善良等性格体现了人性的淳厚与美好;
③刘姥姥三进荣国府见证了贾家由盛转衰的过程,表现了封建家族的没落。
【详解】本题考查学生对经典名著人物、情节和基本内容的整体把握能力。
题目选文出自《红楼梦》第六回:刘姥姥一进荣国府。原书下一段便是对刘姥姥来历的介绍,指明她与王家的亲戚关系。题中作者拎出的这条“头绪”,指《红楼梦》中以刘姥姥为主体的副线。
情节方面,书中写刘姥姥前后三进荣国府。前八十回,一进为求帮助,她小心谨慎,奉承周瑞家的,又奉承王熙凤,希望能够得到救济;二进是报恩,她带着劳动人民的质朴作为,被林黛玉戏称是母蝗虫;续书后四十回的三进,则映照了金陵十二钗之一巧姐的判词“留馀庆”,是为了还王熙凤的恩情,救助她的女儿巧姐儿。
主题方面,从人物身份角度,刘姥姥是社会底层一村妇,其贫困生活与荣国府的富贵奢侈形成鲜明对比,体现封建社会贫富差距悬殊的现实;
从人物性格角度,刘姥姥身上有劳动人民的朴实、善良、乐观精神,她给贾府贵族带去欢笑,知恩图报,在危难关头救助贾家后嗣,是具有喜剧色彩的正面人物形象,象征着人性美好的一面;
从线索角度,通过刘姥姥的视角可以见证贾府由盛而衰的全过程,展现封建社会后期大家族的没落与溃败。
11.C
【详解】本题考查学生阅读名著的能力。
由原文“话说袭人见贾母王夫人等去后,便走来宝玉身边坐下,含泪问他:‘怎么就打到这步田地?’两人正说着,只听丫鬟们说:‘宝姑娘来了’”“这里宝玉昏昏默默,忽又觉有人推他,恍恍忽忽听得有人悲泣之声。宝玉从梦中惊醒,睁眼一看,不是别人,却是林黛玉”可知先是袭人、宝钗;再是黛玉,黛玉来了之后,有人说“二奶奶”来了,黛玉知道是凤姐来了,忙起身走。所以顺序是袭人、宝钗、黛玉、凤姐。
故选C。
12.C
【详解】本题考查学生对经典名著基本内容、主旨或观点的整体把握能力。
C.“大观园怡红院对联……这是宝玉为自己居所题写的对联……暗合此处有‘数本芭蕉’”错误,这是为潇湘馆所写的对联,绿色的蒸汽,是翠竹的遮映所致;指尖凉意,也是因翠竹浓荫生凉之故,并非“芭蕉”。
故选C。
13.(1)算盘。算盘乃打动乱如麻之物,它象征的是迎春无法自主的命运。她短暂的一生就像是算盘珠子一样,被命运无情拨弄,而自己却只能被命运裹挟着前进。
(2)佛前海灯。佛前海灯看破红尘,投身佛门,与人间繁华欢乐绝缘,从世人看来,就像是沉入漆黑的海底;指惜春最终出家与青灯古佛相伴。
(3)走马灯。这一灯谜是作者对林黛玉一生的概括,表明黛玉的绝世才华,追求精神自由与纯粹专一的爱情,但最终不能被世俗所容,魂归离恨天。
【详解】本题考查学生名著阅读之把握相关内容,分析人物性格的能力。
(1)这首谜语的谜底是算盘,谜面的语言句句双关。贾赦想选个有财有势的贵婿,结果把女儿送进“中山狼”的口里。对迎春的婚配,贾母心中不称意,又不想出头多事;贾政深恶孙家,“劝谏过两次,无奈贾赦不听”;宝玉为此痴痴呆呆的,也只能跌足自叹;王夫人十分怜惜迎春,也只能劝她服从命运……都曾乱纷纷地拨弄过算盘,结果都是“有功无运”,迎春这个善良的姑娘终于断送了青春的生命。作者为迎春拟作的这首谜语,其实是一首带有浓厚宿命色彩的自伤自悼的抒情诗,暗示她命运不通达,为中山狼所摧残。
(2)惜春灯谜的谜底是“海灯”,“前身”句,意为前世因迷恋尘世色相,未能修成正果。“不听菱歌”即看破红尘;“沉黑海”投身佛门与人间繁华欢乐绝缘,从世人看来,就像是沉入漆黑的海底;“大光明”佛祖释迦牟尼曾称大光明王,后以此代指佛。
(3)谜底是走马灯。駬駬,也称“绿耳”,千里马名,走马灯中的马,自然无需缰绳驾驭。鳌背三山,《列子》载:渤海之东,有由十五只大鳌背着的蓬莱、方丈、瀛洲三座仙山。古时京都元宵日,灯山作鳌背三山形,上面有各式各样的灯,走马灯在鳌山上引人注目,所以说它“鳌背三山独立名”。曹雪芹借走马灯这一象征,来概括介绍了林黛玉一生。“騄駬何劳缚紫绳?驰城逐堑势狰狞。”这句说的是林黛玉的才华。形容林黛玉诗才横溢,文采飞扬,如同千里马在奔腾,缰绳束缚不了。这也是说林黛玉的叛逆精神别具一格,不屈不挠,思想十分犀利,根本不受封建礼数束缚,纵横驰骋。“主人指示风雷动”,这说的是林黛玉对贾宝玉的爱,林黛玉把一生的爱都给了贾宝玉,无时无刻,她都想着贾宝玉,对贾宝玉一往情深,痴情不已。她的心是随着贾宝玉的;“鳌背三山独立名”,鳌背三山——蓬莱仙山。赞美林黛玉是“世外仙姝寂寞林”,但是人间毕竟红尘滚滚,她并不能生存,回归仙界才是她的最终归宿。
14.(1)示例:刘姥姥对周瑞家的称呼“周嫂子”“你老”,体现出对周瑞家的极其尊敬,展现了她精明于人情世故的人生的智慧。
(2)示例:史湘云醉卧芍药丛就展现了青春之美。“果见湘云卧于山石僻处一个石磴子上,业经香梦沉酣,四面芍药花飞了一身,满头脸衣襟上皆是红香散乱;手中的扇子在地下,也半被落花埋了,一群蜜蜂蝴蝶闹嚷嚷的围着;又用鲛帕包了一包芍药花瓣枕着”。一副美人酣睡图,将史湘云天真娇憨之态与超逸烂漫之姿,淋漓尽致呈现在大众眼前。
【解析】(1)
本题考查学生对经典名著的人物形象、思想内涵等的理解、分析能力。
刘姥姥对周瑞家的几个称呼大有讲究。她向小孩打听周瑞家的时,是称呼周瑞家的为“周大娘”。因为在北方,小孩子一般都把比自己年长的已婚女性尊称为大娘。当她直接见到周瑞家的后,先是称呼“周嫂子”,还称年龄比她小很多的周瑞家的是“你老”。嫂子,本来是指哥哥的妻子,也可以是对年岁不大的已婚妇女的泛称,刘姥姥与凤姐平辈,凤姐称呼周瑞家的为周姐姐,刘姥姥本也可以这样称呼,但为了表示对周瑞家的尊重,她拔高了称呼,尊称他为嫂子。这称呼体现了她在贾府人前放低姿态自矮三分,极其谦卑恭敬。从而展现了她精明于人情世故的人生的智慧。
(2)
本题考查学生对经典名著的情节、人物形象的鉴赏能力。
注意题干中提示的“结合小说中的某一情节或场景”来分析人物的“青春之美”。
如小说中的史湘云是一个乐观好强的女孩子。她爱穿男装,爱顽皮,很多时候,大家都把她看作假小子。其实,她内心里也住着小公主。看她醉卧在青石板凳上,用鲛帕包了一包芍药花瓣枕着,四面芍药花飞了一身,她的满头脸,满衣襟上皆是红香散乱,那恣意与憨态不由让人心旌摇动。乱红中熟睡的她,任手中的扇子掉在地下,半被落花埋了,全然不怕一群蜜蜂蝴蝶闹嚷嚷的围着她。这份安然,这份纯真,美好得让人落泪。不管在人群里,你扮演着谁,取悦了谁,一个人独处时,你依然是个少年,未曾有一丝丝改变。
15.(1)晴雯
(2)因为黛玉由此想到自己(或:最忌讳“无缘”与“薄命”二字)。“无缘”暗指“木石前盟”最终败给“金玉良缘”(或:贾母定亲,令宝玉娶薛宝钗为妻),而使宝黛婚事未成;“薄命”则预示了黛玉因身体而早逝(或:黛玉最终焚稿泪尽而亡)。
【详解】本题考查学生对经典名著的人物形象、艺术特色的理解、分析能力。
(1)依据原文“至晚,宝玉猛见池上芙蓉,忆起晴雯,忽想:‘死后未到灵前一祭,今何不在芙蓉前一祭,岂不尽了礼?’……杜撰成一篇长文,用晴雯素日所喜楷字写成,名曰《芙蓉女儿诔》”等内容可知,宝玉最后所改诔文中的“卿”字,本应指的是“晴雯”。
(2)在“茜纱窗下,我本无缘;黄土垄中,卿何薄命”中,当林黛玉听到宝玉所改的诔文中这四句话时,不由忡然变色,主要是这里面的“无缘”和“薄命”二词让林黛玉想到了自己,继而才“忡然变色”。
首先,“无缘”一词,暗示后续情节“贾宝玉娶薛宝钗为妻,使得‘木石前盟’最终败给了‘金玉良缘’,使得贾宝玉和林黛玉‘无缘’走到一起”;
其次,“薄命”一词,对后续情节“林黛玉因为身体的原因而过早去世,最终焚稿泪尽而亡”有暗示作用。
16.贾宝玉的“共情”体现在他对龄官的关心体贴。龄官在蔷薇花架下画蔷,一遍又一遍,一边画蔷,一边流泪,宝玉心思都在画蔷的龄官身上了,直到下雨,宝玉急忙提醒她去避雨,竟忘了自己也没有遮雨的工具。宝玉同样有痴心,十分理解龄官的痴心,对这样一个不知姓名的女子都能关爱,更能体现出他的“共情”。
贾宝玉的“共情”体现在他对香菱的帮扶。香菱和小丫头们斗百草,被小丫头们使促狭,污了宝琴给她的新石榴裙,宝玉见状,便把袭人的拿给她。宝玉可以站在香菱的立场上想问题,他明白香菱的处境,并主动排忧解难,体现出他的“共情”。
(黛玉葬花……)
【详解】本题考查名著阅读之理解文章内容并概括要点的能力。
“共情”是一种能设身处地来体验他人处境,从而达到感受和理解他人心情的能力。是指可以深入理解他人的感受,感同身受地理解他人心情的能力。再结合题干中所给出的“体贴他人、理解他人,能为他人考虑”这一解释,不难理解,题目是要考生举出文中宝玉体贴他人的例子。
例如在《黛玉葬花》这一情节中,黛玉将落花埋入土中。若是别人,难免觉得黛玉太过敏感、矫情。但宝玉知她的多愁善感,懂她的高洁、浪漫。他连声叫好,陪她一起掊土、一起葬花、一起伤感。宝玉听懂了黛玉凄苦惨淡的心情,体会出她孤苦飘零的命运。
又例如在《红楼梦》第六十二回中,香菱与豆官“斗草”,因说“夫妻蕙”被小丫头嘲笑,从而弄脏了石榴裙。“香菱的半扇裙子都污湿了,自己不好意思,忙夺了手跑了。众人笑个不住,怕香菱拿他们出气,也都哄笑一散”,从原文的描绘中,我们不难感受到香菱当时的窘迫。别人嘲笑香菱,可宝玉却满怀体贴。“宝玉跌脚叹道:‘若你们家,一日遭踏这一百件也不值什么。只是头一件既系琴姑娘带来的,你和宝姐姐每人才一件,他的尚好,你的先脏了,岂不辜负他的心。二则姨妈老人家嘴碎,饶这么样,我还听见常说你们不知过日子,只会糟蹋东西,不知惜福呢。’”,宝玉这话句句说到香菱心里,后来,宝玉又献上计策,让袭人给她一条一模一样的裙子。这一情节,体现出他的“共情”。
再如在《红楼梦》第三十回中,当宝玉见龄官一边拿着簪子在地下抠土,一面流泪时,误以为她是个东施效颦的“痴丫头”,即使心有疑惑,但宝玉仍旧没有打扰她,“宝玉用眼随着簪子的起落,一直、一画、一点、一勾的看了去数,一数十八笔。自己又在手心里,用指头按着他方才下笔的规矩写了,猜是个什么字。写成一想,原来就是蔷薇花的‘蔷’字”,这不禁让人感叹于宝玉的温柔体贴。后来,字没写完,天却下雨了,“宝玉想道:‘这时下雨,他这个身子如何禁得骤雨一激!’因此禁不住便说道:‘不用写了。你看下大雨,身上都湿了。’”宝玉急忙提醒她去避雨,竟忘了自己也没有遮雨的工具。这时候的宝玉是不认识龄官的,但正是对一个不认识的女子能够心生关爱之心,更能体现出他的“共情”。
17.王熙凤有管理的优长,比如在协理宁国府时,短时间内就把混乱的局面整肃干净,将大事小事安排得井井有条。
贾惜春有绘画的才情(优长)。比如刘姥姥二进荣国府时,贾母要要把宴会的排场和人物都绘画出来,光耗材就用了不少,可见绘画量大,但她表现得很从容。
【详解】本题考查学生对经典名著的人物形象、思想内涵和艺术特色的理解、分析能力。
王熙凤做事果断干练,身为荣国府的管事,将诺大一个家庭掌管得头头是道,有条不紊。在协理宁国府时,王熙凤凭借敏锐干练的才能,很快看出宁国府的诸种弊端,马上有针对性地一一加以整治,杀伐决断,令行禁止,让众人叹服。可见,王熙凤有管理的优长。
贾惜春能绘画,曾受贾母之命,画《大观园行乐图》。刘姥姥二进荣国府,在贾母的带领下嬉游大观园,在游园过程中,贾母当众夸惜春善于绘画,并让惜春将大观园画下来,而贾惜春也允诺下来。由此可见,贾惜春的绘画功底非同寻常。
18.①袭人与宝钗骨子里面都是比较封建的女孩子。宝钗沉默少言,大智若愚,事不关己绝不开口。但若是贾府发生任何事情,薛宝钗都了如指掌。在贾府,宝钗得到了上上下下的好感,宝钗的深得人心,是和她平时在人际关系的处理上所下的功夫分不开的。
袭人也是话少的姑娘,贾母曾经说她是“没嘴的葫芦”,但心里是却十分清楚。
袭人和宝钗都是孝女。
②黛玉和晴雯都比较高傲。林黛玉行事总是小心翼翼,为了不伤己,她不得不端着架子,以高傲的面目示人。
作为一个丫鬟,晴雯极其自尊自爱,从不巴结主人,从她最后宁死不讨好王夫人可以看出来,也从不奢望得到宝玉的宠爱,不似其他丫鬟,尽是奴颜媚骨。
黛玉和晴雯的高傲十分相似的,二人也因自身的高傲而疏远于人,交友极少。
【详解】本题考查学生鉴赏和分析名著中的人物形象的能力。
①首先,袭人与宝钗骨子里面都是比较封建的女孩子。
在第42回,黛玉在和大家玩耍行酒令的时候,不觉说了《牡丹亭》《西厢记》的两句唱词,宝钗是拿出作姐姐的身份,用封建社会贵族小姐的言行规范的标准来教导黛玉。当薛姨妈答应了宝玉的婚事,前来征求自己姑娘宝钗的意见时,薛宝钗立即正色道:“这话又说错了,自古以来女儿的婚事都是父母做主的”。在婚姻大事上,宝钗严格遵循“父母之命,媒妁之言”的封建模式,和三从四德的伦理规范。
此外,宝钗还多次劝说宝玉要多在仕途经济上下功夫,走立身扬名的道路,这也是种封建思想的表现。从以上我们可看出,宝钗是一位正统的封建淑女,她的言行举止、思想行为完全符合封建正统的标准。
在这一点上,袭人和宝钗是相同的,人们曾评价袭人:“从历史观点出发来看,花袭人是封建社会里的贤人,她的封建道德修养是很高的。”她也曾劝宝玉要走仕途之路。
袭人身上的封建思想也是很浓厚的,她的思想是完全遵从封建礼法的要求。比如:管葡萄的婆子想摘一个葡萄给袭人尝尝,被袭人给严辞拒绝了:“上头的人还没品尝,奴才们倒先吃了?”封建社会里,主人对下人有绝对的权威,下人绝对不能对主人无礼。袭人就是严格按照封建礼法的要求来约束自己的。
其次,袭人和宝钗都富有心机。宝钗沉默少言,大智若愚,事不关己绝不开口。但若是贾府发生任何事情,薛宝钗都了如指掌。在贾府,宝钗得到了上上下下的好感。宝钗的深得人心,是和她平时在人际关系的处理上所下的功夫分不开的。宝钗平时不乱说话,她在人面前每说一句话,都是用了心思的。当贾母给宝钗过生日时,询问宝钗有什么要求时?宝钗便总依贾母的意思,她是有意识要讨得贾母好感。当王夫人需要人参的时,宝钗连忙到自家去取。宝钗极力在王夫人面前表现出识大体、通人情、懂道理,从而给王夫人一种好印象。就连大家都很反感的贾环,宝钗也会送他礼物,赵姨娘都对宝钗赞不绝口。
袭人也是话少的姑娘,贾母曾经说她是“没嘴的葫芦”。但心里却是十分清楚。袭人的内心是抑黛褒钗的。于是有意在湘云面前说宝钗有教养,心底宽大,贬黛玉小心眼儿。在宝玉的婚姻选择上,袭人是十分重视的。她更希望宝玉迎娶的是宝钗,但又不知道黛玉这面有什么态度,于是,两次来到黛玉处套话。当袭人看到自己对宝玉的劝谏没作用时,便利用回家的机会,编出赎身之论,探其情,压其气,用柔情以警之。最后,使宝玉答应了她提出的三点要求。可见,袭人心机之深。
最后,袭人和宝钗都是孝女。宝钗从小没了父亲,只有母亲和一个哥哥薛蟠。他哥哥只知道吃喝玩乐,他不但对家里不能给于照顾,而且,经常在外面惹祸。所取的媳妇又是一个不安分的,薛姨妈为此受了不少的气,流了不少眼泪,整天提心吊胆、操心。宝钗在家中不但要帮助妈妈管理家务,还要为其分忧解愁。即使日后出了嫁,但依然抽空回来帮助妈妈。
袭人也是孝女。袭人回家,母兄打算欺她回去,她说:“当日你们没饭吃,就认为我还值几两银子,原本不叫你们卖。没有个看着老子娘饿死的理。”(第19回)作为个小孩子谁也不愿离开自己家。被卖到一个人生地不熟的地方,毕竟前途未卜。袭人也不愿意自己被父母卖掉,但为了不让老娘活活饿死,最终还是接受了被卖掉的命运。可见,袭人是一个孝女。
两个人虽然出身不同,但她们都用自己的方式表达了对父母的孝。
②黛玉和晴雯的高傲贯穿全文。黛玉的高傲从书中第七回的送宫花片段、第十八回的剪香囊片段可以看出来,林黛玉的高傲是自尊和自卑相结合的产物,自尊是对自己才情的自信,自卑源于对自身身份的敏感,而身份的敏感则是因为寄人篱下,世俗的眼光令其行事总是小心翼翼,为了不伤己,她不得不端着架子,以高傲的面目示人,这也是孤儿的可悲可怜之处。
作为一个丫鬟,晴雯极其自尊自爱,从不巴结主人,从她最后宁死不讨好王夫人可以看出来,也从不奢望得到宝玉的宠爱,不似其他丫鬟,尽是奴颜媚骨,这从她屡次拒绝宝玉的讨好,屡次奚落极力讨好宝玉的袭人可知。此外,晴雯的容貌非凡,连贾母都想要将她送给宝玉当通房丫鬟,有的是高傲的资本。
晴为黛影,不管是出于什么原因,黛玉和晴雯的高傲还是十分相似的,二人也因自身的高傲而疏远于人,交友极少,不同的是,晴雯是丫鬟,所以不难理解为什么王夫人非要将晴雯赶出贾府了,晴雯是《红楼梦》中唯一一个没有奴才相的奴才。
19. 袭人始终是眷恋宝玉的,无奈宝玉出家,袭人最终嫁给蒋玉涵,无奈只能割舍对宝玉的情份。 晴雯风流灵巧,口齿伶俐,心高气傲,由此得罪了小丫鬟、老婆子,以至冒犯王夫人,招得很多人的怨恨,最后被赶出大观园,满怀怨恨而死。 尤三姐喜欢上柳湘莲,最后因被退婚而自刎身亡,柳湘莲感动于尤三姐的忠贞,以出家回复这份爱,怎奈佳人已逝,终是一场空。 司棋和表弟潘又安相爱,事发而潘又安逃跑,没有男人的气量和担当;司棋被赶出贾府,潘幼安来求亲也没个坚定主张,最后两人双双殉情。司棋的刚烈忠贞错付给懦弱的潘又安也只能是悲剧结局。
【详解】本题考查学生名著阅读之理解作品内容,鉴赏人物形象的能力。
(1)袭人是贾宝玉房里四个贴身服饰丫鬟之一,是王夫人内定的宝玉的姨娘人选。她性格温顺,做事稳重,王夫人和贾母都曾告诉过袭人她是许配给贾宝玉的人,所以袭人服侍贾宝玉十分尽心,宝玉对袭人一向也是特别关心。最后袭人还是没有嫁给她心心念念的贾宝玉,而是在贾府遭难后,因为有名无实,只能奉王夫人之命嫁给了戏子蒋玉函,再见宝玉,已如前尘往事,情未了而缘已尽。
(2)晴雯生得模样儿比别人标致,又生了一张巧嘴,因口无遮拦晴雯得罪了李嬷嬷;后又因不知敛性而得罪宝钗和红玉;又由于心高气傲得罪袭人,而且冒犯王夫人 ;因护卫尊严而得罪王善保家的……招得众人的怨恨,最后抄检大观园时,以勾引宝玉的罪名被赶出贾府,晴雯枉担了虚名,心怀怨恨而死。
(3)尤三姐,她是宁国府贾珍妻子尤氏继母带来的妹妹。她模样俊俏,容貌风流标致,与姐姐相比,有过之而无不及。当初,她与尤二姐一样,成为贾珍的地下情人,甚至也和贾蓉调笑戏耍,可是当她渐渐长大,意识到这是一潭污泥之后,立刻清醒过来,跳了出来,变得那样决绝,与往日的生活一刀两断,成为一朵出淤泥而不染的莲花。她爱上柳湘莲,并表示非其不嫁,订婚后柳湘莲听信传言悔婚,尤三姐耻忠贞刚烈,用柳送她的定情之剑自刎。而柳湘莲后悔不已,遁入空门。对于尤三姐来说,这份回应已经太迟了。
(4)司棋是贾府的家生奴才,迎春的首席丫鬟。潘又安,品貌风流,为贾府小厮,是司棋的姑舅表弟,与司棋同在贾府为奴。两人青梅竹马,暗生情愫,发誓非对方不嫁不娶。司棋性格泼辣、雷厉风行,但潘又安却性格懦弱、胆小怕事。有一次,司棋与潘又安在大观园幽会,却被鸳鸯不小心撞破。之后,司棋抑郁成病,而潘又安却畏罪远遁了。面对亲娘的冷言冷语,心上人又远遁不知所踪,司棋终日啼哭不止。终于有一日,潘又安在外头赚到钱了,按理说要衣锦还乡,偏生潘又安怕人家司棋惦记他的钱财,乔装打扮成了个穷小伙去了司棋家。司棋娘只认钱不认人硬是反对,不许司棋跟潘又安走,使得性情刚烈的司棋一头撞在了墙上,死了。潘又安见此,收殓好司棋的尸体,把随身带的小刀一抹脖子,也就死了。司棋的刚烈忠贞付给懦弱的潘又安,也只能是悲剧结局,终是错付了自己的情。
20.作品:《红楼梦》
人物:林黛玉
林黛玉年少之时,父母早逝,孤苦伶仃,寄居在外婆家;黛玉一生体弱多病,“心较比干多一窍,病如西子胜三分”,可以说体弱多病也造就了其悲惨的人生;到了该嫁人的时候,贾家又把黛玉排斥在外,让宝玉娶了薛宝钗,这可以说是让黛玉人生进入了生无可恋的地步,最终导致了黛玉的去世和悲惨命运,也让读者深深记住了这样一个美丽而悲惨的人物。
【详解】本题考查学生对经典名著的人物形象、思想内涵和艺术特色的理解、分析能力。
本题明确要求,“人物的特殊经历,如奇遇、惨遇、病症等等会让形象也独特起来”,可以选择题目所给的几部名著的一部,从其奇遇、惨遇、病症等方面分析人物的特殊经历,从而探究这样的经历人物塑造的作用。
《红楼梦》可以选择林黛玉,也可以选择英莲;《三国演义》可以选择周瑜;《边城》可以选择翠翠或者傩送;《巴黎圣母院》可以选择加西莫多;《老人与海》可以选择圣地亚哥。在分析时要从人物的特殊经历入手,分析塑造人物的作用,给读者的印象,在文章结构上的作用。
21.顺序是:321
理由:孔子答“居处恭,执事敬,与人忠”,是对仁的基本内涵的阐释;孔子答“爱人”,是对仁的根本精神的说明;孔子答“仁者先难而后获”,是对“执事敬”的丰富和充实,讲得是对事的基本态度。
【详解】本题考查学生对经典名著基本内容、主旨或观点的整体把握能力。
第一个是“居处恭,执事敬,与人忠。虽之夷狄,不可弃也。”意思是:平常在家要谦恭而端庄,出外做事要谨慎而敬业,对待他人要忠实而诚信。这几种品德,即使去了尚未开化的夷狄之邦,也不能丢弃呀。是对仁的基本内涵的阐释。仁道,就是人与人相处之道,虽广大而高远,归纳起来,不外乎对己、对事、对人三项。对己突出一个“恭”字,对事突出一个“敬”字,对人突出一个“忠”字,做到这三条,便可算是实践了仁的精神。这是人类普遍通行的法则,故而孔子强调,人的这些宝贵品质,“虽之夷狄,不可弃也。”
第二个是“爱人”,意思是:对人慈爱,是对仁的根本精神的说明。“爱人”其内涵跟孔子所说的“恕”“忠恕”“己所不欲,勿施于人”“己欲立而立人,己欲达而达人”是一致的,说明仁意味着将心比心、推己及人,要设身处地地体贴人、关爱人并且付诸行动。
第三个是“仁者先难而后获,可谓仁矣。”意思是:作为仁者对难做的事情,都是做在别人的前面,有收获结果的时候,他却是在别人后。这里是讲仁的用,作人处世的仁,是对“执事敬”的丰富和充实,讲得是对事的基本态度。
22.曹雪芹笔下的人物因为有血有肉有其“陋处”而真实自然,立体丰满。“陋处”可以是缺点、缺陷、瑕疵等不美的地方。如写林黛玉,她的“瘦”与“病”是生理容貌之陋,敏感多疑、爱使小性子、言语尖酸刻薄是其性格气质之陋;再如王熙凤,精明能干之外,也有口蜜腹剑、心狠手辣的性格之陋,还有学识才情之陋。
【详解】本题考查学生对经典名著人物和艺术效果的整体把握能力。
首先结合题目理解“美人陋处”的“陋”,指的是这些女性人物并非是完美无缺、十全十美的,不只有光鲜亮丽的一面,还有一点小瑕疵,“陋处”可以是缺点、缺陷、瑕疵等不美的地方。
然后结合《红楼梦》中的人物形象,指出其具体的陋处,注意选择典型的人物,尽量从不同角度展现人物的特点,如选择林黛玉,就要抓住其性格方面敏感多疑来写,写王熙凤,就要抓住她心狠手辣的一面来写。
最后分析刻画人物突出“美人陋处”的艺术效果,一是人无完人,展现人物真实的一面,才能贴近生活;二是,正是这些陋处,才让她们个性鲜明,更富有独特的魅力。
23.C
【详解】本题考查学生对经典名著基本内容、人物形象的整体把握能力。
A.“湘云掣出的签上画着一枝芍药,题着‘艳冠群芳’四字,下面镌着一句唐诗‘任是无情也动人’”错,应是“宝钗”。怡红夜宴掣花签,宝钗是第一个抽的。她的签上画着牡丹,题着“艳冠群芳”,下面镌着小字“任是无情也动人”。
B.“挑唆平儿辱骂二姐”错,应是挑唆秋桐故意辱骂二姐。
D. 浑名“大菩萨”的是“李纨”,原文有“我们家这位寡妇奶奶,她的诨名叫作‘大菩萨’,第一个善德之人”;浑名“二木头”的是“迎春”,原文有“二姑娘迎春,浑名‘二木头’,戳一针也不知嗳哟一声”。
故选C。
24.A
【详解】本题考查学生对经典名著基本内容、主旨或观点的整体把握能力。
A.“莺儿”错,应当是“紫鹃”。这个情节出自第五十七回《慧紫鹃情辞试莽玉 慈姨妈爱语慰痴颦》:一天,宝玉到蘅芜苑看望了湘云,又到潇湘馆看望黛玉。遇到紫鹃穿着单薄,在回廊上做针线,宝玉摸了一下她的衣服,便被紫鹃训了一顿,坐在山石上发呆。紫鹃听说后又回来劝慰,得知每天送的燕窝是宝玉求老太太给的,紫鹃借话头告诉他,黛玉明年就要回苏州林家。宝玉听了,如雷轰顶,呆呆地回到怡红院,后来失去了知觉。贾母王夫人着急大骂紫鹃。幸亏宝玉见到紫鹃才哭了出来,而且他抓住紫鹃,死也不放手。紫鹃因自己的顽话引出这样大的事,只好尽心侍候宝玉大愈。而黛玉听说宝玉如此情形,未免又多哭了几场。
故选A。
25.B
【详解】本题考查学生对经典名著内容情节的掌握能力。
B.“让‘宝玉’承担罪名,保全了林黛玉的名声 ”错误。并没有让宝玉承担罪名,与黛玉无关。平儿说自己弄丢在雪地里了,后来雪化了又找到了。
故选B。
26.C
【详解】本题考查学生对经典名著基本内容、主旨或观点的整体把握能力。
C.“意思是即使出使了很多地方,又有什么用呢?”错,“虽多,亦奚以为”意思是“就是诗读得再多,又有什么用呢?”这里的“多”不是出使了很多地方,而是诗读的多。
故选C。
参考译文:
孔子说:“熟读《诗》三百篇,叫他去从政做官治理百姓,却不能通达行政;叫他出使四方各国,却不能恰当地赋诗应对;这样,就是诗读得再多,又有什么用呢?”
27.D
【详解】本题考查学生对经典名著基本内容、主旨或观点的整体把握能力。
D.“‘言必信,行必果’属于第二个层次”错。文中有两次“敢问其次”,而“言必信,行必果”是属最后一个层次的。
故选D。
参考译文:
子贡问道:“怎样才可以叫做士?”孔子说:“自己在做事时有知耻之心,出使外国各方,能够完成君主交付的使命,可以叫做士。”子贡说:“请问次一等的呢?”孔子说:“宗族中的人称赞他孝顺父母,乡党们称他尊敬兄长。”子贡又问:“请问再次一等的呢?”孔子说:“说到一定做到,做事一定坚持到底,不问是非地固执己见,那是小人啊。但也可以说是再次一等的士了。”子贡说:“现在的执政者,您看怎么样?”孔子说:“唉!这些器量狭小的人,哪里能数得上呢?”
28.D
【详解】本题考查学生对经典名著基本内容、主旨或观点的整体把握能力。
D.“礼是内在的,仁是外在的”错。结合“克己复礼为仁”等可知,“礼”是外在的行为规范,“仁”是内在的精神原则。
故选D。
参考译文:
颜渊问什么是仁,孔子说:“抑制自己,使言语和行动都走到礼上来,就是仁。一旦做到了这些,天下的人都会称许你有仁德。实行仁德要靠自己,难道是靠别人吗?”颜渊说:“请问实行仁德的具体途径?”孔子说:“不合礼的事不看,不合礼的事不听,不合礼的事不言,不合礼的事不做。”颜渊说:“我虽然不聪敏,请让我照这些话去做。”
29.①通过学习可以加强或提升道德修养,如果不学习就会产生各种弊病。
②“好仁”二句:追求仁德而不喜好学习,它的弊病是憨傻易欺。
“好知”二句:喜好聪慧却不喜好学习,它的弊病是放荡无守。
“好信”二句:讲求诚信却不喜好学习,它的弊病是带来伤害。
“好直”二句:讲求直率而不喜好学习,它的弊病是尖刻伤人。
“好勇”二句:追求勇敢却不喜好学习,它的弊病是好斗作乱。
“好刚”二句:喜好刚强却不喜好学习,它的弊病是狂妄自大。
(答出其中的两个即可)
【详解】本题考查学生对名著内容、观点的理解把握能力。
第一问,根据原文“好仁不好学,其蔽也愚;好知不好学,其蔽也荡;好信不好学,其蔽也贼;好直不好学,其蔽也绞;好勇不好学,其蔽也乱;好刚不好学,其蔽也狂”可知,只有品德而不爱好学习,就会有六种弊病;而如果爱好学习,也能够帮助人更好地实践道德。
第二问,注意关键词:其弊,它的弊病;知,智慧;荡,放荡;信,诚信;贼,危害亲人;绞,说话尖刻;乱,犯上作乱;狂,狂妄自大。学生选择自己熟悉的一句进行解释即可。
参考译文:
孔子说:“由呀,你听说过六种品德和六种弊病了吗?”子路回答说:“没有。”
孔子说:“坐下,我告诉你。爱好仁德而不爱好学习,它的弊病是受人愚弄;爱好智慧而不爱好学习,它的弊病是行为放荡;爱好诚信而不爱好学习,它的弊病是危害亲人;爱好直率却不爱好学习,它的弊病是说话尖刻;爱好勇敢却不爱好学习,它的弊病是犯上作乱;爱好刚强却不爱好学习,它的弊病是狂妄自大。”
30.“心病”即两人的情感平时都埋在心里,暗暗领会,但心上总觉得悬悬不定。
凡与宝玉情缘相关事,黛玉皆留意上心。如第七回中宝钗告诉周瑞家的,自己有病,一个和尚说了个方子,药名“冷香丸”。十九回中,宝玉闻见黛玉袖中发出幽香,追问时,黛玉却曲意拉扯,问宝玉是否有“暖香”。宝玉不解,黛玉说:“你有玉,人家就有金来配你;人家有‘冷香’,你就没有‘暖香’去配他?”这实在曲折遥远。
看来不足道的细事,黛玉却在从中摸索宝玉的心,情不自禁地流露了自己的“心病”。比如:第二十回,史湘云来了,黛玉又讥笑宝玉若不是被宝钗绊住,早就飞来等。
【详解】本题考查学生对经典名著的人物形象、思想内涵和艺术特色的理解、分析能力。
第一问:心病。
由“他们的情感平时都埋在心里,只在微琐的小事上流露,彼此只好暗暗领会,心上总觉得悬悬不定……”可知,心病指的是宝玉和黛玉宝玉情投意合,但是迫于封建礼教,二人的情感只能深埋内心,暗暗领会;又因为父母早逝,无人为她主张婚姻大事,人生无归处,心上总觉得悬悬不定。
第二问:
黛玉虽然是千金大小姐,却是寄人篱下的孤儿;虽然与贵公子贾宝玉两情相悦,却佳偶难成。她与贾宝玉两人虽然青梅竹马、情深意笃,双方有着一样的性情,但是由于年幼与身份与生活情况的不同,他二人还不能完全悟懂彼此的心曲,尤其是都没有能力与家族势力相抗衡,故凡与宝玉情缘相关事,黛玉皆留意上心,成为“心病”,如第八回黛玉奚落宝玉听从宝钗的话,比圣旨还快;第七回中宝钗告诉周瑞家的,自己有病,一个和尚说了个方子,药名“冷香丸”。十九回中,宝玉闻见黛玉袖中发出幽香,追问时,黛玉却曲意拉扯,问宝玉是否有“暖香”。宝玉不解,黛玉说:“你有玉,人家就有金来配你;人家有‘冷香’,你就没有‘暖香’去配他?”这实在曲折遥远。
由于贾宝玉的情所非一,不懂“我”心,使林黛玉非常伤心,一些看来微不足道的细事,黛玉却在从中摸索宝玉的心,情不自禁地流露了自己的“心病”。如第二十回,史湘云来了,黛玉又讥笑宝玉若不是被宝钗绊住,早就飞来;第二十二回,黛玉听见宝玉背后向湘云说她多心,因而气恼,和宝玉吵嘴;第二十六回,黛玉因晴雯不开门而生出误会;第二十八回,黛玉说宝玉见了姐姐就把妹妹忘了;第二十九回,二人从清虚观回来砸玉大吵等大量例子,都流露了黛玉的“心病”。
相关试卷
这是一份高考语文名著阅读考点分类训练:名著情节、内容,共32页。试卷主要包含了根据要求,回答问题等内容,欢迎下载使用。
这是一份高考语文名著阅读专项训练,共33页。试卷主要包含了阅读《乡土中国》,完成下题等内容,欢迎下载使用。
这是一份北京高考语文名著阅读专项训练,共45页。试卷主要包含了根据要求,回答问题,阅读《论语》三则,回答问题等内容,欢迎下载使用。