





专题01 观察类实验-备战高考生物实验专项突破
展开
这是一份专题01 观察类实验-备战高考生物实验专项突破,文件包含专题01观察类实验-备战高考生物实验专项突破解析版+28docx、专题01观察类实验-备战高考生物实验专项突破原卷版docx等2份试卷配套教学资源,其中试卷共41页, 欢迎下载使用。
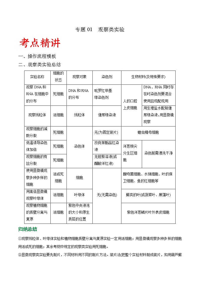
专题01 观察类实验
一、操作流程模板
二、观察类实验总结
实验名称
细胞的
状态
观察对象
染色剂
生物材料(及特殊要求)
观察DNA和RNA在细胞中的分布
死细胞
DNA和RNA的分布
吡罗红甲基
绿染色剂
人的口腔上皮细胞
DNA、RNA同时存在时染色剂要混合使用且现配现用
观察线粒体
活细胞
线粒体
健那绿染液
用生理盐水配制健那绿染液,用显微镜观察
观察细胞的减数分裂
死细胞
染色体
无(为固定装片)
蝗虫精母细胞
低温诱导染色体加倍
死细胞
改良苯酚品红染液
洋葱根尖分生区细胞
染色前需漂洗干净
观察细胞的有丝分裂
死细胞
龙胆紫溶液(或醋酸洋红液)
使用显微镜观察多种多样的细胞
活或死
细胞
细胞
无(无需染色)
酵母菌细胞、水绵细胞、叶的保卫细胞、鱼的红细胞等
用高倍显微镜观察叶绿体
活细胞
叶绿体
藓类的叶(或菠菜叶、黑藻叶)
观察植物细胞的质壁分离与复原
活细胞
紫色中央液泡的大小和原生质层的位置
紫色洋葱鳞片叶外表皮细胞
归纳总结
①观察线粒体、叶绿体实验和植物细胞质壁分离与复原实验一定用活细胞;用显微镜观察多种多样的细胞用活或死的细胞;其余考纲中规定的观察类实验用死细胞。
②显微观察类实验要先制片,不同材料用不同的制片方法。装片法(把整个实验材料制成装片,如用葫芦藓观察叶绿体);切片法 (把材料切成薄片,以便观察,如脂肪的鉴定);压片法(把材料压成薄层,以便观察,如观察根尖细胞的有丝分裂)。
③不需染色直接观察的实验:观察叶绿体实验、植物细胞质壁分离和复原实验。
④并非只有观察类实验用显微镜,鉴定类实验中的“脂肪的切片法鉴定”、探究性实验中的“培养液中酵母菌种群数量的动态变化”都需用显微镜观察。
三、洋葱在实验中的“一材多用”
取材部位
实验名称
取材原因
叶
鳞片叶
观察植物细胞的质壁分离和复原
外表皮细胞含紫色大液泡
用显微镜观察多种多样的细胞
细胞较大,外表皮细胞有大液泡,内表皮细胞有明显的细胞核
观察DNA和RNA在细胞中的分布
内表皮细胞近于无色
管状叶
叶绿体中色素的提取和分离
/
根
观察根尖分生组织细胞的有丝分裂
材料易得,且分生区细胞分裂能力强,染色体数目少,易于观察
低温诱导植物染色体数目的变化
材料易得,且低温(4 ℃)下根尖也能分裂生长,诱导染色体变异率较高
四、实验中的几种水
类型
在实验中的作用
蒸馏水
常用于配制溶液。在制备细胞膜时,蒸馏水可使哺乳动物成熟的红细胞吸水涨破
清水
常用于植物细胞临时装片的制作,目的是保持植物细胞的正常形态。在植物细胞的吸水和失水实验中,可用清水使发生质壁分离的植物细胞复原;在观察植物细胞的有丝分裂实验中,可用清水进行漂洗
生理盐水
通常是指质量分数为0.9%的NaCl溶液。常用于动物细胞临时装片的制作,目的是维持动物细胞的正常形态,而在体验制备细胞膜的方法实验中用于稀释红细胞
无菌水
常用于植物组织培养、微生物培养与分离等实验
一、单选题
1.获得足够薄的生物材料是显微观察实验的关键之一、下列做法与获得薄的显微观察材料无关的是( )
A.撕取菠菜叶稍带些叶肉的下表皮,用于观察细胞中的叶绿体
B.在浸泡过的花生子叶横断面上平行切下若干切片,用于观察脂肪滴
C.待洋葱根尖长至约5cm时,只剪取根尖2~3mm,用于观察细胞的有丝分裂
D.将蛙放在无水环境2~3h,再移入有水环境,获取脱落的上皮膜,用于观察细胞形态
【答案】C
【解析】
【分析】
叶肉细胞中的叶绿体,散布于细胞质中,呈绿色、扁平的椭球形,可以在高倍显微镜下观察它的形态和分布;观察细胞有丝分裂实验的步骤:解离(解离液由盐酸和酒精组成,目的是使细胞分散开来)、漂洗(洗去解离液,便于染色)、染色(用龙胆紫、醋酸洋红等碱性染料)、制片(该过程中压片是为了将根尖细胞压成薄层,使之不相互重叠影响观察)和观察(先低倍镜观察,后高倍镜观察)。
【详解】
A、观察细胞中的叶绿体常选用藻类叶片或菠菜叶片,是因为这些材料的叶片很薄而且带有叶绿体,与题意不符,A错误;
B、在浸泡过的花生子叶横断面上平行切下若干切片,用于观察脂肪滴的实验时,为防止细胞重叠不易观察,因此要求切片要薄一些,与题意不符,B错误;
C、观察细胞的有丝分裂实验时,由于实验过程中要对实验材料进行解离和制片等过程,因此该实验不要求实验材料的薄厚,与题意相符,C正确;
D、观察细胞形态实验时,为防止细胞重叠不易观察,因此要求实验材料薄,与题意不符,D错误。
故选C。
2.酒精是高中生物学实验中常用的一种试剂,下列有关实验中使用的酒精的体积分数及其作用的搭配,完全正确的一项是( )
选项
实验
酒精的体积分数
作用
A
花生子叶中脂肪的检测和观察
75%
洗去浮色
B
绿叶中色素的提取和分离
100%
分离各种色素
C
观察根尖分生区组织细胞的有丝分裂
95%
配制解离液
D
低温诱导植物细胞染色体数目的变化
95%
固定细胞的形态
A.A B.B C.C D.D
【答案】C
【解析】
【分析】
酒精作为有机溶剂,可以溶解有机物,如苏丹Ⅲ染液、光合色素等等。因此常可作为洗涤剂和溶剂。
【详解】
A、花生子叶中脂肪的检测和观察实验中,洗去浮色应该使用体积分数为50%的酒精溶液,A错误;
B、绿叶中色素的提取和分离实验中,绿叶中的色素能够溶解在无水乙醇中,使用无水乙醇的目的是提取色素,分离色素需要使用层析液,B错误;
C、观察根尖分生区组织细胞的有丝分裂实验中,使用质量分数为15%的盐酸和体积分数为95%的酒精配制解离液,使组织中的细胞相互分离开来,C正确;
D、低温诱导植物细胞染色体数日的变化实验中,体积分数为95%的酒精可用于配制解离液和洗去卡诺氏液,卡诺氏液的作用是固定细胞的形态,D错误。
故选C。
3.下列有关实验的描述,正确的是( )
A.检测脂肪时,用体积分数为50%的酒精处理花生子叶目的是加速染色剂进入细胞
B.低温诱导植物染色体数目加倍的实验中使用卡诺氏液后,用体积分数为95%的酒精冲洗2次
C.低温与秋水仙素均能抑制着丝点分裂,导致染色体数目加倍
D.观察植物组织细胞有丝分裂的实验中使用甲基绿可将染色质(体)染成深色
【答案】B
【解析】
【分析】
酒精是生物实验常用试剂之一,如检测脂肪实验中需用体积分数为50%的酒精溶液洗去浮色;观察植物细胞有丝分裂实验和低温诱导染色体数目加倍实验中都需用体积分数为95%的酒精对材料进行解离;绿叶中色素的提取和分离实验中需用无水酒精来提取色素;低温诱导染色体数目加倍实验中用体积分数为95%的酒精冲洗两次。
【详解】
A、检测脂肪时,用体积分数为50%的酒精处理花生子叶目的是去浮色,A错误;
B、低温诱导植物染色体数目变化实验中,根尖细胞用卡诺氏液固定后,需用体积分数为95%的酒精冲洗两次,B正确;
C、低温与秋水仙素均能抑制有丝分裂过程中纺锤体的形成,使细胞分裂后期染色体不能向两极移动而导致染色体数目加倍,C错误;
D、观察植物组织细胞有丝分裂的实验中使用龙胆紫溶液可将染色质(体)染成深色,D错误。
故选B。
4.多倍体植物常出现在高寒地区。某生物兴趣小组探究低温对洋葱根尖细胞染色体数目加倍的影响,如图是显微镜下观察的两个视野照片。下列相关叙述正确的是( )
A.使用卡诺氏液是对细胞中的染色体进行染色
B.统计发现处于有丝分裂中期的细胞数目最多
C.a细胞是较典型的染色体数加倍的细胞图像
D.b细胞的形成是低温处理在纺锤体形成之前
【答案】C
【解析】
【分析】
低温诱导染色体数目加倍实验:(1)低温诱导染色体数目加倍实验的原理:低温能抑制纺锤体的形成,使子染色体不能移向细胞两极,从而引起细胞内染色体数目加倍。(2)该实验的步骤为选材→固定→解离→漂洗→染色→制片。(3)该实验采用的试剂有卡诺氏液(固定)、改良苯酚品红染液(染色),体积分数为15%的盐酸溶液和体积分数为95%的酒精溶液(解离)。
【详解】
A、使用卡诺氏液是对细胞进行固定,A错误;
B、由于间期时间最长,因此视野中处于有丝分裂间期的细胞数目最多,B错误;
C、a细胞中着丝点已经分裂,细胞中没有纺锤体,说明低温抑制了纺锤体的形成,是较典型的染色体数加倍的细胞图像,C正确;
D、低温可抑制纺锤体的形成,b细胞内含有纺锤体,说明b细胞是低温处理在纺锤体形成之后进行的,D错误。
故选C。
5.在探究“植物细胞的吸水与失水”的实验中,某同学取洋葱鳞片叶外表皮来制作临时装片,分别滴加0.3g/mL的蔗糖溶液或清水后,观察实验现象。下列有关叙述错误的是( )
A.洋葱鳞片叶外表皮细胞在质壁分离过程中吸水能力增强
B.洋葱鳞片叶外表皮细胞在质壁分离的复原过程中液泡颜色变浅
C.洋葱鳞片叶内表皮细胞不能发生质壁分离与复原现象
D.利用该实验的原理可测定成熟植物细胞的细胞液浓度范围
【答案】C
【解析】
【分析】
在做质壁分离的实验中,选择的材料为紫色的洋葱鳞片叶的外表皮,因为细胞内有紫色的液泡,便于观察。而洋葱内表皮细胞也能发生质壁分离,但是由于细胞是无色的,因此不便于观察.在质壁分离的过程中,表皮细胞液泡逐渐缩小,浓度升高,吸水能力增强。
【详解】
A、洋葱鳞片叶外表皮细胞在质壁分离过程中细胞液的浓度逐渐升高,所以吸水能力逐渐增强,A正确;
B、紫色洋葱鳞片叶外表皮细胞发生质壁分离复原过程中,细胞细胞不断吸水,使得细胞液浓度降低,液泡颜色变浅,B正确;
C、紫色洋葱鳞片叶的内表皮不含色素,不易观察到实验现象,但可以发生质壁分离,C错误;
D、植物细胞处于高于细胞液浓度的外液时失水皱缩,处于低于细胞液浓度的外液时吸水膨胀,所以当其处于失水发生质壁分离和吸水膨胀之间时,其细胞外液的浓度就接近于细胞液浓度,D正确。
故选C。
6.研究人员为观察东亚飞蝗精母细胞减数分裂,进行如下主要实验∶取性成熟期雄性蝗虫,活体注射0.1mL 0.04%秋水仙素→4~6h后解剖取精巢,置于低渗KCl溶液中30min→转到甲醇-冰乙酸混合液中固定8~ 12h →制作临时装片→观察。相关叙述错误的是( )
A.活体注射秋水仙素有利于提高观察到的中期细胞比例
B.置于低渗KCl溶液的主要目的是使染色体分散,便于观察
C.用甲醇-冰乙酸混合液处理的主要目的是使精母细胞相互分离
D.制作临时装片时最好先用碱性染料对染色体进行染色
【答案】C
【解析】
【分析】
1、秋水仙素能抑制纺锤体的形成,使细胞无法进入有丝分裂后期,停滞在分裂中期。
2、在低渗环境中,细胞易吸水胀破,为之后的染色做准备;另外,低渗时间的长短关系到染色体分散的好坏,时间不足染色体分散不好,低渗过度则染色体分散过度甚至丢失。
【详解】
A、注射秋水仙素会使得细胞停留在中期,因此有利于提高观察到的中期细胞比例,A正确;
B、 置于低渗KCl溶液,细胞容易吸水涨破,使染色体分散开,便于观察,B正确;
C、甲醇-冰乙酸混合液处理的主要目的是使细胞中染色体形态、位置固定,精母细胞以游离单细胞形式存在,不需要解离,C错误;
D、观察细胞分裂主要是看染色体的行为变化情况,用碱性染料对染色体进行染色可将染色体突显出来,便于观察,D正确。
故选C。
7.为达到实验目的,需要选用合适的实验材料进行实验。下列实验目的与实验材料的对应,不合理的是( )
实验材料
实验目的
A
苹果匀浆
检测生物组织中的还原糖
B
蚕豆的花粉
观察细胞的减数分裂
C
哺乳动物的红细胞
观察细胞的吸水和失水
D
菠菜叶肉细胞
观察DNA、RNA在细胞中的分布
A.A B.B C.C D.D
【答案】D
【解析】
【分析】
选哺乳动物成熟的红细胞作实验材料的原因:
(1)动物细胞没有细胞壁,不但省去了去除细胞壁的麻烦,而且无细胞壁的支持、保护,细胞易吸水涨破。
(2)哺乳动物和人成熟的红细胞,没有细胞核和具有膜结构的细胞器,易用离心分离法得到不掺杂细胞内膜系统的纯净的细胞膜。
(3)红细胞数量多,材料易得。
【详解】
A、苹果匀浆富含还原糖,且近乎为无色,因此可用于鉴定生物组织中的还原糖,A正确;
B、蚕豆的花粉成熟过程中经过减数分裂过程,且花粉容易获得,因此可用于观察细胞的减数分裂,B正确;
C、哺乳动物的红细胞有颜色,且结构简单,而且可进行渗透吸水或失水,因此可用于观察细胞的吸水和失水,C正确;
D、菠菜叶肉细胞有颜色,若用于观察DNA、RNA在细胞中的分布,会由于颜色的干扰导致无法清楚观察到相应的结果,D错误。
故选D。
8.利用洋葱根尖和小鼠骨髓细胞用显微镜观察细胞有丝分裂。下列叙述正确的是( )
A.分裂前期可用光学显微镜观察到两者纺锤体形成的不同
B.分裂中期都能清楚观察到染色体形态变化以及数目加倍
C.末期都能观察到细胞向中央凹陷裂成两部分
D.观察时都应先用低倍显微镜再换用高倍显微镜
【答案】D
【解析】
【分析】
观察细胞有丝分裂实验的步骤:解离(解离液由盐酸和酒精组成,目的是使细胞分散开来)、漂洗(洗去解离液,便于染色)、染色(用龙胆紫、醋酸洋红等碱性染料)、制片(该过程中压片是为了将根尖细胞压成薄层,使之不相互重叠影响观察)和观察(先低倍镜观察,后高倍镜观察)。
【详解】
A、动物细胞和植物细胞有丝分裂过程中产生纺锤体的方式不同,但在显微镜下无法观察出来,A错误;
B、分裂中期都能清楚观察到染色体形态和数目,且此时染色体数目没有加倍,但由于细胞已经死亡,故染色体的形态变化无法观察到,B错误;
C、在小鼠骨髓细胞有丝分裂末期,能观察到细胞向中央凹陷缢裂成两部分,而在洋葱根尖细胞有丝分裂末期能在赤道板的部位观察到细胞板,将细胞一分为二,C错误;
D、观察动物细胞和植物细胞有丝分裂时都应先用低倍显微镜再换用高倍显微镜,即先在低倍镜下找到要观察的目标,然后再用高倍镜观察,D正确。
故选D。
9.下列关于生物学实验操作的相关叙述,正确的是( )
A.探究植物细胞的吸水和失水实验中可先滴加3g/mL的蔗糖溶液观察质壁分离,再滴加清水观察质壁分离复原
B.探究温度对酶活性的影响实验中,pH为无关变量,无需控制pH
C.绿叶中色素的提取和分离实验中,可以用无水乙醇提取色素
D.观察根尖分生区组织细胞有丝分裂实验中,剪取洋葱根尖2~3cm,进行解离、漂洗、染色、制片后观察各时期细胞
【答案】C
【解析】
【分析】
1、叶绿体色素的提取和分离实验:(1)提取色素原理:色素能溶解在酒精或丙酮等有机溶剂中,所以可用无水酒精等提取色素。(2)分离色素原理:各色素随层析液在滤纸上扩散速度不同,从而分离色素.溶解度大,扩散速度快;溶解度小,扩散速度慢.
2、观察细胞有丝分裂实验的步骤:解离(解离液由盐酸和酒精组成,目的是使细胞分散开来)、漂洗(洗去解离液,防止解离过度,便于染色)、染色(用龙胆紫、醋酸洋红等碱性染料)、制片(该过程中压片是为了将根尖细胞压成薄层,使之不相互重叠影响观察)和观察(先低倍镜观察,后高倍镜观察)。
【详解】
A、探究植物细胞的吸水和失水实验中可先滴加0.3g/mL的蔗糖溶液观察质壁分离,再滴加清水观察质壁分离复原,若先滴加3g/mL的蔗糖溶液会导致细胞失水过多而死亡,不能观察到细胞质壁分离的复原,A错误;
B、探究温度对酶活性的影响实验中,温度是自变量,pH为无关变量,无关变量要相同且适宜,因此需要控制,B错误;
C、绿叶中色素的提取和分离实验中,由于色素易溶于有机溶剂,故可以用无水乙醇等有机溶剂提取色素,C正确;
D、观察根尖分生区组织细胞有丝分裂实验中,剪取洋葱根尖2~3mm,进行解离、漂洗、染色、制片后观察各时期细胞,D错误。
故选C。
10.下列有关细胞装片制作的叙述,正确的是( )
A.大部分动植物体都带有特殊的颜色,不能直接做成装片
B.酵母菌和藓类叶片等材料是单个或单层细胞,可以直接做成装片
C.用动物材料制作临时装片时必须先在载玻片中央滴加生理盐水
D.用植物材料制作临时装片时必须先用刀片将植物材料削成薄片
【答案】B
【解析】
【分析】
用高倍显微镜观察叶绿体和线粒体的实验原理:
(1)叶绿体主要分布于绿色植物的叶肉细胞,呈绿色,扁平的椭球形或球形,散布于细胞质中,可用高倍显微镜观察其形态和分布;
(2)线粒体普遍存在于动植物细胞中,无色,成短棒状、圆球状、线形或哑铃形等;
(3)健那绿染液能专一性地使活细胞中的线粒体呈现蓝绿色,而细胞质接近无色。通过染色,可在高倍显微镜下观察到生活状态的线粒体的形态和分布。
【详解】
A、大部分动植物体由多层细胞组成,光线不能透过,不能直接做成装片,A错误;
B、酵母菌和藓类叶片等材料是单个或单层细胞,可以直接做成装片,B正确;
C、观察人体口腔上皮细胞中的线粒体时,需要先在载玻片中央滴加健那绿染液,而不是生理盐水,C错误;
D、用高倍镜观察叶绿体时,需要用镊子撕取菠菜叶稍带些叶肉的下表皮细胞,不需要用刀片将材料前成薄片,D错误。
故选B。
11.下列关于生物学实验的叙述,错误的是( )
A.用于鉴定还原糖的斐林试剂甲液和乙液可直接用于蛋白质的鉴定
B.观察细胞质流动实验中,制作的临时装片应保持有水状态
C.以酵母菌为材料探究细胞呼吸方式的依据是酵母菌是兼性厌氧型生物
D.观察根尖分生组织细胞的有丝分裂实验中,通过解离可使细胞分离开来
【答案】A
【解析】
【分析】
1、斐林试剂是由甲液(质量浓度为0.1g/mL氢氧化钠溶液)和乙液(质量浓度为0.05g/mL硫酸铜溶液)组成,用于鉴定还原糖,使用时要将甲液和乙液混合均匀后再加入含样品的试管中,且需水浴加热。
2、双缩脲试剂由A液(质量浓度为0.1g/mL氢氧化钠溶液)和B液(质量浓度为0.01g/mL硫酸铜溶液)组成,用于鉴定蛋白质,使用时要先加A液后再加入B液。
【详解】
A、斐林试剂和双缩脲试剂的成分相似,但浓度有所不同,故用于鉴定还原糖的斐林试剂甲液和乙液不能直接用于蛋白质的鉴定,A错误;
B、观察细胞质流动实验中,制作的临时装片应保持有水状态,保持细胞活性,B正确;
C、酵母菌是兼性厌氧型生物,既可以进行有氧呼吸,又可以进行无氧呼吸,以酵母菌为材料探究细胞呼吸方式的依据是酵母菌是兼性厌氧型生物,C正确;
D、观察根尖分生组织细胞的有丝分裂实验中,通过解离可使细胞分离开来,解离后需要进行漂洗再染色,D正确。
故选A。
12.洋葱是生物学实验常用的材料,下列有关洋葱及其相关实验的叙述,错误的是( )
A.选用紫色洋葱鳞片叶内表皮细胞为材料,观察不到质壁分离和复原现象
B.可以选用紫色洋葱鳞片叶内表皮,观察细胞中的线粒体
C.可以选用洋葱的管状叶为材料,观察叶肉细胞中的叶绿体
D.用光学显微镜观察紫色洋葱鳞片叶外表皮细胞时,可观察到液泡的位置
【答案】A
【解析】
【分析】
成熟的植物细胞含有大液泡,处于一定浓度的外界溶液中时,细胞会发生质壁分离。
【详解】
A、紫色洋葱鳞片叶外表皮细胞,是观察质壁分离和复原现象的理想材料;观察紫色洋葱鳞片叶内表皮细胞时,将光线调暗一些,或在外界溶液中加入颜色指示剂,也能观察到质壁分离和复原现象,A错误;
B、紫色洋葱鳞片叶内表皮细胞没有颜色,用健那绿染色之后,可在显微镜下观察到细胞中的线粒体,B正确;
C、洋葱的管状叶是绿色的,叶肉细胞中有叶绿体,因此用洋葱的管状叶为材料,可观察到叶肉细胞中的叶绿体,C正确;
D、用光学显微镜观察紫色洋葱鳞片叶外表皮细胞时,可观察到液泡的位置,D正确。
故选A。
13.如图为某学生进行某实验的基本操作步骤,下列相关叙述中正确的是( )
A.图中B步骤主要观察细胞质的大小以及细胞壁的位置
B.图中E步骤滴加的是70%的酒精
C.该实验的目的是观察植物细胞的质壁分离与复原
D.本实验虽然在时间上形成了前后自身对照,但也需要设立对照实验,这样结果更加准确
【答案】C
【解析】
【分析】
分析图解可知,在质壁分离和复原的实验中,首先制作临时装片,然后放在显微镜下观察;然后利用蔗糖溶液使细胞发生质壁分离,再放在显微镜下观察;最后再向载玻片中滴加清水,使细胞发生质壁分离复原,再用低倍镜观察,三次观察形成前后对照。
【详解】
A、B步骤时还没有发生质壁分离,此时主要是观察紫色的液泡大小,同时观察原生质层的位置,以便与D步骤比较,A错误;
B、图中E步骤滴加的是清水,使细胞发生质壁分离复原,B错误;
C、该实验的目的是观察植物细胞的质壁分离与复原,C正确;
D、本实验不需设立对照实验,在时间上形成了前后自身对照,D错误。
故选C。
14.实验材料的选择对实验能否成功具有决定性作用,下列实验中有关生物材料的使用,叙述错误的是( )
A.可用大蒜根尖观察细胞有丝分裂和减数分裂
B.可用黑藻细胞观察叶绿体的分布和胞质环流
C.可用水绵细胞观察光合作用产生氧气需要光照
D.可用洋葱鳞片叶外表皮细胞观察质壁分离现象
【答案】A
【解析】
【分析】
1、用黑藻做实验材料不仅制片简单易行,而且可以控制观察胞质环流现象的条件,取得明显的实验效果。判断胞质环流是以叶绿体流动为标志的,故黑藻也是观察叶绿体的很好材料,此外黑藻叶片也是观察液泡的好材料。
2、观察质壁分离和复原实验等需要带颜色的实验材料,这样便于观察,比如可用洋葱鳞片外表皮细胞。
【详解】
A、大蒜根尖细胞是体细胞,不能进行减数分裂, A错误;
B、用黑藻做实验材料不仅制片简单易行,而且可以控制观察胞质环流现象的条件,也是观察叶绿体分布的很好材料,B正确;
C、把载有水绵细胞和好氧细菌的临时装片放在没有空气的黑暗环境里,然后用极细的光束照射水绵,通过显微镜观察发现,好氧细菌向叶绿体被光束照射到的部位集中,说明光合作用产生氧气需要光照,C正确;
D、洋葱鳞片叶外表皮细胞有液泡,且有颜色,可以用来观察质壁分离现象,D正确。
故选A。
15.选择合适的试剂有助于达到实验目的。下列关于生物学实验所用试剂的叙述,错误的是( )
A.鉴别细胞的死活时,台盼蓝能将代谢旺盛的动物细胞染成蓝色
B.观察根尖细胞有丝分裂中期的染色体,可用甲紫溶液使其着色
C.检测生物组织中的脂肪实验中,可用50%的酒精溶液洗去浮色
D.观察植物细胞吸水和失水时,可用蔗糖溶液处理紫色洋葱鳞片叶外表皮
【答案】A
【解析】
【分析】
1、细胞膜具有选择透过性,台盼蓝等不被细胞需要的大分子物质不能进入细胞内。
2、染色质(体)主要由蛋白质和DNA组成,易被碱性染料(甲紫、醋酸洋红等)染成深色而得名。
3、观察植物细胞吸水和失水时,需要选择有颜色的成熟的植物细胞,紫色洋葱鳞片叶外表皮细胞符合条件。
【详解】
A、代谢旺盛的动物细胞是活细胞,细胞膜具有选择透过性,台盼蓝不能进入细胞内,故不能将代谢旺盛的动物细胞染成蓝色,A错误;
B、甲紫溶液可以将染色体染成深色,故观察根尖细胞有丝分裂中期的染色体,可用甲紫溶液使其着色,B正确;
C、检测生物组织中的脂肪实验中,可用50%的酒精溶液洗去浮色,避免颜色干扰,便于观察,C正确;
D、紫色洋葱鳞片叶外表皮细胞是成熟的植物细胞,且液泡含有颜色,观察植物细胞吸水和失水时,可用较高浓度的蔗糖溶液处理紫色洋葱鳞片叶外表,使其失水而发生质壁分离,D正确。
故选A。
16.下列关于显微镜操作的叙述,正确的是( )
A.低倍镜下用粗准焦螺旋调焦,高倍镜下用细准焦螺旋调焦
B.低倍镜下物像清晰,换高倍镜后视野变暗,可以调节细准焦螺旋使视野变亮
C.观察未经染色的动物细胞时,需要将视野适当调暗,以便于观察
D.通常低倍镜观察后还要进行高倍镜观察,因为高倍镜下物像清晰度更高
【答案】C
【解析】
【分析】
1、显微镜使用过程中,必须先用低倍镜观察,再换用高倍镜。
2、显微镜放大倍数越大,细胞数目越少,细胞越大;反之,放大倍数越小,细胞数目越多,细胞越小。
3、由低倍镜换用高倍镜进行观察的步骤是:移动玻片标本使要观察的某一物像到达视野中央→转动转换器选择高倍镜对准通光孔→调节光圈,换用较大光圈使视野较为明亮→转动细准焦螺旋使物像更加清晰。
【详解】
A、低倍镜下可以先用粗准焦螺旋调焦,再用细准焦螺旋调焦,A错误;
B、高倍镜下视野变暗,可以调节光圈使视野变亮,B错误;
C、观察未经染色的动物细胞时,需要将视野适当调暗,以便于观察,C正确;
D、通常低倍镜观察后还要进行高倍镜观察,因为高倍镜下物像放大的比较大,D错误。
故选C。
17.选择合适的实验材料和恰当的处理方法是达到实验目的的重要保证。下列选择能达到实验目的的是( )
选项
选择的处理材料
选择的处理方法
A
用高倍显微镜观察线粒体
蘚类的小叶
用健那绿染液染色
B
检测生物组织中的还原糖
新鲜的番茄汁
滴加斐林试剂后水浴加热
C
观察植物细胞的质壁分离复原
紫色洋葱鳞片叶内表皮
滴加质量浓度为0.3 g/mL的蔗糖溶液
D
低温诱导植物染色体数目的变化
长出约 1 cm根尖的大葱
置于冰箱的低温室内 (4℃)诱导培养36h
A.A B.B C.C D.D
【答案】D
【解析】
【分析】
1、可溶性还原糖和斐林试剂在水浴条件下生成砖红色沉淀。
2、以人体口腔上皮细胞为材料,观察细胞中的线粒体时,需要用健那绿染色,健那绿是专一性染线粒体的活细胞染料,能将线粒体染成蓝绿色,因此最后能观察到活细胞的线粒体呈现蓝绿色,而细胞质接近无色。
3、把成熟的植物细胞放置在某些对细胞无毒害的物质溶液中,当细胞液的浓度小于外界溶液的浓度时,细胞液中的水分子就透过原生质层进入到外界溶液中,使原生质层和细胞壁都出现一定程度的收缩。由于原生质层比细胞壁的收缩性大,当细胞不断失水时,原生质层就会与细胞壁逐渐分离开来,也就是逐渐发生了质壁分离。当细胞液的浓度大于外界溶液的浓度时,外界溶液中的水分子就通过原生质层进入到细胞液中,发生质壁分离的细胞的整个原生质层会慢慢地恢复成原来的状态,使植物细胞逐渐发生质壁分离复原。
4、低温诱导染色体加倍实验的原理:低温能够抑制纺锤体的形成,以致影响染色体被拉向两极,细胞也不能分成两个子细胞.实验步骤是:固定(卡诺氏液)→解离(盐酸酒精混合液)→漂洗→染色(改良苯酚品红溶液或醋酸洋红溶液)→制片→观察。
【详解】
A、观察线粒体需要用健那绿染液将其染成蓝绿色,而由于藓类的小叶含有叶绿体,对实验造成干扰,所以不能用蘚类的小叶作为观察线粒体的实验材料,A错误;
B、还原糖和斐林试剂反应生成砖红色沉淀,而由于新鲜的番茄汁有颜色,对实验造成干扰,所以不能用新鲜的番茄汁作为检测生物组织中的还原糖的实验材料,B错误;
C、观察质壁分离和复原的实验,应选择紫色洋葱外表皮细胞,因为外表皮细胞是紫色,容易观察,C错误;
D、低温抑制纺锤丝的形成,所以在 低温诱导植物染色体数目的变化的实验中,将长出约 1 cm根尖的大葱,取根尖置于冰箱的低温室内 (4℃)诱导培养36h,D正确。
故选D。
18.下列关于“用高倍显微镜观察线粒体和叶绿体”实验的叙述,正确的是( )
A.可以在高倍显微镜下观察到他们的双层膜结构
B.可以用生理盐水配制的甲基绿对线粒体进行染色
C.可以用一片藓类的小叶制作观察叶绿体的装片
D.将蓝藻制成临时装片观察叶绿体的分布
【答案】C
【解析】
【分析】
观察叶绿体和线粒体:
1、实验原理:
(1)叶绿体主要分布于绿色植物的叶肉细胞,呈绿色,扁平的椭球形或球形,散布于细胞质中,可用高倍显微镜观察其形态和分布。
(2)线粒体普遍存在于动植物细胞中,无色,成短棒状、圆球状、线形或哑铃形等。
(3)健那绿染液能专一性地使活细胞中的线粒体呈现蓝绿色,而细胞质接近无色.通过染色,可在高倍显微镜下观察到生活状态的线粒体的形态和分布。
2、实验操作制作临时装片→低倍显微镜下找到细胞结构→高倍显微镜下观察。
3、特别提示:
(1)实验过程中的临时装片要始终保持有水状态。
(2)用口腔上皮细胞观察线粒体时,要漱净口腔,防止食物碎屑对观察物像的干扰。
(3)线粒体和叶绿体在细胞中的分布不均匀,线粒体在需能多的部位分布多,叶绿体在叶的向光面分布多。
【详解】
A、可以在高倍显微镜下观察到线粒体和叶绿体的形态和分布,但是不能观察到双层膜结构,A错误;
B、可以用健那绿染液把活细胞中的线粒体染成蓝绿色,B错误;
C、藓类的叶小且薄,通常为一层细胞,可以用藓类的小叶制作观察叶绿体的装片,C正确;
D、蓝藻为原核生物,细胞中没有叶绿体,D错误。
故选C。
19.下列有关生物实验操作的叙述中,正确的是( )
A.用显微镜观察叶绿体时,临时装片中的叶片应一直保持有水状态
B.观察植物细胞的质壁分离与复原,不能选择洋葱鳞片叶内表皮细胞
C.提取光合色素时,研磨叶片后应立即加入CaCO3以防止叶绿素氧化分解
D.用麦芽糖酶、麦芽糖、淀粉验证酶的专一性时,可用斐林试剂检测结果
【答案】A
【解析】
【分析】
1、临时装片中的材料要随时保持有水状态的原因:保证细胞器的正常形态并能悬浮在细胞质基质中,否则,细胞失水收缩,将影响细胞器形态的观察。
2、色素提取和分离过程中几种化学物质的作用:无水乙醇作为提取液,可溶解绿叶中的色素;层析液用于分离色素;二氧化硅使研磨充分;碳酸钙可防止研磨过程中色素被破坏。
【详解】
A、用显微镜观察叶绿体时,临时装片中的叶片应一直保持有水状态,以维持细胞的活性,A正确;
B、观察植物细胞的质壁分离与复原实验能取洋葱鳞片叶内表皮细胞,只是现象不太明显,B错误;
C、CaCO3可防止酸破坏叶绿素,所以在研磨前加入少许CaCO3,C错误;
D、斐林试剂与还原糖反应呈砖红色,麦芽糖在麦芽糖酶的作用下分解成葡萄糖,麦芽糖和葡萄糖都是还原糖,因此不能用斐林试剂检测结果,D错误。
故选A。
20.下列有关课本实验的叙述不合理的是( )
A.用哺乳动物的成熟红细胞,观察细胞的吸水和失水
B.用新鲜的黑藻小叶,观察细胞中叶绿体的形态和分布
C.用盐酸处理后的口腔细胞,滴加健那绿观察线粒体的分布
D.用T2噬菌体侵染大肠杆菌,证明DNA是遗传物质
【答案】C
【解析】
【分析】
1、哺乳动物成熟的红细胞无细胞核和众多的细胞器。
2、叶肉细胞中的叶绿体,呈绿色、扁平的椭球形或球形,散布于细胞质中,可以在高倍显微镜下观察它的形态。
3、健那绿是活性染料,可将线粒体染成蓝绿色。
【详解】
A、哺乳动物成熟的红细胞无细胞核和众多的细胞器,呈中央微凹的圆饼状,可用其观察细胞的吸水和失水,若吸水细胞会膨胀甚至涨破,若失水细胞会皱缩,A正确;
B、新鲜的黑藻小叶中含有叶绿体,可以将新鲜黑藻小叶制成装片观察叶绿体的形态和分布,B正确;
C、盐酸会杀死细胞,健那绿能将活细胞内的线粒体染成蓝绿色,观察细胞内的线粒体,需要保持细胞的活性,C错误;
D、赫尔希和蔡斯采用同位素标记法,用T2噬菌体侵染大肠杆菌,证明DNA是遗传物质,D正确。
故选C。
21.下列几种试剂中能用来判断动物或成熟植物细胞死活的是( )
①15%的硝酸钾溶液; ②红墨水; ③台盼蓝染液; ④0.3 g/mL的蔗糖溶液; ⑤解离液
A.①③④⑤ B.②③④⑤ C.①②④⑤ D.①②③④
【答案】D
【解析】
【分析】
1、细胞膜的结构特点为具有一定的流动性,功能特点为具有选择透过性。
2、活的成熟植物细胞可发生质壁分离和复原。
【详解】
①一定浓度的的硝酸钾溶液能使成熟植物细胞发生质壁分离,从而判断细胞的死活,①正确;
②细胞膜具有选择透过性,通过红墨水能否进入细胞,可判断细胞的死活,②正确;
③通过台盼蓝染液能否进入细胞,可判断细胞的死活,③正确;
④0.3g/mL的蔗糖溶液能使成熟植物细胞发生质壁分离,从而判断细胞的死活,④正确;
⑤解离液能使细胞失去活性,不能判断细胞的死活,⑥错误。
综上分析,D正确,ABC错误。
故选D。
22.下列有关盐酸在实验中作用的叙述,错误的是( )
A.观察细胞中线粒体和叶绿体分布,可利用盐酸破坏细胞膜的通透性,加速染色剂进入细胞。
B.在探究pH对酶活性的影响时,盐酸用于配制不同PH的溶液
C.在观察细胞有丝分裂时,盐酸与酒精混合使植物组织细胞解离
D.盐酸可使染色质中的DNA与蛋白质分离,有利于DNA与染色剂结合。
【答案】A
【解析】
【分析】
盐酸是生物实验中常用的处理实验材料的物质,在观察有丝分裂实验中要用盐酸解离根尖,使细胞相互分离开来;在观察DNA和RNA分布实验中要用盐酸处理细胞,使细胞通透性增大;盐酸浓度过高会破坏酶的空间结构导致其失活。
【详解】
A、观察细胞中线粒体和叶绿体分布,需保持细胞形态观察,不能用盐酸处理,A错误;
B、在探究pH对酶活性的影响时,盐酸可用于配制不同PH的溶液,B正确;
C、在观察细胞有丝分裂时,15%盐酸与95%酒精1:1混合使植物组织细胞解离,C正确;
D、盐酸能够改变细胞膜的通透性,加速染色剂进入细胞,同时使染色质中的DNA与蛋白质分离,有利于DNA与染色剂结合,D正确。
故选A。
23.下列有关生物实验材料的选用正确的是( )
A.观察线粒体时可用榕树叶肉细胞代替口腔上皮细胞
B.植物细胞的吸水和失水实验,可用摄子撕取洋葱磷片叶外表皮
C.观察根尖分生组织细胞的有丝分裂,剪取洋葱根尖0.5cm-1cm在室温下解离
D.观察蛙的皮肤上皮细胞,可用摄子撕取活蛙的上皮膜
【答案】B
【解析】
【分析】
选择实验材料是要讲究选材方便,效果明显的原则。
【详解】
A、观察线粒体时需要用健那绿染料染色,而榕树叶肉细胞有颜色,会干扰实验现象,因此观察线粒体时不可用榕树叶肉细胞代替口腔上皮细胞,A错误;
B、观察细胞的质壁分离及复原所用的最佳材料是鳞片叶外表皮,具有紫色液泡,便于观察,B正确;
C、观察根尖分生组织细胞的有丝分裂,剪取洋葱根尖3mm在室温下解离,C错误;
D、将蛙取出水,晾一会儿(大概5-10分钟),再放入水中,水面上会浮起一层薄膜,这就是蛙的上皮膜,D错误。
故选B。
24.下图为显微镜视野内某生物体所处位置及运动路线,此生物体的实际位置及运动路线应为( )
A. B.
C. D.
【答案】A
【解析】
【分析】
显微镜下观察的物像是倒像,上下倒、左右倒。
【详解】
环形运动,上下倒、左右倒后,与原来的运动方向相同,A、B、D中运动方向与实物相同,但是实物上下倒、左右倒后,与A中的相同,与B、D不同。
故选A。
二、多选题
25.下列有关实验操作及颜色变化的叙述,错误的是( )
A.向2mL苹果组织样液中加入1mL的斐林试剂,混匀后呈现蓝色
B.将花生子叶制成临时切片,直接置于光学显微镜下,可观察到橘黄色脂肪颗粒
C.用高倍镜观察黑藻叶绿体时,先用粗准焦螺旋调节,再用细准焦螺旋调节
D.用黑藻叶片观察植物细胞吸水和失水时,叶绿体的存在会干扰实验现象的观察
【答案】BCD
【解析】
【分析】
1、鉴定还原性糖使用的斐林试剂,需要现用现配;斐林试剂是由甲液(质量浓度为0.1g/mL氢氧化钠溶液)和乙液(质量浓度为0.05g/mL硫酸铜溶液)组成,用于鉴定还原糖,使用时要将甲液和乙液混合均匀后再加入含样品的试管中,且需水浴加热;双缩脲试剂由A液(质量浓度为0.1 g/mL氢氧化钠溶液)和B液(质量浓度为0.01 g/mL硫酸铜溶液)组成,用于鉴定蛋白质,使用时要先加A液后再加入B液;
2、脂肪需要使用苏丹Ⅲ染色,使用50%酒精洗去浮色以后在显微镜下观察,可以看到橘黄色的脂肪颗粒。
【详解】
A、向2mL苹果组织样液中加入1mL的斐林试剂,混匀后呈现硫酸铜的颜色蓝色,须经水浴加热后才能呈现砖红色沉淀,A正确;
B、用苏丹Ⅲ染液给花生子叶切片染色后,可在显微镜下观察到橘黄色的脂肪颗粒,B错误;
C、用高倍镜观察黑藻叶绿体时,不能用粗准焦螺旋,只能调细准焦螺旋,C错误;
D、用黑藻叶片进行实验,叶绿体可以作为参考,通过绿色范围判断吸水和失水的情况,不会干扰实验现象的观察,且有利实验观察,D错误。
故选BCD。
26.有研究者采用荧光染色法制片,在显微镜下观察拟南芥(2n=10)花药减数分裂细胞中染色体形态、位置和数目,以下为镜检时拍摄的4幅图片。下列叙述正确的是( )
A.图甲细胞中同源染色体处于联会状态
B.图乙细胞中共5条染色体和10条姐妹染色单体
C.图丙细胞中染色体的着丝点排列在赤道板附近
D.图中细胞按照减数分裂时期排列的先后顺序为甲→乙→丙→丁
【答案】ACD
【解析】
【分析】
分析图示可以看出,甲图的5对同源染色体正在配对,散乱的分布在细胞中,因此甲图为联会时期;乙图中配对的染色体排列在赤道板附近,因此为减数第一次分裂中期;丙图形成了两个子细胞,且每个子细胞中染色体的着丝点排列在赤道板上,因此丙图为减数第二次分裂中期;丁图为减数第二次分裂末期,形成了4个子细胞。
【详解】
A、由分析可知,图甲细胞中同源染色体处于联会状态,A正确;
B、图乙细胞中5个四分体排列在赤道板附近,为减数第一次分裂中期,细胞内含有10条染色体,20条染色单体,B错误;
C、图丙处于减数第二次分裂中期,染色体的着丝点排列在赤道板附近,C正确;
D、由分析可知,图中细胞的分裂顺序为甲→乙→丙→丁,D正确。
故选ACD。
三、非选择题
27.紫色洋葱的叶分为管状叶和鳞片叶,管状叶伸展于空中,进行光合作用;鳞片叶富含营养物质,以洋葱为材料进行如下实验,请完成下表:
细胞类型
洋葱(1)_______细胞
洋葱鳞片叶内表皮细胞
洋葱管状叶的叶肉细胞
洋葱鳞片叶外表皮细胞
合成ATP的场所
细胞质基质和线粒体
细胞质基质和线粒体
(2)_______
细胞质基质和线粒体
不具有的细胞器
(3)_______
(4)______
中心体
中心体和叶绿体
实验用途
观察有丝分裂
观察线粒体
提取叶绿体中的色素
(5)______
实验试剂
龙胆紫或醋酸洋红染液
健那绿染液
(6)______作提取液
蔗糖溶液
【答案】 根尖分生区 细胞质基质、线粒体和叶绿体 大液泡、中心体和叶绿体 中心体和叶绿体 植物细胞的质壁分离和复原 无水乙醇
【解析】
【详解】
观察观察有丝分裂,应选择分裂旺盛的部位,如洋葱根尖分生区细胞;根尖分生区不具有的细胞器有大液泡(存在于成熟部分)、中心体(存在于低等植物和动物细胞内)和叶绿体(存在于绿色植物能进行光合作用的部位)。
观察线粒体可选择洋葱鳞片叶内表皮细胞,洋葱鳞片叶内表皮细胞不具有的细胞器有中心体(存在于低等植物和动物细胞内)和叶绿体(存在于绿色植物能进行光合作用的部位)。
提取叶绿体中的色素可选择洋葱管状叶的叶肉细胞,该部位细胞可以进行呼吸作用和光合作用,故能合成ATP的部位是细胞质基质、线粒体和叶绿体;由于色素易溶于有机溶剂,故本实验可用无水乙醇做提取液。
用到蔗糖溶液的实验为观察植物细胞的质壁分离和复原实验,可选用洋葱鳞片叶外表皮细胞。
28.下图为显微镜下观察到的洋葱根尖细胞有丝分裂图像。请回答问题。
(1)观察洋葱根尖有丝分裂装片时,应找到________区的细胞进行观察。
(2)图中大多数的细胞处于_________期,此时细胞中发生的主要变化是___________________;便于观察染色体形态和数目的细胞是_________(填字母)。
(3)洋葱体细胞含有16条染色体,图中a细胞的染色体数目理论上应是________条。
【答案】(1)分生
(2) 间 DNA的复制和有关蛋白质的合成 b
(3)32
【解析】
【分析】
由图可知,a表示有丝分裂后期,b表示有丝分裂中期。
(1)
观察洋葱根尖有丝分裂装片时,应找到分生区的细胞进行观察,此处细胞进行增殖,根的其他部位细胞由于高度分化不再增殖。
(2)
在细胞周期中,分裂间期时间长,因此大多数的细胞处于分裂间期;分裂间期的特点是进行DNA复制和有关蛋白质的合成;有丝分裂中期,染色体的形态稳定、数目清晰,因此通常选择分裂中期进行观察,即b细胞。
(3)
a是有丝分裂后期,细胞中的染色体数目是体细胞的二倍,即32条。
【点睛】
考点:本题主要考查有丝分裂实验,要求考生能根据图示正确判断细胞的分裂时期及各时期特征。
29.某科研小组利用洋葱鳞片叶进行“探究植物细胞的吸水和失水”实验后,尝试对实验进行改进,改用黑藻叶片取代紫色洋葱鳞片叶进行实验。回答下列问题:
(1)一般选用紫色洋葱鳞片叶外表皮细胞作为实验材料,原因是__________________________。黑藻叶片能取代紫色洋葱鳞片叶的原因是__________________________________________。
(2)质壁分离指的是__________和细胞壁的分离。将黑藻叶片细胞置于0.3 g/mL蔗糖溶液后,视野中细胞壁与细胞膜之间的无色区域内的物质是_____________________。
(3)若将已经发生质壁分离的黑藻叶片置于清水中,观察到绿色区域逐渐变大,此过程中细胞的吸水能力_______________(填“逐渐增强”“逐渐减弱”或“不变”);若将已经发生质壁分离的黑藻叶片置于清水中,但不能发生质壁分离的复原,最可能的原因是_______________。
(4)若要探究紫色洋葱鳞片叶外表皮细胞的细胞液浓度范围,实验的基本思路是__________________________________________________________________________________________。
【答案】(1) 紫色洋葱鱗片叶外表皮细胞为成熟的植物细胞,有大液泡且细胞液呈紫色,便于观察 黑藻叶片和紫色洋葱鳞片叶都是成熟的植物细胞,且含有色素
(2) 原生质层 蔗糖
(3) 逐渐减弱 细胞失水过多死亡
(4)设置一系列等浓度梯度的蔗糖溶液,将生理状况相同的细胞分别置于不同浓度的溶液中,当细胞外界溶液的浓度大于细胞液的浓度时,细胞失水;当细胞外界溶液的浓度小于细胞液的浓度时,细胞吸水,细胞液的浓度介于未发生质壁分离的一组和刚刚发生质壁分离的一组对应的浓度之间
【解析】
【分析】
质壁分离及复原的注意事项:
1、实验材料的选择:最常用的实验材料是紫色洋葱鳞片叶,紫色大液泡十分明显,能方便地观察到质壁分离及复原的过程。所选择材料都必须是活细胞,因为只有活细胞的原生质层才具有选择透过性,否则将不会出现质壁分离和复原的现象。未选择紫色洋葱作材料,实验效果差,原因是由于不具紫色的洋葱,细胞液无颜色,因此分辨不清,并不是不会发生质壁分离和复原。另外,新鲜的水绵、黑藻叶、紫鸭跖草等也是经常使用的材料。
2、试剂种类的选择:使细胞发生质壁分离的试剂不止一种蔗糖,只要对细胞没有毒害作用即可。常用的试剂是0.3g/mL的蔗糖溶液,用0.3g/mL的蔗糖溶液做分离试剂时,细胞发生质壁分离和复原的速度比较缓慢,便于观察变化过程。用适当浓度的乙醇、乙二醇、甘油溶液、硝酸钾溶液也可以观察到质壁分离现象,但这些物质可以通过原生质层进入细胞,导致细胞液浓度变大,细胞又通过渗透作用吸水,从而会自动复原。
3、试剂浓度的选择:试剂的浓度影响细胞质壁分离的速度,试剂浓度越高,发生质壁分离的速度越快,但试剂浓度过高,细胞会过度失水而死亡,无法复原,所用试剂浓度过低,导致质壁分离过慢,影响对实验结果的观察。
4、取材:撕取的鳞片叶颜色越深越容易观察,撕下的表皮能看到紫色,又不带有叶肉细胞时效果最好.在取洋葱鳞片表皮时,要注意不要让表皮细胞中的液泡破损,如果破损实验不会成功。判断液泡是否破损的依据是:完整的、液泡未破的洋葱鳞片叶表皮是紫红色的,而液泡破损的表皮是无色半透明的。
5、引流:在显微镜载物台上进行引流换液操作,不要一次滴液太多,以免污染物镜镜头。
(1)
实验室一般选用紫色洋葱鳞片叶外表皮细胞作为实验材料,其原因是紫色洋葱鱗片叶外表皮细胞为成熟的植物细胞,有大液泡且细胞液呈紫色便于观察。
黑藻叶片和紫色洋葱鳞片叶都是成熟的植物细胞,且含有色素,这两种材料都具备发生质壁分离的条件,因此黑藻叶片能取代紫色洋葱鳞片叶。
(2)
质壁分离指的是原生质层和细胞壁的分离,“质”表示原生质层,“壁”表示细胞壁。
因为细胞壁具有全透性,蔗糖可以通过细胞壁,但是细胞膜具有选择透过性,蔗糖不能通过细胞膜,因此视野中细胞壁与细胞膜之间的无色区域内的物质是蔗糖。
(3)
若将已经发生质壁分离的黑藻叶片置于清水中,细胞液浓度大于清水浓度,细胞会吸水,且吸水能力逐渐减弱,绿色区域逐渐变大。
若将已经发生质壁分离的黑藻叶片置于清水中,但不能发生质壁分离的复原,最可能的原因是黑藻叶片在质壁分离时,外界溶液浓度较大,细胞失水过多死亡了,则在清水中不能发生质壁分离的复原。
(4)
测定细胞液浓度的大致范围,常用浓度梯度法。设置一系列等浓度梯度的蔗糖溶液,将生理状况相同的细胞分别置于不同浓度的溶液中,当细胞外界溶液的浓度大于细胞液的浓度时,细胞失水;当细胞外界溶液的浓度小于细胞液的浓度时,细胞吸水。因此,细胞液的浓度介于未发生质壁分离的一组和刚刚发生质壁分离的一组对应的浓度之间。
【点睛】
本题以“探究植物细胞的吸水和失水”实验为素材,考查渗透作用的相关知识,意在考查学生理解能力、实验设计能力,解题的关键是在于理解低浓度溶液中细胞吸水,高浓度的溶液中细胞失水。
30.光学显微镜是中学生最常用的实验仪器,下图中7mm、0.5mm表示观察清楚时物镜与观察物之间的距离。请回答下列问题:
(1)图一表示显微镜的______镜,在观察花生子叶细胞中的脂肪实验中,应先用图中______(填“甲”或“乙”)镜观察。
(2)图二表示光学显微镜的一组镜头,目镜标有5×和15×字样,物镜标有10×和40×字样。图三表示镜头与载玻片之间的距离。请据图回答:
①要仔细观察叶绿体的形态时,在图二和图三中,显微镜的目镜、物镜及其与盖玻片间的距离组合为______(填字母),此时放大倍数为______倍。
②显微镜目镜为10×、物镜为10×时,视野被相连的96个分生组织细胞所充满,若物镜转换为40×后,则视野中可检测到的细胞数为______个。
③在观察中,c与d的显微视野中比较明亮的是______。
④下图是显微镜下观察到的两个视野,要将视野中的物像从图A转化为图B,正确操作顺序是______。
①向右上方移动载玻片②调节反光镜使视野明亮③转动转换器④调节细准焦螺旋⑤调节粗准焦螺旋⑥向左下方移动载玻片
【答案】(1) 物 甲
(2) b、c、A 600 6 d ⑥③②④
【解析】
【分析】
显微镜的放大倍数=物镜放大倍数×目镜放大倍数。用显微镜观察植物细胞装片的同一部位时,显微镜的放大倍数越大,看到的细胞就越大,但数目就越少,视野越暗;显微镜的放大倍数越小,看到的细胞就越小,但数目就越多,视野越亮。
(1)
图1中的镜头有螺纹,表示显微镜的物镜;在使用显微镜时,应先用低倍镜(甲)观察。
(2)
①要仔细观察叶绿体的形态时,应使用高倍镜,所以显微镜的目镜、物镜及其与盖玻片间的距离组合为b、c、A,此时放大倍数为15×40=600。
②物镜转换为40×后,则物体的长度和宽度在原来的基础上各放大4倍,因此视野中可观察到的细胞数为96÷4÷4=6(个)。
③放大倍数越大,视野越暗,因此c与d的显微视野中比较明亮的是d。
④要把显微镜视野下的标本从图A转化为图B,这是由低倍镜转换为高倍镜的操作,首先需要将标本移到视野中央,将物像移到视野中央时,物像在“左下方”就将装片向“左下方”移动,即在哪往哪移,再转动转换器用高倍镜观察,然后调节反光镜或光圈使视野变亮,最后调节细准焦螺旋直到物像清晰可见。故其正确的操作步骤是⑥③②④。
【点睛】
本题考查了显微镜的工作原理以及操作技能等方面的知识,考生要能够准确辨别物镜和目镜中的高倍镜,以及高倍物镜与切片的距离;识记显微镜的成像原理以及高倍镜使用的操作步骤,并能结合题意分析作答。
相关试卷
这是一份高考生物热点难点突破专题14实验与实验探究热点难点突破含解析,共16页。试卷主要包含了下列有关实验的描述,不正确的是等内容,欢迎下载使用。
这是一份(新高考)高考生物二轮复习第1部分 专题突破 专题2 实验探究(一) 植物生理类的实验探究(含解析),共4页。
这是一份专题05 探究设计类实验-备战高考生物实验专项突破,文件包含专题05探究设计类实验-备战高考生物实验专项突破解析版38docx、专题05探究设计类实验-备战高考生物实验专项突破原卷版docx等2份试卷配套教学资源,其中试卷共59页, 欢迎下载使用。
