


还剩15页未读,
继续阅读
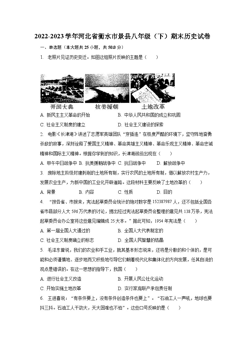
2022-2023学年河北省衡水市景县八年级(下)期末历史试卷(含解析)
展开
这是一份2022-2023学年河北省衡水市景县八年级(下)期末历史试卷(含解析),共18页。试卷主要包含了单选题,材料解析题等内容,欢迎下载使用。
相关试卷
河北省衡水市景县2023-2024学年八年级上学期期末质量检测历史试卷(含答案):
这是一份河北省衡水市景县2023-2024学年八年级上学期期末质量检测历史试卷(含答案),共11页。试卷主要包含了选择题,材料题等内容,欢迎下载使用。
2023-2024学年河北省衡水市景县二中八年级(上)质检历史试卷(含解析):
这是一份2023-2024学年河北省衡水市景县二中八年级(上)质检历史试卷(含解析),共13页。试卷主要包含了恩格斯指出,外国船,潘旭澜在《太平杂说》中写道,马克思说,某史学家说等内容,欢迎下载使用。
河北省衡水市景县统考2022-2023学年度第二学期期末考试八年级历史试卷:
这是一份河北省衡水市景县统考2022-2023学年度第二学期期末考试八年级历史试卷,共8页。