【划重点】教科版五年级科学下册第四单元(思维导图+知识要点)
展开
第四单元 单元划重点
思维导图
![]()

![]()
![]()
![]()
![]()
![]()
![]()
蒸发

![]()

沸腾
![]()
升化
![]()
![]()
![]()
![]()

![]()
凝结
![]()
![]()
![]()
![]()
凝固
![]()
数量转移
温度变化
![]()

![]()
![]()
![]()
![]()
![]()
![]()

![]()
![]()

![]()
![]()
![]()
![]()
![]()
![]()
![]()
![]()
![]()
![]()
![]()
![]()
![]()
![]()
![]()
![]()

![]()

![]()

知识要点
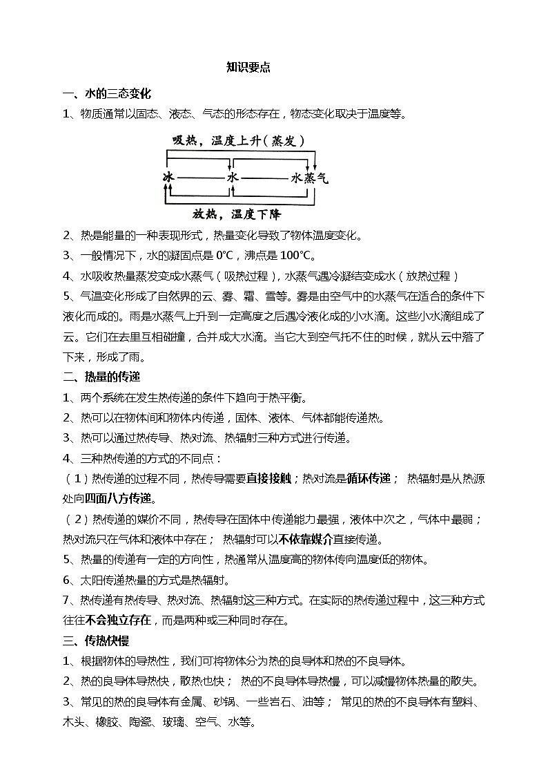
一、水的三态变化
1、物质通常以固态、液态、气态的形态存在,物态变化取决于温度等。
2、热是能量的一种表现形式,热量变化导致了物体温度变化。
3、一般情况下,水的凝固点是0℃,沸点是100℃。
4、水吸收热量蒸发变成水蒸气(吸热过程),水蒸气遇冷凝结变成水(放热过程)
5、气温变化形成了自然界的云、雾、霜、雪等。雾是由空气中的水蒸气在适合的条件下液化而成的。雨是水蒸气上升到一定高度之后遇冷液化成的小水滴。这些小水滴组成了云。它们在去里互相碰撞,合并成大水滴。当它大到空气托不住的时候,就从云中落了下来,形成了雨。
二、热量的传递
1、两个系统在发生热传递的条件下趋向于热平衡。
2、热可以在物体间和物体内传递,固体、液体、气体都能传递热。
3、热可以通过热传导、热对流、热辐射三种方式进行传递。
4、三种热传递的方式的不同点:
(1)热传递的过程不同,热传导需要直接接触;热对流是循环传递; 热辐射是从热源处向四面八方传递。
(2)热传递的媒价不同,热传导在固体中传递能力最强,液体中次之,气体中最弱; 热对流只在气体和液体中存在; 热辐射可以不依靠媒介直接传递。
5、热量的传递有一定的方向性,热通常从温度高的物体传向温度低的物体。
6、太阳传递热量的方式是热辐射。
7、热传递有热传导、热对流、热辐射这三种方式。在实际的热传递过程中,这三种方式往往不会独立存在,而是两种或三种同时存在。
三、传热快慢
1、根据物体的导热性,我们可将物体分为热的良导体和热的不良导体。
2、热的良导体导热快,散热也快; 热的不良导体导热慢,可以减慢物体热量的散失。
3、常见的热的良导体有金属、砂锅、一些岩石、油等; 常见的热的不良导体有塑料、木头、橡胶、陶瓷、玻璃、空气、水等。
4、锅铲的铲头和铲杆是不锈钢材料,不锈钢是热的良导体,坚固、耐用; 手柄一般是塑料的,因为塑料是热的不良导体,可以防止烫伤。
5、高压锅的锅体是金属的,导热性能好,手柄是塑料的,是热的不良导体,可以避免烫伤。
6、保温瓶内胆原理图。


