精品解析:广东省汕尾市2022-2023学年七年级下学期期末生物试题(解析版)
展开
这是一份精品解析:广东省汕尾市2022-2023学年七年级下学期期末生物试题(解析版),共24页。试卷主要包含了选择题,非选择题等内容,欢迎下载使用。
汕尾市2022-2023学年度下学期义务教育阶段教学质量监测
七年级 生物学试题
一、选择题: 本大题共30小题, 每小题2分,共60分。在每小题给出的四个选项中,只有一项符合题目要求。
1. 下列关于人类进化和生命演化的叙述,错误的是( )
A. 人类起源于森林古猿
B. 与人类亲缘关系最近的可能是黑猩猩
C. 人类起源于古猿最直接的证据是化石
D. 从露西的骨骼化石可以看出其上肢骨更粗壮
【答案】D
【解析】
【分析】人类起源于森林古猿,人类进化的历程可分为:南方古猿、能人、直立人、智人四个阶段,在人类发展和进化中的重大事件有:直立行走--制造和使用工具--大脑进一步发达--语言的产生。
【详解】A.人类和类人猿的关系最近,是近亲,它们有共同的原始祖先是森林古猿,A正确。
B.黑猩猩是类人猿,一些内部结构和外部特征以及一些最基本的行为方式与人类都十分相似,且分子生物学研究发现黑猩猩与人类的细胞色素c的差异为零。所以黑猩猩应与人类的亲缘关系最近,B正确。
C.化石是生物的遗体、遗物或生活痕迹,由于种种原因被埋藏在地层中经过数千万年的复杂变化形成的,是生物进化最直接和最有力的证据。因此人类起源于古猿最直接的证据是化石,C正确。
D.从“露西”的骨骼化石看,她的上肢比较细短,下肢比较粗长,这说明她很可能采取直立行走的运动方式,D错误。
故选D。
2. 人体内胎儿发育的场所是( )
A. 卵巢 B. 输卵管 C. 子宫 D. 胎盘
【答案】C
【解析】
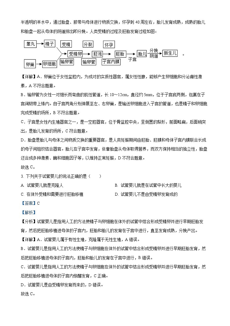
【分析】生殖细胞包括睾丸产生的精子和卵巢产生的卵细胞,含精子的精液进入阴道后,精子缓慢地通过子宫,在输卵管内与卵细胞相遇,有一个精子进入卵细胞,与卵细胞相融合,形成受精卵:受精卵不断进行分裂,逐渐发育成胚泡,胚泡缓慢地移动到子宫中,最终植入子宫内膜,这是怀孕;胚泡中的细胞继续分裂和分化,逐渐发育成胚胎,并于怀孕后8周左右发育成胎儿,胎儿已具备人的形态;胎儿生活在子宫内半透明的羊水中,通过胎盘、脐带与母体进行物质交换,怀孕到40周左右,胎儿发育成熟,成熟的胎儿和胎盘一起从母体的阴道排出即分娩。人类受精的过程及胚胎发育过程如图:
。
【详解】A.卵巢位于女性盆腔内,为成对的实质性器官,属女性性腺,能够产生卵细胞和分泌雌性激素,A不符合题意。
B.输卵管为女性一对细长而弯曲的肌性管道,长10~12cm,直径约5mm,位于子宫底两侧,包裹在子宫阔韧带上缘内。自子宫两角分别伸展至左、右卵巢,是输送卵细胞进入子宫的管道,也是精子和卵细胞完成受精的场所,B不符合题意。
C.子宫是女性内生殖器官之一,是一空腔器官,位于骨盆腔中央,呈倒置的梨形,前面略扁,后面稍突出,是胎儿发育的场所,C符合题意。
D.胎盘是胎儿与母体之间物质交换的重要器官,是人类妊娠期间由胚胎、胚膜和母体子宫内膜联合长成的母子间组织结合器官。胎儿在子宫中发育,依靠胎盘从母体取得营养,而双方保持相当的独立性,胎盘还合成多种激素、酶和细胞因子等,以维持正常妊娠,D不符合题意。
故选C。
3. 下列关于试管婴儿的说法正确的是( )
A. 试管婴儿就是克隆人 B. 试管婴儿就是在试管中长大的婴儿
C. 在体外受精和需要进行胚胎移植 D. 试管婴儿不是由受精卵发育成的
【答案】C
【解析】
【分析】试管婴儿是指用人工的方法使精子与卵细胞在体外的试管中结合形成受精卵并进行早期胚胎发育,然后把胚胎移植进母体的子宫内,胚胎和胎儿的发育在子宫中进行,直至发育成熟,分娩产出。
【详解】A.试管婴儿属于有性生殖,克隆属于无性生殖,A错误。
B.试管婴儿是指用人工的方法使精子与卵细胞在体外的试管中结合形成受精卵并进行早期胚胎发育,然后把胚胎移植进母体的子宫内,胚胎和胎儿的发育在子宫中进行,B错误。
C.试管婴儿是指用人工的方法使精子与卵细胞在体外的试管中结合形成受精卵并进行早期胚胎发育,然后把胚胎移植进母体的子宫内惊醒发育,C正确。
D.试管婴儿是由受精卵发育而来的,D错误。
故选C。
4. 下列营养物质中, 都能为人体提供能量的是( )
A. 脂肪、淀粉、蛋白质 B. 淀粉、维生素、蛋白质
C. 水、葡萄糖、脂肪 D. 无机盐、淀粉、氨基酸
【答案】A
【解析】
【分析】食物中含有六大类营养物质:蛋白质、糖类、脂肪、维生素、水和无机盐,每一类营养物质都是人体所必需的。
【详解】食物所含的六类营养物质中,能为人体提供能量的是糖类、脂肪和蛋白质,同时这三类物质也是组织细胞的组成成分,水、无机盐和维生素不能为人体提供能量。
其中糖类是最主要的供能物质,人体进行各项生命活动所消耗的能量主要来自于糖类的氧化分解,约占人体能量供应量的70%。
脂肪也是重要的供能物质,但是人体内的大部分脂肪作为备用能源贮存在皮下等处,属于贮备能源物质。
蛋白质也能为生命活动提供一部分能量,但蛋白质主要是构成组织细胞的基本物质,是人体生长发育、组织更新的重要原料,也是生命活动的调节等的物质基础。
故选A。
5. 下列有关营养物质的叙述错误的是( )
A. 水是人体内含量最多的物质 B. 每种食物都含有六类营养物质
C. 维生素不是构成细胞的主要原料 D. 膳食纤维能够促进胃肠的蠕动和排空
【答案】B
【解析】
【分析】食物中含有六大类营养物质:蛋白质、糖类、油脂、维生素、水和无机盐,每一类营养物质都是人体所必需的。
【详解】A.各种营养物质中水是构成细胞的主要成分,约占60%-70%,人体的各项生命活动都离不开水,A正确。
B.食物中含有六类营养物质,但并不是所有的食物都含有六类营养物质,一般一种食物都有其主要的营养成分,B错误。
C.维生素不是构成细胞的主要原料,不为人体提供能量,C正确。
D.膳食纤维可以减少消化过程对脂肪的吸收,有利于降低人体内过高的血脂和血糖,D正确。
故选B。
6. 小明进行了“测定花生种子中的能量”的实验,并对实验装置进行了改进,如题图所示。下列叙述错误的是( )
A. 要设置重复组以减少实验的误差
B. 乙装置中,温度计的下端不要接触锥形瓶的瓶底
C. 乙装置中,加上易拉罐可以减少测量中能量的散失
D. 燃烧等量的花生种子,用甲装置测量的值高于用乙装置测量的值
【答案】D
【解析】
【分析】食物中含有六大类营养物质:蛋白质、糖类、脂肪、维生素、水和无机盐,能为人体提供能量的是糖类、脂肪和蛋白质。测量食物中的能量我们一般用燃烧的方法来测定。
【详解】A.为了提高实验的效率使实验结果更准确,应进行重复实验,A正确。
B.为了保证结果的精确性,乙装置中,温度计的下端不要接触锥形瓶的瓶底,B正确。
C. 乙装置中,加上易拉罐可以挡风,减少测量中能量的散失,C正确。
D. 食物燃烧时,会向周围散失热量,乙给锥形瓶加罩可以减少热量的损失;实验中甲不挡风,会使每次测量结果偏小,所以用甲装置测量出来的值低于用乙装置测量的值,D错误。
故选D。
7. 下列关于人体消化系统的描述, 错误的是( )
A. 消化系统由消化腺和消化道组成
B. 小肠是人体消化和吸收的主要场所
C. 所有的消化腺都能分泌消化液且都含有消化酶
D. 水、无机盐和维生素可以直接被人体吸收
【答案】C
【解析】
【分析】消化系统由消化道和消化腺组成,消化道包括口腔、咽、食道、胃、小肠、大肠和肛门;主要的消化腺有唾液腺、胃腺、肠腺、胰腺、肝脏等;小肠是消化食物和吸收营养物质的主要场所。
【详解】A.消化系统由消化道和消化腺组成,A正确。
B.小肠是消化食物和吸收营养物质的主要场所,B正确。
C.肝脏是人体最大的消化腺,分泌的胆汁中不含消化酶,对脂肪起乳化作用,C错误。
D.水、无机盐和维生素属于小分子物质,可以直接被人体吸收,D正确。
故选C。
8. 每年的5月20日是中国学生营养日。有关数据表明,我国学生营养不良和营养过剩的状况令人担忧。下列有关生活习惯的说法错误的是( )
A. 为了减肥,早餐可以不吃
B. 粗细粮、主副食合理搭配
C. 早、中、晚三餐的能量之比约为 3:4:3
D. 肥胖患者应减少粮谷类及肉类的摄入量
【答案】A
【解析】
【分析】合理营合理营养的含义是,由食物中摄取的各种营养素与身体对这些营养素的需要达到平衡,营养物质比例适中、搭配合理,既不缺乏,也不过多。
【详解】A.不吃早餐容易患消化道疾病。人经过一夜睡眠,早晨肠内食物已消化殆尽,急需补充。如果早餐吃不好,午饭必然今是大增,造成胃肠道负担过重,导致胃溃疡、胃炎、消化不良等疾病。所以说长期不吃早餐会对身体带来很大的伤害,A错误。
B.合理营养要求根据平衡膳食宝塔均衡的摄取五类食物,因此要粗细粮、主副食合理搭配,B正确。
C.一日三餐,按时进餐;早、中、晚餐的能量摄入分别占30%、40%、30%,C正确。
D.人体摄入的能量过多容易出现肥胖,所以肥胖患者应减少粮谷类及肉类的摄入量,D正确。
故选A。
9. “民以食为天,食以安为先。”下列做法不符合食品安全的是( )
A. 购买有食品生产许可证编号的食品
B. 发霉的食物经洗净煮熟后可以食用
C. 发芽的马铃薯即使去掉芽眼也不能食用
D. 购买袋装食品要看保质期
【答案】B
【解析】
【分析】食品安全指食品无毒、无害,符合应当有的营养要求,对人体健康不造成任何急性、亚急性或者慢性危害。
【详解】A.购买有食品生产许可证编号的食品符合食品安全的做法,A正确。
B.霉变的食物有毒,洗净煮熟也不能食用,B错误。
C.发芽的马铃薯含有对身体造成危害的毒素,食后会造成食物中毒,因此不能吃,C正确。
D. 购买袋装食品要看保质期,生产日期等,D正确。
故选B。
10. 下列关于呼吸系统的叙述, 错误的是( )
A. 呼吸道有温暖、湿润、清洁空气的作用 B. 呼吸道是完成气体交换的主要场所
C. 肺泡壁由一层细胞构成,利于气体交换 D. 咽是食物的通道,也是空气的通道
【答案】B
【解析】
【分析】呼吸系统的组成包括呼吸道和肺两部分。呼吸道包括鼻、咽、喉、气管、支气管,是呼吸的通道;肺是气体交换的器官。
【详解】A.呼吸道的组成由上到下依次是鼻腔、咽、喉、气管和支气管,鼻腔内有鼻毛,可以阻挡灰尘,呼吸道都有骨或软骨做支架,其内表面覆盖着黏膜,黏膜内还分布有丰富的毛细血管。这些特点既保证了气体的畅通,又对吸入的空气具有清洁、温暖和湿润的作用,A正确。
B.气体交换的场所是肺,B错误。
C.肺泡壁很薄,只由一层细胞构成,利于气体交换,C正确。
D.咽是消化系统和呼吸系统的共同器官,D正确。
故选B。
11. 题图为成人海姆立克急救法示意图,能有效救治异物阻塞气管的人,因此海姆立克急救法又被称为“生命的拥抱”。当救护者用力时,被救者膈顶部上升,此时肺内压变化以及所处的状态为( )
A. 变大、呼气 B. 变大、吸气 C. 变小、吸气 D. 变小、呼气
【答案】A
【解析】
【分析】吸气时:肋间外肌、膈肌收缩→肋骨向上向外移动(膈肌顶部下降)→胸廓扩大、胸腔容积增大→肺扩张→外界大气压力大于肺内气压→外界气体进入肺;
呼气时:肋间外肌、膈肌舒张→肋骨下降,膈肌顶部回升→胸腔容积缩小→肺借弹性回缩→导致肺内气压增大→肺内气体排出肺。
【详解】按照题图中所示方法施救,使被救者膈顶部上升,胸腔容积缩小,肺内气压大于外界气压,形成较大的气流把异物冲出,此生理过程属于呼气。呼气时肺内气压大于外界大气压。
故选A
12. 下表是人体呼吸的气体成分数据。据表分析,下列说法错误的是( )
气体成分
甲/%
乙/%
氧气
16
21
氮气
78
78
二氧化碳
4
0.03
水
1.1
0.07
其他气体
0.9
0.9
A. 乙是吸入的气体, 甲是呼出的气体
B. 甲与乙相比,部分气体的含量相同
C. 甲的氧气含量比乙少,原因是组织细胞消耗了氧气
D. 从呼吸系统排出的代谢废物有二氧化碳、水和氮气等
【答案】D
【解析】
【分析】人呼出的气体和吸入的气体成分比较:
【详解】A.由上表可知,吸入气体中氧气较多,甲是呼出气体,乙是吸入气体,A正确。
B.甲与乙相比,部分气体的含量相同,如氮气,B正确。
C.乙呼出气体中氧气含量减少是因为全身各处的组织细胞呼吸作用消耗了氧气,C正确。
D.人体组织细胞产生的代谢废物有二氧化碳、水、无机盐、尿素尿酸等,其中通过呼吸系统排出的代谢废物有二氧化碳、少量水,氮气不是代谢废物,D错误。
故选D。
13. 下列有关血液的叙述, 正确的是( )
A. 血液是由红细胞、白细胞、血小板组成的
B. 红细胞体积最大、数量最多
C. 血小板有细胞核,有止血和凝血的作用
D. 血浆能运输养料、废物和运载血细胞
【答案】D
【解析】
【分析】血液由血浆、血细胞两部分组成。血细胞包括红细胞、白细胞和血小板。
【详解】A.血液是由血浆、红细胞、白细胞、血小板组成的,A错误。
B.白细胞体积最大,红细胞数量最多,B错误。
C.血小板没有细胞核,有止血和凝血的作用,C错误。
D.血浆的功能是运输养料、废物和运载血细胞,D正确。
故选D。
14. 下列关于动脉、静脉和毛细血管的叙述, 错误的是( )
A. 动脉管壁较厚,弹性大 B. 静脉管壁较薄,弹性小
C. 毛细血管非常薄,只由一层细胞构成 D. 动脉都比静脉粗大
【答案】D
【解析】
【分析】动脉负责将心脏中的血液输送到全身各处,静脉负责将全身各处的血液送回心脏,毛细血管是进行物质交换的场所。
【详解】A.动脉的管壁最厚,弹性最大,管腔较小,A正确。
B.静脉的管壁较薄,弹性较小,管腔较大,B正确。
C.毛细血管的内径十分细小,红细胞只能单行通过,管壁只有一层细胞构成,管壁弹性最小,C正确。
D.动脉有大动脉、中动脉、细动脉(也称微动脉)之分,大动脉最粗,细动脉是连接毛细血管的最细的动脉;静脉有大静脉、中静脉、微静脉,大静脉最粗,微静脉是和毛细血管相连的最细的静脉,微动脉就比大静脉细,因此动脉不一定都比静脉粗大,D错误。
故选D。
15. 题图为人体的血液循环示意图(①为肺,②为小肠),下列有关说法错误的是( )
A. 当血液流经①后,静脉血变成动脉血
B. 当血液流经②后,血液由暗红色变成鲜红色
C. 图中实线体循环路径,虚线为肺循环路径
D. 左心室心壁最厚,左心房与左心室间有房室瓣
【答案】B
【解析】
【分析】血液循环途径如图:
【详解】A.①是肺,血液流经肺部毛细血管网时,与肺泡进行气体交换,血液中的二氧化碳进入肺泡,肺泡内的氧进入血液,这样血液由静脉血就变成了动脉血,A正确。
B.②是小肠,流经小肠的血液循环属于体循环的一部分,因此,血液流经小肠后,氧气会减少,二氧化碳会增多,即由含氧丰富颜色鲜红的动脉血变成了含二氧化碳较多颜色暗红的静脉血,B错误。
C.图中实线为体循环路径,虚线为肺循环路径,C正确。
D.左心室是体循环的起点,运输距离最长,心室壁最厚,左心房与左心室间有房室瓣,可以防止血液倒流,D正确。
故选B。
16. 每年6月14日是世界献血日,下列关于献血和输血的说法错误的是( )
A. 健康成年人每次献血 200毫升不会影响健康
B. 献血时,要先将针刺入部位的上方用胶皮管捆扎起来
C. 任何血型的人都可大量输入O型血
D. 某AB型血的病人急需大量输血时,应输入AB型血
【答案】C
【解析】
【分析】成年人的血量大致相当于本人体重的7%~8%,对于一个健康的成年人来说,每次献血200~300毫升是不会影响健康的,少量失血会刺激人体的造血功能,因此献血有利于提高自身造血器官的造血功能。
【详解】A.健康成年人每次献血200~300毫升不会影响健康,A正确。
B.抽血或者输血时,要用橡皮管捆扎针刺入部位的上方(近心端),这主要是可以暂时阻止血液的向心运动,让静脉积血膨胀,便于寻找,B正确。
C.输血应以输同型血为原则,在没有同型血的紧急情况下,其它血型可少量接受O 型血,但不能大量输入,C错误。
D.输血应以输同型血为原则,某AB型血的病人急需大量输血时,应输入AB型血,D正确。
故选C。
17. 下表为医生对甲、乙、丙、丁四名男生体检时的血常规和尿检的结果统计。下列分析错误的是( )
白细胞 (个/升)
血红蛋白 (克/升)
血型
尿液
血细胞
蛋白质
甲
4.8×109
140
A
-
-
乙
5.2×109
70
B
-
-
丙
30×109
150
AB
++
+++
丁
4.6×109
130
B
-
-
注:白细胞正常值为 (4~10)×109个/升,血红蛋白正常值为 120~160克/升,“一”表示没有,“+”表示有
A. 做血常规检查时从人的静脉中抽取血液
B. 四人中有炎症的是丙,患贫血症的是乙
C. 丙的尿液中出现了血细胞,是由于肾小球发生了病变
D. 丙的尿液中有蛋白质,是肾小管的重吸收作用发生了障碍
【答案】D
【解析】
【分析】血液的成分包括血浆和血细胞。血细胞包括红细胞、白细胞和血小板。
【详解】A.静脉是将血液送回心脏的血管,分布较浅,因此做血常规检查时从人的静脉中抽取血液 ,A正确。
B.白细胞的主要功能为吞噬病菌、防御和保护等。当病菌侵入人体后,白细胞能穿过毛细血管壁进入组织,聚集在发炎部位并将病菌吞噬,炎症消失后,白细胞数量恢复正常。表格中丙的白细胞数值30×109/升超过了正常值[(4-10)×109/升],因此四人中有炎症的应该是丙;贫血是红细胞少或血红蛋白的含量少,表格中乙的血红蛋白数值是70克/升小于血红蛋白正常值为[120-160克/升],因此患贫血症的是乙,B正确。
C.若肾小球病变,肾小球的通透性增大。原本不能过滤的血细胞和大分子蛋白质进入了原尿。而肾小管又不重吸收血细胞和大分子蛋白质,因此尿液中会出现血细胞和大分子蛋白质。因此丙的尿液中出现了血细胞,是由于肾小球发生病变的缘故,C正确。
D.若肾小球病变,肾小球的通透性增大。原本不能过滤的血细胞和大分子蛋白质进入了原尿。而肾小管又不重吸收血细胞和大分子蛋白质,因此尿液中会出现血细胞和大分子蛋白质。因此丙的尿液中出现蛋白质,是由于肾小球发生病变的缘故,D错误。
故选D。
18. 下列关于尿的形成与排出的说法中,错误的是( )
A. 形成尿液的基本结构单位是肾单位
B. 肾小球的入球血管与出球血管都是小动脉
C. 尿的形成和排出都是连续的
D. 膀胱可以储存尿液, 并通过尿道排出体外
【答案】C
【解析】
【分析】泌尿系统是由肾脏、输尿管、膀胱、尿道组成。肾脏中形成的尿液,经过肾盂流入输尿管,再流入膀胱,在膀胱内暂时储存,膀胱内储存了一定的尿液后,会在大脑产生尿意,在大脑的支配下,尿经尿道排出体外。所以,尿液形成和排出过程的是:肾脏→输尿管→膀胱→尿道。
肾单位包括肾小体和肾小管,肾小体又由肾小球、肾小囊构成。尿的形成要经过肾小球的滤过和肾小管的重吸收作用。
【详解】A.形成尿液的基本结构单位是肾单位,肾单位由肾小球、肾小囊、肾小管构成,A正确。
B.肾小球的入球血管与出球血管都是小动脉,分别为入球小动脉和出球小动脉,里面流的都是动脉血,B正确。
C.尿的形成是连续的,肾脏中形成的尿液会输送到膀胱内暂时储存,当膀胱充盈时,产生尿意,完成排尿,因此尿的排出是间歇性的,C错误。
D.膀胱可以储存尿液,当膀胱充盈时,会在大脑产生尿意,在大脑的支配下,尿经尿道排出体外,D正确。
故选C。
19. 下列几种液体中,含有尿素的是( )
①汗液 ②血浆 ③原尿 ④尿液
A. 只有①② B. 只有③④ C. 只有②③④ D. ①②③④
【答案】D
【解析】
【分析】排泄是细胞代谢终产物排出体外的过程,如水、无机盐和尿素、二氧化碳等。
排泄的途径有三条:皮肤排出汗液;泌尿系统排出尿液;呼吸系统排出二氧化碳和水。
【详解】一部分水、无机盐和少量尿素通过汗腺分泌的汗液从皮肤排出。①汗液中含有尿素。
人体细胞在代谢过程中产生的尿素等代谢废物首先进入血液,溶解在血浆中通过血液循环运输,②血浆中含有尿素。
当血液流经肾脏时,通过肾小球的滤过作用,水、无机盐、尿素、葡萄糖会滤过到肾小囊腔形成原尿,③原尿中含有尿素。
当原尿流经肾小管时,其中大部分水、部分无机盐和全部的葡萄糖被重新吸收回血液,尿素等废物不会被重新吸收,剩下的尿素、多余的无机盐和水等由肾小管流出形成尿液。大部分的水、无机盐和尿素等代谢废物以尿液的形式通过泌尿系统排出。④尿液中含有尿素。
综上①汗液、②血浆、③原尿和④尿液中都含有尿素。
故选D。
20. 下列有关人体生命活动调节的叙述正确的是( )
A. 中枢神经系统由大脑和脊髓组成 B. 人体神经调节的基本方式是反射弧
C. 神经元的结构包括轴突和树突两部分 D. “望梅止渴”是人类特有的复杂反射
【答案】D
【解析】
【分析】(1)神经系统包括中枢神经系统和周围神经系统两部分,中枢神经系统由脑和脊髓组成,周围神经系统由脑和脊髓发出的神经组成。
(2)神经调节的基本方式是反射,参与反射的神经结构叫反射弧
【详解】A.人的中枢神经系统由脑和脊髓组成,脑包括大脑、小脑、脑干三部分,A错误。
B.人体神经调节的基本方式是反射,完成反射的结构基础是反射弧,B错误。
C.神经元由胞体和突起两部分组成,突起包括轴突和树突两部分,C错误。
D.“望梅止渴”是一个成语,是人类特有的与语言文字有关的复杂反射,是人出生以后在生活过程中逐渐形成的,D正确。
故选D。
21. 题图是人体反射弧的结构模式图,下列有关叙述正确的是( )
A. a 是效应器,能接受刺激并作出反应 b d
B. c是神经中枢,不受其他结构的调控
C. e是感受器,能接受外界刺激并产生神经冲动
D. 神经冲动传递途径是 a→b→c→d→e
【答案】D
【解析】
【分析】如图所示:a感受器:由传入神经末梢组成,能接受刺激产生兴奋;b传入神经:又叫感觉神经,把外围的神经冲动传到神经中枢里;c神经中枢:接受传入神经传来的信号后,产生神经冲动并传给传出神经;d传出神经:又叫运动神经,把神经中枢产生的神经冲动传给效应器;e效应器:由传出神经末梢和它控制的肌肉或腺体组成,接受传出神经传来的神经冲动,引起肌肉或腺体活动。
【详解】A.a感受器:由传入神经末梢组成,能接受刺激产生兴奋,A错误。
B.c神经中枢:接受传入神经传来的信号后,产生神经冲动并传给传出神经,脊髓属于低级的神经中枢,受高级神经中枢大脑皮层的控制,B错误。
C.e效应器:由传出神经末梢和它控制的肌肉或腺体组成,接受传出神经传来的神经冲动,引起肌肉或腺体活动,C错误。
D.神经冲动传递途径是 a→b→c→d→e,D正确。
故选D。
22. 医生常用膝跳反射来检测人体神经系统对刺激发生反应的状况。下列说法错误的是( )
A. 该反射的神经中枢在脊髓 B. 完成该反射的神经结构是反射弧
C. 该反射受大脑控制 D. 实验时,小锤应叩击膝盖下面的韧带
【答案】C
【解析】
【分析】非条件反射是指人生来就有的先天性反射,不会消退.是一种比较低级的神经活动,由大脑皮层以下的神经中枢(如脑干、脊髓)参与即可完成;
条件反射是人出生以后在生活过程中逐渐形成的后天性反射,是在非条件反射的基础上,经过一定的过程,在大脑皮层参与下完成的,是一种高级的神经活动。
【详解】A.膝跳反射属于简单反射,神经中枢位于脊髓,A正确。
B.完成反射的结构基础是反射弧,B正确。
C.膝跳反射的神经中枢在脊髓灰质内的膝跳反射中枢,C错误。
D.膝跳反射实验时,小锤叩击的部位是膝盖下面的韧带,D正确。
故选C。
23. 下列事例中,属于反射的是( )
A. 小狗听到主人呼唤就去吃食物 B. 向日葵的花盘 朝向太阳转动
C. 草履虫从盐溶液处游向清水 D. 含羞草受到振动叶片并拢
【答案】A
【解析】
【分析】人体或动物通过神经系统,对外界或内部的各种刺激所发生的有规律的反应,就叫反射。
【详解】A.小狗听到主人呼唤就去吃食物属于反射,A正确。
B.向日葵的花盘朝向太阳转动,体现了生物对外界刺激做出反应,但不是反射,B错误。
C.草履虫从盐溶液处游向清水,说明草履虫可以趋利避害,体现了生物对外界刺激做出反应,但不是反射,C错误。
D.含羞草受到振动叶片并拢,也体现了生物对外界刺激做出反应,但不是反射,D错误。
故选A。
24. 激素在人体内含量极少,但对人体的新陈代谢、生长和发育等生命活动具有重要的调节作用。下列说法错误的是( )
A. 人体内的腺体都能分泌激素
B. 糖尿病可能与胰岛素分泌过少有关
C. 侏儒症是幼年时期生长激素分泌不足引起的
D. 食用碘盐可以预防地方性甲状腺肿
【答案】A
【解析】
【分析】激素是指由内分泌腺或内分泌细胞分泌的高效生物活性物质,它通过调节各种组织细胞的代谢活动来影响人体的生理活动,对机体的代谢、生长、发育、繁殖、性别、性欲和性活动等起重要的调节作用。
【详解】A.腺体分为内分泌腺和外分泌腺,内分泌腺是没有导管的腺体,可以分泌激素,A错误。
B.糖尿病的原因一般是胰岛分泌的胰岛素不足造成的,另外肾小管出现病变,使原尿中的葡萄糖不能全部吸收,也会出现糖尿病,B正确。
C.垂体分泌的生长激素能够调节人体的生长发育,幼年时生长激素分泌不足会引起侏儒症,侏儒症患者身材矮小,但智力正常,C正确。
D.饮食缺碘会导致甲状腺激素分泌不足,进而引起地方性甲状腺肿(大脖子病),D正确。
故选A。
25. 下列人体生理活动或生活现象中,属于激素调节的是( )
A. 红灯停,绿灯行 B. 青春期男同学长胡须
C. 食物误入气管引起剧烈咳嗽 D. 强光射来时迅速闭眼
【答案】B
【解析】
【分析】由内分泌器官(或细胞)分泌的化学物质进行调节,这就是激素调节。内分泌腺分泌的激素直接进入血液、随着血液循环到达身体各个部分,在一定的器官或组织中发生作用,从而协调动物机体新陈代谢、生长、发育、生殖及其它生理机能,使这些机能得到兴奋或抑制,使它们的活动加快或减慢。
【详解】A.红灯停,绿灯行是人在后天通过学习建立的条件反射,属于神经调节,A不符合题意。
B.进入青春期以后,男孩性腺迅速发育,男性的睾丸能够产生生殖细胞和分泌雄性激素,雄性激素能促进第二性征的出现,第二性征是指男女出现的除了性器官之外的性别差异,如男孩出现阴毛、腋毛、胡须以及喉结突出等,因此青春期男同学长胡须是激素调节的结果,B符合题意。
C.食物误入气管引起剧烈咳嗽,是食物刺激了食管后产生的非条件反射,属于神经调节,C不符合题意。
D.强光射来时迅速闭眼是人在光线刺激下产生的非调节反射,属于神经调节,D不符合题意。
故选B。
26. 在探究“甲状腺激素具有促进蝌蚪发育的作用”的实验中,下列叙述错误的是( )
A. 这个实验的变量是甲状腺激素
B. 对照组和实验组的水温和水质应相同
C. 实验用的蝌蚪生长发育状态相近
D. 实验组的蝌蚪每天喂的次数比对照组多
【答案】D
【解析】
【分析】1.探究实验要遵循变量唯一的原则。2.甲状腺激素的功能是促进新陈代谢,促进生长发育,提高神经系统的兴奋性。
【详解】A.本实验探究的是甲状腺激素对蝌蚪生长发育的影响,变量是甲状腺激素,A正确。
BC. 为了保证单一变量,对照组和实验组的水温和水质应相同,实验用的蝌蚪生长发育状态相近,BC正确。
D.实验组的蝌蚪每天喂的次数和对照组应相同,D错误。
故选D。
27. “生物体的结构与其功能相适应”是重要的生物学观点。下列有关结构与功能相适应的叙述中,错误的是( )
A. 神经细胞有许多突起,利于接受刺激
B. 肺泡壁和毛细血管壁很薄,利于气体交换
C. 人体内静脉都有静脉瓣,为防止血液倒流
D. 肾小管细长而曲折,利于肾小管的重吸收作用
【答案】C
【解析】
【分析】现存的每一种生物,都具有与环境相适应的形态结构、生理特征,有助于生物在环境中更好地生存。
【详解】A.神经系统的结构和功能的基本单位是神经元。神经元的基本结构包括细胞体和突起两部分,神经细胞有许多突起,利于接受刺激,A正确。
B.肺泡壁和毛细血管壁很薄,都只有一层细胞构成,利于气体交换,B正确。
C.四肢静脉的内表面具有防止血液倒流的静脉瓣,大多数器官的静脉无静脉瓣,C错误。
D.肾小管细长而曲折,周围缠绕着大量的毛细血管,利于肾小管的重吸收,当原尿流经肾小管时,其中大部分水、部分无机盐和全部的葡萄糖被重新吸收回血液,D正确。
故选C。
28. 公民应当树立 “绿水青山就是金山银山”理念,增强环境保护意识,采取低碳、节俭的生活方式,自觉履行环境保护义务。下列行为不符合此理念的是( )
A. 进行垃圾分类 B. 就地焚烧作物秸秆
C. 节能减排,绿色出行 D. 植树造林,退耕还林还草
【答案】B
【解析】
【分析】人类活动对生态环境的影响有二大方面,一是有利于或改善其它生物的生存环境;二是不利于或破坏其它生物的生存环境。从目前看,大多活动都是破坏性的。
【详解】A.进行垃圾分类,有利于保护环境,A正确。
B.就地焚烧农作物秸秆,会使空气中的有害气体和粉尘增多,污染环境,不利于空气质量的提升,B错误。
C.节能减排,绿色出行可减少污染物的排放,C正确。
D.植树造林,退耕还林还草,不仅可减少空气中的二氧化碳含量,还防止水土流失,有利于保护生态环境,D正确。
故选B。
进入青春期的你们,身体和心理正在发生显著的变化,而且青春期是人体生理成熟的重要阶段,也是决定一个人性格和自身素质的黄金时期。据此资料完成下列小题。
29. 题图是某地的男、女生身高生长速度曲线图,下列说法错误的是( )
A. 男生身高突增的年龄在 12岁左右
B. 女生进入青春期的平均年龄比男生早
C. 男生、女生这些变化与睾丸、卵巢的发育没有关系
D. 随着年龄的增长,男生和女生的身高增长速度将趋于减慢
30. 下列关于青春期的叙述中,不合理的是( )
A. 身体各器官已经发育成熟
B. 有明显的第二性征出现
C. 保证合理作息时间,积极参加实践活动
D. 男、女同学互相帮助,建立真诚的友谊
【答案】29. C 30. A
【解析】
【分析】青春期是一个生长和发育发生重要变化的时期,其中身高突增是青春期的一个显著特点,其次是体重增加,另外,神经系统和心、肺等器官的功能也显著增强,青春期是人一生中身体发育和智力发展的黄金时期。其次性发育和性成熟也是青春期的重要特征。进入青春期以后,男孩和女孩的性器官都迅速发育,男性的睾丸和女性的卵巢都重量增加,并能够产生生殖细胞和分泌性激素,性激素能促进第二性征的出现。
【29题详解】
A.由图可知,男生身高突增的年龄在 12岁左右,A正确。
B.由图可知,女生进入青春期的平均年龄比男生早两年左右,B正确。
C. 男生、女生的这些变化与生殖器官睾丸和卵巢的发育有关,C错误。
D. 由图可知,随着年龄的增长,男生和女生的身高增长速度将趋于减慢,D正确。
故选C。
【30题详解】
A.青春期是一个生长和发育发生重要变化的时期,人体形态发育的显著特点是身高突增和体重增加,另外神经系统和心肺等器官的功能也显著增强,但身体各器官并没有发育成熟,A错误。
B.进入青春期后男女生都有明显的第二性征出现,B正确。
C.青春期要保证合理作息时间,积极参加实践活动,C正确。
D. 进入青春期后要正确处理和异性的关系,男、女同学互相帮助,集中精力学习,D正确。
故选A。
二、非选择题: 本大题共4小题,每小题10分,共40分。
31. 题图为人体部分结构及生理过程示意图,请结合图分析并回答问题。
(1)图甲中,结构[c]______的曲度能够调节,使外界物体形成的物像始终落在[e]______上。如果不注意健康用眼,那么可能会形成近视眼,而近视眼可通过配戴______加以矫正。
(2)图乙中, a是______,b是______,d是______。①②③④都是与心脏相连血管,其中流静脉血的是______。
(3)图丙中,[1]______分泌胆汁,[3]______分泌的消化液中含有消化糖类、蛋白质、脂肪的酶。小肠是主要的消化器官,其结构特点是______(写一点即可)。
【答案】(1) ①. 晶状体 ②. 视网膜 ③. 凹透镜
(2) ①. 右心房 ②. 左心房 ③. 左心室 ④. ①③
(3) ①. 肝脏 ②. 胰腺 ③. 小肠内具有多种消化液
【解析】
【分析】图甲为眼球的结构示意图:a角膜、b房水、c晶状体、d玻璃体、e视网膜;
图乙为心脏结构模式图:a右心房、b左心房、c右心室、d左心室,①上腔静脉、②主动脉、③肺动脉、④肺静脉;
图丙为人的消化系统示意图:1肝脏、2胃、3胰腺、4小肠。
【小问1详解】
晶状体位于玻璃体前面,呈双凸透镜状,富有弹性。人视近物时,睫状体收缩,晶状体曲度变大;视远物时,睫状体舒张,晶状体曲度变减小。图甲中,结构[c]晶状体的曲度能够调节,使外界物体形成的物像始终落在[e]视网膜上。近视通常是由于眼球的晶状体的凸度过大或眼球的前后径过长,导致所形成的物像落在视网膜的前方,需要配戴凹透镜矫正。
【小问2详解】
图乙中,a右心房、b左心房、c右心室、d左心室。①上腔静脉负责将身体上半部分的静脉血汇集到心脏,内流静脉血;②主动脉负责将来自左心室的动脉血运往全身各处,内流动脉血;③肺动脉和右心室相连,里面流动的是来自右心室的静脉血;静脉血经过肺部毛细血管时,通过气体交换变成含氧丰富的动脉血,运往④肺静脉,肺静脉内流动脉血;因此①②③④都是与心脏相连的血管,其中流静脉血的是①上腔静脉、③肺动脉。
【小问3详解】
图丙中,[1]肝脏分泌胆汁,胆汁对脂肪有乳化作用,[3]胰腺能分泌胰液,胰液中有消化糖类、蛋白质、脂肪的酶。小肠是主要的消化器官,其结构特点是:小肠很长,约5~6 m,小肠内具有肠液、胰液和胆汁多种消化液;肠液、胰液中含有消化糖类、脂肪和蛋白质的酶,胆汁能促进脂肪的消化等。
32. 合理均衡的营养可以保证我们的身体健康,增强机体对环境的适应能力。请阅读下列资料后回答问题。
资料一:我国营养学家研究提出,成年人的蛋白质供给量应不少于80克/天,钙供给量应不少于0.8克/天,青少年因处于生长发育旺盛阶段,其蛋白质和钙的供给量应更高。
资料二: 甲同学的早餐食谱为一块面包、一杯牛奶、少量蔬菜和水果; 乙同学的早餐食谱为一根香肠、一个鸡蛋和一杯牛奶。
(1)含钙的无机盐是人体骨骼和牙齿的重要组成成分。儿童缺钙易患______,对于缺钙的儿童,除了服用钙片外,还应当补充______。
(2)面包的主要营养成分是淀粉,淀粉在口腔里可被初步消化分解为______,在小肠中最终被可消化分解为______。
(3)牛奶的主要营养成分是蛋白质,在消化道中被消化的起始部位是______,其最终的消化产物是______。蔬菜可提供______,人如果缺乏它,可引发坏血病。
(4)分析甲、乙两位同学的食谱可知,______同学的食谱更合理,理由是______。
【答案】(1) ①. 佝偻病 ②. 维生素D
(2) ①. 麦芽糖 ②. 葡萄糖
(3) ①. 胃 ②. 氨基酸 ③. 维生素C
(4) ①. 甲 ②. 主副食合理搭配,荤素搭配合理
【解析】
【分析】无机盐在人体内的含量不多,约占体重的4%,是构成人体的重要原料,如钙和磷是构成牙齿和骨骼的重要成分,无机盐还参与人体的各种代谢活动,是人体生长发育等生命活动正常进行的重要保证。
合理营养就是指膳食中所含的营养素种类齐全,数量充足,比例适当;并与身体的需要保持平衡。平衡膳食是合理营养的核心。健康食谱,要合理营养、均衡膳食,食物应多样化,荤素搭配要合理,营养全面合理。
【小问1详解】
钙是构成牙齿和骨骼的重要物质,人体如果缺钙,儿童易患佝偻病,中老年人和妇女易患骨质疏松症,补钙的同时要补充维生素D,因为维生素D可以促进人体对钙的吸收和利用。
【小问2详解】
淀粉的消化从口腔开始,口腔中的唾液淀粉酶能够将部分淀粉分解为麦芽糖,当淀粉和麦芽糖进入小肠后,由于小肠中的胰液和肠液中含有消化糖类、脂肪和蛋白质的酶,因此,淀粉等糖类物质在小肠内被彻底消化为葡萄糖,然后被小肠吸收。
【小问3详解】
蛋白质的消化是从胃开始的,当食物中的蛋白质进入胃以后,在胃液的作用下进行初步消化后进入小肠,小肠里的胰液和肠液含有消化糖类、脂肪和蛋白质的酶,在这些酶的作用下,蛋白质被彻底消化为氨基酸。维生素可以起到调节新陈代谢、预防疾病、维持身体健康的重要作用,如果缺乏维生素C会引起坏血病。
【小问4详解】
甲的食谱中,面包主要提供糖类,少量蔬菜和水果主要提供维生素,牛奶主要提供蛋白质,营养全面,较合理。
乙的食谱中:鸡蛋、牛奶主要提供蛋白质,香肠主要提供脂肪,此食谱无蔬果类和主食,不能提供维生素和主要供能物质,此食谱营养不合理。
33. 下表是唾液淀粉酶对淀粉消化作用的实验记录,根据实验设计和现象回答问题。
试管编号
A
B
C
D
加入物质
浆糊、清水
浆糊、唾液
浆糊、唾液
浆糊、唾液
温度
37℃
37℃
100 ℃
0℃
时间
10分钟
10分钟
10分钟
10分钟
加碘液后现象
甲
乙
(1)若以A和B为一组实验,则______为对照组,______为实验组,实验变量为______。
(2)若以B和C为一组实验,则加碘后观察到的现象是:甲______,乙______;实验目的是探究______对唾液消化作用的影响。
(3)A和D______(填“能”或“不能”)构成一组科学探究实验,理由是___________。
【答案】(1) ①. B ②. A ③. 唾液
(2) ①. 不变蓝 ②. 变蓝 ③. 温度
(3) ①. 不能 ②. 出现了两个变量
【解析】
【分析】从表中数据可知,该实验设置了四组对照实验:A与B、B与C、B与D,这三组对照实验设置的变量分别是唾液、温度、温度,分别探究唾液对淀粉的消化作用以及低温、高温对唾液淀粉酶活性的影响。
【小问1详解】
在研究一种条件对研究对象的影响时,所进行的除了这种条件不同以外,其它条件都相同的实验,叫对照实验;一组对照实验分为实验组和对照组,若以A和B为一组实验,则B为对照组,A为实验组,实验变量为唾液。
【小问2详解】
若以B和C为一组实验,变量是温度,则加碘后观察到的现象是:甲不变蓝,乙变蓝;实验目的是探究温度对唾液消化作用的影响。
【小问3详解】
A和D不能构成一组科学探究实验,因为对照试验要控制变量的唯一性。A和D有两个变量:唾液和温度。
34. 中学生经常参加体育锻炼,如长跑,可以增强呼吸功能,保持身体健康,才能以更好的状态投入学习中。请分析并回答问题。
(1)跑步时,我们一般要深吸气、慢呼气。当深吸气时,膈肌______(填“舒张”或“收缩”),膈顶部下降,胸腔容积______(填“扩大”或“缩小”),肺内气体压力______(填“大于”或“小于”)外界气体压力,气体被吸入。
(2)某同学在长跑时由于运动不慎,导致小腿受伤了,流出暗红色的血液,该同学受伤的血管是______。如果处理不及时引发炎症,血液中的______细胞数量会增多,以吞噬病菌。
(3)在长跑测试中,当听到发令枪声时,同学们立刻起跑,此反射类型是______,在此反射中,某位同学听到发令枪声时,接受声波信息的感受器位于______内;听觉产生的部位是______。
(4)经常运动,对提升循环系统的机能有重要作用,具体有______(写一点即可)。
【答案】(1) ①. 收缩 ②. 扩大 ③. 小于
(2) ①. 静脉 ②. 白细胞
(3) ①. 复杂##条件 ②. 耳蜗 ③. 大脑皮层的听觉中枢
(4)体育锻炼能促进血液循环,加强对心肌的血液供应,使肌细胞获得更多的营养,使肌细胞逐渐变粗,体积增大,收缩力增强。 经常参加体育锻炼的人,呼吸肌发达,肺活量增大
【解析】
【分析】(1)胸廓有节律地扩大和缩小叫作呼吸运动。呼吸运动包括呼气和吸气两个过程(平静呼吸),其动力来自于呼吸肌。
(2)血液由血浆和血细胞构成,血细胞包括红细胞、白细胞和血小板
【小问1详解】
吸气时:肋间肌、膈肌收缩→肋骨向上向外移动、膈肌顶部下降→胸廓扩大、胸腔容积增大→肺扩张→肺内气压小于外界大气压→外界气体进入肺。
【小问2详解】
小腿受伤了,流出暗红色的血液,因此判断是静脉出血。应立即用手指按住破裂血管的远心端,用止血带压迫手臂止血。白细胞可以作变形运动,身体某处有病菌时,白细胞会穿过毛细血管壁,吞噬病菌,对人体有防御和保护作用。
【小问3详解】
测试中学生听到发令枪声后立刻起跑,神经中枢是大脑皮层的听觉中枢,所以此反射类型是复杂反射。在此反射中,学生听到枪的感受器位于耳蜗内,听觉形成的部位时大脑皮层的听觉中枢。
【小问4详解】
心脏主要由心肌构成。经常参加体育锻炼的人,心肌发达,搏动有力,每搏输出的血量比一般人的要大,在安静状态下的心率比一般人的慢。体育锻炼能促进血液循环,加强对心肌的血液供应,使肌细胞获得更多的营养,使肌细胞逐渐变粗,体积增大,收缩力增强。 经常参加体育锻炼的人,呼吸肌发达,肺活量增大。
相关试卷
这是一份2022-2023学年广东省汕尾市城区汕尾中学七年级(上)期末生物试卷(含答案解析),共24页。试卷主要包含了选择题,简答题,实验探究题等内容,欢迎下载使用。
这是一份精品解析:广东省珠海市斗门区2022-2023学年七年级下学期期末生物试题(解析版),共20页。试卷主要包含了单项选择题,非选择题等内容,欢迎下载使用。
这是一份精品解析:广东省韶关市2022-2023学年七年级下学期期末生物试题(解析版),共25页。试卷主要包含了考生必须保持答题卡的整洁等内容,欢迎下载使用。

