

所属成套资源:高考化学一轮复习讲练卷 (含解析)
高考化学一轮复习讲练 第7章 专题突破24 控制变量探究影响化学反应速率的因素 (含解析)
展开
这是一份高考化学一轮复习讲练 第7章 专题突破24 控制变量探究影响化学反应速率的因素 (含解析),共5页。试卷主要包含了常见考查形式,解题策略,实例分析等内容,欢迎下载使用。
专题突破24 控制变量探究影响化学反应速率的因素
在研究影响化学反应速率的因素时,由于外界影响因素较多,故为搞清某个因素的影响均需控制其他因素相同或不变,再进行实验。因此,常用控制变量思想解决该类问题。
1.常见考查形式
(1)以表格的形式给出多组实验数据,让学生找出每组数据的变化对化学反应速率的影响。
(2)给出影响化学反应速率的几种因素,让学生设计实验分析各因素对化学反应速率的影响。
2.解题策略
(1)确定变量
解答这类题目时首先要认真审题,理清影响实验探究结果的因素有哪些。
(2)定多变一
在探究时,应该先确定其他的因素不变,只变化一种因素,看这种因素与探究的问题存在怎样的关系;这样确定一种以后,再确定另一种,通过分析每种因素与所探究问题之间的关系,得出所有影响因素与所探究问题之间的关系。
(3)数据有效
解答时注意选择数据(或设置实验)要有效,且变量统一,否则无法作出正确判断。
3.实例分析
探究温度、催化剂对反应:2H2O2===2H2O+O2↑的影响,可以确定催化剂(是否加入MnO2)和温度(加热、常温)作为可变量,其他的则控制为不变量。
探究对象的反应
2H2O2===2H2O+O2↑
控制的可变量
催化剂
温度
控制的不变量
浓度、温度等
浓度、催化剂等
实验方案
取相同量的5%H2O2溶液于两支规格相同的试管中,向其中一支试管中加入少量MnO2,另一支不加,在常温下观察
取相同量的5%H2O2溶液于两支规格相同的试管中,给其中一支试管加热,另一支不加热,观察
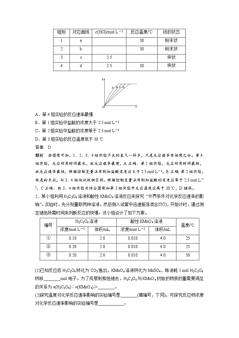
1.(2019·洛阳月考)等质量的铁与过量的盐酸在不同的实验条件下进行反应,测得在不同时间(t)内产生气体体积(V)的数据如图所示,根据图示分析实验条件,下列说法中一定不正确的是( )
组别
对应曲线
c(HCl)/mol·L-1
反应温度/℃
铁的状态
1
a
30
粉末状
2
b
30
粉末状
3
c
2.5
块状
4
d
2.5
30
块状
A.第4组实验的反应速率最慢
B.第1组实验中盐酸的浓度大于2.5 mol·L-1
C.第2组实验中盐酸的浓度等于2.5 mol·L-1
D.第3组实验的反应温度低于30 ℃
答案 D
解析 由图像可知,1、2、3、4组实验产生的氢气一样多,只是反应速率有快慢之分。第4组实验,反应所用时间最长,故反应速率最慢,A正确;第1组实验,反应所用时间最短,故反应速率最快,根据控制变量法原则知盐酸浓度应大于2.5 mol·L-1,B正确;第2组实验,铁是粉末状,与3、4组块状铁相区别,根据控制变量法原则知盐酸的浓度应等于2.5 mol·L-1,C正确;由3、4组实验并结合图像知第3组实验中反应温度应高于30 ℃,D错误。
2.某小组利用H2C2O4溶液和酸性KMnO4溶液反应来探究“外界条件对化学反应速率的影响”。实验时,先分别量取两种溶液,然后倒入试管中迅速振荡混合均匀,开始计时,通过测定褪色所需时间来判断反应的快慢。该小组设计了如下方案。
编号
H2C2O4溶液
酸性KMnO4溶液
温度/℃
浓度/mol·L-1
体积/mL
浓度/mol·L-1
体积/mL
①
0.10
2.0
0.010
4.0
25
②
0.20
2.0
0.010
4.0
25
③
0.20
2.0
0.010
4.0
50
(1)已知反应后H2C2O4转化为CO2逸出,KMnO4溶液转化为MnSO4,每消耗1 mol H2C2O4转移________mol电子。为了观察到紫色褪去,H2C2O4与KMnO4初始的物质的量需要满足的关系为n(H2C2O4)∶n(KMnO4)≥________。
(2)探究温度对化学反应速率影响的实验编号是________(填编号,下同),可探究反应物浓度对化学反应速率影响的实验编号是____________。
(3)已知50 ℃时c(MnO)~反应时间t的变化曲线如图。若保持其他条件不变,请在坐标图中,画出25 ℃时c(MnO)~t的变化曲线示意图。
答案 (1)2 5∶2 (2)②和③ ①和②
(3)
解析 (1)H2C2O4中碳的化合价是+3价,CO2中碳的化合价为+4价,故每消耗1 mol H2C2O4转移2 mol电子,反应的化学方程式为2KMnO4+5H2C2O4+3H2SO4===K2SO4+2MnSO4+10CO2↑+8H2O,为保证KMnO4完全反应,c(H2C2O4)∶c(KMnO4)≥5∶2。
(2)探究温度对反应速率的影响,则浓度必然相同,则为实验②和③;同理探究浓度对反应速率的影响的实验是①和②。(3)温度降低,化学反应速率减小,故KMnO4褪色时间延长,故作图时要同时体现25 ℃ MnO浓度降低比50 ℃时MnO的浓度降低缓慢和反应完全时间比50 ℃时“拖后”。
3.(2020·天津第一中学月考)为了进一步探究硫酸铜的量对氢气生成速率的影响,该同学设计了如下一系列实验。将表中所给的混合溶液分别加入6个盛有过量Zn粒的反应瓶中,收集产生的气体,记录获得相同体积气体所需的时间。
实验
混合溶液
A
B
C
D
E
F
4 mol·L-1 H2SO4/mL
30
V1
V2
V3
V4
V5
饱和CuSO4溶液/mL
0
0.5
2.5
5
V6
20
H2O/mL
V7
V8
V9
V10
10
0
请完成此实验设计,其中:V1=________,V6=______,V9=________。
答案 30 10 17.5
解析 若研究CuSO4的量对H2生成速率的影响,则实验中除CuSO4的量不同之外,其他物质的量均相同,则V1=V2=V3=V4=V5=30,最终溶液总体积相同。由实验F可知,溶液的总体积均为50 mL,则V6=10,V9=17.5。
4.(1)某同学设计如下实验方案探究影响锌与稀硫酸反应速率的因素,有关数据如下表所示:
序号
纯锌粉/g
2.0 mol·L-1硫酸溶液/mL
温度/℃
硫酸铜固体/g
加入蒸馏水/mL
Ⅰ
2.0
50.0
25
0
0
Ⅱ
2.0
40.0
25
0
10.0
Ⅲ
2.0
50.0
25
0.2
0
Ⅳ
2.0
50.0
25
4.0
0
①本实验待测数据可以是__________________________________________________,
实验Ⅰ和实验Ⅱ可以探究__________对锌与稀硫酸反应速率的影响。
②实验Ⅲ和实验Ⅳ的目的是________________________________________________,
写出有关反应的离子方程式________________________________________________。
(2)为探究反应物浓度对化学反应速率的影响,设计的实验方案如下表:
实验序号
体积V/mL
K2S2O8溶液
水
KI溶液
Na2S2O3溶液
淀粉溶液
①
10.0
0.0
4.0
4.0
2.0
②
9.0
1.0
4.0
4.0
2.0
③
8.0
Vx
4.0
4.0
2.0
表中Vx=________,理由是___________________________________________________。
答案 (1)①反应结束所需要的时间(或相同条件下产生等体积的氢气所需要的时间) 硫酸浓度 ②探究硫酸铜的质量对反应速率的影响 Zn+Cu2+===Zn2++Cu,Zn+2H+===Zn2++H2↑
(2)2.0 保证反应物K2S2O8浓度的改变,而其他物质浓度不变
解析 (1)实验Ⅰ和实验Ⅱ中,锌的质量和状态相同,硫酸的浓度不同,实验Ⅲ和实验Ⅳ中加入硫酸铜,Cu2+的氧化性强于H+,首先发生反应Zn+Cu2+===Zn2++Cu,生成的铜附着在锌表面,在稀硫酸溶液中构成原电池,加快锌失电子。但是加入的硫酸铜过多,生成的铜会覆盖在锌表面,阻止锌与稀硫酸进一步反应,产生氢气的速率会减慢。①本实验待测数据可以是“反应结束所需要的时间”或“相同条件下产生等体积的氢气所需要的时间”,实验Ⅰ和实验Ⅱ可以探究硫酸的浓度对反应速率的影响。②实验Ⅲ和实验Ⅳ加入的硫酸铜的质量不同,可以探究加入硫酸铜的质量与反应速率的关系。
(2)实验的目的是探究K2S2O8溶液的浓度对化学反应速率的影响,故应保证每组实验中其他物质的浓度相等,即溶液的总体积相等(即为20.0 mL),从而可知Vx=2.0。
控制变量法解决问题的基本思路[以第4题(1)为例]
相关试卷
这是一份高考化学一轮复习讲练 第8章 专题突破29 氧化还原滴定 (含解析),共5页。试卷主要包含了原理,试剂,指示剂等内容,欢迎下载使用。
这是一份高考化学一轮复习讲练 第4章 专题突破18 喷泉实验及拓展应用 (含解析),共5页。试卷主要包含了喷泉实验的原理,形成喷泉的类型,喷泉实验产物的浓度计算等内容,欢迎下载使用。
这是一份高考化学一轮复习讲练 第3章 专题突破9 过氧化钠性质实验探究 (含解析),共3页。试卷主要包含了比较下列四组反应,回答下列问题等内容,欢迎下载使用。