



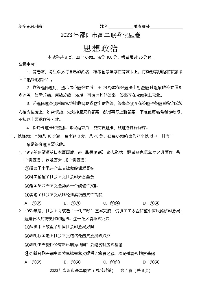
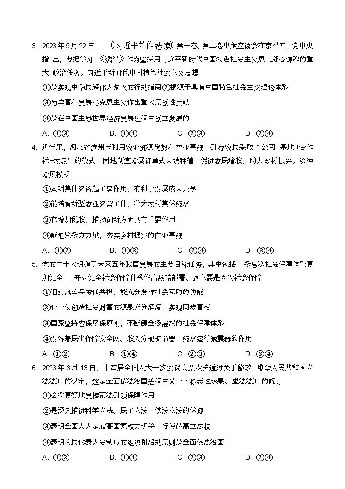
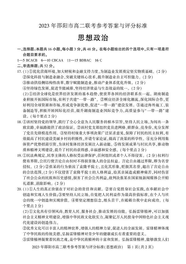
2023邵阳高二下学期期末联考政治试题含答案
展开2023邵阳高二下学期期末联考政治试题含答案: 这是一份2023邵阳高二下学期期末联考政治试题含答案,文件包含湖南省邵阳市2022-2023学年高二下学期期末联考政治试题docx、湖南省邵阳市2022-2023学年高二下学期期末联考政治试题答案pdf等2份试卷配套教学资源,其中试卷共12页, 欢迎下载使用。
2023邵阳高一下学期第一次联考政治试题含答案: 这是一份2023邵阳高一下学期第一次联考政治试题含答案,共8页。试卷主要包含了选择题,非选择题等内容,欢迎下载使用。
2023邵阳高一下学期第一次联考政治试题含答案: 这是一份2023邵阳高一下学期第一次联考政治试题含答案,共8页。试卷主要包含了选择题,非选择题等内容,欢迎下载使用。