


2023届辽宁省鞍山市海城市数学五下期末学业水平测试模拟试题含解析
展开
这是一份2023届辽宁省鞍山市海城市数学五下期末学业水平测试模拟试题含解析,共6页。试卷主要包含了认真填一填,是非辨一辨,细心选一选,用心算一算,操作与思考,解决问题等内容,欢迎下载使用。
2023届辽宁省鞍山市海城市数学五下期末学业水平测试模拟试题 学校_______ 年级_______ 姓名_______ 一、认真填一填。1.一根绳子长60米,它的是(________)米。2.
的分数单位是(_________),它含有(_________)个这样的分数单位,再加上(________)这样的分数单位就是最小的质数。3.天天今年
岁,妈妈的年龄是她的6倍,今年她们的年龄和是(______)岁,相差(______)岁。4.
直线上的A点用分数表示是(________),再添上(________)个它的分数单位后就变成了最小的质数。5.有16包糖果,其中一包质量轻于其他15包,其他15包质量相同,用天平最少称(______)次一定能找出质量较轻的那一包。6.小敏从家到学校要用20分钟,小莉从家到学校要用
小时,她们两人速度相同,那么(_____)家离学校远一些。7.在
里填上“>”“<”或“=”。
1
8.在一次满分是100分的数学考试中,小明的分数与名次的积是485,他得了(________)分,排第(________)名。9.一袋大米重25千克,(________)袋这样的大米重1吨。一块正方形土地,它的边长是100米,这块地的面积是(________)公顷。10.一根3米长的方钢,把它横截成3段时,表面积增加80平方厘米,原来方钢的体积是(______)。二、是非辨一辨。11.长方形、正方形、等边三角形和平行四边形都是轴对称图形。(______)12.把1分解质因数是2×3×5×7=1. (_______)13.a和b都是自然数,如果a÷b=7,那么a和b的最大公因数是7。 (______)14.
可以化成有限小数. (____)15.一根绳子连续对折3次,每段是全长的
。(________)16.一个长方体中有两个相对的面是正方形,那么长方体中其他的面一定都是相同的长方形。(______)三、细心选一选。请把正确答案的序号填在括号里。17.在
中,a是非0的自然数,当a( )时,这个分数是真分数。A.小于9 B.大于9 C.大于或等于918.
是一个假分数。最小是( )。A.8 B.10 C.919.把1升的水倒入容量为200毫升的纸杯中,可以倒( )杯.A.1 B.5 C.20020.在
中,比
大又比
小的分数有( )个。A.1 B.2 C.3 D.421.如图,用同样的小正方体摆成体积更大的正方体,摆成的第1个较大的正方体需8个小正方体,第2个较大的正方体需要27个小正方体,……第4个较大的正方体需要( )个小正方体。
A.25 B.64 C.125 D.32022.从9:30到9:45钟面上的分针按顺时针方向旋转了( )。A.30° B.90° C.180°四、用心算一算。23.直接写出得数.
+
=
-
=
-
=1+
=
+
= 1-
-
=24.计算下面各题(能简算的要简算)
-
+
-(
+
)
-
+
+
+
+
-
+
-(
+
)-
25.解方程。x+
=
-x=
x-
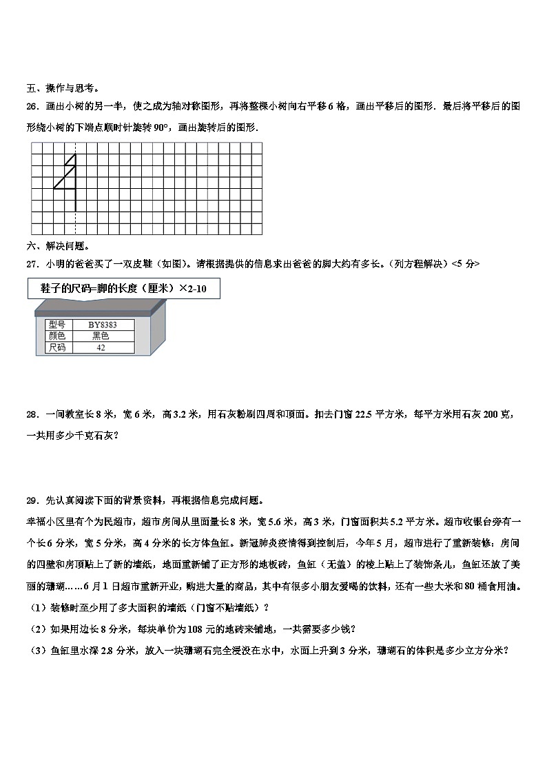
=2 五、操作与思考。26.画出小树的另一半,使之成为轴对称图形,再将整棵小树向右平移6格,画出平移后的图形.最后将平移后的图形绕小树的下端点顺时针旋转90°,画出旋转后的图形.
六、解决问题。27.小明的爸爸买了一双皮鞋(如图)。请根据提供的信息求出爸爸的脚大约有多长。(列方程解决)<5分>
28.一间教室长8米,宽6米,高3.2米,用石灰粉刷四周和顶面。扣去门窗22.5平方米,每平方米用石灰200克,一共用多少千克石灰? 29.先认真阅读下面的背景资料,再根据信息完成问题。幸福小区里有个为民超市,超市房间从里面量长8米,宽5.6米,高3米,门窗面积共5.2平方米。超市收银台旁有一个长6分米,宽5分米,高4分米的长方体鱼缸。新冠肺炎疫情得到控制后,今年5月,超市进行了重新装修:房间的四壁和房顶贴上了新的墙纸,地面重新铺了正方形的地板砖,鱼缸(无盖)的棱上贴上了装饰条儿,鱼缸还放了美丽的珊瑚……6月1日超市重新开业,购进大量的商品,其中有很多小朋友爱喝的饮料,还有一些大米和80桶食用油。(1)装修时至少用了多大面积的墙纸(门窗不贴墙纸)?(2)如果用边长8分米,每块单价为108元的地砖来铺地,一共需要多少钱?(3)鱼缸里水深2.8分米,放入一块珊瑚石完全浸没在水中,水面上升到3分米,珊瑚石的体积是多少立方分米?
30.张叔、李叔和夏叔三人共同清扫完广场,张叔清扫了广场的
,李叔清扫了广场的
,三个人谁清扫得最多? 31.一个长方体,如果高减少2厘米就成了一个正方体,表面积比原来减少72平方厘米.求:原来长方体的体积是多少立方厘米? 32.下面是某市一个月天气变化情况统计图。
(1)多云的天数是晴天的几分之几?(2)阴天的天数是这个月总天数的几分之几? 33.一个长方体的长是5dm,宽是2cm,高是5cm,它的表面积和体积各是多少? 参考答案 一、认真填一填。1、152、
13 3个 3、7a 5a 4、
2 5、36、小莉7、< < <8、97 5 9、40 1 10、6000立方厘米 二、是非辨一辨。11、×12、×13、×14、√15、×16、√ 三、细心选一选。请把正确答案的序号填在括号里。17、A18、C19、B20、D21、C22、B 四、用心算一算。23、
024、
;
;
;
;
;025、x=
;x=
;x=2
五、操作与思考。26、
六、解决问题。27、26厘米28、23.02千克29、(1)121.2m²;(2)7560元;(3)6dm³30、夏叔清扫的最多。31、891 立方厘米32、(1)
;(2)
33、720平方厘米;500立方厘米
相关试卷
这是一份鞍山市海城市2022-2023学年五下数学期末学业水平测试试题含答案,共6页。试卷主要包含了用心思考,我会填,仔细推敲,我会选,火眼金睛,我会判,细心审题,我能算,心灵手巧,我会画(共5分),我会解决问题等内容,欢迎下载使用。
这是一份2023届辽宁省鞍山市千山区五年级数学第二学期期末学业水平测试模拟试题含解析,共6页。试卷主要包含了认真填一填,是非辨一辨,细心选一选,用心算一算,操作与思考,解决问题等内容,欢迎下载使用。
这是一份辽宁省鞍山市立山区2022-2023学年四年级数学第二学期期末学业水平测试模拟试题含解析,共5页。试卷主要包含了谨慎判一判,仔细选一选,认真填一填,细心算一算,动手操作,想一想,解一解等内容,欢迎下载使用。
