资料中包含下列文件,点击文件名可预览资料内容




还剩3页未读,
继续阅读
所属成套资源:2023荆门高一下学期期末考试及答案(九科)
成套系列资料,整套一键下载
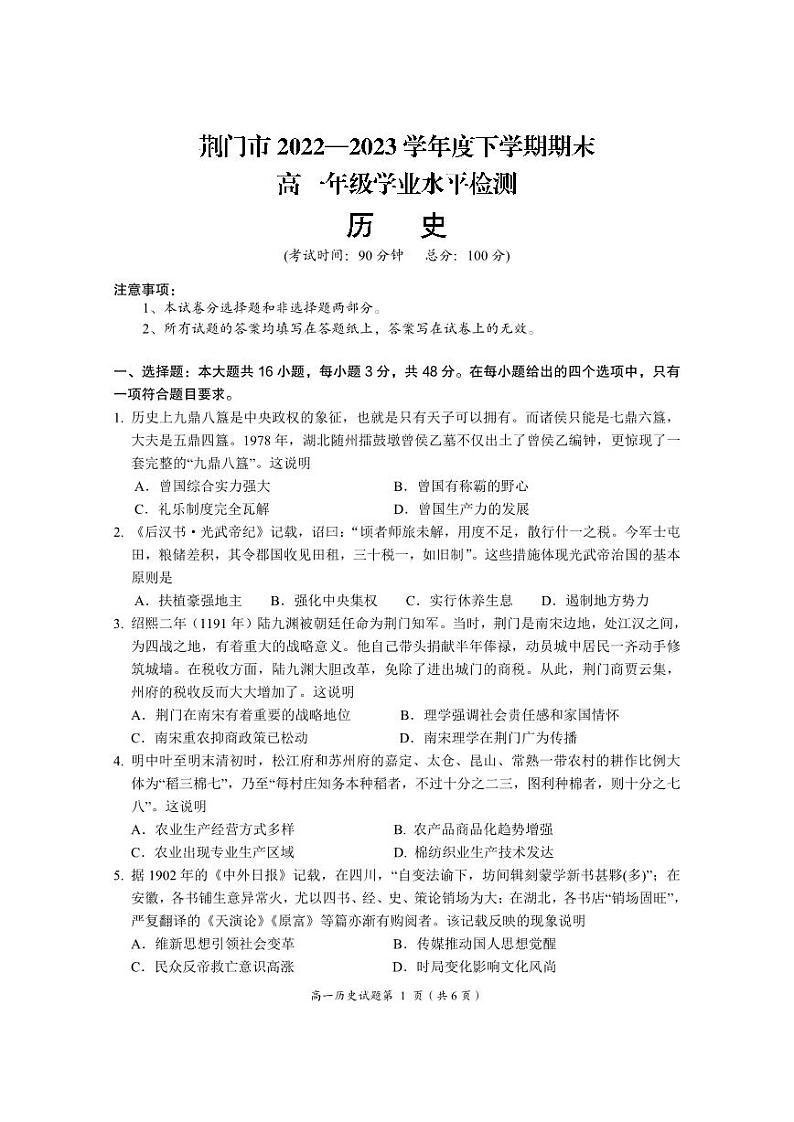
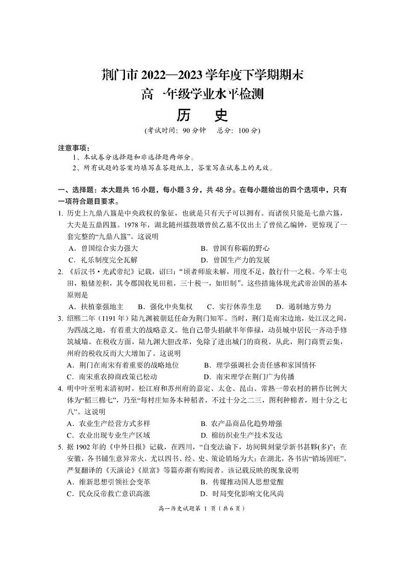
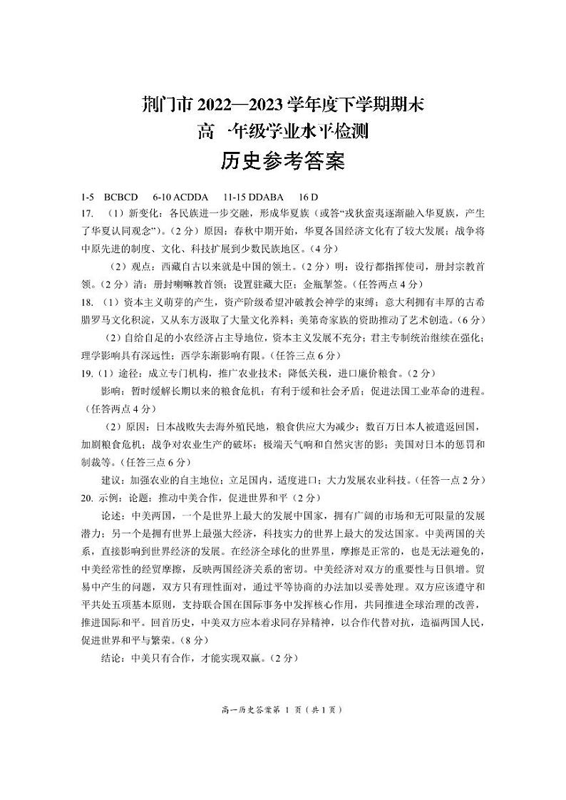
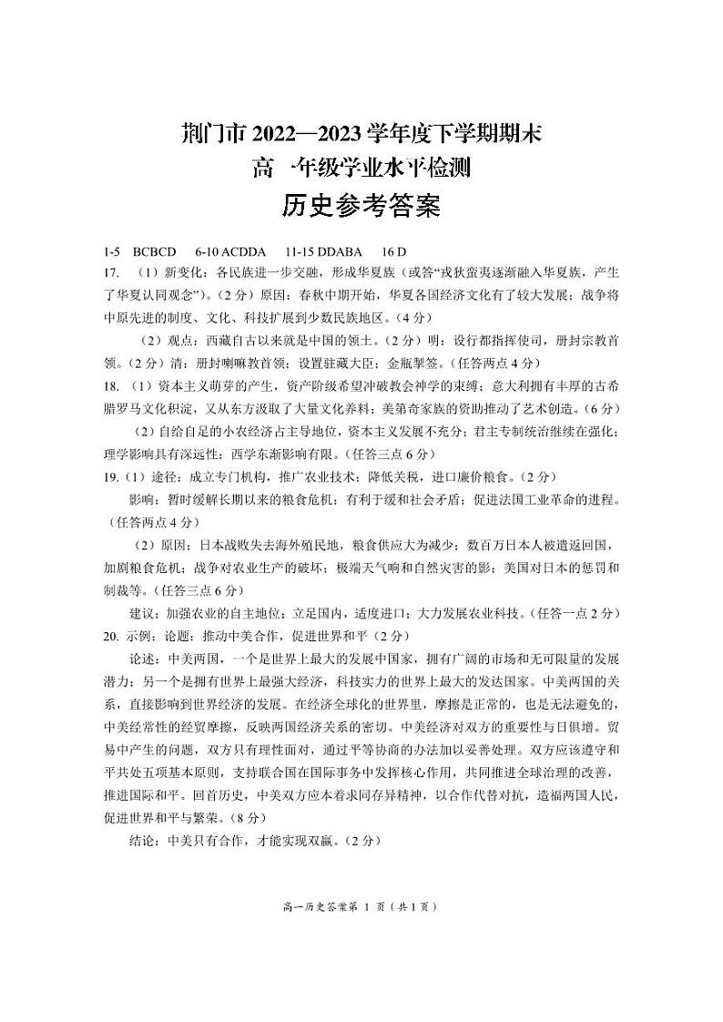
2023荆门高一下学期期末考试历史试题扫描版含答案
展开
这是一份2023荆门高一下学期期末考试历史试题扫描版含答案,文件包含教研室提供湖北省荆门市2022-2023学年高一下学期期末考试历史试题pdf、教研室提供湖北省荆门市2022-2023学年高一下学期期末考试历史试题答案pdf等2份试卷配套教学资源,其中试卷共7页, 欢迎下载使用。
相关试卷
2023临沂高一下学期期末考试历史试题扫描版含答案:
这是一份2023临沂高一下学期期末考试历史试题扫描版含答案,共11页。
2023荆门高一下学期期末考试历史试题扫描版含答案:
这是一份2023荆门高一下学期期末考试历史试题扫描版含答案,文件包含教研室提供湖北省荆门市2022-2023学年高一下学期期末考试历史试题pdf、教研室提供湖北省荆门市2022-2023学年高一下学期期末考试历史试题答案pdf等2份试卷配套教学资源,其中试卷共7页, 欢迎下载使用。
2023荆门高二下学期期末考试历史试题扫描版含答案:
这是一份2023荆门高二下学期期末考试历史试题扫描版含答案,文件包含教研室提供湖北省荆门市2022-2023学年高二下学期期末考试历史试题pdf、教研室提供湖北省荆门市2022-2023学年高二下学期期末考试历史试题答案pdf等2份试卷配套教学资源,其中试卷共7页, 欢迎下载使用。