所属成套资源:新课标人教版5语上 【课件+教案】
小学语文人教部编版五年级上册忆读书评课ppt课件
展开
这是一份小学语文人教部编版五年级上册忆读书评课ppt课件,文件包含教学课件26忆读书pptx、教案26忆读书docx、课文朗读26忆读书mp3等3份课件配套教学资源,其中PPT共23页, 欢迎下载使用。
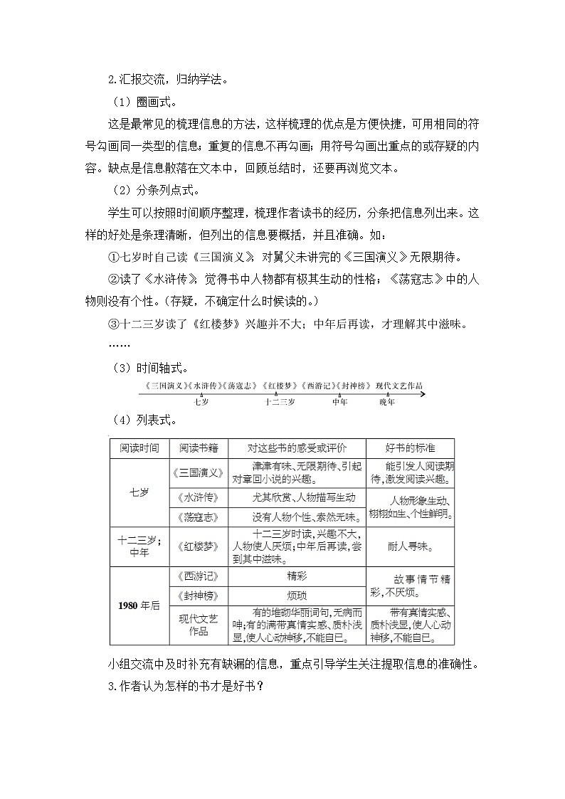
26忆读书[教学目标]1.认识“舅、斩”等17个生字,读准多音字“传、着、卷”,会写“舅、津”等13个生字,会写“舅父、津津有味”等15个词语。2.用较快的速度默读课文,能梳理出作者的读书经历,说出作者对“好书”的看法。【语文要素】3.结合自己的读书经历,交流对“我永远感到读书是我生命中最大的快乐”这句话的体会。4.能对作者的读书方法发表自己的看法。[教学重难点]1.梳理出作者的读书经历,说出作者对“好书”的看法。2.结合自己的读书经历,交流对“我永远感到读书是我生命中最大的快乐”这句话的体会。[教学课时]2课时第1课时◆课时目标1.会认17个生字,读准多音字“传、着、卷”,会写13个生字,会写15个词语。2.用较快的速度默读课文,能梳理出作者的读书经历,说出作者对“好书”的看法。(重点)一、单元导入,揭示课题1.从古至今,人们都在谈读书。(出示单元页)在《古人谈读书》中,春秋战国时期的孔子说要——“敏而好学”,谈到了读书与治学的态度;宋代的朱熹在此基础上提出了读书的具体方法——“心到、眼到、口到”。古人都在谈读书,今人在此基础上又有哪些丰富和创新呢?这节课就让我们走进我国现代著名女作家冰心的文字,从她的《忆读书》中去寻找答案吧!2.谈到冰心,你对她有哪些了解?冰心毕生致力于儿童文学创作,十分关心少年儿童的成长。这篇文章是冰心老人八十九岁时写的,当时也正值国际扫盲日和教师节前夕。作者在这八十多年读书生涯的切身体会中,她最想告诉我们什么?用文中的一句话概括——“读书好,多读书,读好书”。以此勉励青少年养成良好的读书习惯,这对指导我们读书也是非常有意义的。3.质疑:读了这篇文章,你有哪些疑问呢?(预设:冰心奶奶都读了哪些书?她认为读书有什么好处?)就带着你们的问题,让我们走进文中。二、初读课文,整体感知1.交流预学,检查字词。(1)自由朗读课文,读准字音,读通句子,圈出不懂的词语。(2)借助工具书或向别人请教的方式,理解生字词的意思。(3)默读思考,把握全文结构。2.小组汇报,理解生词。(1)天罡 地煞 兴亡盛衰(2)水浒传 读万卷书 着力 (3)津津有味一知半解 栩栩如生 索然无味 无病而呻 心动神移第一组词语:重点提醒罡“gāng”、煞“shà”、衰“shuāi”的读音。第二组是多音字,重点提醒“传、卷、着”的读音。第三组词语都是作者读书的感受,重点理解成语的意思。3.本文主要讲述了什么内容?(冰心回忆了自己读书的经历,提出了她认为的好书的标准,并勉励青少年“读书好,多读书,读好书。”)三、再读课文,把握内容要点1.快速浏览课文,借助“批注小工具”,找一找冰心回忆了自己读书的哪些经历,她认为什么样的书才是好书?2.汇报交流,归纳学法。(1)圈画式。这是最常见的梳理信息的方法,这样梳理的优点是方便快捷,可用相同的符号勾画同一类型的信息;重复的信息不再勾画;用符号勾画出重点的或存疑的内容。缺点是信息散落在文本中,回顾总结时,还要再浏览文本。(2)分条列点式。学生可以按照时间顺序整理,梳理作者读书的经历,分条把信息列出来。这样的好处是条理清晰,但列出的信息要概括,并且准确。如:①七岁时自己读《三国演义》,对舅父未讲完的《三国演义》无限期待。②读了《水浒传》,觉得书中人物都有极其生动的性格;《荡寇志》中的人物则没有个性。(存疑,不确定什么时候读的。)③十二三岁读了《红楼梦》兴趣并不大;中年后再读,才理解其中滋味。……(3)时间轴式。(4)列表式。小组交流中及时补充有缺漏的信息,重点引导学生关注提取信息的准确性。3.作者认为怎样的书才是好书? 能引发人阅读期待,激发阅读兴趣;描写的人物形象生动、栩栩如生、个性鲜明;故事耐人寻味;故事情节精彩不烦琐;带有真情实感、质朴浅显,使人心动神移,不能自已。4.通过上述表格,你们还有什么发现或感受?(预设:作者按时间顺序来回忆她的读书经历及感受;她的一生读了很多书,并且都是经典文学作品;她分享了好书的标准。)5.链接资料,体会冰心酷爱读书。因为当时商务印书馆发行的书后面都会印有书目,冰心看到了同为林纾翻译的其他小说的名字,就按照书名再去寻找别的小说来读。到了 11岁,这个聪颖勤奋的女孩子竟然读完了商务印书馆发行的全部“说部丛书”。——《冰心传》我自从爱看书,一切的字形,我都注意。入家堂屋的对联;天后宫,龙王庙的匾额、碑碣;包裹果饵的招牌纸、香烟、画片后面的文字,格言式的短句子,我都记得烂熟。——冰心《我的文学生活》明确:(1)时间上:从七岁到晚年,这期间冰心不仅坚持读书,并且坚持写作。(2)数量上:读了万卷书。(3)种类:古今中外文学作品俱全。小结:原来这个“多”不单指数量多,也指读的类型多,更关键要坚持读,多花一点时间读。作者通过回忆幼时、少时读书的经历及多年来积累的宝贵经验,告诉我们读书有好处,要多读书,读好书。那么,作者还有哪些读书的收获与好方法呢?我们下节课继续学习。第2课时◆课时目标1.用较快的速度默读课文,能梳理出作者的读书方法和读书的好处。2.能结合自己的读书经历,交流对“我永远感到读书是我生命中最大的快乐”这句话的体会。3.能对作者的读书方法发表自己的看法。(重点) 一、复习导入,“忆”读书经历1.冰心老人说“一谈到读书,我的话就多了!”通过上节课的学习,我们了解了冰心的读书经历及她的读书感受,也领悟了不少读书的真谛。我们通过几句话回顾一下。谁愿意接受挑战?老师说上句,你们抢答下句。(1)旧书不厌百回读,熟读深思子自知。(2)书读百遍,其义自见。(3)书山有路勤为径,学海无涯苦作舟。(4)读书破万卷,下笔如有神。(5)读万卷书,行万里路。过渡:真好,这些读书的名句就像一道道曙光,在读书的道路上给我们以指引。也正是因为书籍充满着魅力,才让著名作家冰心从小就十分着迷,并且把她宝贵的读书经验记录下来,告诉了我们。从19岁成名到耄耋之年仍在创作,她能取得这么高的文学成就与她的勤奋读书是分不开的。今天,让我们再次走进冰心的读书生活,齐读课题《忆读书》。2.上节课我们初读了课文,冰心老人主要回忆她的读书经历。作者除了回忆这些书籍,还写了什么?(读书感悟和读书方法)我们先走进她读书最大的收获——“读书是我生命中最大的快乐”。二、理解“读书是我生命中最大的快乐”1.共学提示:默读第2~11自然段,你从哪里感受到了“读书是我生命中最大的快乐”?联系自己的生活,谈谈你的理解。(1)自读批画,任选一次作者的阅读经历,抓住其中的描写,批注你的体会。(2)小组内交流分享。 2.小组汇报,分享交流。——聚焦《三国演义》(1)“不是……而是……”这句话一方面写出了作者很小的时候就已经喜欢读书了,另一方面写出了作者喜欢读的是《三国演义》之类的书。(2)“津津有味”“含泪上床”表现了作者既恋恋不舍又无可奈何的心情,写出了作者对《三国演义》的着迷。 (3)“咬了牙”和“一知半解”可以看出作者由于识字量有限,读起书来很困难,但求知精神很坚定。也是由于这本书太吸引作者了,她决定咬牙读,表现了她对书的热爱。“居然越看越明白”,“居然”表示出乎意料,表现了她读懂后的惊喜之情。可见,作者从小读书就很有方法,知道边猜边读,而读书越多,知识积累越多,理解能力就越强,所以书也越看越明白了。三、读书方法,我感悟1.作者读了许多书后有什么读书心得?又总结出什么方法?(1)物怕比,人怕比,书也怕比。(2)比较法:从脑中抹去。(朦朦胧胧、堆砌华丽词句……)心动神移,不能自已。(质朴浅显、真情实感……)2.讨论思辨:“我决定咬了牙拿起一本《三国演义》,自己一知半解地读了起来,居然越看越明白。虽然字音都读得不对,比如把“凯”念作“岂”,把“诸”念作“者”之类,因为只学过那个字的一半。”你是否赞同作者的这种读书方法?和同学讨论,说明理由。你还有哪些读书方法?预设:我赞同这种方法,作者当时年纪尚小,要她像成人那样去读一部长篇小说显然是不现实的。对于七八岁的小孩,读书时从整体入手,不要过分纠结于某个字、词的含义,只要把握大致内容就可以了。虽然不是很了解所读文章具体的内容,但能够扩大阅读量,增长见识。3.总结感悟:冰心奶奶把她一生的读书感悟凝聚为九个字,告诉大家——读书好,多读书,读好书。(板书)4.在你的阅读经历中,也有很多读书的感悟吧。读书要有比较,有选择,你认为哪本书对你是最有益的?用简短的几句话把这本书带给你的收获写一写。 [教学板书]26忆读书读书好 多读书 读好书 生命中最大的快乐 引发阅读期待 人物形象生动故事情节精彩 有真情实感……[教学反思]学生通过预学,借助所积累的识字、写字的方法,初步学习生字词。但对于一些难字、生字还是存在认读和识记的问题。另外,在书写上“舅”字笔顺容易出错,需要继续强化“臼”字的笔顺。本课内容较多,信息量比较大,学生初读过后能够大致梳理课文信息,把握具体内容,知道作者的读书经历,以及作者认为的好书标准。但是存在缺漏信息和提取信息不准确的情况。如,学生很容易找到作者阅读《红楼梦》的时间是“十二三岁”,却容易忽略作者在“中年以后”仍然在读这本书;在找阅读书目时,学生容易忽略《荡寇志》这本书,需关注“没有人物个性”这句话,从而获知《荡寇志》也是作者读过的书籍之一。基于前面的语文学习,学生已掌握了一定的梳理信息的方法,如“文中圈画”“分条梳理”“借助图表”等,但在理清作者的读书经历后,学生们还不一定能选用合适的方式完成提取信息、按要求分类整理,更难去体会每一种梳理方法的好处,这对于他们而言有一定挑战。学生普遍对于本单元“读书明智”这一主题很感兴趣,但对于如何总结作者的读书经验,并运用到今后的学习和生活中去,如何选择好书,选择适合自己读的书,如何解决阅读中遇到的问题,还需要我进一步的引导和指导。
相关课件
这是一份小学人教部编版26 忆读书教学ppt课件,共38页。PPT课件主要包含了作家作品,初读课文,感知课文,课文回顾,“读好书”,关羽张飞,鲁智深,课堂练习,布置作业等内容,欢迎下载使用。
这是一份2020-2021学年26 忆读书课文ppt课件,共58页。PPT课件主要包含了忆读书,多音字,生字归类,识字方法,兴亡盛衰,易写错,识字游戏,栩栩如生等内容,欢迎下载使用。
这是一份2021学年26 忆读书备课课件ppt,共47页。PPT课件主要包含了语文知识竞赛,第一轮必答题,罗贯中,蒲松龄,施耐庵,俞万春,吴承恩,曹雪芹,小仲马,第二轮抢答题等内容,欢迎下载使用。

