所属成套资源:人教版物理必修第一册同步讲练 (含解析)
人教版物理必修第一册同步讲练第一章 运动的描述 1 第1节 课后达标巩固落实 (含解析)
展开
这是一份人教版物理必修第一册同步讲练第一章 运动的描述 1 第1节 课后达标巩固落实 (含解析),共4页。
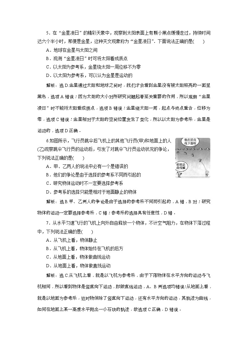
一、单项选择题1.下列关于质点的说法正确的是( )A.能看做质点的物体体积一定很小B.只要是质量很小的物体都可以看做质点C.质量很大或体积很大的物体一定不能看做质点D.由于所研究的问题不同,同一物体有时可以看做质点,有时不可看做质点解析:选D.物体能否看成质点与体积大小、质量大小无关,故A、B、C错误;在研究地球绕太阳公转的轨道位置时,地球可看成质点,而在研究地球的自转时,地球不能看成质点,故D项正确.2.明代诗人曾写下这样一首诗:“空手把锄头,步行骑水牛;人在桥上走,桥流水不流”.其“桥流水不流”中的“桥流”应理解成其选择的参考系是( )A.桥 B.水C.人 D.地面解析:选B.“桥流水不流”中的“桥流”选择的参考系是水,故选项B正确.3.在电视连续剧《西游记》中,常常有孙悟空“腾云驾雾”的镜头,这通常是采用“背景拍摄法”:让“孙悟空”站在平台上,做着飞行的动作,在他的背后展现出蓝天和急速飘动的白云,同时加上烟雾效果;摄影师把人物的动作和飘动的白云及下面的烟雾等一起摄入镜头.放映时,观众就感觉到“孙悟空”在“腾云驾雾”.这时,观众所选的参考系是( )A.孙悟空 B.平台C.飘动的白云 D.镜头解析:选C.“背景拍摄法”实际是利用了相对运动的原理,拍摄时“孙悟空”不动,“白云”向后移动;而放映时,观众以“白云”为参考系,认为其“静止”,就会感觉到“孙悟空”在“腾云驾雾”,故C选项正确.4.一只蜜蜂和一辆汽车在平直公路上以同样的速度并列运动.如果这只蜜蜂的眼睛紧盯着车轮边缘上某一点,那么它看到的这一点的运动轨迹应是下图中的( )解析:选A.蜜蜂、汽车车身向前具有相同的速度,它们是相对静止的,所以蜜蜂看不到轮子向前运动,只能看到轮子绕轮轴的转动,故选项A正确.5.在“金星凌日”的精彩天象中,观察到太阳表面上有颗小黑点缓慢走过,持续时间达六个半小时,那便是金星,这种天文现象称为“金星凌日”.下面说法正确的是( )A.地球在金星与太阳之间B.观测“金星凌日”时可将太阳看成质点C.以太阳为参考系,金星绕太阳一周位移不为零D.以太阳为参考系,可以认为金星是运动的解析:选D.金星通过太阳和地球之间时,我们才会看到金星没有被太阳照亮的一面呈黑色,选项A错误;因为太阳的大小对所研究问题起着至关重要的作用,所以观测“金星凌日”时不能将太阳看成质点,选项B错误;金星绕太阳一周,起点与终点重合,位移为零,选项C错误;金星相对于太阳的空间位置发生了变化,所以以太阳为参考系,金星是运动的,选项D正确.6.如图所示,飞行员跳伞后飞机上的其他飞行员(甲)和地面上的人(乙)观察跳伞飞行员的运动后,引发了对跳伞飞行员运动状况的争论,下列说法正确的是( )A.甲、乙两人的说法中必有一个是错误的B.他们的争论是由于选择的参考系不同而引起的C.研究物体运动时不一定要选择参考系D.参考系的选择只能是相对于地面静止的物体解析:选B.甲、乙两人的争论是由于选择的参考系不同而引起的,A错,B对;研究物体的运动一定要选择参考系,C错;参考系的选择具有任意性,D错.7.从水平匀速飞行的飞机上向外自由释放一个物体,不计空气阻力,在物体下落过程中,下列说法正确的是( )A.从飞机上看,物体静止B.从飞机上看,物体始终在飞机的后方C.从地面上看,物体做曲线运动D.从地面上看,物体做直线运动解析:选C.从飞机上看,就是以飞机为参考系,由于下落物体在水平方向的运动与飞机相同,所以看到物体是竖直向下运动,即做直线运动,A、B两选项均错误;从地面上看,就是以地面为参考系,这时物体除了竖直向下运动,还有水平方向的运动,其轨迹为曲线,如同在地面上某一高度水平抛出一小石块的轨迹,故选项C正确,D错误.8.(2019·安庆一中高一测试)热气球运动起源于18世纪的法国,随着球皮材料和致热燃料的普及,热气球已成为公众休闲观光和体育旅游项目.在一次观光游览中,甲、乙、丙三人各乘一个热气球,甲看到楼房匀速上升,乙看到甲匀速上升,甲看到丙匀速上升,丙看到乙匀速下降.那么,从地面上看,关于甲、乙、丙的运动情况说法可能正确的是( )A.甲、乙匀速下降,v乙<v甲,丙停在空中B.甲、乙匀速下降,v乙>v甲,丙匀速下降,且v丙>v甲C.甲、乙匀速下降,v乙>v甲,丙匀速上升D.以上说法均不对解析:选C.楼房和地面相当于同一参考系,所以,甲是匀速下降.乙看到甲匀速上升,说明乙也是匀速下降,且v乙>v甲.甲看到丙匀速上升,有三种可能:丙静止,丙匀速上升,丙匀速下降且v丙<v甲.丙看到乙匀速下降,也有三种可能:丙静止,丙匀速上升,丙匀速下降且v丙<v乙.综上所述,C正确.二、多项选择题9.由中航工业沈阳飞机设计研究所设计的“利剑”无人作战攻击机,在西南某试飞中心成功完成首飞.下列可将“利剑”无人作战攻击机视为质点的是( )A.研究人员测试“利剑”的飞行速度时B.研究人员观察“利剑”飞行姿势、测各项技术参数时C.研究人员确定“利剑”位置时D.研究人员对“利剑”进行控制时解析:选AC.测试“利剑”的飞行速度或确定其位置时,无需考虑其形状和大小,可将其看成质点,A、C正确;而观察“利剑”飞行姿势、测各项技术参数时或进行控制时,都必须考虑其形状和大小,不能看成质点,B、D错误.10.(2019·苏州高一检测)下列情况中的运动物体,能被看做质点的是( )A.研究绕地球飞行时航天飞机的轨道B.研究飞行中直升机上的螺旋桨的转动情况C.计算从北京开往广州的一列火车的运行时间D.计算在传送带上输送的工件数量解析:选ACD.研究绕地球飞行时航天飞机的轨道不用考虑航天飞机的大小、形状,可以将航天飞机看成质点;研究直升机的螺旋桨的转动情况需考虑螺旋桨叶片的大小及不同部分的转动情况,此时螺旋桨不能被看做质点;火车长度相对北京离广州的距离可以忽略不计,计算从北京开往广州的运行时间时可以将其视为质点;计算在传送带上输送的工件数量时不用考虑工件的大小、形状,可以将工件看成质点.故选项A、C、D符合题意.11.我们描述某个物体的运动时,总是相对一定的参考系,下列说法正确的是( )A.我们说:“太阳东升西落”,是以地球为参考系的B.我们说:“地球围绕太阳转”,是以地球为参考系的C.我们说:“同步卫星在高空静止不动”,是以太阳为参考系的D.坐在火车上的乘客看到铁路旁的树木、电线杆迎面向他飞奔而来,乘客是以火车为参考系的解析:选AD.“太阳东升西落”是相对于我们居住的地球而言的,是以地球为参考系的,所以选项A正确;“地球围绕太阳转”是以太阳为参考系的,所以选项B错误;“同步卫星在高空静止不动”是相对于地球而言的,是以地球为参考系的,所以选项C错误;火车上的乘客看到铁路旁的树木、电线杆迎面向他飞奔而来,是以火车或他自己为参考系的,所以选项D正确.三、非选择题12.现有A、B两辆汽车在一条东西方向的直路上向东行驶,若以地面为参考系,A车速度为6 m/s,B车速度为10 m/s.试分析回答:(1)若以A车为参考系,B车的速度为多大?方向如何?(2)若以B车为参考系,A车的速度为多大?方向如何?(3)若以A车或B车为参考系,地面的运动情况如何?解析:(1)若以A车为参考系,B车的速度大小为10 m/s-6 m/s=4 m/s,方向向东.(2)若以B车为参考系,A车的速度大小为10 m/s-6 m/s=4 m/s,方向向西.(3)若以A车为参考系,地面向西运动,速度大小为6 m/s.若以B车为参考系,地面向西运动,速度大小为10 m/s.答案:(1)4 m/s 向东(2)4 m/s 向西(3)以A车为参考系:6 m/s,向西 以B车为参考系:10 m/s,向西

