湖南长沙(2021-2023)中考生物真题分题型分类汇编-01选择题④(人教版)
展开
这是一份湖南长沙(2021-2023)中考生物真题分题型分类汇编-01选择题④(人教版),共9页。试卷主要包含了单选题等内容,欢迎下载使用。
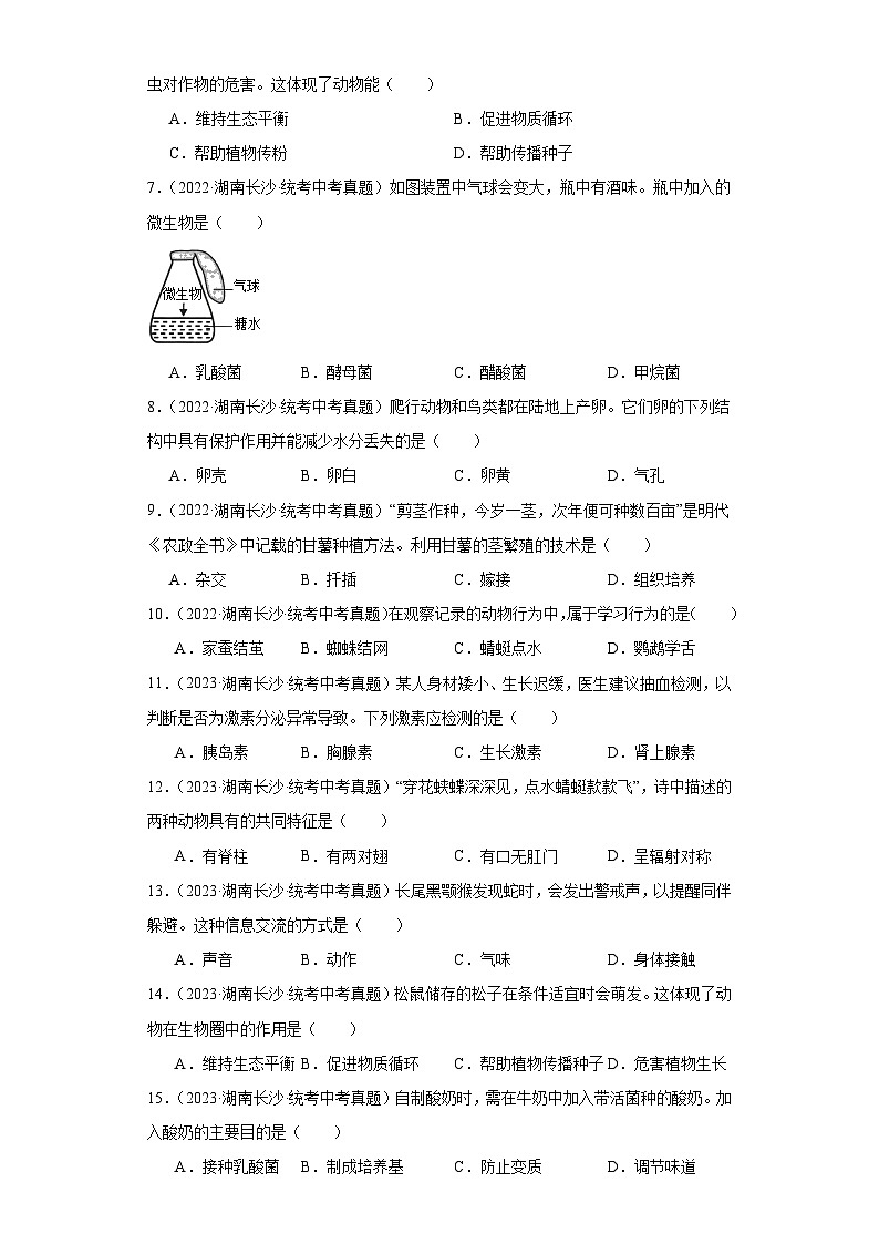
湖南长沙(2021-2023)中考生物真题分题型分类汇编-01选择题④ 一、单选题1.(2021·湖南长沙·统考中考真题)种子传播的方式多种多样,如动物传播、风力传播等。根据果实的形态特点,推测借助风力传播种子的植物是( )A.槭树 B.苍耳C.苹果 D.鬼针草2.(2021·湖南长沙·统考中考真题)“留连戏蝶时时舞,自在娇莺恰恰啼。”若将诗句中的黄莺和蝴蝶分为脊椎动物和无脊椎动物,其分类的依据是A.有无脊柱 B.是否恒温 C.有无气囊 D.有无羽毛3.(2021·湖南长沙·统考中考真题)长沙居民常用泡菜坛制作泡菜。在泡菜发酵过程中,使蔬菜中的有机物生成乳酸的是A.酵母菌 B.乳酸菌 C.醋酸菌 D.霉菌4.(2021·湖南长沙·统考中考真题)《昆虫记》详细描述了卷心菜毛虫的生长发育过程。下列描述能判断卷心菜毛虫为完全变态发育的是A.卵是淡橘黄色B.卵孵化成幼虫C.幼虫取食卷心菜D.幼虫结茧成蛹5.(2021·湖南长沙·统考中考真题)食指长于无名指为长食指,反之为短食指,这对相对性状由基因控制。一个长食指的父亲和一个短食指的母亲,他们生了一个长食指的孩子。下列推测正确的是A.长食指一定由显性基因控制B.母亲一定含控制长食指的基因C.孩子一定含控制长食指的基因D.父亲一定不含控制短食指的基因6.(2022·湖南长沙·统考中考真题)人们通过科学引入瓢虫控制蚜虫的数量,减轻了蚜虫对作物的危害。这体现了动物能( )A.维持生态平衡 B.促进物质循环C.帮助植物传粉 D.帮助传播种子7.(2022·湖南长沙·统考中考真题)如图装置中气球会变大,瓶中有酒味。瓶中加入的微生物是( )A.乳酸菌 B.酵母菌 C.醋酸菌 D.甲烷菌8.(2022·湖南长沙·统考中考真题)爬行动物和鸟类都在陆地上产卵。它们卵的下列结构中具有保护作用并能减少水分丢失的是( )A.卵壳 B.卵白 C.卵黄 D.气孔9.(2022·湖南长沙·统考中考真题)“剪茎作种,今岁一茎,次年便可种数百亩”是明代《农政全书》中记载的甘薯种植方法。利用甘薯的茎繁殖的技术是( )A.杂交 B.扦插 C.嫁接 D.组织培养10.(2022·湖南长沙·统考中考真题)在观察记录的动物行为中,属于学习行为的是( )A.家蚕结茧 B.蜘蛛结网 C.蜻蜓点水 D.鹦鹉学舌11.(2023·湖南长沙·统考中考真题)某人身材矮小、生长迟缓,医生建议抽血检测,以判断是否为激素分泌异常导致。下列激素应检测的是( )A.胰岛素 B.胸腺素 C.生长激素 D.肾上腺素12.(2023·湖南长沙·统考中考真题)“穿花蛱蝶深深见,点水蜻蜓款款飞”,诗中描述的两种动物具有的共同特征是( )A.有脊柱 B.有两对翅 C.有口无肛门 D.呈辐射对称13.(2023·湖南长沙·统考中考真题)长尾黑颚猴发现蛇时,会发出警戒声,以提醒同伴躲避。这种信息交流的方式是( )A.声音 B.动作 C.气味 D.身体接触14.(2023·湖南长沙·统考中考真题)松鼠储存的松子在条件适宜时会萌发。这体现了动物在生物圈中的作用是( )A.维持生态平衡 B.促进物质循环 C.帮助植物传播种子 D.危害植物生长15.(2023·湖南长沙·统考中考真题)自制酸奶时,需在牛奶中加入带活菌种的酸奶。加入酸奶的主要目的是( )A.接种乳酸菌 B.制成培养基 C.防止变质 D.调节味道
参考答案:1.A【分析】植物传播种子的方法有:动物传播、风传播、水传播、弹射传播、机械传播、人传播等。【详解】A.槭树的果实是像双翅的样子,可以借助风力将其中的种子带向远方,A正确。B.苍耳的种子有刺,可以粘附在动物的皮毛上被带到远方,B错误。C.苹果果肉鲜美,被动物食用后,种子不会被消化,能和动物粪便一起排出,C错误。D.鬼针草的种子有刺,可以粘附在动物的皮毛上被带到远方,D错误。故选A。【点睛】掌握植物种子的传播方式等知识,是解决本题的关键所在。2.A【分析】自然界中的动物多种多样,我们要灵活的对其分类,动物的分类依据很多,如根据体内有无脊柱可以把动物分为脊椎动物和无脊椎动物两大类,脊椎动物的体内有由脊椎骨构成的脊柱,无脊椎动物的体内没有脊柱。【详解】根据体内有无脊柱可以把动物分为脊椎动物和无脊椎动物两大类;黄莺的体内有脊柱,属于脊椎动物;蝴蝶的体内无脊柱,属于无脊椎动物。故选A。【点睛】解答此题的关键是熟练的掌握动物的分类知识,能灵活的对动物进行分类。3.B【分析】微生物的发酵技术在食品、药品的制作中具有重要意义。【详解】A.制馒头、面包和酿酒要用到酵母菌,A错误。B.制酸奶和泡菜要用到乳酸菌,在无氧的条件下,乳酸菌发酵产生乳酸,B正确。C.制醋时候用到的是醋酸菌,C错误。D.制酱是时候用到霉菌,但有的霉菌会使食品转变为有毒物质,D错误。故选B。【点睛】掌握微生物在人类生产和生活中是应用是解题的关系。 4.D【分析】昆虫的生殖和发育:(1)经过“卵→幼虫→蛹→成虫”四个时期,这样的变态发育称为完全变态发育,如蜜蜂、菜粉蝶、蝇、蚊、蚂蚁等的发育。(2)经过“卵→若虫→成虫”三个时期,这样的变态发育称为不完全变态发育,如蟋蟀、蝼蛄、螳螂、蜻蜓、蝉等的发育。【详解】结合分析可知:昆虫的完变态发育经过了“卵→幼虫→蛹→成虫”四个时期,而不完全变态发育经过了“卵→若虫→成虫”三个时期,两者的区别在是否经过了蛹期。所以,能判断卷心菜毛虫为完全变态发育的是:幼虫结茧成蛹。故选D。【点睛】正确识记并理解昆虫的生殖和发育过程是解题的关键。5.C【分析】生物体的性状是由一对基因控制的,当控制某种性状的一对基因都是显性或一个是显性、一个是隐性时,生物体表现出显性基因控制的性状;当控制某种性状的基因都是隐性时,隐性基因控制的性状才会表现出来。食指长于无名指为长食指,反之为短食指,这对相对性状由基因控制。如果基因用A和a表示。【详解】A.假如父亲的长食指为隐性性状基因组成为aa,生了一个长食指的孩子基因为组成为Aa,则母亲为短食指杂合体基因组成为Aa,与A结论不符合,A错误。B.假如父亲的长食指为显性性状基因组成为AA或Aa,母亲为短食指为隐性性状基因组成为aa,则他们生了一个长食指的孩子基因组成为Aa,与B结论不相符,B错误。C.一个长食指的父亲和一个短食指的母亲,他们生了一个长食指的孩子,孩子表现出来了长食指的性状,则孩子一定有长食指的基因,C正确。D.由B可知,当父亲的长食指为显性性状基因组成为Aa,含有50%短食指的基因,D错误。故选C。【点睛】掌握基因控制性状和基因在亲子之间的遗传是解题的关键。6.A【分析】动物在生物圈中的作用:①维持自然界中生态平衡;②促进生态系统的物质循环;③帮助植物传粉、传播种子。【详解】在生态系统中各种生物的数量和所占的比例总是维持在相对稳定的状态,这种现象叫做生态平衡。生态系统中的物质和能量就是沿着食物链和食物网流动的,如果食物链或食物网中的某一环节出了问题,就会影响到整个生态系统,而动物在生态平衡中起着重要的作用。所以,人们通过科学引入瓢虫控制蚜虫的数量,减轻了蚜虫对作物的危害。这体现了动物能维持生态平衡。故选A。7.B【分析】酵母菌是常见的单细胞真菌。酵母菌在有氧和无氧的条件下都能够生活。在有氧的条件下,酵母菌能够将葡萄糖分解为二氧化碳和水;在无氧的条件下,酵母菌能够将葡萄糖分解为二氧化碳和酒精。【详解】A.制酸奶和泡菜要用到乳酸菌,在无氧的条件下,乳酸菌发酵产生乳酸,使得菜或牛奶呈现一种特殊的风味。乳酸菌不能产生酒精,A错误。B.结合分析可知,在无氧的条件下,酵母菌能够将葡萄糖分解为二氧化碳和酒精,二氧化碳是气体能够使如图装置中气球会变大,酒精可以产生酒味,B正确。C.当氧气充足时,醋酸菌才能进行旺盛的生命活动,将有机物分解成醋酸,故醋酸菌不产生酒精,C错误。D.在无氧的环境中,甲烷菌等细菌通过发酵把这动物的粪便、玉米的枯秆含有的有机物分解,产生甲烷,甲烷是一种气体,但甲烷菌不会产生酒精,D错误。故选B。8.A【分析】鸟卵的结构示意图:【详解】AD.爬行动物和鸟类的卵壳位于卵的最外面,坚硬,具有防止卵细胞损伤,减少水分的蒸发的作用。卵壳上还有许多肉眼看不见的气孔,以保证胚胎发育时能够与外界进行气体交换,A正确、D错误。B.卵黄外面的卵白,也含有营养物质和水分,可供胚胎发育的需要,B错误。C.爬行动物和鸟类的卵黄含有丰富的营养物质,外面包裹着卵黄膜,能为胚胎发育提供营养,C错误。故选A。9.B【分析】(1)有性生殖是指经过两性生殖细胞(例如精子和卵细胞)的结合成为受精卵,再由受精卵发育成为新的个体的生殖方式。(2)无性生殖的关键在于没有两性生殖细胞的结合,由母体直接产生新个体的方式,如嫁接、扦插、压条、克隆、组织培养等。无性生殖的优点是繁殖速度快,有利于亲本性状的保持,故后代可以保持与亲本一致的优良性状;无性生殖的缺点是变异性降低,适应环境变化的能力降低。【详解】A.利用基因在亲子代之间的传递,使基因重组,产生稳定的、可以遗传的、具有优良性状的新品种,属于杂交育种,杂交育种属于有性生殖,A错误。B.扦插一般是指把植物的茎进行切断,经过处理之后,插在土壤中,然后每一段枝条都可以生根发芽,长出一个新的植株。因此,利用甘薯的茎繁殖的技术是扦插,B正确。C.嫁接是把一株植物体的芽或带芽的枝接到另一株植物体上,使它们愈合成一株完整的植物体。接上的芽或枝叫接穗,被接的植物体叫砧木,C错误。D.植物的组织培养指的是在无菌的条件下,将植物的茎尖、茎段或是叶片等切成小块,培养在特制的培养基上,通过细胞的增殖和分化,使它逐渐发育成完整的植物体,D错误。故选B。10.D【分析】(1)先天性行为是指动物生来就有的,由动物体内的遗传物质所决定的行为,是动物的一种本能行为,不会丧失。(2)学习行为是动物出生后在动物在成长过程中,通过生活经验和学习逐渐建立起来的新的行为。【详解】ABC.家蚕结茧、蜘蛛结网、蜻蜓点水都生来就有的,由动物体内的遗传物质所决定的先天性行为,ABC不符合题意。D.鹦鹉学舌属于学习行为,是动物出生后,在动物在成长过程中,通过生活经验和学习逐渐建立起来的新的行为,D符合题意。故选D。11.C【分析】激素是由内分泌腺的腺细胞所分泌的、对人体有特殊作用的化学物质,它在血液中含量极少,但是对人体的新陈代谢、生长发育和生殖等生理活动,却起着重要的调节作用,体内激素分泌异常,人会患相应疾病。【详解】A.胰岛素是由胰岛分泌的。它的主要作用是调节糖的代谢,具体说,它能促进血糖合成糖元,加速血糖分解,从而降低血糖浓度。人体内胰岛素分泌不足时,血糖合成糖元和血糖分解的作用就会减弱,结果会导致血糖浓度升高而超过正常值,一部分血糖就会随尿排出体外,形成糖尿,糖尿是糖尿病的特征之一。对患糖尿病的人,可以用注射胰岛素制剂来治疗。胰岛素制剂是蛋白质只能注射,不能口服,故A不符合题意。B.胸腺激素是由胸腺分泌的一种重要激素,它的作用是用于诱导造血干细胞发育成淋巴细胞,从而增强机体的免疫能力和调节机体的免疫平衡,可有效抵抗不良因素的侵袭,故B不符合题意。C.垂体分泌的生长激素,能够促进人体的生长和发育,幼年时,如果生长激素分泌过少,会患侏儒症,这种患者主要表现为身体矮小,但智力是正常的,所以某人身材矮小、生长迟缓,医生建议抽血检测,以判断是否为激素分泌异常导致,激素应检测的是生长激素,故C符合题意。D.肾上腺素由肾上腺髓质分泌的一种儿茶酚胺激素。当人经历某些刺激(例如兴奋,恐惧,紧张等)分泌出这种化学物质,能让人呼吸加快(提供大量氧气),心跳与血液流动加速,瞳孔放大,促进糖原分解并升高血糖,促进脂肪分解,为身体活动提供更多能量,兴奋性增高,传导加速,使反应更加快速,警觉性提高,故D不符合题意。故选C。12.B【分析】节肢动物体表有坚韧的外骨骼;身体和附肢都分节。题干中蛱蝶和蜻蜓属于节肢动物。【详解】节肢动物没有脊柱,属于无脊椎动物;二者均有两对翅、三对足,有口有肛门,身体呈两侧对称,故B符合题意。故选B。13.A【分析】动物通讯,就是指个体通过释放一种或是几种刺激性信号,引起接受个体产生行为反应。信号本身并无意义,但它能被快速识别,更重要的是它代表着一系列复杂的生物属性,如性别、年龄、大小、敌对性或友好性等等。动物通过动作、声音、气味、分泌物(性外激素)进行信息交流。【详解】分析题干可知,长尾黑颚猴发现蛇时,会发出警戒声,以提醒同伴躲避,这是通过声音来进行信息交流,可见A符合题意。故选A。14.C【分析】动物在自然界中作用有:维持自然界中生态平衡,促进生态系统的物质循环,帮助植物传粉、传播种子。【详解】A.食物链和食物网中的各种生物之间存在着相互依赖、相互制约的关系。在生态系统中各种生物的数量和所占的比例总是维持在相对稳定的状态,这种现象叫做生态平衡。生态系统中的物质和能量就是沿着食物链和食物网流动的,如果食物链或食物网中的某一环节出了问题,就会影响到整个生态系统,而动物在生态平衡中起着重要的作用,A不符合题意。B.动物作为消费者,直接或间接地以植物为食,通过消化和吸收,将摄取的有机物变成自身能够利用的物质。这些物质在动物体内经过分解,释放能量,同时也产生二氧化碳、尿液等物质。这些物质可以被生产者利用,而动物排出的粪便或遗体经过分解者的分解后,也能释放出二氧化碳、含氮的无机盐等物质。可见,动物能促进生态系统的物质循环,因此,动物通过呼吸作用将体内的一部分有机物分解成无机物,这体现了动物能促进生态系统的物质循环, B不符合题意。CD.动物能够帮助植物传播果实和种子,有利于扩大植物的分布范围,如松鼠储存的松子在条件适宜时会萌发,这体现了动物在生物圈中的作用是帮助植物传播种子,不能体现危害植物生长,C符合题意,故D不符合题意。故选C。15.A【分析】培养细菌、真菌的一般方法 :①配制培养基;②高温灭菌冷却;③接种;④培养。【详解】酸奶是以鲜牛奶为原料,加入乳酸菌发酵而成。牛奶经乳酸菌的发酵后使原有的乳糖变为乳酸,易于消化,具有甜酸风味。家庭制作酸奶的过程比较简单,方法是将新鲜的全脂或脱脂牛奶和糖混合,煮沸后冷却至42~43℃,加入适量酸奶,将装置盖严,放在室内温暖的地方数小时即可。在该过程中,在牛奶中加入带活菌种的酸奶,就是培养细菌真菌方法中的接种过程,故A正确,BCD错误。故选A。
相关试卷
这是一份全国中考生物2023年真题分类汇编-01走进生命世界选择题,共19页。试卷主要包含了单选题,选择题组,多选题等内容,欢迎下载使用。
这是一份湖南长沙(2021-2023)中考生物真题分题型分类汇编-03资料分析题实验探究题(人教版),共16页。试卷主要包含了资料分析题,实验探究题等内容,欢迎下载使用。
这是一份湖南长沙(2021-2023)中考生物真题分题型分类汇编-01选择题⑤(人教版),共10页。试卷主要包含了单选题等内容,欢迎下载使用。

