


所属成套资源:山东省分地区2021-2023三年中考物理真题分类汇编
山东省济宁市2021-2023三年中考物理真题分类汇编-07热学
展开
这是一份山东省济宁市2021-2023三年中考物理真题分类汇编-07热学,共15页。试卷主要包含了单选题,填空题,实验题等内容,欢迎下载使用。
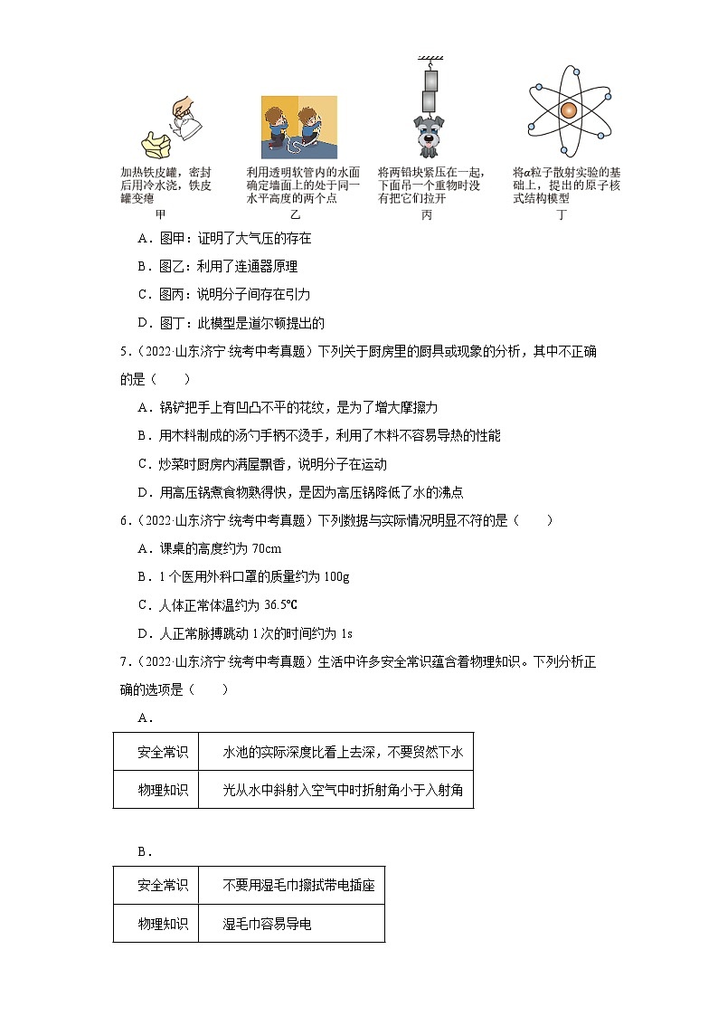
山东省济宁市2021-2023三年中考物理真题分类汇编-07热学 一、单选题1.(2023·山东济宁·统考中考真题)对图中实验现象的分析,不正确的是( ) A.图甲:在光屏上形成了一条彩色光带,说明太阳光由各种色光混合而成B.图乙:热水中的墨水扩散较快,说明分子无规则运动的剧烈程度与温度有关C.图丙:闭合开关,金属杆运动,说明导体切割磁感线可以产生感应电流D.图丁:两气球经毛织品分别摩擦后分开,说明同种电荷相互排斥2.(2023·山东济宁·统考中考真题)小明对课本“信息窗”提供的信息进行了整理,下列说法不正确的是( )A.粒子的空间尺度由大到小的排列顺序:原子、原子核、质子、夸克B.臭氧层使地球生命免遭强烈紫外线伤害,人们应设法保护臭氧层C.往碎冰上撒盐能升高冰的熔点,“撒盐融雪”就是应用的这一知识D.不论集成电路如何复杂,它们仍然是由基本电路构成的3.(2023·山东济宁·统考中考真题)以下对厨房里一些现象的分析,不正确的是( )A.在碗沿上磕鸡蛋,利用了物体间力的作用是相互的B.将刀刃磨的很薄,是为了减小压强C.水烧开后,壶盖被顶起,其能量转化与内燃机的做功冲程相同D.用天然气做饭,利用了天然气具有较大的热值4.(2022·山东济宁·统考中考真题)下列选项不正确的是( )A.图甲:证明了大气压的存在B.图乙:利用了连通器原理C.图丙:说明分子间存在引力D.图丁:此模型是道尔顿提出的5.(2022·山东济宁·统考中考真题)下列关于厨房里的厨具或现象的分析,其中不正确的是( )A.锅铲把手上有凹凸不平的花纹,是为了增大摩擦力B.用木料制成的汤勺手柄不烫手,利用了木料不容易导热的性能C.炒菜时厨房内满屋飘香,说明分子在运动D.用高压锅煮食物熟得快,是因为高压锅降低了水的沸点6.(2022·山东济宁·统考中考真题)下列数据与实际情况明显不符的是( )A.课桌的高度约为70cmB.1个医用外科口罩的质量约为100gC.人体正常体温约为36.5℃D.人正常脉搏跳动1次的时间约为1s7.(2022·山东济宁·统考中考真题)生活中许多安全常识蕴含着物理知识。下列分析正确的选项是( )A.安全常识水池的实际深度比看上去深,不要贸然下水物理知识光从水中斜射入空气中时折射角小于入射角 B.安全常识不要用湿毛巾擦拭带电插座物理知识湿毛巾容易导电 C.安全常识水蒸气烫伤比开水烫伤的伤情更严重物理知识水蒸气凝华放热 D.安全常识在铁路站台上候车时,乘客必须站在安全线外物理知识流体在流速大的地方压强大 8.(2022·山东济宁·统考中考真题)如图所示,神舟十三号载人飞船与天和核心舱、天舟二号货运飞船、天舟三号货运飞船构成四舱(船)组合体,在轨道上运行。下列说法正确的是( )A.火箭点火加速升空过程中,搭载的飞船机械能增加B.以地球为参照物,组合体是静止的C.航天员通过超声波与地面人员进行交流D.组合体通过太阳能板获得能量,太阳能属于不可再生能源9.(2022·山东济宁·统考中考真题)对图中所涉及的实验现象的分析不正确的是( )A.图甲:说明发声的音叉在振动B.图乙:验证了声音能在固体中传播C.图丙:说明热传递可以改变物体内能D.图丁:说明摩擦过的梳子带了电荷10.(2022·山东济宁·统考中考真题)如图表示某晶体的物态变化过程,其中甲、乙、丙分别表示三种物态。下列分析正确的是( )A.甲为气态B.甲→乙的过程需要放热C.乙→丙的过程与露珠形成过程相同D.BC段对应的温度为该晶体的熔点11.(2021·山东济宁·统考中考真题)结合图中信息得出结论,正确的选项是( )A.用天平和量筒测物块的密度测量值等于铝的密度,说明该物块一定是铝块B.向两张白纸中间吹气两张白纸会靠拢,说明气体流速大的地方压强小C.用针筒抽取半桶水,食指按住筒嘴用力推活塞,发现水不容易被压缩,推测水分子间没有间隙D.在沙滩中通过卫星给家里打电话会,感到对方的反应有些延迟,推测电磁波的速度等于声速12.(2021·山东济宁·统考中考真题)如图是小明对一些知识的分类和举例,其中正确的是( )A. B.C. D.13.(2021·山东济宁·统考中考真题)下列选项错误的是( )A.甲图:汽油机的此冲程内能转化为机械能B.乙图:该器材可验证压强与受力面积的关系C.丙图:该实验可验证电流周围存在磁场D.丁图:利用该实验装置探究电热与电阻的关系14.(2021·山东济宁·统考中考真题)淡水资源缺乏已是一个世界性的普遍现象,利用太阳能、海水等资源获得淡水具有重要的战略意义。如图为小明设计的太阳能海水淡化器,在海水淡化过程中发生的物态变化是( )A.先升华,后液化 B.先汽化,后液化C.先汽化,后凝华 D.先液化,后汽化 二、填空题15.(2022·山东济宁·统考中考真题)利用钢尺可完成多个物理实验。请结合以下实验操作,按要求回答问题。(1)夏天,将钢尺放入冰箱冷冻一段时间,取出后,发现钢尺表面逐渐有“霜”生成,这是空气中的水蒸气遇到温度较低的钢尺 ___________形成的;(填写物态变化名称)(2)如图1(a)所示,将塑料尺接入电路,闭合开关,小灯泡不发光;将钢尺接入电路,闭合开关,小灯泡发光,说明钢尺是 ___________;(3)如图1(b)所示,将钢尺一端压紧在桌面上,另一端伸出桌边。先用较小的力,再用较大的力分别拨动钢尺,观察钢尺振动的幅度,比较两次钢尺发出声音的响度。此实验探究的问题是:___________;(4)将钢尺一多半放在桌面上,一少半露出桌边。将一张多次折叠后的报纸压在钢尺桌上的部分,用重物砸露出部分,钢尺很容易被砸落;将报纸展开平铺盖住桌面上的部分,在相同条件下,钢尺很难被砸落。钢尺很难被砸落的原因是 ___________;(5)将钢尺一端固定在桌面上,向另一端施力,钢尺会变弯,说明力可以改变 ___________,如图2所示,用不同大小的力将钢尺弯曲,放手后将橡皮弹出,记录橡皮被弹出的距离。分析钢尺弯曲程度和橡皮弹出的远近之间的关系,可以探究弹性势能的大小与 ___________的关系。16.(2022·山东济宁·统考中考真题)小明家新购置了一个额定功率为3200W的电热水龙头。经过测试,正常工作时进水温度为20℃,出水温度为45℃,30s内的出水量为800mL,则这800mL水吸收的热量Q=______J,电热水龙头的加热效率η=______。[c水=4.2×103J/(kg·℃)]17.(2022·山东济宁·统考中考真题)某柴油机工作一段时间后,油箱里的柴油没有发生变化的是 ______(选填序号:①质量;②密度;③比热容;④热值)。完全燃烧10kg柴油放出的热量Q=______J。(q柴油=4.3×107J/kg)18.(2021·山东济宁·统考中考真题)完全燃烧140g焦炭所放出的热量有60%被初始温度是10、质量为10kg的水吸收,则水吸收的热量为______J,水温将升高到______℃。([,],在1个标准大气压下)19.(2021·山东济宁·统考中考真题)蹦蹦杄备受青少年喜爱,图是小明玩蹦蹦杆的情景,小明依靠自身的重力挤压蹦蹦杆下端的弹簧时,原有的重力势能就以______的形式储存在弹簧中,跃起后,蹦蹦杆离开地面,小明和蹦蹦杆一起向上运动,随后又向下运动,往返多次后,弹簧的温度有所升高,这是通过______的方式改变了弹簧的内能。 三、实验题20.(2023·山东济宁·统考中考真题)小明取质量为200g的水,用图甲所示的实验装置探究水的沸腾特点,并根据实验数据画出了水的温度随时间变化图像,如图乙所示。 (1)此实验中,用酒精灯给烧杯中的水加热,酒精的化学能转化为水的______能;(2)分析图像,回答下列问题。①AB段水吸收的热量为______J;[]②BC段表示水的______过程,特点是继续吸热,但温度______;(3)实验结束后,取下烧杯上的硬纸板,发现纸板上有小水珠,这是______(填物态变化名称)现象。
参考答案:1.C【详解】A.在图甲中,根据不同的单色光的折射能力不同,太阳光经过三棱镜折射后形成一条彩色光带,说明太阳光是由各种单色光混合形成的,故A正确,不符合题意;B.如图乙所示,墨水在盛有热水的杯子中扩散的速度更快,说明温度越高,分子扩散越快,即分子无规则的剧烈程度与温度有关,故B正确,不符合题意;C.如图丙所示,开关闭合,电路中有电流通过,金属杆周围产生磁场,与原来磁体的磁场,根据同名磁极相互排斥,异名磁极相互吸引的规律,促使金属杆运动,属于电流的磁效应,说明通电导体在磁场中会受力运动。故C错误,符合题意;D.在图丁中,两气球经毛织品分别摩擦,因为摩擦在摩擦过程中电荷的转移,使得气球带上了同种电荷,后因为同种电荷相互排斥而分开,故D正确,不符合题意。故选C。2.C【详解】A.分子、原子、原子核、质子、夸克的尺寸一个比一个小,故A正确,不符合题意;B.过量照射紫外线,可以使人皮肤粗糙甚至癌变,臭氧层可以吸收太阳射向地球的紫外线,减免紫外线对人的伤害,故人们应设法保护臭氧层,故B正确,不符合题意;C.往碎冰上撒盐能降低冰的熔点,“撒盐融雪”就是应用的这一知识,故C错误,符合题意;D.芯片里面有很复杂的集成电路,这些集成电路仍然是由基本电路组成,基本电路包括电源、用电器、开关和导线,故D正确,不符合题意。故选C。3.B【详解】A.在碗沿上磕鸡蛋,鸡蛋对碗沿有力的作用,碗沿对鸡蛋也有力的作用,故利用了物体间力的作用是相互的,故A正确,不符合题意;B.将刀刃磨的很薄,是在压力一定时通过减小受力面积来增大压强,故B错误,符合题意;C.水烧开后,具有较大的内能,将壶盖被顶起,是将内能转化为机械能,其能量转化与内燃机的做功冲程相同,故C正确,不符合题意;D.用天然气做饭,天然气与其它燃料相比较,输送的是天然气,这是利用了天然气热值大的特性,故D正确,不符合题意。故选B。4.D【详解】A.当罐内的水蒸气遇冷液化成为水时,罐内气体减少,气压降低,小于外界大气压。罐内外形成了压力差,铁罐在大气压的作用下被压瘪,证明了大气压的存在,故A正确,不符合题意;B.透明软管的两端开口,底部连通正符合连通器的特点,故工人师傅用灌有水的透明软管检查两点是否在同一水平面上,用到连通器原理,故B正确,不符合题意;C.将接触面被削平的两个铅块用力压紧,可以使它们结合在一起,即便在下端悬挂一定质量的重物也不分开。这个实验说明分子之间存在相互作用的引力,故C正确,不符合题意;D.物理学家卢瑟福和他的同事们根据α粒子散射实验,提出了类似于行星绕日的原子核式结构模型,故D错误,符合题意。故选D。5.D【详解】A.锅铲把手上有凹凸不平的花纹,是在压力一定时,通过增大接触面的粗糙程度来增大摩擦力,故A正确,不符合题意;B.汤勺手柄用木料制成,是因为木料是热的不良导体,不善于导热,烹饪过程不烫手,故B正确,不符合题意;C.炒菜时厨房内满屋飘香,这是扩散现象,说明了分子在做无规则运动,故C正确,不符合题意;D.气压越高,液体的沸点越高,所以用高压锅煮食物熟得快,是因为锅内气压增大使水的沸点升高,故D错误,符合题意。故选D。6.B【详解】A.课桌的高度一般在65~80cm之间,故A不符合题意;B.1个医用外科口罩的质量约为3g,故B符合题意;C.人体正常体温约为36~37.2℃,故C不符合题意;D.正常人的脉搏大约80次/min,跳动1次的时间约1s,故D不符合题意。故选B。7.B【详解】A.从岸上看清澈池塘的深度比实际的要浅,是由于光从水中斜射入空气中,在水面处发生光的折射,折射角大于入射角,逆着光线看到的是池底变浅的虚像,所以不要贸然下水,故A错误;B.用湿抹布擦拭带电插座时,可能会因湿抹布导电而发生触电事故,故B正确;C.水蒸气液化为同温度的水时,要放出大量的热,所以被水蒸气烫伤比沸水烫伤更严重,故C错误;D.当人离列车太近时,高速列车在行驶过程中,使人和列车之间的空气流动速度很大,压强很小,人外侧的压强不变,人在内外压强差的作用下,会被压向列车出现事故,所以站台上候车的乘客必须站在安全线外,故D错误。故选B。8.A【详解】A.火箭加速升空过程中,飞船的质量不变,速度增大,其动能增大;同时高度升高,重力势能增大;机械能等于动能与势能之和,搭载飞船的机械能增大,故A正确;B.若以地球为参照物,组合体相对于地球的位置不断发生改变,所以组合体相对于地球是运动的,故B错误;C.太空中是真空,超声波不能在真空中传播,航天员是通过电磁波与地面人员进行交流的,故C错误;D.太阳能可以源源不断的获得,属于可再生能源,故D错误。故选A。9.C【详解】A.发声的音叉插入水中,溅起水花,因为音叉正在振动,说明声音是由物体振动产生的,故A正确,不符合题意;B.小明通过绷紧的线听到小花的声音,线是固体,说明固体可以传播声音,故B正确,不符合题意;C.快速弯折铁丝,弯折处变热,是通过做功改变内能,故C错误,符合题意;D.与毛皮摩擦过的塑料梳子能够吸引物体,是因为摩擦过塑料梳子带了电荷,带电体有吸引轻小物体的性质,故D正确,不符合题意。故选C。10.D【详解】A.由图知,甲图中分子相距最近,分子排列规则,分子间的作用力最大,既不易被压缩,也不容易被拉伸,所以是固态分子的排列方式,故A错误;B.乙图中分子相距较近,分子排列杂乱,分子间的作用力较弱,是液态分子的排列方式。甲→乙是固态变为液态的熔化过程,需要吸收热量,故B错误;C.丙图中分子相距最远,分子无固定排列,分子间的作用力最弱,是气态分子的排列方式。乙→丙是液态变成气态的汽化过程,而露珠是水蒸气遇冷形成小水滴的液化过程,故C错误;D.BC段温度保持不变,表示晶体熔化(或液体凝固)的过程,此时的温度叫晶体的熔点(或凝固点),故D正确。故选D。11.B【详解】A.不同物质密度可能相同,故不能说明一定是铝,故A错误;B.向两张白纸中间吹气两张白纸会靠拢,说明气体流速大的地方压强小,外界气压压着白纸向内,故B正确;C.水不容易被压缩是因为分子之间有斥力,分子间一定有间隙,故C错误;D.电磁波的速度远大于声速,有延迟是因为距离远,电磁波传播需要时间,故D错误。故选B。12.A【详解】A.矫正近视眼用凹透镜,矫正远视眼用凸透镜,故A正确;B.石油在地球上的储量是有限的,消耗后短期内不可能再生,属不可再生能源,风能是可再生能源,故B错误;C.电子带负电,中子不带电,故C错误;D.玻璃、石蜡是非晶体,故D错误。故选A。13.D【详解】A.甲图中,进气门和排气门都关闭,活塞下行,内能转化为机械能,故A正确,A不符合题意;B.乙图中,分别把砖块平放和竖放(或侧放),在压力不变的条件下,可改变受力面积的大小,根据细沙的凹陷程度,可验证压强与受力面积的关系,故B正确,B不符合题意;C.丙图为奥斯特实验,通过后小磁针发生偏转,该实验可验证电流周围存在磁场,故C正确,C不符合题意;D.电热与电流、电阻和通电时间有关,由控制变量法,探究电热与电阻的关系时,要控制电流和通电时间相同,只改变电阻丝的阻值大小。丁图中,电阻丝阻值一定,无法改变电阻丝阻值的大小,故利用该实验装置不能探究电热与电阻的关系,故D错误,D符合题意。故选D。14.B【详解】污水杯中的水分首先从液态变成气态的水蒸气,发生汽化现象然后水蒸气遇到塑料瓶做的外罩,凝结成液态的小水珠,发生液化现象,小水珠越积越多,最后落下来,被收集到洁净水收集杯中,整个过程先汽化,后液化,故B符合题意,ACD不符合题意。故选B。15. 凝华 导体 声音的响度与声源振幅的关系 物体的面积越大空气阻力越大 物体的形状 物体弹性形变程度【详解】(1)[1]气态的水蒸气遇到温度较低的钢尺变成固态的“霜”,是凝华现象。(2)[2]如图1(a)所示,将塑料尺接入电路,闭合开关,小灯泡不发光,说明塑料尺是绝缘体;将钢尺接入电路,闭合开关,小灯泡发光,说明钢尺是导体。(3)[3]如图1(b)所示的实验中,控制钢尺伸出桌面的长度相同,改变钢尺振动的幅度,比较两次钢尺发出声音的响度,因此实验探究的问题是声音的响度与声源振幅的关系。(4)[4]将报纸展开平铺与多次折叠相比增大了报纸与空气的接触面积,因此在相同条件下,钢尺很难被砸落的原因是物体的面积越大空气阻力越大。(5)[5][6]钢尺变弯是钢尺的形状发生改变,说明力可以改变物体的形状;如图2所示的实验中,控制钢尺伸出桌面的长度相同,改变钢尺的形变程度,观察橡皮弹出的远近关系,因此可以探究弹性势能的大小与物体弹性形变程度的关系。16. 8.4×104 87.5%【详解】[1]水的体积为V=800mL=800cm3水的质量为m=ρ水V=1.0g/cm3×800cm3=800g=0.8kg水吸收的热量为Q=c水mΔt=4.2×103J/(kg·℃)×0.8kg×(45℃﹣20℃)=8.4×104J[2]消耗的电能为W=Pt=3200W×30s=9.6×104J电热水龙头的加热效率为17. ②③④ 4.3×108【详解】[1]柴油机工作一段时间后,由于一部分柴油燃烧,使得油箱里的柴油的质量减少;密度、比热容、热值属于物质的特性,大小与质量无关,所以密度、比热容、热值的大小不变。[2]完全燃烧10kg柴油放出的热量Q=mq柴油=10kg×4.3×107J/kg=4.3×108J18. 70【详解】[1]水吸收的热量[2]水升高的温度水温将升高到19. 弹性势能 做功【详解】[1]小明依靠自身的重力挤压蹦蹦杆下端的弹簧时,小明所处高度变小,所以重力势能变小,弹簧的形变量变大,弹性势能变大,所以原有的重力势能就以弹性势能的形式储存在弹簧中。[2]小明和蹦蹦杆一起向上运动,随后又向下运动,往返多次后,此过程中有力对弹簧做功,弹簧的温度有所升高,内能变大,这是通过做功的方式改变了弹簧的内能。20. 内 10080 沸腾 不变 液化【详解】(1)[1] 此实验中,用酒精灯给烧杯中的水加热,酒精燃烧将化学能转化为内能,水吸收热量温度升高,内能增大,所以是酒精的化学能转化为水的内能。(2)①[2]如图乙所示,AB段水吸收的热量为②[3][4]如图乙所示,BC段水的温度没变,说明温度达到了水的沸点,这段表示是水的沸腾过程,特点是水要持续吸热,但温度不变。(3)[5] 实验结束后,取下烧杯上的硬纸板,发现纸板上有小水珠,这是从烧杯中出来的水蒸气遇到冷的硬纸板液化成的小水珠,这是液化现象。
相关试卷
这是一份山东省烟台市2021-2023三年中考物理真题分类汇编-05热学,共13页。试卷主要包含了单选题,填空题,实验题,简答题,计算题,综合题等内容,欢迎下载使用。
这是一份山东省泰安市2021-2023三年中考物理真题分类汇编-05热学,共11页。试卷主要包含了单选题,填空题,实验题,计算题等内容,欢迎下载使用。
这是一份山东省临沂市2021-2023三年中考物理真题分类汇编-09热学,共17页。试卷主要包含了单选题,填空题,实验题,计算题,综合题等内容,欢迎下载使用。
