


2023年中考化学模拟题知识点汇编专项练习(河北专用)-05微观示意图②
展开
这是一份2023年中考化学模拟题知识点汇编专项练习(河北专用)-05微观示意图②,共11页。试卷主要包含了单选题等内容,欢迎下载使用。
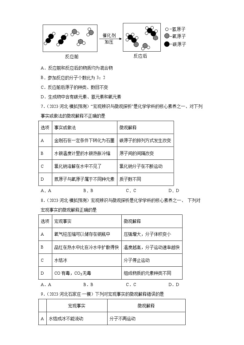
2023年中考化学模拟题知识点汇编专项练习(河北专用)-05微观示意图② 一、单选题1.(2023·河北唐山·模拟预测)中国芯片蚀刻技术国际领先。NF3进行硅芯片蚀刻时的产物均为气体,在蚀刻物表面不留任何残留物。该反应的微观示意图如下,下列说法不正确的是A.该反应前后原子的数目不变B.丙中硅、氟元素的质量比为7:19C.空气中物质丁的体积分数约为78%D.该反应后生成的丙和丁的微粒数之比为1:12.(2023·河北石家庄·模拟预测)2022年4月29日《科技日报》报道我国科学家实现二氧化碳到葡萄糖和油脂的“人工合成”,合成过程中的一个反应微观示意图如下,有关说法不正确的是A.反应前后原子的种类不变B.反应前后共有2种氧化物C.丙物质由8个原子构成D.反应中甲和丁的分子个数比是2:13.(2023·河北秦皇岛·统考三模)甲醛(CH2O)是一种有毒气体,房屋装修时部分建材释放出的甲醛严重影响人体健康。科学家们研究发现,使用特殊的催化剂可高效地促进甲醛的转化,从而降低甲醛的危害。其反应过程的微观示意图如下,下列说法不正确的是A.参加反应的两种物质的微粒个数比为1:2B.该反应一定有元素的化合价发生变化C.反应前后原子的种类、数目不变D.反应前后分子的种类改变4.(2023·河北秦皇岛·统考三模)下图是表示物质微观构成的示意图,图中“●”和“○”分别表示两种不同质子数的原子,其中一定表示化合物的是( )A. B.C. D.5.(2023·河北·模拟预测)如图是某反应的微观示意图,“”、“”、“”分别表示质子数不同的3种原子。下列有关该反应的叙述不正确的是( )A.原子是化学变化中的最小粒子B.反应中原子可化分为质子和中子C.化学反应中分子可化分为原子D.该反应属于置换反应6.(2023·河北秦皇岛·统考一模)如图是某化学反应的微观示意图,下列说法错误的是A.反应前和反应后的物质均为混合物B.参加反应的分子个数比为3:2C.反应前后原子的种类、数目不变D.生成物中含有碳元素、氢元素和氧元素7.(2023·河北·模拟预测)“宏观辨识与微观探析”是化学学科的核心素养之一、对下列事实或做法的微观解释不正确的是 选项事实或做法微观解释A金刚石在一定条件下转化为石墨碳原子的排列方式发生改变B水银温度计里的水银热胀冷缩原子间的间隔改变C氯化钠溶解在水中不见了氯化钠分子在不断运动D氮原子与氧原子属于不同种元素质子数不同A.A B.B C.C D.D8.(2023·河北·模拟预测)宏观辨识与微观探析是化学学科的核心素养之一、 下列对宏观事实的微观解释正确的是选项宏观事实微观解释A氧气经压缩可以储存在钢瓶中压强增大,分子体积变小B品红在热水中比在冷水中扩散得快温度越高,分子运动速率越快C水结冰分子停止运动DCO有毒,CO2无毒组成物质的元素种类不同A.A B.B C.C D.D9.(2023·河北石家庄·一模)下列对宏观事实的微观解释错误的是 宏观事实微观解释A水结成冰不能流动分子不再运动B蔗糖溶液不导电溶液中不存在大量自由移动的带电粒子C氢气和液氢都具有可燃性分子相同,物质的化学性质相同D压瘪的乒乓球放入热水中鼓起分子间间隔变大 A.A B.B C.C D.D10.(2023·河北邯郸·统考一模)中国芯片蚀刻技术国际领先。如图是用NF3进行硅芯片蚀刻的微观反应示意图。下列说法不正确的是A.该反应属于置换反应 B.反应前后物质总质量发生改变C.1个丙分子中共含有5个原子 D.反应生成丙和丁的分子个数比为3:211.(2023·河北石家庄·三模)建立模型是学习化学的重要方法。如图为某化学反应的微观模型图,下列说法错误的是 A.参加反应的甲、乙分子个数比为4:1 B.丙的化学式为CH4OC.反应前后原子的种类和数目不变 D.反应前后氯化钴的质量不变12.(2023·河北石家庄·统考模拟预测)建立“宏观一微观一符号”之间的联系是学习化学的思维方法。下图是汽车尾气中某些有害气体在催化剂作用下转化为空气中的无毒成分的微观示意图。下列有关说法不正确的是A.反应前后原子的种类和数目都没有发生改变B.参加反应的两种物质的分子个数比为2:3C.化学反应前后氮元素的化合价发生了改变D.在化学反应中,分子可以再分,原子不可再分13.(2023·河北承德·模拟预测)甲醚被誉为“21世纪的新型清洁、高效燃料”,具有优良的环保性能,可用作公交车燃料。下图是甲醚燃烧反应的微观示意图。下列说法正确的是A.该反应属于置换反应 B.甲醚的化学式为C2H6OC.反应前后分子数目不变 D.乙和丙中氧元素的化合价相同14.(2023·河北邯郸·三模)利用催化剂可消除室内装修材料释放的甲醛,如图所示为该反应的微观示意图。下列说法不正确的是A.甲醛的化学式为CH2OB.生成物丙和丁中氧元素的化合价相同C.生成物丙由1个碳原子和2个氧原子构成D.参加反应的甲和生成的丁分子个数比为1:115.(2023·河北·统考模拟预测)模型认知是建立宏观与微观联系的思维方法。下图是某反应的微观示意图,有关说法正确的是A.该反应的化学方程式为:B.该反应属于置换反应C.参加反应的甲、乙的质量比为17:32D.生成的丙、丁的分子个数比为2:3
参考答案:1.D【分析】根据反应微观示意图可知,甲为NF3,乙为Si,丙为SiF4,丙为N2;该反应方程式为: 。【详解】A、化学反应的实质是分子分成原子,原子重新组合成分子,该反应前后原子数目不变,故A说法正确;B、丙为SiF4,其中硅、氟元素的质量比为28:(19×4)=7:19,故B说法正确;C、丁为氮气,空气中物质丁氮气的体积分数为78%,故C说法正确;D、根据反应方程式可知,反应生成的丙和丁微粒数之比为3:2,故D说法错误;故选D。2.C【分析】由微观反应示意图可知,该反应是由一氧化碳和水在一定条件下反应生成C2H4O2和氧气,化学方程式为2CO+2H2O C2H4O2+O2。【详解】A、由反应微观示意图可知,反应前后原子的种类不变,说法正确;B、氧化物是由两种元素组成的,且其中一种元素是氧元素的化合物,该反应中共有一氧化碳和水两种氧化物,说法正确;C、丙是由分子构成的,每个丙的分子是由8个原子构成的,说法错误;D、由化学方程式可知,反应中甲和丁分子个数比是2:1,说法正确。故选C。3.A【分析】由图可知,该反应为甲醛和氧气在催化剂的作用下转化为二氧化碳和水,该反应的化学方程式为:。【详解】A、由化学方程式可知,参加反应的两种物质的微粒个数比为1:1,符合题意;B、化学反应前后,氧元素由游离态转化为化合态,故氧元素的化合价一定发生了改变,不符合题意;C、根据质量守恒定律,化学反应前后,原子的种类和数目不变,不符合题意;D、该反应有新物质生成,属于化学变化,分子的种类发生了改变,不符合题意。故选A。 4.A【详解】A、图中含有一种物质,属于纯净物,且该物质的分子都是由两种不同的原子构成,故是化合物,正确;B、图中含有两种物质,属于混合物;C、图中含有一种物质,但该物质的分子只含有一种原子,属于单质;D、图中含有一种物质,但该物质的分子只含有一种原子,属于单质。故选A。5.B【详解】A、由微粒的变化可知,原子是化学变化中的最小粒子,故A正确;B、由微粒的变化可知,原子是化学变化中的最小粒子,不可再分,故B错误;C、由微粒的变化可知,化学反应中分子可化分为原子,故C正确;D、由微粒的构成可知,该反应由一种单质和一种化合物反应生成了另一种单质和另一种化合物,属于置换反应,故D正确。故选B。6.B【详解】A、由微粒的构成可知,反应前和反应后的物质都是由不同种分子构成的,均为混合物,错误;B、由微粒的变化可知,有一个水分子没有参加反应,则参加反应的分子个数比为2:2=1:1,正确;C、由微粒的变化可知,反应前后原子的种类、数目不变,正确;D、由微粒的构成可知,生成中含有碳、氢、氧三种原子,则生成物中含有碳元素、氢元素和氧元素,错误。故选B。7.C【详解】A、金刚石和石墨均是由碳原子构成,但是碳原子的排列方式不同,故金刚石在一定条件下转化为石墨,只是碳原子的排列方式发生改变,不符合题意;B、水银温度计里的水银热胀冷缩,只是原子之间的间隔随温度的改变而改变,不符合题意;C、氯化钠溶解在水中不见了,是钠离子和氯离子在水中不断运动,符合题意;D、元素是质子数相同的一类原子的总称,氮原子与氧原子属于不同种元素,是因为质子数不同,不符合题意。故选C。8.B【详解】A、分子间有间隔,压强增大,分子间的间隔减小,氧气经压缩后,氧分子间的间隔减小,压强的体积变小,可以储存在钢瓶中,选项错误;B、分子在不断地运动,且温度越高,分子运动越快,所以品红在热水中比在冷水中扩散得快,选项正确;C、分子在不断地运动,且分子间有间隔,水结冰后,水分子间的间隔增大,体积增大,但水分子仍在不停地运动,选项错误;D、分子种类不同,构成的物质的性质不同,一氧化碳由一氧化碳分子构成,二氧化碳由二氧化碳分子构成,所以一氧化碳与二氧化碳的性质不同,即CO有毒,CO2无毒,选项错误,故选B。9.A【详解】A、无论是水还是丙,分子都在不断运动,该选项解释错误;B、蔗糖不能导电,是因为蔗糖在溶液中以分子形式存在,即溶液中不存在大量自由移动的带电粒子,该选项解释正确;C、氢气和液氢都是由分子构成的,同种分子,化学性质相同,该选项解释正确;D、将压瘪的乒乓球放入热水中,温度升高,分子间的间隔变大,则兵乓球会鼓起,该选项解释正确。故选A。10.B【详解】A、根据微观示意图,反应的化学方程式为:,该反应符合“一种单质和一种化合物反应生成另一种单质和另一种化合物”,属于置换反应,故A正确;B、根据质量守恒定律,反应前后物质总质量不发生改变,故B错误;C、根据丙的分子模型可看出,丙是SiF4,1个SiF4分子中有1个硅原子和4个氟原子,共含有5个原子,故C正确;D、根据化学方程式,反应生成丙和丁的分子个数比为3:2,故D正确。故选B。11.A【详解】A、由反应原理微观示意图可知,该反应是在氮化钴催化剂催化作用下,二氧化碳和氢气反应生成甲醇和水,反应的化学方程式为,参加反应的甲、乙分子个数比为3:1,错误;B、由分子的模型图可知,丙的化学式为CH4O,正确;C、由质量守恒定律可知,反应前后原子的种类和数目不变,正确;D、氮化钴是该反应的催化剂,反应前后氮化钴的质量不变,正确。故选A。12.B【分析】由图可知,该反应是一氧化碳和一氧化氮在催化剂的作用下反应生成氮气和二氧化碳,该反应的化学方程式为:。【详解】A、根据质量守恒定律,化学反应前后,原子的种类和数目不变,不符合题意;B、由化学方程式可知,参加反应的两种物质的分子个数比为1:1,符合题意;C、由化学方程式可知,NO中氮元素显+2价,生成物氮气中氮元素显0价,化学反应前后氮元素的化合价发生了改变,不符合题意;D、由图可知,在化学反应中,分子可以分为原子,原子又重新组合为新的分子,不符合题意。故选B。13.B【分析】根据题意,该反应是甲醚和氧气点燃生成二氧化碳和水,化学方程式为:。【详解】A、该反应生成了二氧化碳和水两种化合物,不属于置换反应,选项错误;B、根据图示可知甲醚的化学式是C2H6O,选项正确;C、根据分析,反应前4个分子,反应后5个分子,因此分子数目改变,选项错误;D、乙是氧气,单质中氧元素化合价为0,丙是二氧化碳,氧元素化合价为-2价,因此化合价不相同,选项错误;故选:B。14.C【详解】A、根据微观示意图可知,甲醛的化学式为CH2O,A正确;B、生成物丙是二氧化碳,氧元素的化合价为-2价;丁是水,水中氧元素的化合价为-2价目,B正确;C、生成物丙是二氧化碳,每个二氧化碳分子由1个碳原子和2个氧原子构成,C不正确;D、该反应的化学方程式为,故参加反应的甲和生成的丁分子个数比为1:1,D正确。故选C。15.D【详解】A.由图可知反应方程式为,此选项错误;B.置换反应是单质与化合物反应生成单质与化合物,此反应的生成物都是化合物,不属于置换反应,此选项错误;C.因为反应方程式为,所以参加反应的甲、乙的质量比= ,此选项错误;D. 因为反应方程式为,所以生成的丙、丁的分子个数比=4:6=2:3,此选项正确;故选D。
相关试卷
这是一份2023年中考化学模拟题知识点汇编专项练习(河北专用)-09空气,共9页。试卷主要包含了单选题等内容,欢迎下载使用。
这是一份2023年中考化学模拟题知识点汇编专项练习(河北专用)-06化学用语,共11页。试卷主要包含了单选题等内容,欢迎下载使用。
这是一份2023年中考化学模拟题知识点汇编专项练习(河北专用)-05微观示意图①,共12页。试卷主要包含了单选题等内容,欢迎下载使用。