


高考物理一轮复习考点回扣练专题(33)电容器 带电粒子在电场中的运动(含解析)
展开
专题(33)电容器 带电粒子在电场中的运动(解析版)
考点一
1.两类典型问题
(1)电容器始终与恒压电源相连,电容器两极板间的电势差U保持不变.
(2)电容器充电后与电源断开,电容器两极板所带的电荷量Q保持不变.
2.动态分析思路
(1)U不变
①根据C==先分析电容的变化,再分析Q的变化.
②根据E=分析场强的变化.
③根据UAB=E·d分析某点电势变化.
(2)Q不变
①根据C==先分析电容的变化,再分析U的变化.
②根据E==分析场强变化.
1.如图所示,平行板电容器带有等量异种电荷,与静电计相连,静电计金属外壳和电容器下极板都接地.在两极板间有一固定在P点的点电荷,以E表示两板间的电场强度,Ep表示点电荷在P点的电势能,θ表示静电计指针的偏角.若保持下极板不动,将上极板向下移动一小段距离至图中虚线位置,则( )
A.θ增大,E增大 B.θ增大,Ep不变
C.θ减小,Ep增大 D.θ减小,E不变
【答案】D
【解析】平行板电容器带有等量异种电荷,当极板正对面积不变时,两极板之间的电场强度E不变,故A错误;保持下极板不动,将上极板向下移动一小段距离至题图中虚线位置,由U=Ed可知,两极板之间的电势差减小,静电计指针的偏角θ减小,故B错误;由于下极板接地(电势为零),两极板之间的电场强度不变,所以点电荷在P点的电势不变,所以电势能Ep不变.故C错误,D正确.
2.如图所示,水平放置的平行板电容器充电后与电源断开,上极板带正电,下极板接地,一带电油滴静止于P点.现将平行板电容器的下极板竖直向下移动一小段距离,则油滴( )
A.仍保持静止,电势能不变 B.仍保持静止,电势能减小
C.将向下运动,电势能增大 D.将向下运动,电势能减小
【答案】B
【解析】由题意可知,电容器极板上的电荷量保持不变,当下极板竖直向下移动一小段距离时,由C=可知,电容C减小,由E===可知,电场强度不变,因此带电油滴仍保持静止,故C、D错误;由题意可知P带负电,下极板向下移动,由φP-0=Ex可知P点电势升高,电势能减小,故B正确,A错误.
3.煤矿渗水会造成严重安全事故,利用传感电容器可检测矿井渗水,发出安全警报,从而避免事故的发生。如图所示是一种通过测量电容器电容的变化来检测液面高低的仪器原理图,A为固定的导体芯,B为导体芯外面的一层绝缘物质,C为导电液体,把仪器接到图示电路中,已知灵敏电流表的指针偏转方向与电流方向的关系为:电流从哪侧流入电流表则电流表指针向哪侧偏转。当发现指针向右偏转时,导电液体深度h的变化为 ( )
A.h正在增大 B.h正在减小
C.h不变 D.无法确定
【答案】B
【解析】本题考查电容的定义式、决定式和电容的动态变化问题,意在考查考生对电容定义式和决定式的理解能力、对动态变化问题的分析判断能力。电容器保持与电源连接,电路稳定时,电容器两端电压不变,灵敏电流表指针向右偏转,说明电流由右向左通过电源,说明电容器在放电,即电荷量减小,由电容的定义式C=可知,电容器的电容减小,由电容的决定式C=可知,电容器两极板的正对面积减小,即说明导电液体深度h减小,B项正确,A、C、D错误。
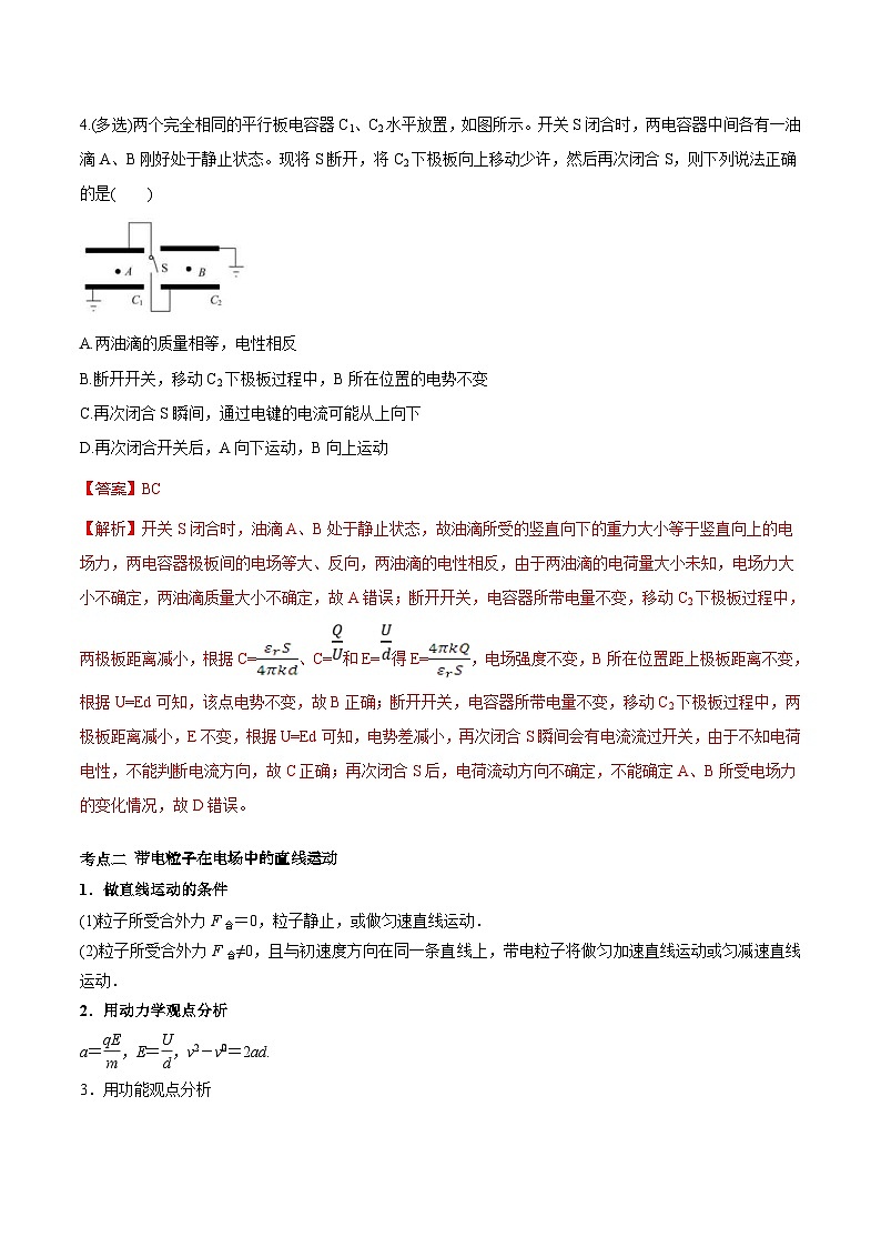
4.(多选)两个完全相同的平行板电容器C1、C2水平放置,如图所示。开关S闭合时,两电容器中间各有一油滴A、B刚好处于静止状态。现将S断开,将C2下极板向上移动少许,然后再次闭合S,则下列说法正确的是( )
A.两油滴的质量相等,电性相反
B.断开开关,移动C2下极板过程中,B所在位置的电势不变
C.再次闭合S瞬间,通过电键的电流可能从上向下
D.再次闭合开关后,A向下运动,B向上运动
【答案】BC
【解析】开关S闭合时,油滴A、B处于静止状态,故油滴所受的竖直向下的重力大小等于竖直向上的电场力,两电容器极板间的电场等大、反向,两油滴的电性相反,由于两油滴的电荷量大小未知,电场力大小不确定,两油滴质量大小不确定,故A错误;断开开关,电容器所带电量不变,移动C2下极板过程中,两极板距离减小,根据C=、C=和E=得E=,电场强度不变,B所在位置距上极板距离不变,根据U=Ed可知,该点电势不变,故B正确;断开开关,电容器所带电量不变,移动C2下极板过程中,两极板距离减小,E不变,根据U=Ed可知,电势差减小,再次闭合S瞬间会有电流流过开关,由于不知电荷电性,不能判断电流方向,故C正确;再次闭合S后,电荷流动方向不确定,不能确定A、B所受电场力的变化情况,故D错误。
考点二
1.做直线运动的条件
(1)粒子所受合外力F合=0,粒子静止,或做匀速直线运动.
(2)粒子所受合外力F合≠0,且与初速度方向在同一条直线上,带电粒子将做匀加速直线运动或匀减速直线运动.
2.用动力学观点分析
a=,E=,v2-v=2ad.
3.用功能观点分析
匀强电场中:W=qEd=qU=mv2-mv,
非匀强电场中:W=qU=Ek2-Ek1.
5.如图所示,一粗糙绝缘竖直面与两个等量异号点电荷连线的中垂线重合.A、O、B为竖直面上的三点,且O为等量异种点电荷连线的中点,AO=BO.现有带电荷量为q、质量为m的小物块从A点以初速度v0向B滑动,到达B点时速度恰好为零.则( )
A.从A到B,物块的加速度一直减小,到达O点时速率为
B.从A到B,物块的加速度先增大后减小,到达O点时的动能为mv
C.物块一定带负电荷,从A运动到B电势能先减小后增大
D.从A到B,物块的电势能一直减小,受到的电场力先增大后减小
【答案】B
【解析】由题意知物块受到向上的摩擦力作用,则物块与竖直面间一定有弹力,所以物块受到的电场力一定水平向右,故物块一定带负电,在下滑的过程中电场力与运动方向垂直,故电场力不做功,物块的电势能不变,故C、D错误;对物块,在水平方向有FN=qE,在竖直方向有μqE-mg=ma,从A到B电场强度先增大后减小,所以物块的加速度先增大后减小,从A到B,根据动能定理有mgh+Wf=0-mv,从A到O,有mg+=Ek-mv,联立解得物块到达O点时的动能Ek=mv,故A错误,B正确.
6.(2020·新课标Ⅰ卷)在一柱形区域内有匀强电场,柱的横截面积是以O为圆心,半径为R的圆,AB为圆的直径,如图所示。质量为m,电荷量为q(q>0)的带电粒子在纸面内自A点先后以不同的速度进入电场,速度方向与电场的方向垂直。已知刚进入电场时速度为零的粒子,自圆周上的C点以速率v0穿出电场,AC与AB的夹角θ=60°。运动中粒子仅受电场力作用。
(1)求电场强度的大小;
(2)为使粒子穿过电场后的动能增量最大,该粒子进入电场时的速度应为多大?
(3)为使粒子穿过电场前后动量变化量的大小为mv0,该粒子进入电场时的速度应为多大?
【答案】(1) ;(2);(3)0或
【解析】(1)由题意知在A点速度为零的粒子会沿着电场线方向运动,由于q>0,故电场线由A指向C,根据几何关系可知:
所以根据动能定理有:
解得:;
(2)根据题意可知要使粒子动能增量最大则沿电场线方向移动距离最多,做AC垂线并且与圆相切,切点为D,即粒子要从D点射出时沿电场线方向移动距离最多,粒子在电场中做类平抛运动,根据几何关系有
而电场力提供加速度有
联立各式解得粒子进入电场时的速度:;
(3)因为粒子在电场中做类平抛运动,粒子穿过电场前后动量变化量大小为mv0,即在电场方向上速度变化为v0 ,过C点做AC垂线会与圆周交于B点,故由题意可知粒子会从C点或B点射出。当从B点射出时由几何关系有
电场力提供加速度有
联立解得;当粒子从C点射出时初速度为0。
7.中国科学院2015年10月宣布中国将在2020年开始建造世界上最大的粒子加速器.加速器是人类揭示物质本源的关键设备,在放射治疗、食品安全、材料科学等方面有广泛应用.如图所示,某直线加速器由沿轴线分布的一系列金属圆管(漂移管)组成,相邻漂移管分别接在高频脉冲电源的两极.质子从K点沿轴线进入加速器并依次向右穿过各漂移管,在漂移管内做匀速直线运动,在漂移管间被电场加速,加速电压视为不变.设质子进入漂移管B时速度为8×106 m/s,进入漂移管E时速度为1×107 m/s,电源频率为1×107 Hz,漂移管间缝隙很小,质子在每个管内运动时间视为电源周期的.质子的荷质比取1×108 C/kg.求:
(1)漂移管B的长度;
(2)相邻漂移管间的加速电压.
【答案】(1)0.4 m (2)6×104 V
【解析】(1)设质子进入漂移管B的速度为vB,电源频率、周期分别为f、T,漂移管B的长度为L,则
T= ①
L=vB· ②
联立①②式并代入数据得L=0.4 m. ③
(2)设质子进入漂移管E的速度为vE,相邻漂移管间的加速电压为U,电场对质子所做的功为W,质子从漂移管B运动到E电场做功为W′,质子的电荷量为q、质量为m,则
W=qU ④
W′=3W ⑤
W′=mv-mv ⑥
联立④⑤⑥式并代入数据得U=6×104 V.
8.如图,一带电荷量q=+0.05C、质量M=lkg的绝缘平板置于光滑的水平面上,板上靠右端放一可视为质点、质量m=lkg的不带电小物块,平板与物块间的动摩擦因数μ=0.75.距平板左端L=0.8m处有一固定弹性挡板,挡板与平板等高,平板撞上挡板后会原速率反弹。整个空间存在电场强度E=100N/C的水平向左的匀强电场。现将物块与平板一起由静止释放,已知重力加速度g=10m/s2,平板所带电荷量保持不变,整个过程中物块未离开平板。求:
(1)平板第二次与挡板即将碰撞时的速率;
(2)平板的最小长度;
(3)从释放平板到两者最终停止运动,挡板对平板的总冲量。
【答案】(1)平板第二次与挡板即将碰撞时的速率为1.0m/s;(2)平板的最小长度为0.53m;(3)从释放平板到两者最终停止运动,挡板对平板的总冲量为8.0N•s
【解析】(1)两者相对静止,在电场力作用下一起向左加速,
有a==2.5m/s2<μg
故平板M与物块m一起匀加速,根据动能定理可得:qEL=(M+m)v
解得v=2.0m/s
平板反弹后,物块加速度大小a1==7.5m/s2,向左做匀减速运动
平板加速度大小a2==12.5m/s2,
平板向右做匀减速运动,设经历时间t1木板与木块达到共同速度v1′,向右为正方向。
-v1+a1t1=v1-a2t1
解得t1=0.2s,v=0.5m/s,方向向左。
此时平板左端距挡板的距离:x=v1t1=0.15m
此后两者一起向左匀加速,设第二次碰撞时速度为v,则由动能定理
(M+m)v(M+m)=qEx1
解得v2=1.0m/s
(2)最后平板、小物块静止(左端与挡板接触),此时小物块恰好滑到平板最左端,这时的平板长度最短。
设平板长为l,全程根据能量守恒可得:qEL=μmgl
解得:l==0.53m
(3)设平板第n-1次与第n次碰撞反弹速度分别为vn-1,和vn;平板第n-1次反弹后:设经历时间tn-1,平板与物块达到共同速度vn-1′
平板vn-1′=vn-1-a2tn-1
位移大小
物块vn-1′=-vn-1+a1tn-1
由以上三式解得:,,
此后两者一起向左匀加速,由动能定理
qExn-1=
解得:
从开始运动到平板和物块恰停止,挡板对平板的总冲量:
I=2Mv1+2Mv2+2Mv3+2Mv4+……
解得:I=8.0N•s
考点三
带电粒子在电容器中的偏转问题
不同的带电粒子从静止开始经过同一电场加速后再从同一偏转电场射出时,偏移量和偏转角总是相同的.
证明:
由qU0=mv得到v=.
又y=at2=··2,vy=at=·,tan θ==
将v=代入得:y=,tan θ=,可知偏移量y和偏转角θ与带电粒子的比荷无关.
9.质量为m的带正电小球由空中A点无初速度自由下落。t秒末,在小球下落的空间中,加上竖直向上、范围足够大的匀强电场,再经过t秒,小球又回到A点,不计空气阻力且小球从未落地,重力加速度为g,
则 ( )
A.小球所受电场力的大小是2mg B.小球回到A点时的动能是mg2t2
C.从A点到最低点的距离是gt2 D.从A点到最低点,小球的电势能增加了mg2t2
【答案】C
【解析】小球先自由下落,然后受电场力和重力向下做匀减速运动到速度为0,再向上做匀加速运动回到A点,设加上电场后小球的加速度大小为a,规定向下为正方向,整个过程中小球的位移为0,运用运动学公式得,gt2+gt·t-at2=0,解得a=3g,根据牛顿第二定律得F电-mg=ma,F电=4mg,故A错误;t s末的速度v1=gt,加电场后,返回A点的速度vA=v1+at=gt-3gt=-2gt,小球回到A点时的动能是Ek=m=m(-2gt)2=2mg2t2,故B错误;从A点自由下落的高度h1=gt2,匀减速下降的高度h2===gt2,小球从A点到最低点的距离h=h1+h2=gt2+gt2=gt2,故C正确;从A到最低点小球电势能增加量等于克服电场力做的功ΔEp=Fh2=4mg×gt2=mg2t2,故D错误。
10.图中有一带电粒子贴着A板沿水平方向射入匀强电场,当偏转电压为U1时,带电粒子沿①轨迹从两板正中间飞出;当偏转电压为U2时,带电粒子沿②轨迹落到B板中间;设粒子两次射入电场的水平速度相同,则两次偏转电压之比为( )
A.U1∶U2=1∶8 B.U1∶U2=1∶1
C.U1∶U2=1∶2 D.U1∶U2=2∶1
【答案】A
【解析】两种情况下带电粒子的运动时间之比t1∶t2=2∶1,偏转距离之比y1∶y2=1∶2,由y=at2得两种情况下粒子的加速度之比=·=,由于a=,U∝a,故U1∶U2=1∶8,A正确.
【提 分 笔 记】
粒子垂直于匀强电场进入电场中偏转时的两个结论
(1)不同的带电粒子从静止开始经过同一电场加速后再从同一偏转电场射出时的角度总是相同的.
(2)粒子经电场偏转后,合速度的反向延长线与初速度延长线的交点为粒子水平位移的中点.
11.(多选)如图所示,几种质量不同、所带电荷量相同的正电粒子,从小孔S处无初速度地飘入水平向右的匀强电场,被加速后,进入电场方向竖直向下的匀强电场中发生偏转,最后打在屏上.整个装置处于真空中,不计粒子重力及其相互间的作用,则下列说法中正确的是( )
A.加速电场对这几种粒子做的功一样多 B.这几种粒子进入偏转电场的速度相同
C.这几种粒子运动到屏上所用的时间相同 D.这几种粒子打在屏上的位置一定相同
【答案】AD
【解析】设加速电场的电压为U1,则有W=qU1,由于这几种粒子所带电荷量相同,所以加速电场对这几种粒子做的功一样多,选项A正确;根据动能定理可得qU1=mv,解得粒子进入偏转电场的速度为v0= ,由于这几种粒子电荷量相同、质量不同,则这几种粒子进入偏转电场的速度不相同,选项B错误;由于不同粒子在加速电场中运动的时间不同,进入偏转电场时的速度大小不同,速度大的粒子在偏转电场中运动的时间短,出偏转电场后,粒子在水平方向上做匀速直线运动,运动到屏上的水平距离相等,所以速度大的粒子打到屏上用的时间短,由此可知这几种粒子运动到屏上所用的时间不相同,选项C错误;设偏转电场的电压为U2,板长为L,两板间的距离为d,粒子在偏转电场中的偏转位移为y,则有y=at2=××=,所以粒子射出偏转电场的偏转位移相等,再根据速度方向的反向延长线过水平位移的中点,可知粒子射出的速度方向相同,故这几种粒子打在屏上的位置一定相同,选项D正确.
12.如图所示,xOy为竖直平面内的直角坐标系,空间存在着沿x轴正方向的匀强电场。一带正电小球,质量为m,电量为q,将其从O点由静止释放,小球在第四象限内沿与x轴成45°的直线运动。重力加速度为g。求:
(1)电场强度大小。
(2)若小球从O点以速度v0进入第一象限,方向与x轴成45°角。小球再次经过x轴时,距O点的距离。
【答案】(1) (2)
【解析】(1)由题意可知,小球所受合力和x轴成45°偏向y轴负向,即:
qE=mgtan 45°
解得:E=
(2)小球进入第一象限后,做匀变速曲线运动。在竖直方向分运动为竖直上抛运动。当小球经过x轴时,竖直位移为零,则:
t=2=
水平方向做匀加速直线运动,则:ax==g
x=v0cos 45°·t+axt2=
13.如图所示,一个电子由静止开始经加速电场加速后,又沿中心轴线从O点垂直射入偏转电场,并从另一侧射出打到荧光屏上的P点,O′点为荧光屏的中心.已知电子质量m=9.0×10-31 kg,电荷量e=1.6×10-19 C,加速电场电压U0=2 500 V,偏转电场电压U=200 V,极板的长度L1=6.0 cm,板间距离d=2.0 cm,极板的末端到荧光屏的距离L2=3.0 cm(忽略电子所受重力,结果保留2位有效数字).求:
(1)电子射入偏转电场时的初速度v0;
(2)电子打在荧光屏上的P点到O′点的距离h;
(3)电子经过偏转电场过程中电场力对它所做的功W.
【答案】(1)3.0×107 m/s (2)0.72 cm (3)5.8×10-18 J
【解析】(1)根据动能定理有eU0=mv,得v0=,代入数据得v0=3.0×107 m/s.
(2)设电子在偏转电场中运动的时间为t,电子射出偏转电场时在竖直方向上的侧移量为y.
电子在水平方向做匀速运动,L1=v0t,
电子在竖直方向上做匀加速运动,y=at2,根据牛顿第二定律有=ma,联立得y=,代入数据得y=0.36 cm.
由类平抛运动可知,电子离开偏转电场时速度的反向延长线过偏转电场的中点M,由图知,==,解得h=0.72 cm.
(3)电子在偏转电场运动的过程中,电场力对它做的功W=ey=5.8×10-18 J.
14.如图,xOy直角坐标系构成一竖直平面,其第一、四象限范围内(含y轴)存在方向竖直向下、场强大小E=5×103 N/C的匀强电场。一个质量m=1.0 kg、带电量q=-4×10-3C的小球(可视为质点),用长度l=0.8 m的不可伸长的绝缘轻绳悬挂在O1(0,0.8 m)点。现将小球向左拉至与x轴距离h=0.2 m的A点处由静止释放,设绳始终未被拉断,g取10 m/s2。求小球:
(1)从A点运动到O点时速度大小。
(2)第一次从O点向右运动,经过与A点等高处位置的横坐标。
(3)第一次离开电场前绳子受到的拉力大小。
【答案】(1)2 m/s (2)x=0.4 m (3)50 N
【解析】(1)设从A点运动到O点时的速度为v0,A运动到O点过程,由机械能守恒定律得:mgh=m
解得:v0==2 m/s
(2)小球所受电场力为:F=qE=20 N
因F-mg>m,小球做类平抛运动,第一次从O点向右运动到与A点等高处过程,y方向上有:a==10 m/s2
h=at2
x方向:x=v0t
解得:x=0.4 m
即横坐标为0.4 m
(3)当线刚拉直时,则有:
+(v0t)2=l2
解得:t=0.4 s
此时有:x=v0t=0.8 m
y=at2=0.8 m
即小球刚好在圆心等高处绳子拉直,而后做圆周运动,此时小球向上的速度为:
v1=at=4 m/s
设小球运动到最高点速度为v2,由动能定理得:
(F-mg)l=m-m
代入数据解得:v2=4 m/s
此时,由牛顿第二定律得:
T+mg-F=m
解得:T=50 N
高考物理一轮复习考点规范练24电容器带电粒子在电场中的运动 人教版(含解析): 这是一份高考物理一轮复习考点规范练24电容器带电粒子在电场中的运动 人教版(含解析),共10页。试卷主要包含了单项选择题,多项选择题,非选择题等内容,欢迎下载使用。
高考物理一轮复习考点回扣练专题(31)电场力的性质(含解析): 这是一份高考物理一轮复习考点回扣练专题(31)电场力的性质(含解析),共12页。试卷主要包含了eq等内容,欢迎下载使用。
高考物理一轮复习考点回扣练专题(28)碰 撞(含解析): 这是一份高考物理一轮复习考点回扣练专题(28)碰 撞(含解析),共15页。试卷主要包含了eq等内容,欢迎下载使用。