


所属成套资源:安徽省高考化学三年(2021-2023)模拟题汇编
安徽省高考化学三年(2021-2023)模拟题汇编-09钠及其化合物
展开
这是一份安徽省高考化学三年(2021-2023)模拟题汇编-09钠及其化合物,共15页。试卷主要包含了单选题等内容,欢迎下载使用。
安徽省高考化学三年(2021-2023)模拟题汇编-09钠及其化合物
一、单选题
1.(2023·安徽马鞍山·统考三模)下列各组实验操作和现象与对应的离子方程式均正确的是
选项
实验操作和现象
离子方程式
A
向2mLNaCl溶液中滴加几滴AgNO3溶液,产生白色沉淀,再滴加氨水,振荡至沉淀溶解
沉淀溶解:AgCl+2NH3=[Ag(NH3)2]++C1-
B
向滴有酚酞的水中,放入绿豆粒大小的钠块,钠块浮在水面、熔化成小球、不停游动、发出嘶嘶响声、溶液变红
钠与水反应:
Na+2H2O=Na+ +OH-+H2↑
C
向2mLNaOH溶液中滴加5滴CuSO4溶液,振荡后加入0.5mL乙醛溶液,加热,有红色固体析出
红色固体析出:CH3CHO+2Cu(OH)2CH3COOH+2Cu↓+2H2O
D
向2mLNaOH溶液中滴加4滴MgCl2溶液,产生白色沉淀,再滴加4滴FeCl3溶液,有红褐色沉淀生成
红褐色沉淀生成:3Mg(OH)2(s)+2Fe3+(aq)2Fe(OH)3(s)+3Mg2+(aq)
A.A B.B C.C D.D
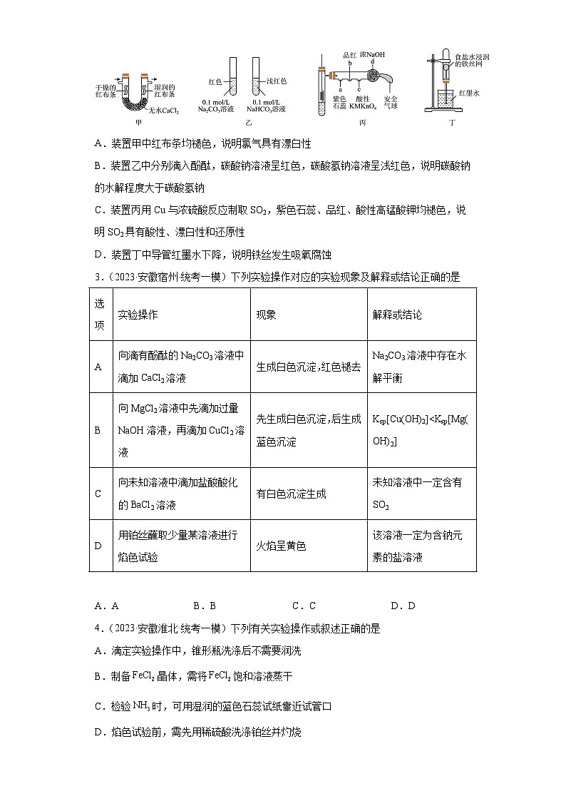
2.(2023·安徽淮南·统考一模)下面甲、乙、丙、丁四个实验,实验现象和结论均正确的是
A.装置甲中红布条均褪色,说明氯气具有漂白性
B.装置乙中分别滴入酚酞,碳酸钠溶液呈红色,碳酸氢钠溶液呈浅红色,说明碳酸钠的水解程度大于碳酸氢钠
C.装置丙用Cu与浓硫酸反应制取SO2,紫色石蕊、品红、酸性高锰酸钾均褪色,说明SO2具有酸性、漂白性和还原性
D.装置丁中导管红墨水下降,说明铁丝发生吸氧腐蚀
3.(2023·安徽宿州·统考一模)下列实验操作对应的实验现象及解释或结论正确的是
选项
实验操作
现象
解释或结论
A
向滴有酚酞的Na2CO3溶液中滴加CaCl2溶液
生成白色沉淀,红色褪去
Na2CO3溶液中存在水解平衡
B
向MgCl2溶液中先滴加过量NaOH溶液,再滴加CuCl2溶液
先生成白色沉淀,后生成蓝色沉淀
Ksp[Cu(OH)2] Cu( OH)2
B
在火焰上灼烧蘸有某无色溶液的玻璃棒
火焰出现黄色
溶液中含Na元素
C
将CH3CH2X与NaOH溶液共热后,取溶液用稀HNO3酸化后加入AgNO3溶液
有淡黄色沉淀生成
X为溴元素
D
常温下,测定Na2CO3溶液和Na2SO3溶液的pH
前者pH比后者的大
酸性:H2SO3 > H2CO3
A.A B.B C.C D.D
9.(2022·安徽宣城·二模)举世瞩目的2022年北京冬奥会成功举办,冬奥会上有许多“化学元素”发挥着重要作用。下列有关说法正确的是
A.部分冬奥场馆建筑应用了新材料碲化镉发电玻璃,其中碲和镉均属于过渡元素
B.颁奖礼服和比赛服装中分别用到的石墨烯和聚氨酯材料,二者均属于高分子化合物
C.利用二氧化碳跨临界制冰技术代替传统的氟利昂制冷剂,有利于保护大气臭氧层
D.火炬使用氢气为燃料实现了零排放,加入钠盐等因发生化学变化产生美丽的焰色
10.(2022·安徽合肥·统考二模)2022年北京冬奥会不仅是运动健儿的“竞技场”,也是前沿科技的“试验田”。下列有关北京冬奥会中的化学知识叙述正确的是( )
A.冬奥礼服内胆添加了石墨烯发热材料,石墨烯属于烯烃类物质
B.“冰丝带”冬奥馆采用二氧化碳跨临界制冰技术,利用了二氧化碳分解吸热原理
C.火炬“飞扬”使用清洁的氢燃料,利用焰色反应给火焰着色,焰色反应是化学变化
D.冬奥餐厅使用了安全的可降解餐具,其材料聚乳酸是由乳酸合成的有机高分子
11.(2022·安徽蚌埠·统考三模)一种电池电解质溶液中盐的结构如图所示。R、W、X、Y、Z为原子序数递增的短周期元素,其中X、Z位于同一主族,R和Y的原子核外电子层数相同。下列说法中正确的是
A.单质熔点:Z>X
B.简单离子半径:R>W>X>Y
C.实验室中少量R单质通常保存在煤油中
D.最高价氧化物对应水化物的酸性强弱:Y>W
12.(2022·安徽蚌埠·统考三模)设NA为阿伏加德罗常数的值,下列说法正确的是
A.4.6g C2H6O中含-OH数为0.1NA
B.常温下pH=4.0的溶液中含H+数目为1×10-4NA
C.标准状况下22.4L Cl2通入水中,转移电子数为NA
D.2mol Na与O2反应生成Na2O和Na2O2的混合物,混合物中离子总数为3NA
13.(2022·安徽宣城·统考二模)下列实验与现象有错误的是
实验
现象
A
在盛有Fe(OH)3胶体的U型管两端加上直流电压
阴极附近的颜色逐渐加深,阳极附近的颜色逐渐变浅
B
将一小块金属钠放在坩埚里加热
剧烈反应,发出黄色火焰,生成白色固体
C
将小木条在Na2SiO3饱和溶液中充分吸湿、浸透,取出沥干后置于酒精灯外焰处
小木条不能正常燃烧
D
将有色布条、有色鲜花分别放入盛有干燥氯气的集气瓶中
有色布条不褪色,鲜花颜色变浅
A.A B.B C.C D.D
14.(2022·安徽黄山·统考二模)2022 年北京冬奥会火炬“飞扬”用氢气为燃料,耐高温碳纤维材料为外壳,铝合金为点火段材料,辅以可调节火焰颜色的“配方”。下列说法错误的是
A.氢气作燃料对环境友好无污染
B.碳纤维不属于天然高分子材料
C.铝合金密度小、易燃
D.含钠元素的“配方”可使火焰呈黄色
15.(2022·安徽淮北·统考一模)下列物质的性质与应用有对应关系的是
A.氨气沸点低,工业上常用液氨作制冷剂
B.HNO3有强氧化性,可用于溶解银
C.NaHCO3溶液显碱性,常作烘焙糕点的膨松剂
D.ClO2具有还原性,可用于自来水的杀菌消毒
16.(2021·安徽蚌埠·统考一模)常温下,下列各组离子定能大量共存的是
A.的溶液中:
B.滴加溶液显红色的溶液中:
C.的溶液中:
D.水电离产生的的溶液中:
17.(2021·安徽合肥·统考一模)在给定条件下,下列选项所示转化关系均能一步实现的是
A. B.
C. D.
18.(2021·安徽蚌埠·统考一模)在给定条件下,下列所示的转化关系均能实现的是
A.FeFe2O3Fe2(SO4)3 B.SiSiO2H2SiO3
C.Al(OH)3Al2O3Na[Al(OH)4] D.NaNa2ONa2CO3
19.(2021·安徽蚌埠·统考一模)完成下列实验,所选择的装置正确的是
A
B
C
D
实验
除去甲烷中的乙烯
完成“喷泉”实验
证明碳酸的酸性强于苯酚
检验NaHCO3的不稳定性
装置
A.A B.B C.C D.D
20.(2021·安徽淮北·统考一模)科学实验中,要尽可能避免干扰因素对实验的影响。下列分析错误的
A.用甲操作检验K+,应透过蓝色钴玻璃观察火焰颜色,来排除Na+干扰
B.用乙装置制备氢氧化亚铁,胶头滴管插到覆盖一层苯的液面以下,以防止空气干扰
C.用丙装置制备并检验乙烯,氢氧化钠溶液用来排除CO2对乙烯检验的干扰
D.丁装置中,读出H2的体积时,待装置冷却至室温,将漏斗缓缓下移至两端的液面处于相平,是为了防止温度和压强对气体体积的影响
参考答案:
1.A
【详解】A.氯化银是白色沉淀,能够溶于氨水,形成[Ag(NH3)2] Cl配合物,现象描述正确,离子方程式书写正确,选项A正确;
B.向滴有酚酞的水中,放入绿豆粒大小的钠块,现象描述正确,离子方程式应该为2Na+2H2O=2Na++2OH-+H2↑,选项B错误;
C.乙醛与新制氢氧化铜悬浊液的反应,现象描述正确,离子方程式应该为CH3CHO + 2Cu(OH)2+NaOHCH3 COONa + Cu2O↓+3H2O,选项C错误;
D.该实验中NaOH 2mL过量,而MgCl2、FeCl3溶于均只加了4滴,则有红褐色沉淀生成是沉淀的生成,不是沉淀的转化,离子方程式为Fe3+ + 3OH- = Fe(OH)3↓,选项D错误;
答案选A。
2.B
【详解】A.氯气不具有漂白性,次氯酸具有漂白性,氯气遇到水生成次氯酸,所以可以观察到左侧红色布条不褪色,右侧有色布条褪色,故A错误;
B.装置乙中分别滴入酚酞,碳酸钠溶液呈红色,碳酸氢钠溶液呈浅红色,说明碳酸钠的溶液碱性强,水解程度大于碳酸氢钠,故B正确;
C.Cu与浓硫酸反应制取SO2需要加热,SO2遇到紫色石蕊溶液变红、SO2遇到品红溶液使其褪色、SO2遇到酸性高锰酸钾使其褪色,说明SO2具有酸性、漂白性和还原性,故C错误;
D.铁丝发生吸氧腐蚀导致试管中压强减小,导管中红墨水液面上升,说明铁丝发生吸氧腐蚀,故D错误;
故选B。
3.A
【详解】A.由于碳酸钠溶液中存在+H2O+OH-,则向滴有酚酞的Na2CO3溶液中滴加CaCl2溶液,由于Ca2++=CaCO3↓,则生成白色沉淀的同时上述平衡逆向移动,导致红色褪去,故能说明Na2CO3溶液中存在水解平衡,A符合题意;
B.向MgCl2溶液中先滴加过量NaOH溶液,再滴加CuCl2溶液,先生成白色沉淀,后生成蓝色沉淀,由于加入的NaOH溶液过量,不一定存在Mg(OH)2转化为Cu(OH)2的过程,故不能说明Ksp[Cu(OH)2]
相关试卷
这是一份新疆高考化学三年(2021-2023)模拟题汇编-07钠及其化合物,共13页。试卷主要包含了单选题,填空题,工业流程题等内容,欢迎下载使用。
这是一份河南高考化学三年(2021-2023)模拟题汇编-11钠及其化合物,共12页。试卷主要包含了单选题,元素或物质推断题,填空题等内容,欢迎下载使用。
这是一份吉林高考化学三年(2021-2023)模拟题汇编-07钠及其化合物,共12页。试卷主要包含了单选题等内容,欢迎下载使用。