所属成套资源:2024届高三新高考化学大一轮复习专题练习(45份)
2024届高三新高考化学大一轮专题练习—卤素及其化合物
展开
这是一份2024届高三新高考化学大一轮专题练习—卤素及其化合物,共18页。试卷主要包含了单选题,非选择题等内容,欢迎下载使用。
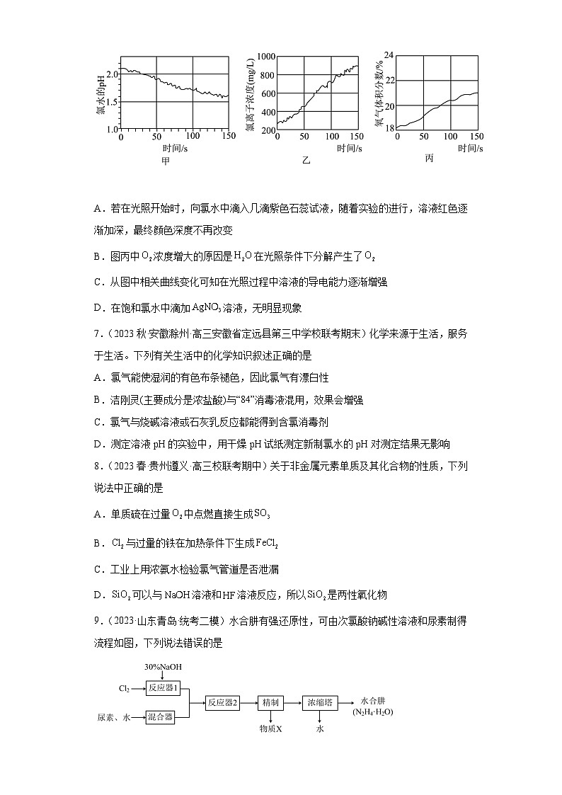
2024届高三新高考化学大一轮专题练习—卤素及其化合物一、单选题1.(河北省邯郸市2023届高考第三次模拟(保温卷)化学试题)下列离子方程式正确的是A.联氨(N2H4)为二元弱碱,在水中的电离方式与氨相似,其二级电离方程式为:+H2O⇌+OH-B.NaHCO3溶液与NaAlO2溶液混合:++H2O=Al(OH)3↓+CO2↑C.Fe(NO3)3溶液中加入过量的HI溶液:2Fe3++2I-=2Fe2++I2D.Na2S2O3溶液与HClO溶液反应:2H++=S↓+SO2↑+H2O2.(2023春·安徽·高三芜湖一中校联考阶段练习)下列关于常见离子的检验方法和结论,其中正确的是A.取样于试管中,加入AgNO3溶液,有白色沉淀生成,证明原溶液一定有Cl-B.取样于试管中,先加入BaCl2溶液,有白色沉淀生成,再加入稀盐酸沉淀不溶解,证明原溶液一定有SOC.取样于试管中,先加入KSCN溶液,无现象,再加氯水后溶液变红,证明原溶液一定有Fe2+D.取样于试管中,加入少量稀盐酸,将产生的气体通入澄清石灰水中,若澄清石灰水变浑浊,则溶液中一定含有CO3.(2022秋·陕西西安·高三长安一中校考期末)已知常温下,浓度均为的4种钠盐溶液的如下表,下列说法中正确的是溶质11.610.38.35.2A.将足量通入溶液,发生反应的离子方程式为B.向氯水中加入固体,可以增大氯水中次氯酸的浓度C.常温下,、、三种溶液,pH最小的是溶液D.溶液中离子浓度大小顺序为4.(2023·全国·高三假期作业)人民对美好生活的向往就是我们的奋斗目标。化学与生活密切相关,下列解释合理的是选项操作或现象解释A节日燃放的烟花五彩缤纷活泼金属单质易燃且火焰颜色各异B食品包装袋中装有“脱氧剂”“脱氧剂”为,能吸收C用在潜水艇和消防员的呼吸面具中能与、反应产生D漂白液与含盐酸的洁厕剂不能混合使用两者混合产生沉淀,影响使用效果A.A B.B C.C D.D5.(2023春·四川南充·高三校考期中)关于实验装置与试剂选择,下列说法正确的是 A.装置①可用作MnO2与浓盐酸反应制Cl2的发生装置B.用装置②吸收尾气NH3可防倒吸C.装置③可用于验证氨气在水中的溶解性D.装置④可用于收集NO2气体6.(2023春·山西朔州·高三朔州市朔城区第一中学校校联考阶段练习)数字化实验将传感器、数据采集器和计算机相连,可利用信息技术对化学实验进行数据的采集和分析。如图是数字化实验得到的光照过程中氯水中的溶液pH、氯离子浓度、氧气体积的变化情况。下列有关说法正确的是 A.若在光照开始时,向氯水中滴入几滴紫色石蕊试液,随着实验的进行,溶液红色逐渐加深,最终颜色深度不再改变B.图丙中浓度增大的原因是在光照条件下分解产生了C.从图中相关曲线变化可知在光照过程中溶液的导电能力逐渐增强D.在饱和氯水中滴加溶液,无明显现象7.(2023秋·安徽滁州·高三安徽省定远县第三中学校联考期末)化学来源于生活,服务于生活。下列有关生活中的化学知识叙述正确的是A.氯气能使湿润的有色布条褪色,因此氯气有漂白性B.洁刚灵(主要成分是浓盐酸)与“84”消毒液混用,效果会增强C.氯气与烧碱溶液或石灰乳反应都能得到含氯消毒剂D.测定溶液pH的实验中,用干燥pH试纸测定新制氯水的pH对测定结果无影响8.(2023春·贵州遵义·高三校联考期中)关于非金属元素单质及其化合物的性质,下列说法中正确的是A.单质硫在过量中点燃直接生成B.与过量的铁在加热条件下生成C.工业上用浓氨水检验氯气管道是否泄漏D.可以与溶液和溶液反应,所以是两性氧化物9.(2023·山东青岛·统考二模)水合肼有强还原性,可由次氯酸钠碱性溶液和尿素制得流程如图,下列说法错误的是 A.“反应器1”中的反应需在较低温度下进行B.“反应器2”中应先加入“反应器1”中溶液后缓慢加入“混合器”中溶液C.“物质X”为和D.每制备水合肼需要消耗尿素10.(2023·山东青岛·统考二模)用如图装置制备次氯酸并验证其氧化性。可以与含水碳酸钠反应得到气体和。下列说法错误的是 A.装置甲中每生成16.8g碳酸氢钠同时生成标准状况下B.装置乙中盛装的是浓硫酸C.将装置丙中次氯酸溶液转移到装置丁中的具体操作是打开关闭D.装置丁中溶液酸性显著增强可证明次氯酸的氧化性11.(2023·江西鹰潭·统考二模)下列有关实验操作、现象与结论都正确的是选项实验操作和现象结论A用坩埚钳夹住一小块用砂纸仔细打磨过的铝箔在酒精灯加热,熔化后的液态铝滴落下来金属铝的熔点较低B向10mL0.1mol•L-1Na2S溶液中滴入2mL0.1mol•L-1ZnSO4溶液,再加入2mL0.1mol•L-1CuSO4溶液,先生成白色沉淀,后生成黑色沉淀Ksp(CuS)<Ksp(ZnS)C充分加热铁粉和硫粉的混合物,冷却后取少量固体于试管中,加入足量稀硫酸,再滴入K3[Fe(CN)6]溶液,产生蓝色沉淀无法充分说明铁被硫氧化至二价铁Fe(Ⅱ)D某钾盐晶体中滴入浓盐酸,产生的气体通入品红溶液中,品红溶液褪色产生的气体一定是SO2 A.A B.B C.C D.D12.(2023春·湖北襄阳·高三襄阳市第一中学校考阶段练习)下列离子方程式正确的是A.FeBr2溶液中通入足量Cl2:2Fe2++Cl2=2Fe3++2Cl-B.将氧气通入酸性碘化钾溶液中:2I-+O2+4H+=I2+2H2OC.Al(OH)3与NaOH溶液反应:OH-+Al(OH)3=2H2O+AlOD.氯气溶于水:Cl2+H2OCl-+ClO-+2H+13.(2023·安徽淮南·统考一模)下面甲、乙、丙、丁四个实验,实验现象和结论均正确的是A.装置甲中红布条均褪色,说明氯气具有漂白性B.装置乙中分别滴入酚酞,碳酸钠溶液呈红色,碳酸氢钠溶液呈浅红色,说明碳酸钠的水解程度大于碳酸氢钠C.装置丙用Cu与浓硫酸反应制取SO2,紫色石蕊、品红、酸性高锰酸钾均褪色,说明SO2具有酸性、漂白性和还原性D.装置丁中导管红墨水下降,说明铁丝发生吸氧腐蚀14.(2023·北京海淀·统考二模)利用下列试剂和如图所示装置制备气体并除去其中的非水杂质,能达到目的的是(必要时可加热,加热及夹持装置已略去)选项气体试剂I试剂Ⅱ试剂ⅢA浓盐酸溶液B浓硝酸饱和溶液C稀盐酸饱和溶液D浓硫酸酸性溶液 A.A B.B C.C D.D 二、非选择题15.(2023·湖北·高三统考期末)用轰击 ,生成g并放出3个中子()。(1)g的原子核内中子数是_______。(2)推测Og在元素周期表的位置_______。(3)2019年科学家首次合成全碳的环形分子,下列说法正确的是_______A.C18和金刚石、石墨互为同素异形体B.C18是一种性质很稳定的化合物C.C20O2、C22O4、C24O6随着碳原子数的增大,氧元素的质量百分含量依次增大D.C22O4、CO、CO2都是碳元素的氧化物(4)写出实验室制取氯气的化学方程式_______;(5)在383K时,将二氧化锰溶解于浓硫酸中,可得硫酸锰[ Mn2 ( SO4)3]并放出氧气。试写出该反应的化学方程式_______;(6)已知铋酸钠( NaBiO3 )是一种浅黄色的粉末,不溶于冷水,它可以在高酸度的溶液中将Mn2+氧化成 ,自身被还原成Bi3+。试写出该反应的离子方程式_______。16.(2023·高三课时练习)我们学过的漂白剂有哪些?它们的漂白原理有何不同?类型化合型氧化型吸附型物质SO2_______活性炭漂白原理与有色物质结合生成无色物质将有色物质氧化为无色物质吸附性实质化学变化化学变化物理变化是否可逆_____________________漂白对象大多数有色物质,能使紫色石蕊褪色某些有色物质,不能使紫色石蕊试液褪色吸附某些有色物质的分子 17.(2023秋·辽宁锦州·高三统考期末)物质类别和核心元素的价态是学习元素及其化合物性质的两个重要认识视角。如图为氯元素的“价类”二维图。请回答下列问题:(1)二维图中类别A是______;B可以代替Cl2成为新时代自来水消毒剂,则B是_____(填化学式);C的焰色试验呈紫色,则C是_____(填化学式)。(2)某同学利用①FeO②KMnO4③NaOH探究盐酸的性质,进行了如下预测:从物质类别上看,盐酸属于酸,可能与______(填标号)发生反应;从化合价角度看,盐酸中Cl-具有______性,可能与______(填标号)发生反应。(3)将传感器插入盛有新制氯水的广口瓶中,强光照射氯水,采集并分析数据绘制图像,图像中纵坐标代表的物理量可能是______(填标号)。a.溶液颜色的变化 b.氯水中氧气的体积分数c.氯水的pH d.溶液的漂白能力(4)若将84消毒液与双氧水混用给游泳池消毒,反应产生的O2促进藻类快速生长,使池水变绿。其反应原理用化学方程式表示为:NaClO+H2O2=NaCl+O2↑+H2O。①该反应说明氧化性:NaClO______O2(填“>”“<”或“=”)。②用单线桥法表示该反应电子转移的方向和数目:NaClO+H2O2=NaCl+O2↑+H2O。______(5)一定温度下,Cl2与NaOH溶液反应生成NaCl、NaClO和NaClO3的混合物,若NaClO与NaClO3的物质的量之比为3∶1,则氧化剂与还原剂的物质的量之比为______。18.(2022秋·广东茂名·高三茂名市第一中学校考期中)2020 年突如其来的“新冠肺炎”使人们认识到日常杀菌消毒的重要性。其中含氯消毒剂在生产生活中有着广泛的用途。(1)①写出新制氯水中,具有氧化性的含氯微粒有_______;②已知KMnO4与浓盐酸反应的化学方程式如下,该反应也可以用来制取氯气:2KMnO4 +16HCl(浓) = 2KCl + 2MnCl2 + 5Cl2↑+8H2O,15.8 g KMnO4能和 _______mol HCl发生上述反应、产生的Cl2在标准状况下的体积为_______L;③实验室还可以利用如下反应制取氯气:KClO3 + 6HCl(浓) = KCl + 3Cl2↑ + 3H2O。若制取标准状况下6.72 L氯气,反应过程中转移电子的物质的量为_______mol;(2)常温下,氯气与消石灰浊液反应得漂白精,Ca(ClO)2是漂白精的有效成分,在此次抗击新冠病毒中发挥了重要作用 ,浸泡衣物时加入漂白精在空气中放置一段时间漂白效果更好,原因用化学方程式表示为:_______;(3)根据如图的溶解度曲线,回答下列问题。①向滤液中加入过量KCl固体可将溶液中Ca(ClO3)2转化为KClO3固体而析出,若溶液中KClO3的含量为100 g·L-1,从该溶液中得到KClO3固体的方法是_______ 。② KClO3与SO2在强酸性条件下可反应制得ClO2,SO2被氧化为SO,该反应的离子方程式为_______ 。
参考答案:1.A【详解】A.氨的电离方程式为:,联氨(N2H4)为二元弱碱,在水中的电离方式与氨相似,其二级电离方程式为:+H2O⇌+OH-,A正确;B.NaHCO3溶液与NaAlO2溶液混合生成氢氧化铝沉淀和碳酸根离子:++H2O=Al(OH)3↓+,B错误;C.Fe(NO3)3溶液中加入过量的HI溶液,铁离子、硝酸根离子完全和碘离子反应生成亚铁离子和一氧化氮、碘单质:,C错误;D.次氯酸具有强氧化性且为弱酸,不能拆;Na2S2O3溶液与HClO溶液反应氧化还原反应生成硫酸根离子和氯离子:,D错误;故选A。2.C【详解】A.只加入溶液,有白色沉淀生成,也可能是原溶液中含有等,A项错误;B.先加入溶液有白色沉淀生成,不能排除Ag+干扰,B项错误;C.先加入KSCN溶液,无现象,说明原溶液中无,再加氯水后溶液变红,证明原溶液一定有,C项正确;D.取样于试管中,加入稀盐酸,产生能使澄清石灰水变浑浊的气体,该气体可能为或,原溶液中可能含、、,D项错误;故选:C。3.B【详解】A.具有强氧化性,与足量反应的离子方程式为:,A错误;B.氯水中存在平衡:,向氯水中加入固体,消耗,使平衡正向移动,可以增大氯水中次氯酸的浓度,B正确;C.、、发生水解,根据的大小,可知的水解程度最小,所以酸性最强,相同温度下,相同浓度的、、三种溶液,pH最小的是溶液,C错误;D.溶液中存在:,,,,其电离程度大于水解程度,所以溶液中离子浓度大小顺序为,D错误; 故选B。4.C【详解】A.某些金属或它们的化合物在无色火焰中灼烧时使火焰呈现特殊颜色,不是因为活泼金属单质易燃的原因,A错误;B.氧化钙不和氧气反应,不做脱氧剂;氧化钙和水反应,可做干燥剂,B错误;C.过氧化钠与水和二氧化碳反应都生成氧气,所以Na2O2用在潜水艇和消防员的呼吸面具中,C正确;D.漂白液与含盐酸的洁厕剂反应为次氯酸盐和盐酸反应生成有毒气体氯气,不是沉淀,D错误;故选C。5.C【详解】A.MnO2与浓盐酸反应制Cl2的反应需要加热,A不正确;B.NH3易溶于水,装置②中的煤油不能起到防止倒吸的作用,所以装置②不可用于吸收尾气NH3,B不正确;C.装置③中,往烧瓶内滴入水,看到气球体积膨胀,则表明烧瓶内气体压强减小,从而表明NH3易溶于水,所以装置③可用于验证氨气在水中的溶解性,C正确;D.NO2易与水反应生成HNO3和NO,所以装置④不可用于收集NO2气体,D不正确;故选C。6.C【详解】A.次氯酸具有强氧化性,能使有色物质褪色且不可逆;若在光照开始时,向氯水中滴入几滴紫色石蕊试液,溶液变红色又褪色,A错误; B.图丙中浓度增大的原因是次氯酸在光照条件下分解产生了,B错误;C.在光照过程中溶液中离子浓度增大,可知在光照过程中溶液的导电能力逐渐增强,C正确; D.饱和氯水中存在氯离子,在饱和氯水中滴加溶液,生成白色氯化银沉淀,D错误;故选C。7.C【详解】A.氯气能使湿润的有色布条褪色,是因为氯气与水反应生成的HClO具有漂白性,氯气没有漂白性,故A错误;B.洁刚灵(主要成分是浓盐酸)与“84”消毒液混用,会发生反应,效果会减弱,故B错误;C.氯气与烧碱溶液反应生成氯化钠、次氯酸钠,与石灰乳反应生成氯化钙、次氯酸钙,次氯酸钠、次氯酸钙均有氧化性,能杀菌消毒,故C正确;D.氯水会漂白pH试纸,故无法用pH试纸测定新制氯水的pH,故D错误;故选C。8.C【详解】A.单质硫与氧气反应只能生成,与氧气的用量无关,A项错误;B.氯气与铁在加热条件下反应,只能生成,B项错误;C.氨气与氯气混合时发生反应3Cl2+8NH3=6NH4Cl+N2,有白烟产生,工业上用浓氨水检验氯气管道是否泄漏,C项正确;D.是酸性氧化物,与溶液反应是其特殊性,D项错误;故选C。9.B【分析】由题给流程可知,反应器1发生的反应为氯气与冷氢氧化钠溶液反应生成次氯酸钠、氯化钠和水,反应的离子方程式为Cl2+2OH-=ClO-+Cl-+H2O,混合器中尿素溶于水得到尿素溶液,反应器2中尿素溶液与次氯酸钠和氢氧化钠混合溶液反应生成水合肼、氢氧化钠和碳酸钠,反应的离子方程式为ClO-+CO(NH2)2+2OH-=Cl-+N2H4•H2O+CO,反应所得溶液经蒸馏分离得到水合肼溶液和含有氯化钠、碳酸钠的混合溶液,水合肼溶液在浓缩塔中除水得到水合肼。【详解】A.氯气在较高温度下与氢氧化钠溶液反应生成氯酸钠、氯化钠和水,所以反应器1中的反应需在较低温度下进行,故A正确;B.次氯酸钠溶液具有强氧化性,能将水合肼氧化,所以为防止水合肼被氧化,反应器2中应先加入混合器中的尿素溶液后缓慢加入反应器1中溶液,故B错误;C.由分析可知,物质X为碳酸钠和氯化钠的混合溶液,故C正确;D.由分析可知,反应器2中发生的反应为ClO-+CO(NH2)2+2OH-=Cl-+N2H4•H2O+CO,则制备1mol水合肼需要消耗尿素的质量为1mol ×60g/mol=60g,故D正确;故选B。10.B【详解】A.装置甲中发生氧化还原反应:2Cl2+2Na2CO3+H2O=Cl2O+2NaHCO3+2NaCl,每生成16.8g(0.2mol)碳酸氢钠则生成0.1molCl2O,标准状况下的体积为2.24L,A项正确;B.装置乙的作用是吸收多余的Cl2,防止干扰后续氧化性的验证,浓硫酸不能除去多余Cl2,故装置乙中盛装的不是浓硫酸,B项错误;C.打开 K2 关闭 K1,则利用压强能将装置丙中液体压入装置丁,C项正确;D.装置丁中溶液酸性显著则说明发生了HClO+HCOOH=HCl+CO2↑+H2O,可证明次氯酸的氧化性,D项正确。答案选B。11.C【详解】A.生成氧化铝的熔点高,包裹在Al的外面,则熔化后的液态铝不会滴落下来,A不合题意;B.Na2S溶液过量,均为沉淀的生成,不一定存在沉淀的转化,则不能比较Ksp(CuS)、Ksp(ZnS)的大小,B不合题意;C.滴入K3[Fe(CN)6]溶液,产生蓝色沉淀,可知反应后溶液含亚铁离子,且可能Fe过量,与硫酸反应后溶液中含亚铁离子,不能证明铁被硫氧化至Fe(Ⅱ),C符合题意;D.如果盐为KClO、高锰酸钾等,加入盐酸后将生成氯气,氯气可也使品红溶液褪色,D不合题意;故答案为:C。12.C【详解】A.溶液中通入足量,也会被氧化,正确的离子方程式为2Fe2++4Br-+3Cl2=2Fe3++2Br2+6Cl-,故A错误;B.将氧气通入酸性碘化钾溶液中,得失电子不守恒,正确的离子方程式为:,故B错误;C.与NaOH溶液反应:,故C正确;D.HClO是弱酸,则氯气溶于水:,故D错误;综上所述,答案为C。13.B【详解】A.氯气不具有漂白性,次氯酸具有漂白性,氯气遇到水生成次氯酸,所以可以观察到左侧红色布条不褪色,右侧有色布条褪色,故A错误;B.装置乙中分别滴入酚酞,碳酸钠溶液呈红色,碳酸氢钠溶液呈浅红色,说明碳酸钠的溶液碱性强,水解程度大于碳酸氢钠,故B正确;C.Cu与浓硫酸反应制取SO2需要加热,SO2遇到紫色石蕊溶液变红、SO2遇到品红溶液使其褪色、SO2遇到酸性高锰酸钾使其褪色,说明SO2具有酸性、漂白性和还原性,故C错误;D.铁丝发生吸氧腐蚀导致试管中压强减小,导管中红墨水液面上升,说明铁丝发生吸氧腐蚀,故D错误;故选B。14.C【详解】A.实验室中制备的Cl2中含有HCl,除去Cl2中的HCl应该用饱和食盐水,而不是NaOH溶液,A不合题意;B.浓硝酸具有强氧化性,能将Na2SO3氧化为Na2SO4,故不能用浓硝酸和Na2SO3来制备SO2,而应该用70%H2SO4和Na2SO3来制备SO2,B不合题意;C.实验室用稀盐酸和CaCO3制备CO2,此时CO2中含有少量的杂质HCl,可用饱和NaHCO3溶液来除去CO2中的HCl,C符合题意;D.实验室可以将浓硫酸和无水乙醇的混合液迅速加热到170℃来制备乙烯,这样制得的乙烯中含有SO2、CO2和乙醇蒸气等杂质,由于乙烯也能被酸性高锰酸钾溶液氧化,故不能用酸性高锰酸钾溶液来除杂,应该用NaOH溶液来除杂,D不合题意;故答案为:C。15.(1)176(2)第七周期0族(3)ACD(4)MnO2+4HCl(浓)MnCl2+Cl2↑+2H2O(5)4MnO2+6H2SO4(浓)2Mn2(SO4)3+6H2O+O2↑(6)2Mn2++5NaBiO3+14H+ =2+5Na++5Bi3++7H2O 【详解】(1)该过程放出3个中子,则A=48+249-3=294,则中子数=294-118=176;(2)原子序数决定了元素在周期表中的位置,则118号元素Og在元素周期表的位置是第七周期0族;(3)A. C18和金刚石、石墨都是氧元素形成的结构不同的单质,故互为同素异形体,A正确;B. 根据结构可知,C18中含有碳碳三键,容易被氧化,故其性质不稳定,B错误;C. 根据分子式C20O2、C22O4、C24O6可知,随着碳原子数的增大,氧元素的质量百分含量依次增大,C正确;D.氧化物是两种元素形成的,其中一种元素是氧元素的化合物,故C22O4、CO、CO2都是碳元素的氧化物,D正确;故选ACD;(4)实验室用二氧化锰和浓盐酸在加热条件下制备氯气,方程式为:MnO2+4HCl(浓)MnCl2+Cl2↑+2H2O;(5)根据题给信息可知,在该反应中,锰元素由+4价降到+3价,氧元素由-2价升高到0价,根据得失电子守恒可知,方程式为:4MnO2+6H2SO4(浓)2Mn2(SO4)3+6H2O+O2↑;(6)在该反应中,锰元素由+2价升高到+7价,Bi由+5价降到+3价,根据得失电子守恒可知,离子方程式为:2Mn2++5NaBiO3+14H+ =2+5Na++5Bi3++7H2O。16. HClO、H2O2、Na2O2、O3 可逆 不可逆 不可逆【详解】次氯酸、过氧化氢、过氧化钠和臭氧都具有强氧化性,能发生氧化漂白,具有不可逆性;二氧化硫化合漂白后加热或久置后会恢复原色;活性炭疏松多孔能够吸附漂白,也具有不可逆性。17.(1) 单质 ClO2 KClO3(2) ①③ 还原 ②(3)b(4) > (5)2∶1或2 【详解】(1)根据价类图可知A是Cl2,仅含有Cl一种元素,因此该物质属于单质;B是+4价的Cl元素的氧化物,则B是ClO2;C是+5价Cl元素的化合物,C的焰色试验呈紫色,说明其中含有K元素,则C是KClO3;(2)从物质类别上看,HCl能够与FeO反应产生FeCl2、H2O;能够与NaOH反应产生NaCl和H2O,故合理选项是①③;从化合价角度看,HCl中Cl元素为-1价,具有强的还原性,能够与具有强氧化性的KMnO4发生氧化还原反应产生Cl2,故合理选项是②;(3)a.Cl2与水发生反应:Cl2+H2OHCl+HClO,强光照射时,HClO分解,该反应正向进行,导致溶液颜色变浅,与图像变化不吻合,a不符合题意;b.Cl2与水发生反应:Cl2+H2OHCl+HClO,强光照射时,HClO分解产生HCl、O2,故强光照射氯水,氯水中氧气的体积分数增大,与图像变化吻合,b符合题意;c.Cl2与水发生反应:Cl2+H2OHCl+HClO,强光照射时,HClO分解产生HCl,使溶液中H+增大,则溶液的pH减小,与图像变化不吻合,c不符合题意;d.氯水是由于含有HClO而具有漂白性,当强光照射时,HClO发生分解反应,导致c(HClO)降低,溶液的漂白能力减弱,与图像变化不吻合,d不符合题意;故合理选项是b;(4)①在反应NaClO+H2O2=NaCl+O2↑+H2O中,NaClO为氧化剂,H2O2为还原剂,物质的氧化性:氧化剂>还原剂,说明氧化性:NaClO>H2O2;②在反应NaClO+H2O2=NaCl+O2↑+H2O中,Cl元素化合价由反应前NaClO中的+1价变为反应后NaCl中的-1价,化合价降低2价;O元素化合价由反应前H2O2中的-1价变为反应后O2中的0价,化合价升高1×2=2价,化合价升降最小公倍数是2,所以NaClO、H2O2、NaCl、O2的系数是1,根据原子守恒可知H2O的系数是1,则用单线桥法表示该反应电子转移的方向和数目为:;(5)一定温度下,Cl2与NaOH溶液反应生成NaCl、NaClO和NaClO3的混合物,若NaClO与NaClO3的物质的量之比为3∶1,假设NaClO3的物质的量是1 mol,则NaClO的物质的量是3 mol,根据氧化还原反应中电子转移数目相等,可知反应产生NaCl的物质的量是3×1 mol+1×5 mol=8 mol,根据Cl元素守恒,可知Cl2的系数是6;根据Na元素守恒,可知NaOH的系数是12,最后根据H、O原子守恒,可知H2O的系数是6,该反应的方程式为:6Cl2+12NaOH=8NaCl+3NaClO+NaClO3+6H2O;在该反应中Cl2既作氧化剂,也作还原剂,在参加反应的6个Cl2中,8个Cl为氧化剂,4个为还原剂,则氧化剂与还原剂的物质的量之比为8:4=2:1。18.(1) HClO,Cl2,ClO- 0.8 5.6 0.5(2)Ca(ClO)2+H2O+CO2=2HClO+CaCO3↓(3) 蒸发浓缩、降温结晶、过滤 2ClO+SO2=2ClO2+SO 【详解】(1)①氯气和水部分反应生成次氯酸和盐酸、次氯酸部分电离出次氯酸根离子,故新制氯水中,具有氧化性的含氯微粒有HClO,Cl2,ClO-;②在反应2KMnO4+16HCl(浓)=2KCl+2MnCl2+5Cl2↑+8H2O中,每有2 mol KMnO4发生反应,反应消耗16 mol HCl,反应过程中转移10 mol电子,反应产生5 mol Cl2;15.8 g KMnO4的物质的量是0.1 mol,其完全反应消耗HCl的物质的量n(HCl)=;反应产生Cl2的物质的量n(Cl2)=,反应产生Cl2在标准状况下的体积V(HCl)=0.25 mol×22.4 L/mol=5.6 L;③实验室还可以利用如下反应制取氯气:KClO3+6HCl(浓)=KCl+3Cl2↑+3H2O。若制取标准状况下6.72 L氯气,n(Cl2)=,根据反应方程式可知:每反应产生3 mol Cl2,反应过程中会转移5 mol电子,则反应产生了0.3 mol Cl2,反应过程中转移电子的物质的量为0.5 mol;(2)浸泡衣物时加入“消毒液在空气中放置一段时间,Ca(ClO)2、CO2、H2O会发生反应产生HClO,溶液中HClO的浓度增大,因而漂白效果更好,原因用化学方程式表示为:Ca(ClO)2+H2O+CO2═2HClO+CaCO3↓;(3)①由图可知,氯酸钾的溶解度受温度影响较大,且低温时溶解度很小;故从该溶液中得到KClO3固体的方法是蒸发浓缩、降温结晶、过滤。② KClO3与SO2在强酸性条件下可反应制得ClO2,SO2被氧化为SO,反应中氯元素化合价由+5变为+4、硫元素化合价由+4变为+6,由电子守恒和质量守恒可知,该反应的离子方程式为2ClO+SO2=2ClO2+SO。
相关试卷
这是一份2024届高三新高考化学大一轮专题练习—卤素及其化合物,共18页。试卷主要包含了单选题,非选择题等内容,欢迎下载使用。
这是一份2024届高三新高考化学大一轮专题练习--卤素及其化合物,共14页。试卷主要包含了单选题,非选择题等内容,欢迎下载使用。
这是一份2024届高三新高考化学大一轮专题练习----卤素及其化合物,共18页。试卷主要包含了单选题,非选择题等内容,欢迎下载使用。

