新高考数学一轮复习课时讲练 第8章 第1讲 空间几何体的结构特征及三视图和直观图 (含解析)
展开
知识点
最新考纲
空间几何体的结构特征及三视图和直观图
了解多面体和旋转体的概念,理解柱、锥、台、球的结构特征.
了解简单组合体,了解中心投影、平行投影的含义.
了解三视图和直观图间的关系,掌握三视图所表示的空间几何体.会用斜二测法画出它们的直观图.
空间几何体的表面积与体积
会计算柱、锥、台、球的表面积和体积.
空间点、直线、平面之间的位置关系
了解平面的含义,理解空间点、直线、平面位置关系的定义.掌握如下可以作为推理依据的公理和定理.
公理1 如果一条直线上的两点在一个平面内,那么这条直线在此平面内.
公理2 过不在一条直线上的三点,有且只有一个平面.
公理3 如果两个不重合的平面有一个公共点,那么它们有且只有一条过该点的公共直线.
公理4 平行于同一条直线的两条直线互相平行.
定理:空间中如果两个角的两边分别对应平行,那么这两个角相等或互补.
空间中的平行关系、垂直关系
理解空间线面平行、线面垂直、面面平行、面面垂直的判定定理和性质定理.
判定定理:
平面外一条直线与此平面内的一条直线平行,则该直线与此平面平行;
一个平面内的两条相交直线与另一个平面平行,则这两个平面平行;
一条直线与一个平面内的两条相交直线都垂直,则该直线与此平面垂直;
一个平面过另一个平面的垂线,则这两个平面互相垂直.
性质定理:
一条直线与一个平面平行,则过这条直线的任一平面与此平面的交线与该直线平行;
如果两个平行平面同时和第三个平面相交,那么它们的交线平行;
垂直于同一个平面的两条直线平行;
两个平面互相垂直,则一个平面内垂直于交线的直线与另一个平面垂直.
空间角
理解直线与平面所成角的概念,了解二面角及其平面角的概念.
空间向量及其运算
了解空间直角坐标系,会用空间直角坐标表示点的位置.
了解空间向量的概念,了解空间向量的基本定理及其意义,了解空间向量的正交分解及其坐标表示.
了解空间向量的加、减、数乘、数量积的定义,坐标表示的运算.
立体几何中的向量方法
了解空间两点间的距离公式、向量的长度公式及两向量的夹角公式.
了解直线的方向向量与平面的法向量.
了解求两直线夹角、直线与平面所成角、二面角的向量方法.
第1讲 空间几何体的结构特征及三视图和直观图
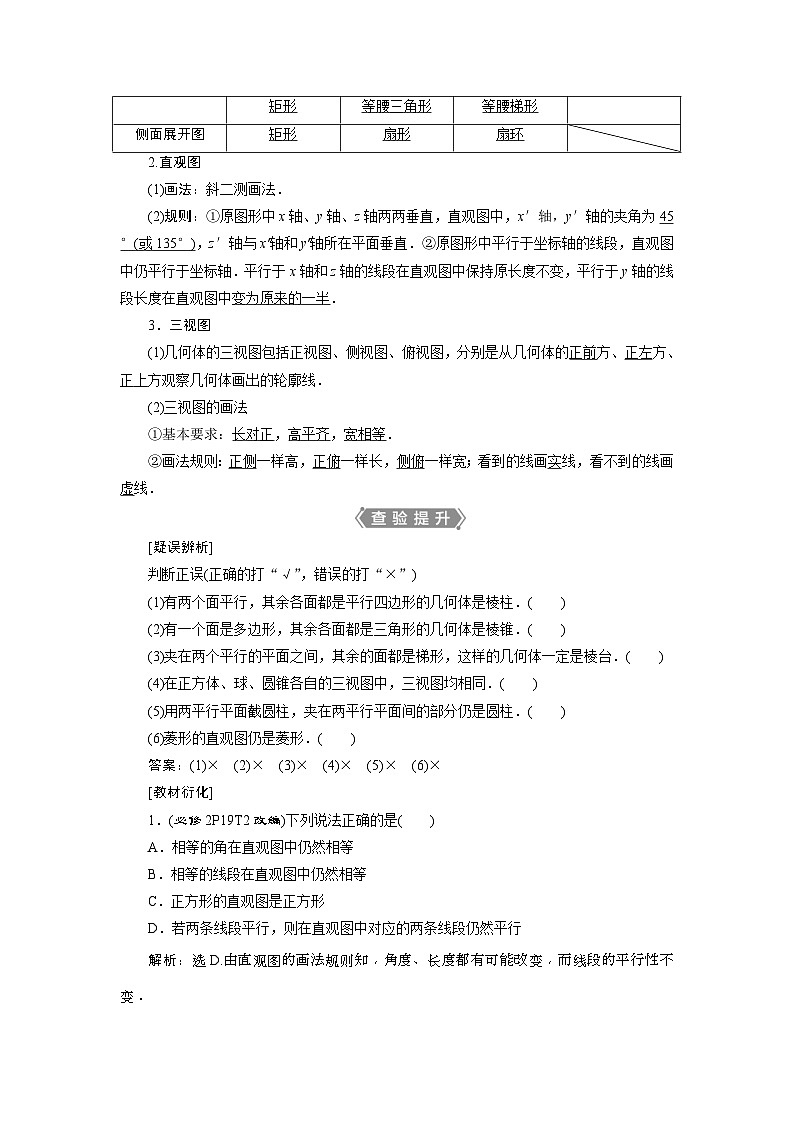
1.空间几何体的结构特征
(1)多面体的结构特征
名称
棱柱
棱锥
棱台
图形
底面
互相平行且相等
多边形
互相平行
侧棱
平行且相等
相交于一点,
但不一定相等
延长线交
于一点
侧面
形状
平行四边形
三角形
梯形
(2)旋转体的结构特征
名称
圆柱
圆锥
圆台
球
图形
母线
互相平行且相等,垂直于底面
相交于
一点
延长线交
于一点
轴截面
全等的
矩形
全等的
等腰三角形
全等的
等腰梯形
圆
侧面展开图
矩形
扇形
扇环
2.直观图
(1)画法:斜二测画法.
(2)规则:①原图形中x轴、y轴、z轴两两垂直,直观图中,x′轴,y′轴的夹角为45°(或135°),z′轴与x′轴和y′轴所在平面垂直.②原图形中平行于坐标轴的线段,直观图中仍平行于坐标轴.平行于x轴和z轴的线段在直观图中保持原长度不变,平行于y轴的线段长度在直观图中变为原来的一半.
3.三视图
(1)几何体的三视图包括正视图、侧视图、俯视图,分别是从几何体的正前方、正左方、正上方观察几何体画出的轮廓线.
(2)三视图的画法
①基本要求:长对正,高平齐,宽相等.
②画法规则:正侧一样高,正俯一样长,侧俯一样宽;看到的线画实线,看不到的线画虚线.
[疑误辨析]
判断正误(正确的打“√”,错误的打“×”)
(1)有两个面平行,其余各面都是平行四边形的几何体是棱柱.( )
(2)有一个面是多边形,其余各面都是三角形的几何体是棱锥.( )
(3)夹在两个平行的平面之间,其余的面都是梯形,这样的几何体一定是棱台.( )
(4)在正方体、球、圆锥各自的三视图中,三视图均相同.( )
(5)用两平行平面截圆柱,夹在两平行平面间的部分仍是圆柱.( )
(6)菱形的直观图仍是菱形.( )
答案:(1)× (2)× (3)× (4)× (5)× (6)×
[教材衍化]
1.(必修2P19T2改编)下列说法正确的是( )
A.相等的角在直观图中仍然相等
B.相等的线段在直观图中仍然相等
C.正方形的直观图是正方形
D.若两条线段平行,则在直观图中对应的两条线段仍然平行
解析:选D.由直观图的画法规则知,角度、长度都有可能改变,而线段的平行性不变.
2.(必修2P8A组T1(1)改编)在如图所示的几何体中,是棱柱的为________.(填写所有正确的序号)
答案:③⑤
3.(P15练习T1改编)已知如图所示的几何体,其俯视图正确的是________.(填序号)
解析:由俯视图定义易知选项③符合题意.
答案:③
[易错纠偏]
如图,长方体ABCDA′B′C′D′中被截去一部分,其中EH∥A′D′.剩下的几何体是( )
A.棱台 B.四棱柱
C.五棱柱 D.六棱柱
解析:选C.由几何体的结构特征,剩下的几何体为五棱柱.故选C.
空间几何体的结构特征
(1)下列说法正确的是( )
A.侧面都是等腰三角形的三棱锥是正三棱锥
B.六条棱长均相等的四面体是正四面体
C.有两个侧面是矩形的棱柱是直棱柱
D.用一个平面去截圆锥,底面与截面之间的部分叫圆台
(2)以下命题:
①以直角三角形的一边为轴旋转一周所得的旋转体是圆锥;
②以直角梯形的一腰为轴旋转一周所得的旋转体是圆台;
③圆柱、圆锥、圆台的底面都是圆面;
④一个平面截圆锥,得到一个圆锥和一个圆台.
其中正确命题的个数为( )
A.0 B.1
C.2 D.3
【解析】 (1)底面是等边三角形,且各侧面三角形全等,这样的三棱锥才是正三棱锥,A错;斜四棱柱也有可能两个侧面是矩形,所以C错;截面平行于底面时,底面与截面之间的部分才叫圆台,D错.
(2)命题①错,因为这条边若是直角三角形的斜边,则得不到圆锥;命题②错,因为这条腰必须是垂直于两底的腰,才得到是圆台的旋转体;命题③对;命题④错,必须用平行于圆锥底面的平面截圆锥才可以得到一个圆锥和一个圆台.
【答案】 (1)B (2)B
空间几何体概念辨析问题的常用方法
1.给出下列命题:
①各侧面都是全等四边形的棱柱一定是正棱柱;
②对角面是全等矩形的六面体一定是长方体;
③长方体一定是正四棱柱.
其中正确的命题个数是( )
A.0 B.1
C.2 D.3
解析:选A.①直平行六面体底面是菱形,满足条件但不是正棱柱;②底面是等腰梯形的直棱柱,满足条件但不是长方体;③显然错误.
2.下列说法正确的是( )
A.以半圆的直径所在直线为旋转轴旋转形成的曲面叫做球
B.有两个面互相平行,其余四个面都是等腰梯形的六面体是棱台
C.棱锥的侧棱长与底面多边形的边长相等,则此棱锥可能是六棱锥
D.圆锥的顶点与底面圆周上任意一点的连线都是母线
解析:选D.球面和球是两个不同的概念,以半圆的直径所在直线为旋转轴旋转形成的曲面叫做球面,球面围成的几何体叫做球,A错误.对于B,如图,满足有两个面平行,其余四个面都是等腰梯形,但它不是棱台,故B错.若六棱锥的所有棱长都相等,则底面多边形是正六边形.由几何图形知,若以正六边形为底面,侧棱长必然要大于底面边长.C错误.由母线的概念知,选项D正确.
空间几何体的三视图(高频考点)
空间几何体的三视图是每年高考的热点,题型为选择题或填空题,难度适中,属于中档题.主要命题角度有:
(1)由空间几何体的直观图识别三视图;
(2)由空间几何体的三视图还原直观图;
(3)由空间几何体的部分视图画出剩余部分视图.
角度一 由空间几何体的直观图识别三视图
(2020·浙江省名校协作体高三联考)“牟合方盖”是我国古代数学家刘徽在研究球的体积的过程中构造的一个和谐优美的几何体.它由完全相同的四个曲面构成,相对的两个曲面在同一个圆柱的侧面上,好似两个扣合(牟合)在一起的方形伞(方盖).其直观图如图,图中四边形是为体现其直观性所作的辅助线.当其正视图和侧视图完全相同时,它的俯视图可能是( )
【解析】 根据直观图以及图中的辅助四边形分析可知,当正视图和侧视图完全相同时,俯视图为B,故选B.
【答案】 B
角度二 由空间几何体的三视图还原直观图
某四棱锥的三视图如图所示,则该四棱锥的最长棱的长度为( )
A.3 B.2
C.2 D.2
【解析】 由三视图还原为如图所示的四棱锥A-BCC1B1,
从图中易得最长的棱长为AC1===2,选B.
【答案】 B
角度三 由空间几何体的部分视图画出剩余部分视图
将一个长方体沿相邻三个面的对角线截去一个棱锥,得到的几何体的正视图与俯视图如图所示,则该几何体的侧(左)视图为( )
【解析】 由几何体的正视图和俯视图可知该几何体为图①,故其侧(左)视图为图②.
【答案】 B
三视图问题的常见类型及解题策略
(1)由几何体的直观图求三视图.注意正视图、侧视图和俯视图的观察方向,注意看到的部分用实线表示,不能看到的部分用虚线表示.
(2)由几何体的部分视图画出剩余的视图.先根据已知的一部分视图,还原、推测直观图的可能形式,然后再找其剩下部分视图的可能形式.当然作为选择题,也可将选项逐项代入,再看看给出的部分三视图是否符合.
(3)由几何体的三视图还原几何体的形状.要熟悉柱、锥、台、球的三视图,明确三视图的形成原理,结合空间想象将三视图还原为实物图.
1.(2020·瑞安四市联考)如图,在正方体ABCDA1B1C1D1中,点P是线段CD的中点,则三棱锥PA1B1A的侧视图为( )
解析:选D.如图,画出原正方体的侧视图,显然对于三棱锥PA1B1A,B(C)点消失了,其余各点均在,从而其侧视图为D.
2.(2020·嘉兴期中)如图(1)、(2)、(3)、(4)为四个几何体的三视图,根据三视图可判断这四个几何体依次为( )
A.三棱台、三棱柱、圆锥、圆柱
B.三棱台、三棱锥、圆锥、圆台
C.三棱柱、四棱锥、圆锥、圆台
D.三棱柱、三棱台、圆锥、圆台
解析:选C.如题图(1)三视图复原的几何体是放倒的三棱柱;
(2)三视图复原的几何体是四棱锥;
(3)三视图复原的几何体是圆锥;
(4)三视图复原的几何体是圆台.
所以(1)(2)(3)(4)的顺序为:三棱柱、四棱锥、圆锥、圆台.故选C.
3.(2020·浙江高校招生选考试题)如图,在三棱锥ABCD中,侧面ABD⊥底面BCD,BC⊥CD,AB=AD=4,BC=6,BD=4,则该三棱锥三视图的正视图为( )
解析:选C.由题意,三棱锥三视图的正视图为等腰三角形,△BCD中,BC⊥CD,BC=6,BD=4,所以CD=2,设C在BD上的射影为E,则12=CE·4,所以CE=3,DE==,故选C.
空间几何体的直观图
如图,矩形O′A′B′C′是水平放置的一个平面图形的直观图,其中O′A′=6 cm,O′C′=2 cm,则原图形是( )
A.正方形 B.矩形
C.菱形 D.一般的平行四边形
【解析】 如图,在原图形OABC中,
应有OD=2O′D′=2×2=4(cm),
CD=C′D′=2 cm,
所以OC===6(cm),
所以OA=OC,
故四边形OABC是菱形,因此选C.
【答案】 C
(变条件、变问法)若本例中直观图为如图所示的一个边长为1 cm的正方形,则原图形的周长是多少?
解:将直观图还原为平面图形,如图.
可知还原后的图形中OB=2,AB==3(cm),于是周长为2×3+2×1=8(cm).
原图与直观图中的“三变”与“三不变”
1.如图所示为一个平面图形的直观图,则它的实际形状四边形ABCD为( )
A.平行四边形 B.梯形
C.菱形 D.矩形
解析:选D.由斜二测画法可知在原四边形ABCD中DA⊥AB,并且AD∥BC,AB∥CD,故四边形ABCD为矩形.
2.在等腰梯形ABCD中,上底CD=1,腰AD=CB=,下底AB=3,以下底所在直线为x轴,则由斜二测画法画出的直观图A′B′C′D′的面积为________.
解析:因为OE= =1,
所以O′E′=,E′F′=.
所以直观图A′B′C′D′的面积为
S′=×(1+3)×=.
答案:
核心素养系列14 直观想象——构造法求解三视图问题的三个步骤
三视图问题(包括求解几何体的表面积、体积等)是培养和考查空间想象能力的好题目,是高考的热点.由三视图还原几何体是解决这类问题的关键,而由三视图还原几何体只要按照以下三个步骤去做,基本都能准确还原出来.这三个步骤是:第一步,先画长(正)方体,在长(正)方体中画出俯视图;第二步,在三个视图中找直角;第三步,判断直角位置,并向上(或向下)作垂线,找到顶点,连线即可.
一个几何体的三视图如图所示,图中直角三角形的直角边长均为1,则该几何体的体积为( )
A. B.
C. D.
【解析】 几何体还原说明:①画出正方体,俯视图中实线可以看作正方体的上底面及底面对角线.②俯视图是正方形,有四个直角,正视图和侧视图中分别有一个直角.正视图和侧视图中的直角对应上底面左边外侧顶点(图中D点上方顶点),将该顶点下拉至D点,连接DA,DB,DC即可.该几何体即图中棱长为1的正方体中的四面体ABCD,其体积为××1×1×1=.故选A.
【答案】 A
如图是一个四面体的三视图,三个三角形均是腰长为2的等腰直角三角形,还原其直观图.
【解】 第一步,根据题意,画正方体,在正方体内画出俯视图,如图①.
第二步,找直角,在俯视图、正视图和侧视图中都有直角.
第三步,将俯视图的直角顶点向上拉起,与三视图中的高一致,连线即可.所求几何体为三棱锥ABCD,如图②.
[基础题组练]
1.下列说法正确的有( )
①两个面平行且相似,其余各面都是梯形的多面体是棱台;
②经过球面上不同的两点只能作一个大圆;
③各侧面都是正方形的四棱柱一定是正方体;
④圆锥的轴截面是等腰三角形.
A.1个 B.2个
C.3个 D.4个
解析:选A.①中若两个底面平行且相似,其余各面都是梯形,并不能保证侧棱会交于一点,所以①不正确;②中若球面上不同的两点恰为球的某条直径的两个端点,则过此两点的大圆有无数个,所以②不正确;③中底面不一定是正方形,所以③不正确;很明显④是正确的.
2.如图所示是水平放置的三角形的直观图,点D是△ABC的BC边的中点,AB,BC分别与y′轴、x′轴平行,则在原图中三条线段AB,AD,AC中( )
A.最长的是AB,最短的是AC
B.最长的是AC,最短的是AB
C.最长的是AB,最短的是AD
D.最长的是AC,最短的是AD
解析:选B.由条件知,原平面图形中AB⊥BC,从而AB
A.①② B.②③
C.③④ D.①⑤
解析:选D.圆锥的轴截面为等腰三角形,此时①符合条件;
当截面不过旋转轴时,
圆锥的轴截面为双曲线的一支,此时⑤符合条件;
故截面图形可能是①⑤.
4.(2020·杭州学军中学高三期中)一个三棱锥的正视图和俯视图如图所示,则该三棱锥的侧视图可能为( )
解析:选D.分析三视图可知,该几何体为如图所示的三棱锥,其中平面ACD⊥平面BCD,故选D.
5.(2020·宁波十校联考)某几何体的正视图与俯视图如图所示,若俯视图中的多边形为正六边形,则该几何体的侧视图的面积为( )
A. B.6+
C.+3 D.4
解析:选A.侧视图由一个矩形和一个等腰三角形构成,矩形的长为3,宽为2,面积为3×2=6.等腰三角形的底边为,高为,其面积为××=,所以侧视图的面积为6+=.
6.(2020·丽水模拟)一锥体的三视图如图所示,则该棱锥的最长棱的棱长为( )
A. B.
C. D.
解析:选C.依题意,题中的几何体是四棱锥EABB1A1,如图所示(其中ABCDA1B1C1D1是棱长为4的正方体,C1E=1),EA==,EA1==,EB==5,EB1==,AB=BB1=B1A1=A1A=4,因此该几何体的最长棱的棱长为,选C.
7.有一个长为5 cm,宽为4 cm的矩形,则其直观图的面积为________.
解析:由于该矩形的面积S=5×4=20(cm2),所以其直观图的面积S′=S=5(cm2).
答案:5 cm2
8.如图所示的Rt△ABC绕着它的斜边AB旋转一周得到的图形是________.
解析:过Rt△ABC的顶点C作线段CD⊥AB,垂足为点D,所以Rt△ABC绕着它的斜边AB旋转一周后得到是以CD作为底面圆的半径的两个圆锥的组合体.
答案:两个圆锥的组合体
9.如图,网格纸上小正方形的边长为1,粗线画出的是某几何体的三视图,则此几何体各面中直角三角形的个数是________.
解析:由三视图知,该几何体是如图所示的四棱锥PABCD,易知四棱锥PABCD的四个侧面都是直角三角形,即此几何体各面中直角三角形的个数是4.
答案:4
10.已知一个正三棱柱的所有棱长均相等,其侧(左)视图如图所示,那么此三棱柱正(主)视图的面积为________.
解析:由正三棱柱的特征及侧(左)视图可得正(主)视图是一个矩形,其中一边的长是侧(左)视图中三角形的高,另一边是棱长.因为侧(左)视图中三角形的边长为2,所以高为,所以正(主)视图的面积为2.
答案:2
11. 如图,在四棱锥PABCD中,底面为正方形,PC与底面ABCD垂直,图为该四棱锥的正视图和侧视图,它们是腰长为6 cm的全等的等腰直角三角形.
(1)根据所给的正视图、侧视图,画出相应的俯视图,并求出该俯视图的面积;
(2)求PA.
解:(1)该四棱锥的俯视图为(内含对角线)边长为6 cm的正方形,如图,其面积为36 cm2.
(2)由侧视图可求得PD== =6(cm).
由正视图可知AD=6 cm,且AD⊥PD,
所以在Rt△APD中,
PA== =6 (cm).
12.如图所示,在侧棱长为2的正三棱锥VABC中,∠AVB=∠BVC=∠CVA=40°,过点A作截面AEF,求△AEF的周长的最小值.
解:如图,将三棱锥沿侧棱VA剪开,并将其侧面展开平铺在一个平面上,则线段AA1的长即为所求△AEF的周长的最小值.
取AA1的中点D,
连接VD,
则VD⊥AA1,∠AVD=60°.
在Rt△VAD中,
AD=VA·sin 60°=3,
所以AA1=2AD=6,
即△AEF的周长的最小值为6.
[综合题组练]
1.(2020·杭州市五校联考)一个四面体的顶点在空间直角坐标系Oxyz中的坐标分别是(1,0,1),(1,1,0),(0,1,1),(0,0,0),画该四面体三视图中的正视图时,以zOx平面为投影面,则得到正视图可以为( )
解析:选A.因为一个四面体的顶点在空间直角坐标系Oxyz中的坐标分别是(1,0,1),(1,1,0),(0,1,1),(0,0,0),几何体的直观图如图,是以正方体的顶点为顶点的一个正四面体,所以以zOx平面为投影面,则得到正视图为A.
2.某四面体的三视图如图,则其四个面中最大的面积是( )
A.2 B.2
C. D.2
解析:选D.在正方体ABCDA1B1C1D1中还原出三视图的直观图,其是一个三个顶点在正方体的右侧面、一个顶点在左侧面的三棱锥,即为D1BCB1,如图所示,其四个面的面积分别为2,2,2,2,故选D.
3.正方体ABCDA1B1C1D1中,点E为棱BB1的中点(如图),用过点A,E,C1的平面截去该正方体的上半部分,则剩余几何体的正视图为( )
解析:选C.过点A,E,C1的平面与棱DD1相交于点F,且点F是棱DD1的中点,截去正方体的上半部分,剩余几何体的直观图如图所示,则其正视图应为选项C.
4.如图,三棱锥VABC的底面为正三角形,侧面VAC与底面垂直,且VA=VC,已知其正(主)视图的面积为,则其侧(左)视图的面积为________.
解析:设三棱锥VABC的底面边长为a,侧面VAC的边AC上的高为h,则ah=,其侧(左)视图是由底面三角形ABC边AC上的高与侧面三角形VAC边AC上的高组成的直角三角形,其面积为×a×h=××=.
答案:
5.如图是一个几何体的正视图和俯视图.
(1)试判断该几何体是什么几何体;
(2)画出其侧视图,并求该平面图形的面积.
解:(1)正六棱锥.
(2)其侧视图如图:
其中AB=AC,AD⊥BC,
且BC的长是俯视图中的正六边形对边的距离,即BC=a,
AD的长是正六棱锥的高,即AD=a,
所以该平面图形的面积S=·a·a=a2.
6.某几何体的三视图如图所示.
(1)判断该几何体是什么几何体?
(2)画出该几何体的直观图.
解:(1)该几何体是一个正方体切掉两个圆柱后得到的几何体.
(2)直观图如图所示:
高考数学一轮复习课时作业:47 空间几何体的结构特征及三视图与直观图 Word版含解析: 这是一份高考数学一轮复习课时作业:47 空间几何体的结构特征及三视图与直观图 Word版含解析,共18页。
新高考数学一轮复习课时讲练 第3章 第1讲 第1讲 变化率与导数、导数的计算 (含解析): 这是一份新高考数学一轮复习课时讲练 第3章 第1讲 第1讲 变化率与导数、导数的计算 (含解析),共17页。试卷主要包含了导数的概念,基本初等函数的导数公式,复合函数的导数,设有抛物线C等内容,欢迎下载使用。
新高考数学一轮复习课时讲练 第1章 第1讲 集合及其运算 (含解析): 这是一份新高考数学一轮复习课时讲练 第1章 第1讲 集合及其运算 (含解析),共17页。试卷主要包含了集合与元素等内容,欢迎下载使用。

