


所属成套资源:浙江省高考化学三年(2021-2023)模拟题分类汇编
浙江省高考化学三年(2021-2023)模拟题分类汇编36铁及其化合物(3)
展开
这是一份浙江省高考化学三年(2021-2023)模拟题分类汇编36铁及其化合物(3),共20页。试卷主要包含了单选题,工业流程题,实验题等内容,欢迎下载使用。
浙江省高考化学三年(2021-2023)模拟题分类汇编36铁及其化合物(3)
一、单选题
1.(2021·浙江·统考模拟预测)下列有关实验的说法不正确的是
A.取5mL0.1mol•L-1KI溶液,加入1mL0.1mol•L-1FeCl3溶液,萃取分离出碘单质后,向溶液中滴加5~6滴15%KSCN溶液变红,说明Fe3+并未完全转化为Fe2+
B.向淀粉溶液中加入硫酸溶液并加热4~5min得到水解液,冷却后加入少量新制氢氧化铜悬浊液,加热至沸腾,未观察到砖红色沉淀,说明淀粉没有水解
C.氯气和甲烷体积比为4∶1的混合气体,光照一段时间后发现瓶壁上有油状液滴附着
D.实验时不慎受溴腐蚀致伤应先用苯或甘油洗伤口,再用水洗
2.(2021·浙江·统考模拟预测)下列说法不正确的是
A.月饼包装中的脱氧剂主要成分是铁粉,为了防止月饼氧化而变质
B.在节假日里燃放的烟花利用了一些金属的焰色反应
C.FeCl3、FeCl2均能通过两种物质直接化合制取
D.金属钠着火时,可用泡沫灭火器扑灭
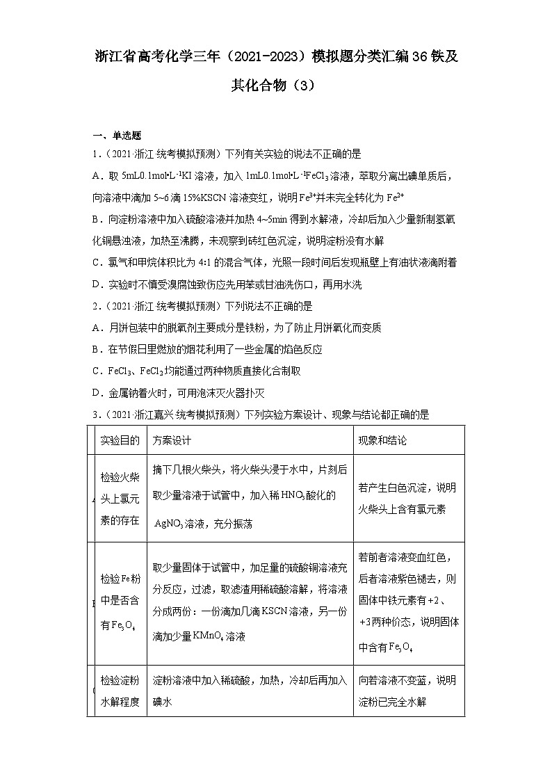
3.(2021·浙江嘉兴·统考模拟预测)下列实验方案设计、现象与结论都正确的是
实验目的
方案设计
现象和结论
A
检验火柴头上氯元素的存在
摘下几根火柴头,将火柴头浸于水中,片刻后取少量溶液于试管中,加入稀酸化的溶液,充分振荡
若产生白色沉淀,说明火柴头上含有氯元素
B
检验粉中是否含有
取少量固体于试管中,加足量的硫酸铜溶液充分反应,过滤,取滤渣用稀硫酸溶解,将溶液分成两份:一份滴加几滴溶液,另一份滴加少量溶液
若前者溶液变血红色,后者溶液紫色褪去,则固体中铁元素有、两种价态,说明固体中含有
C
检验淀粉水解程度
淀粉溶液中加入稀硫酸,加热,冷却后再加入碘水
向若溶液不变蓝,说明淀粉已完全水解
D
探究与的反应
粉加入稀中,加热,再加入少量固体
未加固体前,无明显现象;加入固体后,产生大量气泡,则说明起催化作用
A.A B.B C.C D.D
4.(2021·浙江嘉兴·统考模拟预测)下列说法不正确的是
A.能使酸性溶液变为绿色
B.铁在纯氧中燃烧生成
C.在放电或高温条件下与生成
D.乙烯能使溴的四氯化碳溶液褪色
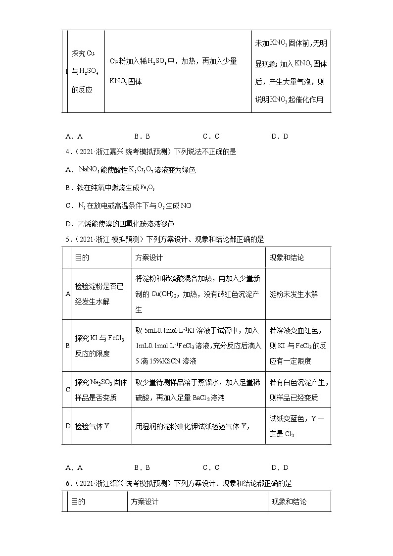
5.(2021·浙江·模拟预测)下列方案设计、现象和结论都正确的是
目的
方案设计
现象和结论
A
检验淀粉是否已经发生水解
将淀粉和稀硫酸混合加热,再加入少量新制的Cu(OH)2,加热,没有砖红色沉淀产生
淀粉未发生水解
B
探究KI与FeCl3反应的限度
取5mL0.1mol·L-1KI溶液于试管中,加入1mL0.1mol·L-1FeCl3溶液,充分反应后滴入5滴15%KSCN溶液
若溶液变血红色,则KI与FeCl3的反应有一定限度
C
探究Na2SO3固体样品是否变质
取少量待测样品溶于蒸馏水,加入足量稀硫酸,再加入足量BaCl2溶液
若有白色沉淀产生,
则样品已经变质
D
检验气体Y
用湿润的淀粉碘化钾试纸检验气体Y,
试纸变蓝色,Y一定是Cl2
A.A B.B C.C D.D
6.(2021·浙江绍兴·统考模拟预测)下列方案设计、现象和结论都正确的是
目的
方案设计
现象和结论
A
探究苯酚与钠的反应
在一支干燥的试管里加入乙醇,再加入约苯酚,振荡。再加入绿豆大小的吸干煤油的金属钠
若有连续的气泡产生,则钠与苯酚反应生成氢气
B
探究蛋白质溶液的性质
取蛋白质溶液于试管中,加入的硫酸铜溶液,再加入3~4滴1%的氢氧化钠溶液,振荡
若有紫玫瑰色沉淀生成,则是蛋白质
C
探究金属铁在氯气气中燃烧所得固体粉末的成分
取少量固体粉末,加入蒸馏水,振荡,迅速滴入5滴溶液
若溶液无血红色,则固体粉末不为
D
探究反应条件对化学平衡的影响
取一支试管,加入乙醇溶液和少量氯化钴晶体,振荡使其溶解,再逐滴滴加蒸馏水,至溶液恰好呈粉红色,然后用酒精灯加热该试管。
若有粉红色变为蓝色,则说明温度能影响化学平衡
A.A B.B C.C D.D
7.(2021·浙江绍兴·统考模拟预测)关于化合物(与性质相似)的性质,下列推测不合理的是
A.与溶液共热产生 B.与铁盐反应生成血红色沉淀
C.与溶液共热产生氨气 D.加热后生成硫脲( )
8.(2021·浙江绍兴·统考模拟预测)下列物质与俗名对应的是
A.苏打:NaHCO3 B.甘氨酸:
C.肥田粉:(NH4)2SO4 D.绿矾:
9.(2021·浙江·模拟预测)下列有关实验的说法不正确的是
A.取少量火柴头的浸泡液于试管中,加AgNO3溶液和稀HNO3,可检验氯元素的存在
B.测定镀锌铁皮锌镀层厚度时,未及时将铁片从稀硫酸中取出,会导致结果偏高
C.纸层析法分离Fe3+和Cu2+的实验中,滤纸纤维所吸附的水作固定相,有机溶剂作流动相
D.往CoCl2·6H2O晶体滴加95%的乙醇溶液至完全溶解,再滴加适量水,溶液可变为紫色
10.(2021·浙江·模拟预测)下列“类比”合理的是
A.Fe与Cl2反应生成FeCl3,则Fe与I2反应生成FeI3
B.钠在空气中加热生成Na2O2,则金属锂在空气中加热也生成Li2O2
C.NH3与HCl反应生成NH4Cl,则N2H4与HCl反应生成N2H6Cl2
D.Na2O2与CO2反应生成Na2CO3和O2,则Na2O2与SO2反应生成Na2SO3和O2
11.(2021·浙江·模拟预测)通过Fe(Ⅱ)、Fe(Ⅲ)之间的转化,将天然烷烃R-H转变为增殖精细化学品,该过程曾被誉为合成化学的“圣杯”,转化过程如图所示。下列有关说法错误的是
A.制备增殖精细化学品的催化剂为[]
B.反应④⑤,均有自由基参加的非氧化还原反应
C.制备增殖精细化学品的总反应为+R-H
D.反应③中有机物发生还原反应
12.(2021·浙江·模拟预测)下列实验方案设计中,能达到实验目的的是
选项
实验目的
实验方案
A
证明Fe2+具有还原性
向较浓的FeCl2溶液中滴入少量酸性KMnO4溶液,观察KMnO4溶液紫色褪去
B
制备少量乙酸乙酯
向乙醇中缓慢加入浓硫酸和冰醋酸,用NaOH溶液收集乙酸乙酯,除去乙醇和乙酸
C
检验CH3CH2Br中的溴原子
取少量CH3CH2Br与NaOH水溶液共热,冷却,再加AgNO3溶液,观察产生沉淀的颜色
D
证明Ksp(ZnS)>Ksp(CuS)
向盛有10滴0.1mol·L-1 Na2S溶液的试管中滴入0.1mol·L-1 ZnSO4溶液,至不再有白色沉淀生成;再向其中加入几滴0.1mol·L-1 CuSO4溶液,观察到产生黑色沉淀
A.A B.B C.C D.D
13.(2021·浙江·模拟预测)下列物质对应的组成正确的是
A.摩尔盐:(NH4)2Fe(SO4)2 B.硝化纤维:
C.生石灰:CaSO4•2H2O D.氯仿:CHCl3
14.(2021·浙江·模拟预测)下列说法正确的是
A.大量SO2排放到空气中,不但能形成酸雨,还易产生光化学烟雾危害环境
B.纯碱是烘焙糕点的发酵粉的主要成分,医疗上是治疗胃酸过多的药剂
C.“天宫二号”空间实验室的太阳能电池板主要材料是二氧化硅
D.铁的化合物应用广泛,FeCl3、FeSO4常用作净水剂
15.(2021·浙江·模拟预测)下列“类比”合理的是
A.Fe与Cl2反应生成FeCl3,则Fe与I2反应生成FeI3
B.SiH4的沸点比CH4高,则PH3的沸点也比NH3高
C.NH3与HCl反应生成NH4Cl,则N2H4与HCl反应生成N2H6Cl2
D.Na2O2与CO2反应生成Na2CO3和O2,则Na2O2与SO2反应生成Na2SO3和O2
16.(2021·浙江·模拟预测)化学与生活、社会发展息息相关。下列有关说法正确的是
A.聚丙烯酸钠可作“尿不湿”的原料
B.植物油、石蜡油、矿物油、地沟油的化学成分完全相同
C.FeO是一种具有磁性的黑色晶体,可作录音磁带的原材料
D.PE(聚乙烯)材料因其无毒且易降解,广泛用于食品包装
17.(2021·浙江·模拟预测)下列类比合理的是
A.常温下,浓硝酸能溶解铜,则浓硝酸也能溶解铁
B.工业上用电解熔融氯化物的方法制备钠和镁,则可用电解熔融氯化铝的方法制备铝
C.溶液中逐滴加入足量氨水先产生沉淀后溶解,则溶液中逐滴加入足量氨水现象相同
D.中Cl的化合价为+1价,则中F的化合价为+1价
二、工业流程题
18.(2021·浙江·模拟预测)锰酸锂离子蓄电池是第二代锂离子动力电池,性能优良。工业上用某软锰矿(主要成分为,还含有少量铁、铝及硅等氧化物)为原料制备锰酸锂()。流程如图:
回答下列问题:。
(1)“浸取”得到的浸取液中阳离子主要是,生成的离子方程式为___________。
(2)滤渣Ⅱ的主要成分是___________;“精制”中加入的量比理论值大得多,其主要原因是___________。
(3)“沉锰”得到的是和滤饼,二者均可被氧化为,若控温氧化时溶液的pH随时间的变化如图,其中pH下降的原因是___________(用化学方程式表示)。
(4)工业上也可以将“精制”后的滤液加入来合成。中S的化合价为+6价,则一个中含过氧键的数目为___________,加入溶液合成发生反应的离子方程式为___________。
(5)“锂化”是将和按4:1的物质的量比配料,球磨3~5h,然后升温至600~750℃,保温24h,自然冷却至室温得产品。所得混合气体的成分是___________。
(6)为测定成品锰酸锂的纯度,实验室可通过连续滴定法测定锰酸锂中锰元素的平均价态。现进行如下实验:
步骤1:取少量成品锰酸锂(假设为)分成两等份,分别置于两只锥形瓶中;
步骤2:向一只锥形瓶中加入稀硝酸和双氧水,完全反应后,中Mn元素转化为,除去过量的双氧水。调节pH,滴加指示剂,用浓度为0.400的EDTA标准溶液滴定,终点时消耗EDTA标准溶液20.00mL(已知:与EDTA反应的化学计量数之比为1:1);
步骤3:向另一锥形瓶中加入1.340g和足量硫酸,充分反应后,用0.100 标准溶液滴定,到达滴定终点时消耗标准溶液20.80mL。
已知:
则此成品锰酸锂中Mn元素的平均化合价为___________。
19.(2021·浙江·模拟预测)工业以炼钢污泥(主要成分为铁的氧化物,还含有CaO、SiO2、C等杂质)为原料制备脱硫剂活性Fe2O3·H2O,并用该脱硫剂处理沼气中H2S的流程如下:
(1)“还原”:还原时加入的废铁屑除了与Fe3+反应外,还与___________(填离子符号)反应。
(2)“除杂”:若使还原后的滤液中Ca2+完全沉淀(离子浓度小于10-6 mol/L),则滤液中c(F-)需大于___________;若溶液的pH偏低,将会导致CaF2沉淀不完全,其原因是___________。
(3)“沉铁”:生成FeCO3沉淀的离子方程式为___________。
(4)“脱硫、再生”:活性Fe2O3·H2O是一种固体脱硫剂(无水Fe2O3无脱硫作用),其原理是将废气中的含硫化合物化学吸附到脱硫剂的孔隙中,发生反应改变其化学组成。当脱硫剂达到饱和后,即不再具有脱硫能力需要对其进行再生。利用活性Fe2O3·H2O脱除沼气中的H2S可转化成Fe2S3·H2O,其脱除及常温下再生的原理如图所示。
①“脱硫”反应的化学方程式为___________。
②工业上要求脱除及再生整个过程温度不能超过90℃,原因是___________;多次“再生”后,脱硫剂的活性不断下降,脱硫效果明显变差的原因可能是___________。
三、实验题
20.(2021·浙江·模拟预测)莫尔盐[(相对分子质量为392)]。某兴趣小组欲制备莫尔盐并测定其纯度。先在封闭体系中利用铁和硫酸制备硫酸亚铁溶液,再将硫酸亚铁溶液和硫酸铵饱和溶液反应,即可得到莫尔盐。实验装置如图。
(1)仪器a的名称为___________。配制溶液时所用的蒸馏水需经煮沸并迅速冷却后再使用,目的是___________。
(2)连好装置,检验气密性后,将过量铁屑和少量碳粉加入c中,加入其他试剂,打开仪器a的塞子,然后旋开K2,为保证硫酸顺利滴入c中,还应采取的操作是___________。
(3)为加快反应速率,需将c中试剂温度保持在80~95℃,一般采取的加热方式是___________。
(4)充分反应一段时间后,打开K3,关闭K1、K2.c中液体会自动流入d中,此时d中发生的主要反应的化学方程式为___________。
(5)经系列操作后,取9.000g实验所得莫尔盐样品配成溶液,用的酸性溶液滴定。消耗酸性溶液,该样品纯度为____%(保留至0.1%)。
参考答案:
1.B
【详解】A.结合5mL 0.1mol/LKI溶液和1mL 0.1mol/LFeCl3溶液知n(KI)=5×10-4mol,n(FeCl3)=1×10-4mol,又该反应离子方程式为2Fe3++2I-=2Fe2++I2,根据化学计量数得:若反应完全发生,Fe3+反应完,但萃取分液后,向水层滴入KSCN溶液,溶液变成血红色,说明溶液中存在Fe3+,说明Fe3+并未完全转化为Fe2+,故A正确;
B.水解后检验葡萄糖在碱性溶液中,水解后没有加碱至碱性,再加入少量新制氢氧化铜悬浊液,不能检验,故B错误;
C.甲烷与氯气在光照的条件下,甲烷中H原子被氯原子取代生成一氯甲烷、二氯甲烷、三氯甲烷、三氯甲烷,其中只有一氯甲烷是气体,其余三种为液体,一段时间后发现瓶壁上有油状液滴附着,故C正确;
D.苯、甘油都是有机溶剂,可以迅速溶解溴,使危害降到最低,所以受溴腐蚀致伤时,应先用苯和甘油洗伤口,再用水洗,故D正确;
故选:B。
2.D
【详解】A.铁具有还原性,能吸收氧气,月饼包装中的脱氧剂主要成分是铁粉,为了防止月饼氧化而变质,故A正确;
B.因不同金属元素的焰色反应能呈现出不同的颜色,因此可用于制作烟花,故B正确;
C.FeCl3可以用铁和氯气发生化合反应制备,FeCl2可以用FeCl3和铁发生化合反应制备,故C正确;
D.钠能和水发生反应生成氢氧化钠和氢气,金属钠着火时,不能用泡沫灭火器扑灭,故D错误;
选D。
3.C
【详解】A.氯酸钾与硝酸银不反应,应先灼烧后溶解,再加AgNO3、稀HNO3检验氯元素,故A错误;
B.Fe与水蒸气高温反应生成铁的氧化物,且Fe可能过量,由操作和现象可知,溶于硫酸后溶液含铁离子、亚铁离子,但不能证明固体产物中铁元素有+2、+3两种价态,故B错误;
C.淀粉遇碘变蓝,若溶液不变蓝,说明淀粉已完全水解,故C正确;
D.Cu与稀硫酸不反应,且酸性溶液中硝酸根离子可氧化Cu,则加入KNO3固体后,产生大量气泡,与催化作用无关,故D错误;
故选:C。
4.B
【详解】A.具有还原性,可在酸性条件下将还原成Cr3+,所以能使酸性溶液变为绿色,A正确;
B.铁在纯氧中燃烧生成,B错误‘
C.在放电或高温条件下与生成,反应的化学方程式为:N2+O22NO,C正确;
D.乙烯的结构简式为CH2=CH2,可与溴的四氯化碳溶液发生加成反应而使其褪色,D正确;
答案选B。
5.B
【详解】A.水解后在碱性溶液中检验葡萄糖,水解后没有加碱至碱性,由操作和现象不能证明淀粉未水解,A 错误;
B.向KI溶液中滴加FeCl3,若FeCl3没有剩余说明反应是完全的,因此向反应后的溶液中加入KSCN溶液,若溶液变红,则说明该反应是有限度的,B正确;
C.应加入盐酸可排除亚硫酸根离子的干扰,但是加入硫酸引入硫酸根,一定会出现白色沉淀,不能确定是否变质,C错误;
D.使湿润的淀粉碘化钾试纸变蓝的气体可能是溴蒸汽也可能是氯气,D错误;
故选B;
6.D
【详解】A.乙醇能与钠发生反应产生氢气,故做实验时,应选乙醚做溶剂来溶解苯酚,不能选乙醇做溶剂来溶解苯酚,A错误;
B.检验所用的试剂应该是氢氧化钠过量、硫酸铜少量,B错误;
C.所得固体往往为多余铁和氯化铁的混合物,加水溶解,铁粉和氯化铁反应生成氯化亚铁,铁过量时溶液中不存在铁离子,加入,溶液不显红色,不能说明固体不含氯化铁,C错误;
D.CoCl2·6H2O呈粉红色,CoCl2呈蓝色;给粉红色溶液加热,若有粉红色变为蓝色,则说明加热使CoCl2·6H2O转化为CoCl2,说明温度能影响化学平衡,D正确;
答案选D。
7.B
【详解】A.NH4SCN中的N为-3价,NaNO2中N为+3价,两者可以发生氧化还原反应生成N2,故A正确;
B.NH4SCN中的SCN-能和Fe3+反应生成血红色的Fe(SCN)3,Fe(SCN)3溶于水,不沉淀,故B错误;
C.NH4SCN中的能和OH-共热生成氨气,故C正确;
D.NH4CNO加热能生成尿素( ),NH4SCN 与NH4CNO性质相似,所以NH4SCN 加热能生成硫脲( ),故D正确;
故选B。
8.C
【详解】A.苏打是碳酸钠的俗称,化学式为Na2CO3;NaHCO3是小苏打的化学式,A错误;
B.甘氨酸是氨基乙酸的俗称,化学式为H2N-CH2-COOH;是丙氨酸化学式,B错误;
C.肥田粉是硫酸铵,化学式为(NH4)2SO4,C正确;
D.绿矾是七水合硫酸亚铁,化学式是FeSO4·7H2O,而ZnSO4·7H2O是皓矾的化学式,D错误;
故合理选项是C。
9.A
【详解】A.火柴头中含有KClO3,电离产生K+、,加入AgNO3溶液,不能发生反应,无明显现象,因此不能检验物质中是否含氯元素,A错误;
B.测定镀锌铁皮锌镀层厚度时,若未及时将铁片从稀硫酸中取出,铁也会与硫酸发生反应产生氢气,因此而导致测得的锌镀层厚度偏高,B正确;
C.纸层析是利用混合物中各组分在固定相和流动相中的溶解度不同而达到分离目的,在纸层析法分离Fe3+ 和Cu2+ 的实验中,常用滤纸作载体,滤纸上所吸收的水分作固定相,有机溶剂作流动相,当流动相流过固定相时,各组分以不同的速度移动,从而使混合物分离,C正确;
D.往CoCl2·6H2O晶体加入95%的乙醇溶液至完全溶解,溶液中存在[CoCl4]2-+6H2O [Co(H2O)6]2++4Cl-,[CoCl4]2-呈蓝色,[Co(H2O)6]2+呈粉红色,加水平衡向正方向移动,溶液可变为紫色溶液,D正确;
故选A。
10.C
【详解】A.Fe与Cl2反应生成FeCl3,则Fe与I2反应生成FeI2,与氧化剂的氧化性强弱有关,类比不合理,A错误;
B.钠在空气中加热生成Na2O2,则金属锂在空气中加热只生成Li2O,与金属的还原性强弱有关,类比不合理,B错误;
C.NH3中N的孤对电子与氢离子形成配位键,H2N-NH2中N的孤对电子与两个氢离子也可以形成配位键,与HCl反应生成N2H6Cl2,类比合理,C正确;
D.Na2O2与CO2反应生成Na2CO3和O2,而Na2O2与SO2反应生成Na2SO4,二氧化硫具有还原性,类比不合理,D错误;
故答案为:C。
11.B
【详解】A. Cl-是反应物,所以制备增殖精细化学品的催化剂为[LnFeⅡ],故A正确;
B.-Cl自由基为0价态,-R自由基也可以看成0价态,相对于单质参加反应,所以反应④⑤都是氧化还原反应,故B错误;
C.反应中有反应物:[LnFeⅡ]、HCl、R-H、,其中反应物[LnFeⅡ]、HCl循环生成了,所以总反应正确,故C正确;
D.反应③无机物铁化合价上升,有机物化合价则降低,被还原,故D正确;
故选B。
12.D
【详解】A.FeCl2溶液中的Fe2+和Cl-均能使酸性KMnO4溶液紫色褪去,不能证明Fe2+具有还原性,A不符合题意;
B.NaOH溶液与乙酸乙酯发生反应,不能收集到乙酸乙酯,B不符合题意;
C.取少量CH3CH2Br与NaOH水溶液共热后,溶液中仍有较大量的NaOH能与AgNO3反应生成沉淀,需先加入HNO3中和NaOH,再加AgNO3溶液,观察产生沉淀的颜色,才能检验CH3CH2Br中的溴原子,C不符合题意;
D.通过将ZnS沉淀转化为CuS沉淀的实验,证明了难溶物质转化为更难溶物质,即Ksp(ZnS)>Ksp(CuS),D符合题意;
故答案选D。
13.D
【详解】A.摩尔盐为六水合硫酸亚铁铵,其化学式为:(NH4)2Fe(SO4)2•6H2O,故A错误;
B.硝化纤维即纤维素硝酸酯,是纤维素在一定条件下与硝酸发生酯化反应得到的,其化学式为:,故B错误;
C.生石灰为氧化钙,其化学式为:CaO,故C错误;
D.氯仿即三氯甲烷,其化学式为:CHCl3,故D正确;
答案选D。
14.D
【详解】A. 大量氮氧化物排放到空气中,不但能形成酸雨,还易产生光化学烟雾危害环境,SO2排放到空气中,能形成酸雨,不易产生光化学烟雾,A错误;
B.碳酸氢钠不稳定,受热易分解、有弱碱性。则小苏打是烘焙糕点的发酵粉的主要成分,医疗上是治疗胃酸过多的药剂,B错误;
C.太阳能电池板主要材料是硅、光导纤维主要成分为二氧化硅,C错误;
D.亚铁离子易被氧化为铁离子、铁离子易水解生成氢氧化铁胶体,能吸附水中的固体悬浮物,并使之沉降,因此FeCl3、FeSO4常用作净水剂,D正确;
答案选D。
15.C
【详解】A.氯气的氧化性大于碘单质,Fe与Cl2反应生成FeCl3,则Fe与I2反应生成FeI2,A错误;
B.组成与结构相似的共价分子:相对分子质量越大,分子间作用力越大,熔沸点越高,则 SiH4的沸点比CH4高,但氨气形成分子间氢键会增大熔沸点,则PH3的沸点比NH3低,B错误;
C. 氨气是碱性气体:NH3与HCl反应生成NH4Cl,氨基有碱性、N2H4由2个氨基连接而成,则N2H4可与HCl反应生成N2H6Cl2,C正确;
D. Na2O2与CO2反应生成Na2CO3和O2,则Na2O2具有强氧化性、SO2有强还原性,Na2O2与SO2反应生成Na2SO4,D错误;
答案选C。
16.A
【详解】A.聚丙烯酸钠有很强的吸水和蓄水能力,切对人体无害,可作“尿不湿”的原料,故A正确;
B.植物油属于油脂,属于酯类,矿物油属于从石油炼制所得的烃类混合物,地沟油是厨房加工过的废弃油,属于油脂,石蜡油是一种矿物油,是从原油分馏中得到的混合物,主要成分为烃类,所以化学成分不相同,故B错误;
C.Fe3O4是一种具有磁性的黑色晶体,可作录音磁带的原材料,故C错误;
D.PE(聚乙烯)材料无毒,可广泛用于食品包装,但其不易降解,引起的环境问题为“白色污染”,故D错误;
故选A。
17.C
【详解】A.常温下,铁在浓硝酸中发生钝化,阻碍反应的继续进行,不能溶于浓硝酸,故A错误;
B.氯化铝是共价化合物,熔融状态下不能导电,则用电解熔融氯化铝的方法不能制备铝,故B错误;
C.硝酸银溶液和硝酸铜溶液都能与氨水反应生成氢氧化银沉淀和氢氧化铜沉淀,生成的氢氧化银沉淀和氢氧化铜沉淀都能与过量的氨水反应生成银氨络离子和铜氨络离子,则分别向硝酸银溶液和硝酸铜溶液中逐滴加入足量氨水,实验现象都是先产生沉淀后溶解,故C正确;
D.氟元素的非金属性强于氧元素,OF2中共用电子对偏向非金属性强的氟原子一方,化合物中氟元素的化合价为—1价,故D错误;
故选C。
18.(1)
(2) Fe(OH)3、Al(OH)3 H2O2在Fe3+作用下部分催化分解
(3)
(4) 1
(5)CO2、O2
(6)+3.2
【分析】根据(1)问信息知,软锰矿浆经过浸取后,MnO2被FeSO4还原为MnSO4,Fe2+被氧化为Fe3+,另外原料中的Fe转化为Fe2+,Al转化为Al3+,在精制过程中,Fe2+被H2O2氧化为Fe3+,加入MnO调节pH可将Fe3+、Al3+转化为Fe(OH)3、Al(OH)3沉淀而除去,Mn2+在沉锰步骤中转化为Mn(OH)2等沉淀,经过控温氧化转化为MnO2,在锂化过程中,MnO2与Li2CO3反应得到产品LiMn2O4。
(1)
由分析知,浸取时,MnO2被FeSO4还原为MnSO4,Fe2+被氧化为Fe3+,根据得失电子守恒初步确定反应方程式为:MnO2+2Fe2+→2Fe3++Mn2+,结合溶液显酸性,在方程式左边添加4个H+配平电荷守恒,在右边添加2个H2O配平元素守恒,得完整方程式为:MnO2+2Fe2++4H+=2Fe3++Mn2++2H2O;
(2)
由分析知,滤渣Ⅱ主要成分为Fe(OH)3、Al(OH)3;因为H2O2在Fe3+催化下会发生分解,为了使Fe2+完全氧化,故H2O2的用量比理论值要多,故此处填:H2O2在Fe3+作用下部分催化分解;
(3)
控温氧化时溶液pH下降,说明有酸性物质生成,推测可能是氧化Mn2(OH)2SO4生成H2SO4导致,对应方程式为:Mn2(OH)2SO4+O2=2MnO2+H2SO4;
(4)
中S元素为+6价,若8个O均为-2价,则S元素为+7价,不符合题意,故推测有2个O是-1价,即形成过氧键,故1个含有1个过氧键;加入K2S2O8可将Mn2+直接氧化为MnO2,被还原为,根据得失电子守恒初步配平反应为:Mn2++→MnO2↓+2,结合溶液显酸性,在方程式右边添加4个H+配平电荷守恒,在左边添加2个H2O配平元素守恒,得完整方程式为:Mn2+++2H2O=MnO2↓+2+4H+;
(5)
由题意初步确定反应为:4MnO2+Li2CO3→LiMn2O4,Mn元素化合价降低,则必然有元素化合价升高,此时只能是氧元素化合价升高,推测生成O2,反应前有碳酸盐,推测另一种气体为CO2,故此处填:O2、CO2;
(6)
由步骤2得,Mn元素总物质的量n=n(EDTA)=0.4000 mol/L×20.00 mL×10-3 L/mL=8×10-3 mol;
在步骤3中,KMnO4测定的是过量的Na2C2O4,由得失电子守恒得关系式:2KMnO4~5Na2C2O4,则剩余的n(Na2C2O4)==,则与样品反应的n’(Na2C2O4)=,假设锰酸锂中Mn元素平均价为+a价,根据得失电子守恒列式得:(a-2)×8×10-3 mol=2×4.8×10-3 mol,解得a=3.2,故此处填+3.2。
19.(1)H+
(2) pH偏低形成HF,导致溶液中F-浓度减小,CaF2沉淀不完全
(3)Fe2+++NH3·H2O=FeCO3↓++ H2O
(4) Fe2O3·H2O+3H2S=Fe2S3·H2O+3H2O 温度超过90℃,Fe2O3·H2O和Fe2S3·H2O均会发生分解 多次“再生”后,脱硫剂表面的大部分孔隙被S或其他物质覆盖,使得脱硫剂的活性下降
【详解】(1)还原时加入的废铁屑除了与Fe3+反应外,还与溶液中过量的硫酸电离产生的H+发生反应。
(2)由于CaF2的溶度积常数Ksp(CaF2)=1.44×10-10,c(Ca2+)=1.0×10-6 mol/L,则c(F-)=。
若溶液的pH偏低,,溶液中的H+与F-会形成弱酸HF,导致溶液中F-浓度减小,CaF2沉淀就不完全。
(3)在沉铁时,溶液中的Fe2+与、NH3·H2O反应产生FeCO3沉淀、和水,反应的离子方程式为:Fe2+++NH3·H2O=FeCO3↓++ H2O。
(4)①根据反应原理可知在“脱硫”反应中,Fe2O3·H2O和H2S反应产生Fe2S3·H2O和H2O,该反应的化学方程式为:Fe2O3·H2O+3H2S=Fe2S3·H2O+3H2O。
②工业上要求脱除及再生整个过程温度不能超过90℃,这是由于温度超过90℃,Fe2O3·H2O和Fe2S3·H2O均会发生分解。
多次“再生”后,脱硫剂的活性不断下降,脱硫效果明显变差的原因可能是由于多次“再生”后,脱硫剂表面的大部分孔隙被S或其他物质覆盖,使得脱硫剂的活性下降。
20.(1) 分液漏斗 减少水中的溶解氧
(2)旋开K1
(3)水浴加热
(4)FeSO4+(NH4)2SO4+6H2O=(NH4)2Fe(SO4)2·6H2O
(5)78.4
【分析】根据题中图示,是先在封闭体系装置c中利用Fe和稀硫酸制备FeSO4溶液,再用制得的FeSO4溶液和(NH4)2SO4饱和溶液反应,在实验过程中加入碳粉的目的是形成原电池,加快反应速率,待锥形瓶中反应完成后,打开K3,关闭K1、K2,利用锥形瓶压强增大,将FeSO4溶液压入到d中反应得到摩尔盐;据此解答。
(1)
根据题中图示装置可知,仪器a为分液漏斗,FeSO4不稳定,易被氧化,配制本实验所需溶液的蒸馏水,均需经煮沸并迅速冷却后再使用,目的是除去水中的溶解氧,防止Fe2+被氧化;答案为减少水中的溶解氧。
(2)
为保证硫酸顺利滴入c中,应该使分液漏斗上下的压强相等,应采取的操作是打开上口玻璃塞,然后旋开K2,还应旋开K1;答案为旋开K1。
(3)
加热的温度低于100℃,常采用水浴加热的方式;答案为水浴加热。
(4)
反应一段时间后,打开K3,关闭K1、K2,c中继续反应产生H2,压强大于大气压,将c中的溶液压入d中,d中硫酸亚铁和饱和硫酸铵发生反应生成摩尔盐,反应的化学方程式为FeSO4+(NH4)2SO4+6H2O=(NH4)2Fe(SO4)2·6H2O;答案为FeSO4+(NH4)2SO4+6H2O=(NH4)2Fe(SO4)2·6H2O。
(5)
溶液与Fe2+发生氧化还原反应,其离子方程式为6Fe2+++14H+═6Fe3++2Cr3++7H2O,由题中信息可知,n(K2Cr2O7)=0.1000mol/L×0.03L=0.003mol,则n[(NH4)2Fe(SO4)2·6H2O]=n(Fe2+)=0.003mol×6=0.018mol,m[(NH4)2Fe(SO4)2·6H2O]=0.018mol×392g/mol=7.056g,该样品的纯度为×100%=78.4%;答案为78.4。
相关试卷
这是一份浙江省高考化学三年(2021-2023)模拟题分类汇编54烃(3),共23页。试卷主要包含了单选题,有机推断题,元素或物质推断题等内容,欢迎下载使用。
这是一份浙江省高考化学三年(2021-2023)模拟题分类汇编35铁及其化合物(2),共13页。试卷主要包含了单选题,多选题,元素或物质推断题等内容,欢迎下载使用。
这是一份浙江省高考化学三年(2021-2023)模拟题分类汇编34铁及其化合物(1),共19页。试卷主要包含了单选题,元素或物质推断题,实验题等内容,欢迎下载使用。