


所属成套资源:2024届高三新高考化学大一轮专题练习题(48份)
2024届高三新高考化学大一轮专题练习-铜及其化合物
展开
这是一份2024届高三新高考化学大一轮专题练习-铜及其化合物,共19页。试卷主要包含了单选题,多选题,非选择题等内容,欢迎下载使用。
2024届高三新高考化学大一轮专题练习-铜及其化合物
一、单选题
1.(2022秋·江西南昌·高三校考阶段练习)纳米材料Cu2O在光电领域有广泛应用。以硫酸厂的废渣(主要成分是CuO,含少量的Fe3O4、Fe2O3、SiO2、Al2O3等)为原料制备Cu2O的流程如图所示。已知:“还原”中氧化产物对环境友好。
下列判断不正确的是
A.制备14.4g Cu2O至少需要0.8g N2H4
B.“酸浸”时未发生氧化还原反应
C.试剂A可能是H2O2
D.“除杂”得到的滤渣的主要成分是Fe(OH)3和Al(OH)3
2.(2022春·吉林白城·高三校考阶段练习)足量铜与一定量浓硝酸反应,得到硝酸铜溶液和NO、NO2的混合气体,这些气体与1.68LO2(标准状况下)混合后通入水中,所有气体完全被水吸收生成硝酸。若向所得硝酸铜溶液中加入6mol/LNaOH溶液至Cu2+恰好完全沉淀,则消耗NaOH溶液的体积是
A.60mL B.50mL C.30mL D.15mL
3.(2022秋·内蒙古包头·高三包头市第九中学校考阶段练习)某工业废水中,存在大量的Na+、Cl-、Cu2+、,欲除去其中的Cu2+、(除试剂c 外,每一步所加的试剂均是过量的),设计的工艺流程如下图所示,下列说法错误的是
A.可以用Ba(OH)2代替NaOH溶液和试剂a
B.试剂a为Na2CO3,试剂b为BaCl2
C.操作X是过滤,必须在加试剂c前进行
D.当不再产生气泡时,说明试剂c已足量
4.(2022秋·江苏·高三校联考阶段练习)下列叙论正确的是
A.向氯水中加入NaHCO3粉末,有气泡产生,说明氯水中含有H+
B.测定新制氯水pH时,用玻璃棒蘸取液体滴在pH试纸上,与标准比色卡对照即可
C.用FeCl3溶液制作印刷电路板,利用了FeCl3溶液的酸性
D.向CuSO4溶液中投入一小块金属钠可置换出铜
5.(2021秋·江苏淮安·高三校考阶段练习)下列常见物质的俗名与化学式相对应的是
A.烧碱——KOH B.明矾——Al2(SO4)3
C.铁红——Fe2O3 D.胆矾—CuSO4
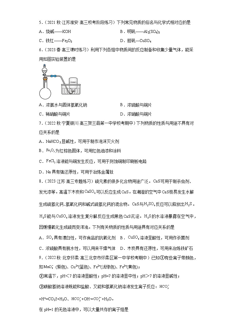
6.(2023春·高三课时练习)利用下列各组中物质间的反应制备和收集少量气体,能采用如图实验装置的是
A.浓氨水与固体氢氧化钠 B.浓硫酸与铜片
C.稀硝酸与铜片 D.浓硝酸与铜片
7.(2022秋·宁夏银川·高三贺兰县第一中学校考期中)下列物质的性质与用途不具有对应关系的是
A.NaHCO3显碱性,可用于制作泡沫灭火剂
B.为红棕色固体,可用红色油漆和涂料
C.溶液能与铜发生反应,可用于刻蚀铜制印刷板电路
D.Na具有强还原性,可用于冶炼金属钛
8.(2023·江苏·高三专题练习)硫元素的很多化合物用途广泛。可用于制杀虫剂、发光漆等。高温下木炭和可以反应生成。在潮湿的空气中极易发生水解生成硫氢化钙、氢氧化钙和碱式硫氢化钙的混合物。与反应可以释放出。能与溶液发生复分解反应生成黑色沉淀。的水溶液暴露在空气中,因缓慢氧化生成硫而变浑浊。下列有关物质的性质与用途具有对应关系的是
A.具有漂白性,可作食品的抗氧化剂 B.溶液呈酸性,可用作杀菌剂
C.浓硫酸具有脱水性,可以用来干燥气体 D.木炭具有还原性,可用来冶炼铁矿石
9.(2022秋·北京怀柔·高三北京市怀柔区第一中学校考期中)已知①有些离子带颜色,如 (紫色)、Cu2+(蓝色)、Fe2+(浅绿色)、Fe3+(黄色);
②常温下,pH<7的溶液显酸性;pH=7的溶液显中性;pH>7的溶液显碱性;
③碳酸氢钠溶液既能和盐酸、又能和氢氧化钠溶液发生离子反应:+H+=CO2↑+H2O、+OH-=+H2O。
在pH=1的无色溶液中,可以大量共存的离子组是
A.Cu2+、、H+、Cl- B.Fe3+、、OH-、K+
C.、、Na+、Ba2+ D.、K+、Cl-、
二、多选题
10.(2022·上海·高三专题练习)当铜的质量一定时,用排水法分别收集铜与足量的浓硝酸和稀硝酸完全反应产生的气体(同温同压)。下列有关叙述中正确的是
A.反应中消耗硝酸的物质的量:前者多,后者少
B.收集到的气体的颜色:前者深,后者浅
C.收集到的气体的体积:前者多,后者少
D.收集到的气体体积两者相等
三、非选择题
11.(2023春·福建福州·高三校联考期中)氮是大气中含量最多的一种元素,氮及其化合物在生产、生活中有着重要作用。请回答:
(1)下列变化属于“氮的固定”的是___________(填字母)。
a.植物从土壤中吸收氮肥 b.硝酸和氨气反应生成氮肥
c.将空气中的氮气转变为氮的化合物 d.大豆的根瘤菌将含氮的化合物转变为植物蛋白质
(2)汽车尾气中的CO、在适宜温度下采用催化转化法处理,使它们相互反应生成参与大气循环的无毒气体。写出NO被CO还原的化学方程式:___________。
(3)工业尾气中氮的氧化物常采用碱液吸收法处理。
①被烧碱溶液吸收时,生成两种钠盐,其物质的量之比为1:1,写出该反应的化学方程式:___________。
②NO与按物质的量之比为1:1被足量NaOH溶液完全吸收后只得到一种钠盐,该钠盐的化学式是___________。
(4)足量铜与一定量浓硝酸反应,得到硝酸铜溶液和、、NO的混合气体,这些气体与3.36L(标准状况)混合后通入水中,所有气体完全被水吸收生成硝酸,若向所得硝酸铜溶液中加入10mol/L NaOH溶液至恰好完全沉淀,则消耗NaOH溶液的体积是___________。
A.60mL B.45mL C.30mL D.15mL
12.(2023春·上海宝山·高三上海交大附中校考期中)常温下,当你把铜投入稀硫酸时,未见反应;当你把铜投入硝酸钠溶液时,也未见反应;可是,把铜投入两者的混合溶液中时,则会发现铜溶解。纳闷了吧,功夫是中国的,熊猫是中国的,但为啥《功夫熊猫》就是美国的?哼…!
(1)上述反应的离子方程式是___________。
(2)若浓硝酸保存不当会略带黄色,可以使其复原的是___________
A.适当加热 B.加入适量水 C.通入适量 D.通入适量
(3)此外,稀硝酸还可反生多种离子反应。下表“离子组”中离子可以共存,且加入试剂后的离子方程式正确的是___________
离子组
加入试剂
离子方程式
A
、、
稀
B
、、
NaOH溶液
C
过量溶液
D
过量氨水
13.(2023春·广东汕尾·高三华中师范大学海丰附属学校校考阶段练习)硝酸是一种具有强氧化性、腐蚀性的强酸,其还原产物因硝酸浓度的不同而有变化,从总体上说,硝酸浓度越高,平均每分子硝酸得到的电子数越少,浓硝酸的还原产物主要为NO2、稀硝酸的还原产物为NO。实验室中,常用Cu与浓HNO3反应制取NO2,用Cu与稀HNO3反应制取NO。
(1)浓硝酸具有以下性质:
①强氧化性 ②酸性 ③还原性 ④不稳定性 ⑤挥发性
下列反应或者现象主要体现了硝酸的什么性质:
①久置浓硝酸显黄色_____(填序号,下同),请写出反应的化学方程式_____。
②用稀硝酸清洗试管壁上的银_____。
③稀硝酸清洗石灰水试剂瓶壁上的固体_____。
(2)请写出实验室中用Cu与稀HNO3反应制取NO的化学方程式并用双线桥标明电子的转移方向及数目______。
(3)64gCu与适量的浓HNO3反应,铜全部作用后,共收集到22.4L气体(标准状况下),反应中消耗的HNO3的物质的量是______(填字母代号)。
A.0.5mol B.1mol C.2mol D.3mol
(4)硝酸的还原产物NO、NO2、N2O等对环境均有副作用,为了可持续发展,当今社会提出的一个新概念:“绿色化学”,它要求从经济、环保和技术上设计可行的化学反应,则下列由单质铜制取硝酸铜的方法可行且符合“绿色化学”的是______(填字母代号)。
A.CuCu(NO3)2
B.CuCuOCu(NO3)2
C.CuCuOCu(OH)2Cu(NO3)2
D.CuCuSO4Cu(NO3)2
(5)实际上硝酸不仅可被还原为NO2或NO,浓度更稀时硝酸还可以被还原为NO2、N2、NH4NO3等,锌与很稀的硝酸反应生成硝酸锌、硝酸铵和水,写出该反应的化学方程式_____,当生成amol硝酸锌时,被还原的硝酸的物质的量为_____。
14.(2023·全国·高三专题练习)硝酸铜晶体[Cu(NO3)2·6H2O],是一种重要的化工原料,常用于农药、镀铜、搪瓷等工业。以辉铜矿(主要成分为Cu2S,含少量Fe2O3、SiO2等杂质)为原料制备硝酸铜晶体的某工艺如图1所示。回答下列问题:
调节溶液pH时选用的物质a可以是_____,几种金属离子沉淀的pH范围如图2所示,“调pH”时应将溶液pH调至_____~_____。
15.(2022秋·河南濮阳·高三统考期末)钢铁应用十分广泛。根据铁及其化合物的性质,完成下列问题。
(1)下列铁的化合物中,可以通过化合反应得到的是_______(填字母序号)。
A.FeCl2 B.FeCl3 C.Fe(OH)3 D.Fe3O4
(2)高铁酸钾(K2FeO4)是一种新型、高效、多功能水处理剂。工业上制备高铁酸钾的一种方法为ClO-+Fe3++OH-→FeO+Cl-+H2O(未配平),该反应中氧化剂与还原剂的物质的量之比为_______。
(3)工业上用废铁锈(主要成分为Fe2O3,含少量的Al2O3与Cu)制取绿矾(FeSO4·7H2O)的流程图如下。请回答下列问题。
①X与Y分别为_______、_______(填化学式)。
②加入过量NaOH溶液发生的离子方程式为_______。
③写出流程图中Cu溶解的离子方程式_______。
16.(2022春·山西朔州·高三朔州市朔城区第一中学校校考开学考试)按要求写出下列方程式:
(1)写出工业制硝酸的化学方程式:
N2→NH3:___________。
NH3→NO:___________。
NO→NO2:___________。
NO2→HNO3:___________。
(2)实验室制氨气的化学方程式:___________
(3)铜与稀硝酸的离子方程式:___________
(4)浓硝酸显黄色是因为中溶有NO2,用化学方程式表示:___________
(5)制取粗硅的化学方程式为:___________
(6)用足量的亚硫酸氢钠溶液吸收氯气,发生的离子方程式为___________
(7)工业上用Fe(OH)3与KClO在KOH碱性溶液中制K2FeO4,离子方程式为:___________
17.(2023春·上海·高三期中)一个完整的氧化还原反应方程式可以拆写成两个“半反应式”,如2Fe3++Cu=2Fe2++Cu2+,可拆写为氧化反应式:Cu-2e=Cu2+,还原反应式:2Fe3++2e-=2Fe2+。并由此实现了化学能与电能的相互转化。据此,回答下列问题。
(1)将反应Zn+2H+=Zn2++H2↑拆写为两个“半反应式”,氧化反应式为:______,还原反应式为:______。
(2)由题(1)反应,设计成原电池如图所示:若电极a为Zn,电极b可选择材料:______(只填一种);电解质溶液是______。
(3)由反应2H2+O22H2O,设计出以稀硫酸为电解质溶液的原电池电极反应式:负极____,正极:_____。
18.(2022秋·安徽合肥·高三合肥市第六中学校考期末)根据你对物质的分类以及阿伏加德罗常数的理解,按要求填空:
(1)下列三组物质中,均有一种物质的类别与其他三种不同:
①MgO、Na2O、CO2、CuO
②H3PO4、H2O、H2SO4、HNO3
③NaOH、Na2CO3、KOH、Ba(OH)2
三种物质依次是___________、___________、___________(填化学式)。
(2)FeCl3溶液能与Cu反应制作印刷电路板,其制作原理可用2FeCl3+Cu=CuCl2+2x表示。
①上式中x的化学式为___________。
②若有32g铜被氧化,则参与反应的FeCl3的质量为___________g。
③该反应的离子方程式为___________。
(3)已知反应方程式:KClO3+6HCl(浓)=KCl+3Cl2↑+3H2O。
用双线桥法标出电子转移的方向和数目:___________。
参考答案:
1.A
【分析】废渣的主要成分是CuO及少量的Fe3O4、Fe2O3、SiO2、Al2O3等,酸浸时金属氧化物都溶解得到含、、、的溶液,只有SiO2不溶。过滤后氧化是将氧化为,试剂A为常见的氧化剂,即试剂B可以调节pH值使和沉淀除去,最后通过还原将还原为,再经过一些操作得到Cu2O。
【详解】A.根据“还原”中氧化产物对环境友好可知N2H4被氧化为 N2,利用升降总数相等,可得到关系,制备14.4g Cu2O至少需要1.6g N2H4,故A错误;
B.“酸浸”时金属氧化物溶解,发生的是复分解反应,未发生氧化还原反应,故B正确;
C.经分析试剂A可能是H2O2,故C正确;
D.据分析可知“除杂”得到的滤渣的主要成分是Fe(OH)3和Al(OH)3,故D正确;
故选A。
2.B
【详解】足量铜与一定量浓硝酸可发生完全反应,则反应后所得溶液为Cu(NO3)2溶液。依据终态法,可建立如下关系式:2Cu~O2~2Cu(NO3)2~4NaOH,n(NaOH)=4n(O2)==0.3mol,V(NaOH)==0.05L=50mL;
故选B。
3.B
【分析】工业废水中存在大量的Na+、Cl-、Cu2+、,欲除去其中的Cu2+、,需先加入过量的NaOH,让Cu2+产生Cu(OH)2沉淀;再加入BaCl2溶液,将转化为BaSO4沉淀;再加入Na2CO3,沉淀过量的Ba2+,过滤后加入盐酸至无气泡产生为止,即可获得纯净的NaCl溶液。
【详解】A.若不考虑生产成本,仅从除杂质的角度考虑,可以用Ba(OH)2代替NaOH溶液和试剂a(BaCl2),因为Ba(OH)2可将Cu2+和都转化为沉淀,A正确;
B.由分析可知,试剂a为BaCl2,试剂b为Na2CO3,若先加入Na2CO3,则无法除去过量的Ba2+,B错误;
C.操作X是分离固体与液体混合物的操作,应为过滤,必须在加试剂c(盐酸)前进行,否则盐酸会溶解Cu(OH)2、BaCO3等沉淀,C正确;
D.当不再产生气泡时,说明溶液中Na2CO3、NaOH全部转化为NaCl等,此时试剂c(盐酸)已足量,D正确;
故选B。
4.A
【详解】A.向氯水中加入NaHCO3粉末,有气泡产生,说明发生,说明氯水中含有H+,故A正确;
B.新制氯水中含有氧化性的HClO,会使有色物质褪色,不能用pH试纸测定其pH值,故B错误;
C.用FeCl3溶液制作印刷电路板,发生,利用了FeCl3溶液的氧化性,故C错误;
D.向CuSO4溶液中投入一小块金属钠,会生成蓝色絮状沉淀和无色气体,不能置换出铜,故D错误;
故答案为:A。
5.C
【详解】A.NaOH俗称烧碱,A错误;
B.明矾的化学式为,B错误;
C.Fe2O3为红棕色,因此俗称铁红,C正确;
D.胆矾是,D错误。
因此,本题选C。
6.C
【详解】A.浓氨水与固体氢氧化钠混合可制备NH3,但NH3极易溶于水,不能用排水法收集,A错误;
B.浓硫酸与铜片加热生成SO2,装置没有加热的仪器,且SO2溶于水,不能用排水法收集,B错误;
C.稀硝酸与铜片反应生成NO,可以用排水法收集,C正确;
D.浓硝酸与铜片反应生成NO2,NO2与水反应生成NO,因此不能用排水法收集,D错误;
故选C。
7.A
【详解】A.泡沫灭火器的原理为NaHCO3和Al2(SO4)3两种物质在水溶液中额能够发生双水解反应生成CO2和Al(OH)3, NaHCO3本身不显碱性,A符合题意;
B.利用为红棕色固体且在通常情况下性质稳定,可用红色油漆和涂料,B不合题意;
C.溶液能与铜发生反应,方程式为:Cu+2FeCl3=CuCl2=2FeCl2,根据此原理工业上可用于刻蚀铜制印刷板电路,C不合题意;
D.Na具有强还原性,可用于冶炼金属钛,反应方程式为:4Na+TiCl44NaCl+Ti,D不合题意;
故答案为:A。
8.D
【详解】A.具有还原性,可作食品的抗氧化剂,A项错误;
B.溶液中铜离子有一定的氧化性,可用作杀菌剂,B项错误;
C.浓硫酸具有吸水性,可以用来干燥气体,C项错误;
D.木炭具有还原性,可用来冶炼铁矿石,D项正确;
故答案选D。
9.D
【分析】pH=1的溶液呈酸性。
【详解】A.Cu2+在水溶液中呈蓝色,A不符合题意;
B.Fe3+呈黄色,且Fe3+、OH-会发生反应生成沉淀,不能大量共存,B不符合题意;
C.在酸性溶液中,能与酸反应生成二氧化碳气体等,不能大量存在,C不符合题意;
D.在酸性溶液中,、K+、Cl-、都不发生化学反应,能稳定存在,D符合题意;
故选D。
10.AD
【分析】铜与浓硝酸和稀硝酸反应的化学方程式分别为:
①Cu+4HNO3(浓)=Cu(NO3)2+2NO2↑+2H2O;
②3Cu+8HNO3(稀)=3Cu(NO3)2+2NO↑+4H2O;
当排水法收集时,NO2又会与水反应:③3NO2+H2O = 2HNO3+NO,由此解答;
【详解】A.根据方程式①和②可知,当铜的质量相同时,①中消耗的硝酸比②多,A正确;
B.由分析可知排水法收集到的气体均为NO为无色气体,B错误;
C.根据方程式①和③,3Cu~6NO2~2NO,与②相比,可知,收集到气体的物质的量相同,在同温同压下,气体物质的量之比等于气体体积比,所以收集到的气体体积相同,C错误;
D.根据上述分析,D正确;
故答案为:AD。
11.(1)c
(2)2NO+2CON2+2CO2
(3) 2NO2+2NaOH=NaNO3+NaNO2+H2O NaNO2
(4)A
【详解】(1)游离态氮元素转化为化合态氮元素的过程称为氮的固定,则
a.植物从土壤中吸收氮肥属于化合态氮元素之间的转化,不是氮的固定,a不符合;
b.硝酸和氨气反应生成氮肥属于化合态氮元素之间的转化,不是氮的固定,b不符合;
c.将空气中的氮气转变为氮的化合物属于氮的固定,c符合;
d.大豆的根瘤菌将含氮的化合物转变为植物蛋白质属于化合态氮元素之间的转化,不是氮的固定,d不符合;
答案选c。
(2)汽车尾气中的CO、在适宜温度下采用催化转化法处理,使它们相互反应生成参与大气循环的无毒气体,生成物是氮气和二氧化碳,则NO被CO还原的化学方程式为2NO+2CON2+2CO2。
(3)①被烧碱溶液吸收时,生成两种钠盐,其物质的量之比为1:1,根据原子守恒可知应该是硝酸钠和亚硝酸钠,同时还有水生成,该反应的化学方程式为2NO2+2NaOH=NaNO3+NaNO2+H2O。
②NO与按物质的量之比为1:1被足量NaOH溶液完全吸收后只得到一种钠盐,属于+2价和+4价氮元素之间的归中反应,所以该钠盐的化学式是NaNO2。
(4)Cu与硝酸反应生成硝酸铜与氮的氧化物,氮的氧化物与氧气、水反应又得到硝酸,反应后溶液中加入NaOH溶液生成Cu(OH)2沉淀,纵观整个过程,Cu提供电子等于氧气获得电子等于Cu(OH)2中氢氧根离子物质的量,则n(NaOH)=n(OH-)=,则消耗NaOH溶液的体积是0.6mol÷10mol/L=0.06L=60mL,故选A。
12.(1)3Cu+2+8H+=2NO↑+4H2O+3Cu2+
(2)D
(3)C
【详解】(1)Cu、、H+反应生成铜离子、NO和水,离子方程式为3Cu+2+8H+=2NO↑+4H2O+3Cu2+。
(2)A.加热会促进浓硝酸分解,A错误;
B.加入适量水,无法彻底除去NO2,B错误;
C.通入适量NO2,无法除去浓硝酸中的NO2,C错误;
D.通入适量O2,O2与NO2、H2O反应生成HNO3,化学方程式为4NO2+O2+2H2O=4HNO3,可使其复原,D正确;
故答案选D。
(3)A.亚铁离子、硝酸根离子和氢离子反应的离子方程式为3Fe2++4H++=3Fe3++2H2O+NO↑,A错误;
B.铁离子和碘离子无法大量共存,B错误;
C.碳酸氢根离子与过量氢氧化钡反应,离子方程式为,C正确;
D.镁离子、氢离子与过量氨水反应,生成物中应该有铵根离子,D错误;
故答案选C。
13.(1) ④ 4HNO3(浓) 4NO2↑+O2↑+2H2O ①② ②
(2)
(3)D
(4)B
(5) 4Zn+10HNO3=4Zn(NO3)2+NH4NO3+3H2O mol
【详解】(1)①久置浓硝酸显黄色是因为浓硝酸具有不稳定性,与热或光受热分解生成二氧化氮、氧气和水,二氧化氮溶于浓硝酸使溶液呈黄色,反应的化学方程式为4HNO3(浓) 4NO2↑+O2↑+2H2O,故答案为:④;4HNO3(浓) 4NO2↑+O2↑+2H2O;
②用稀硝酸清洗试管壁上的银发生的反应为稀硝酸与银反应生成硝酸银、一氧化氮和水,反应中稀硝酸表现氧化性和酸性,故答案为:①②;
③稀硝酸清洗石灰水试剂瓶壁上的固体发生的反应为稀硝酸与碳酸钙反应生成硝酸钙和水,反应中稀硝酸表现酸性,故答案为:②;
(2)铜与稀硝酸反应生成硝酸铜、一氧化氮与水,反应中铜元素化合价升高被氧化,铜为反应的还原剂、硝酸铜为氧化产物,氮元素的化合价部分降低被还原,硝酸表现酸性和强氧化性,表示电子转移方向及数目的双线桥为,故答案为:;
(3)铜与浓硝酸反应生成硝酸铜、二氧化氮与水,反应中硝酸的浓度减小变为稀硝酸,铜与稀硝酸反应生成硝酸铜、一氧化氮与水,则铜与浓硝酸反应得到硝酸铜和一氧化氮和二氧化氮的混合气体,由氮原子个数守恒可知,被还原的硝酸的物质的量为=1mol,由铜原子和氮原子个数守恒可知,表现酸性的硝酸的物质的量为×2=2mol,则参加反应的硝酸的物质的量为1mol+2mol=3mol,故选D;
(4)A.铜与硝酸反应会生成有毒氮的氧化物,则制备硝酸铜的过程中生成的氮的氧化物会污染空气,不符合绿色化学的要求,故错误;
B.铜与氧气反应生成氧化铜,氧化铜与硝酸反应生成硝酸铜和水,则制备硝酸铜的过程中不会生成的氮的氧化物污染空气,符合绿色化学的要求,故正确;
C.由质量守恒定律可知,氧化铜不能仅用催化剂就能转化为氢氧化铜,则制备硝酸铜的方案不科学,故错误;
D.铜与浓硫酸共热反应会生成二氧化硫,常温下不反应,制备硝酸铜的方案不科学,故错误;
故选B;
(5)由题意可知,锌与很稀的硝酸反应生成硝酸锌、硝酸铵和水,反应的化学方程式为4Zn+10HNO3=4Zn(NO3)2+NH4NO3+3H2O,由方程式可知,当生成amol硝酸锌时,被还原的硝酸的物质的量为mol,故答案为:4Zn+10HNO3=4Zn(NO3)2+NH4NO3+3H2O;mol。
14. CuO、Cu(OH)2、Cu2(OH)2CO3 3.2 4.7
【分析】辉铜矿(主要成分为Cu2S,含少量Fe2O3,、SiO2等杂质)加入稀硫酸和氯化铁溶液,反应生成硫单质、亚铁离子、铜离子,二氧化硅不反应,过滤得到滤渣1是硫和二氧化硅,向滤液中加入适量过量的铁单质,充分反应过滤,滤液主要含有亚铁离子,滤渣2主要成分是铜单质,还有少量铁,向滤渣2中加入稀硝酸,再通入过量的空气,将氮的氧化物转化为硝酸,再向溶液中加入氧化铜等物质调节pH值促进铁离子水解,再过滤将滤液经过一系列过程得到硝酸铜晶体。
【详解】调节溶液pH时,主要利用加入的物质消耗Fe3+水解生成的氢离子,使其水解程度增大而转化为沉淀,为防止引入新的杂质,物质a可以是CuO或Cu(OH)2或Cu2(OH)2CO3;“调pH”时应将溶液中Fe3+全部沉淀,而Cu2+不能沉淀,因此要将溶液pH调至3.2~4.7。
15.(1)ABCD
(2)3:2
(3) Fe H2SO4 Al2O3+2OH-=2AlO+H2O Cu+2Fe3+=Cu2++2Fe2+
【详解】(1)A.2FeCl3+Fe=3FeCl2,能通过化合反应得到,故A正确;
B.铁在氯气中点燃可得氯化铁,3Cl2+2Fe2FeCl3,是化合反应,故B正确;
C.氢氧化亚铁可被氧化为氢氧化铁,4Fe(OH)2+O2+2H2O=4Fe(OH)3,是化合反应,故C正确;
D.铁在氧气中点燃可得四氧化三铁,3Fe+2O2Fe3O4,是化合反应,故D正确;
故答案为:ABCD;
(2)对于ClO-+Fe3++OH-→FeO+Cl-+H2O,Cl元素从+1降至-1价,ClO-是氧化剂,降低了2,Fe元素从+3升至+6价,Fe3+是还原剂,升高了3,由升降守恒,氧化剂与还原剂的物质的量之比为3:2;
(3)废铁锈中Al2O3与过量NaOH溶液反应生成NaAlO2溶液和水,滤渣是Fe2O3、Cu,加入过量稀硫酸与Fe2O3反应生成硫酸铁和水,硫酸铁与铜反应生成硫酸铜和硫酸亚铁,加入Fe单质将硫酸铜置换出铜单质,滤渣为过量Fe、Cu,滤液是FeSO4,加入足量稀硫酸与铁反应生成FeSO4,最终得到绿矾晶体;
①加入X是将混合溶液中硫酸铜置换出铜单质,则X为Fe,滤渣为过量Fe、Cu,加入足量稀硫酸与铁反应生成FeSO4,则Y为H2SO4;
②废铁锈中Al2O3与过量NaOH溶液反应生成NaAlO2溶液和水,反应的离子方程式为Al2O3+2OH-=2AlO+H2O;
③流程图中Cu与硫酸铁溶液反应生成硫酸铜和硫酸亚铁,反应的离子方程式Cu+2Fe3+=Cu2++2Fe2+。
16.(1) N2+3H22NH3 4NH3+5O24NO+6H2O 2NO+O2=2NO2 3NO2+ H2O =2HNO3+NO
(2)2NH4Cl+Ca(OH)2CaCl2+2NH3↑+2H2O
(3)3Cu+8H++2NO =3Cu2++2NO↑+4H2O
(4)4HNO3═4NO2↑+O2↑+2H2O
(5)SiO2+2CSi+2CO↑
(6)4HSO+Cl2═2Cl-+SO+3SO2↑+2H2O
(7)3ClO-+2Fe(OH)3+4OH-=2FeO+3Cl-+5H2O
【解析】(1)
N2和氢气在催化剂下反应生成NH3,化学方程式为:N2+3H22NH3;NH3和氧气反应生成NO和水,化学方程式为:4NH3+5O24NO+6H2O;NO和氧气反应生成NO2,化学方程式为:2NO+O2=2NO2;NO2和水反应生成HNO3和NO,化学方程式为:3NO2+ H2O =2HNO3+NO;
(2)
实验室用氯化铵和熟石灰混合物加热来制取氨气,生成氨气、水和氯化钙,反应的化学方程式是:2NH4Cl+Ca(OH)2CaCl2+2NH3↑+2H2O;
(3)
金属铜与稀硝酸反应生成硝酸铜、一氧化氮和水,其离子方程式为3Cu+8H++2NO=3Cu2++2NO↑+4H2O;
(4)
浓硝酸具有不稳定性,见光易分解,生成二氧化氮,二氧化氮溶于硝酸而呈黄色,反应方程式为4HNO3═4NO2↑+O2↑+2H2O;
(5)
制取粗硅是将二氧化硅与焦炭高温反应生成硅和一氧化碳,方程式为:SiO2+2CSi+2CO↑;
(6)
足量的亚硫酸氢钠溶液与少量氯气反应,离子方程式为:4HSO+Cl2═2Cl-+SO+3SO2↑+2H2O;
(7)
碱性溶液中,KClO氧化Fe(OH)3生成K2FeO4,Fe元素化合价从+3价升至+6,Cl元素从+1降至-1,由得失电子守恒和质量守恒可得反应的离子方程式为:3ClO-+2Fe(OH)3+4OH-=2FeO+3Cl-+5H2O,故D正确。
17.(1) Zn-2e-=Zn2+ 2H++2e-=H2↑
(2) Cu 稀H2SO4
(3) 2H2-4e-=4H+ O2+4H++4e-=2H2O
【分析】半反应就是把氧化反应和还原反应分开写,相当于电极反应式。据此可完成第一问。第二问的电极b的材料,比锌稳定的导体都可以,如铜、石墨等。书写第三问的电极反应式,要考虑到溶液是酸性的,反应式中不能出现OH-。
【详解】(1)根据方程式知,锌失电子发生氧化反应,反应式为:Zn-2e-=Zn2+;氢离子得电子发生还原反应,反应式为:2H++2e-=H2↑,故答案为:Zn-2e-=Zn2+;2H++2e-=H2↑。
(2)反应Zn+2H+=Zn2++H2↑,若电极a为Zn,电极b不如锌活泼的金属或导电的非金属,如铜等,电解质溶液为含有氢离子的非氧化性强酸,可以是稀H2SO4,故答案为:Cu;稀H2SO4。
(3)由反应2H2+O22H2O,设计出以稀硫酸为电解质溶液的原电池,负极上氢气失电子发生氧化反应,电极反应式为:2H2-4e-=4H+,正极上氧气得电子发生还原反应,电极反应式为:O2+4H++4e-=2H2O,故答案为:2H2-4e-=4H+;O2+4H++4e-=2H2O。
18.(1) CO2 H2O Na2CO3
(2) FeCl2 162.5 2Fe3++Cu=2Fe2++Cu2+
(3)
【详解】(1)①中除二氧化碳为非金属氧化物外,其他三种都是金属氧化物;②中除水为氧化物外,其他三种都是含氧酸;③中除碳酸钠是盐外,其他三种都是碱,故答案为:CO2;H2O;Na2CO3;
(2)①由原子个数守恒可知,x为氯化亚铁,故答案为:FeCl2;
②由方程式可知,32g铜被氧化时,参与反应的氯化铁的质量为×2×162.5mol/L=162.5g,故答案为:162.5;
③制作印刷电路板的反应为氯化铁溶液与铜反应生成氯化亚铁和氯化铜,反应的离子方程式为2Fe3++Cu=2Fe2++Cu2+,故答案为:2Fe3++Cu=2Fe2++Cu2+;
(3)由方程式可知,反应中,氯酸钾中氯元素的化合价降低被还原,是反应的氧化剂,盐酸中氯元素化合价部分升高被氧化,是还原剂,氯气即是反应的氧化产物也是还原产物,生成3mol氯气,反应转移5mol电子,表示电子转移的方向和数目的双线桥为,故答案为:。
相关试卷
这是一份2024届高三新高考化学大一轮专题练习-铜及其化合物,共18页。试卷主要包含了单选题,非选择题等内容,欢迎下载使用。
这是一份2024届高三新高考化学大一轮专题练习-铜及其化合物,共15页。试卷主要包含了单选题,多选题,非选择题等内容,欢迎下载使用。
这是一份2024届高三新高考化学大一轮专题练习--铜及其化合物,共18页。试卷主要包含了单选题,多选题,非选择题等内容,欢迎下载使用。