


所属成套资源:2024届高三新高考化学大一轮专题练习(40份)
2024届高三新高考化学大一轮专题练习—碳族元素及其化合物
展开
这是一份2024届高三新高考化学大一轮专题练习—碳族元素及其化合物,共17页。试卷主要包含了单选题,非选择题等内容,欢迎下载使用。
2024届高三新高考化学大一轮专题练习—碳族元素及其化合物
一、单选题
1.(2023春·湖北武汉·高三华中师大一附中校考期中)下列实验操作、现象及解释或结论都正确且有因果关系的是
选项
实验操作
实验现象
解释或结论
A
工业上用与焦炭在高温条件制备粗硅
生成气体CO,得到黑色固体粗硅
非金属性:
B
将通入溶液中生成的气体,先通入足量的酸性溶液再通入澄清石灰水中
澄清石灰水变浑浊
非金属性:
C
向和混合溶液中加入稀硫酸
溶液中出现淡黄色沉淀
+6价和-2价硫可归中为0价
D
火柴头浸泡液中加溶液、溶液和稀硝酸
有白色沉淀生成
火柴头中可能含有
A.A B.B C.C D.D
2.(2023春·湖北武汉·高三华中师大一附中校考期中)《天工开物》记载:凡红铜升黄色为锤锻用者,用自风煤炭百丘,灼于炉内,以泥瓦罐载铜十斤,继入炉甘石六斤坐于炉内,自然熔化……即成黄铜。”下列有关说法正确的是
A.黄铜是我国使用最早的合金
B.泥瓦罐和石英坩埚均属于硅酸盐产品
C.黄铜的熔点低于单质铜
D.“…炉甘石六斤坐于炉内,自然熔化”,该过程中炉甘石()仅发生物理变化
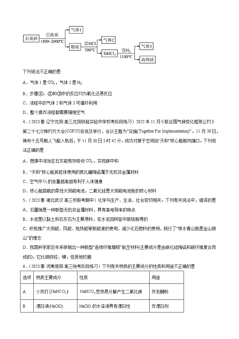
3.(2023春·浙江·高三校联考期中)高纯硅广泛应用于信息技术和新能源技术等领域。工业上制备高纯硅的流程如下:
下列说法不正确的是
A.气体1是,气体2是H2
B.步骤①、②和③中的反应均为氧化还原反应
C.流程中的气体2和气体3可循环利用
D.整个操作流程都需要隔绝空气
4.(2023春·辽宁沈阳·高三沈阳铁路实验中学校考阶段练习)2022年11月《联合国气候变化框架公约》第二十七次缔约方大会(COP27)在埃及举行,会议主题为“实施(Together For Implementation)”。11月30日,神舟十五号载人飞船入轨后,于11月30日5时42分,成功对接于空间站“天和”核心舱前向端口。下列说法正确的是
A.燃煤中添加生石灰能有效吸收,实现碳中和
B.“天和”核心舱其腔体使用的氮化硼陶瓷属于无机非金属材料
C.空气中的含量越高越有利于人体健康
D.核心舱搭载的柔性太阳能电池,二氧化硅是太阳能电池板的核心材料
5.(2023春·湖北武汉·高三校联考期中)化学与生产、生活、社会密切相关。下列有关说法中,错误的是
A.石墨烯是一种新型无机非金属材料,具有高电导率的特点
B.水泥是以黏土和石灰石为主要原料,在水泥回转窑中煅烧制得的
C.积极推广太阳能、风能、地热能等新能源的使用,减少化石燃料的使用,践行了“绿水青山就是金山银山”的理念
D.我国科学家近年来研制出一种新型“连续纤维增韧”航空材料(主要成分是由碳化硅陶瓷和碳纤维复合而成的),它比钢铁轻、硬,但质地较脆
6.(2023春·河南信阳·高三统考阶段练习)下列有关物质的主要成分的性质和用途不正确的是
选项
物质主要成分
性质
用途
A
小苏打
受热易分解产生二氧化碳
作发酵粉
B
漂白液(NaClO)
NaClO的水溶液具有漂白性
作漂白剂
C
碳化硅陶瓷轴承(SiC)
硬度很大、优异的耐高温抗氧化性能
作硅太阳能电池
D
铁红
难溶于水,颜色为红色
可用作外墙涂料
A.A B.B C.C D.D
7.(2023春·安徽合肥·高三校联考期中)硅是构成无机非金属材料的一种主要元素,下列有关硅的化合物的叙述错误的是
A.氮化硅陶瓷是一种新型无机非金属材料,其化学式为Si3N4
B.碳化硅(SiC)的硬度大,熔点高,可用于制作高温结构陶瓷和轴承
C.光导纤维是一种新型无机非金属材料,其主要成分为SiO2
D.硅酸盐中硅、氧原子之间以离子键结合
8.(2022春·山东青岛·高三青岛二中校考期中)化学与科研、生产、生活密切相关,下列有关说法不正确的是
A.同位素的应用已经遍及医学、工业、农业、能源和科学研究的各个领域
B.“嫦娥5号”抓取的月壤中含有的氦,可表示为
C.“神舟十三号”返回舱使用了多种耐腐蚀、耐高温的复合材料
D.工业上用石英制太阳能电池,在高温下用铝热法炼铁制备钢材
9.(2023·重庆·统考二模)石棉尾矿中主要含有,可用作润滑油添加剂。其中X、Y、Z、W为原子序数依次增大的短周期主族元素;X的原子半径在周期表中最小;Y的p轨道上自旋方向不同的电子数之比为3∶1;W是地壳中含量第二的元素。下列说法正确的是
A.离子半径:
B.Y和W形成的化合物不与酸反应
C.X和Z形成的化合物能与水反应生成一种不溶物和气体
D.X和Y两元素形成的化合物中,一定不含非极性键
10.(2022春·广东广州·高三广东番禺中学校考期中)化学与人类的生活、生产息息相关,下列说法正确的是
A.Cl2和明矾的净水原理相同
B.制造普通玻璃的原料为石英砂、石灰石和纯碱
C.为防止中秋月饼等富脂食品因被氧化而变质,常在包装袋中放入生石灰或硅胶
D.可以用钢瓶储存液氯和浓HNO3,因为它们使钢瓶发生了钝化现象
11.(2023春·河南洛阳·高三统考期中)化学与生活、生产、科技、环境等密切相关。下列说法不正确的是
A.葡萄酒、果脯中加入适量以起到杀菌、抗氧化的作用
B.工业上制硝酸过程中,氨气的催化氧化属于氮的固定
C.俗称“钡餐”,在医疗上可被用作消化系统X射线检查的内服药剂
D.“华为麒麟980”手机芯片的主要成分是硅
12.(2023春·湖南·高三校联考期中)国家科技实力的发展离不开化学新材料的助力,下列有关材料的说法不正确的是
A.硅酸盐材料大多具有硬度高,化学性质稳定,耐高温,耐腐蚀等特点,原因是Si和O构成了四面体结构
B.神州十五号核心舱搭载了柔性太阳能电池,其主要成分是高纯硅
C.运载火箭使用的特种玻璃纤维属于无机非金属材料
D.“奋斗者”号载人潜水器使用的锂离子电池是一次电池
13.(2023春·河南南阳·高三南阳中学校考阶段练习)2018世界光纤光缆大会于11月5日至11月7日在杭州召开。光缆的主要成分为SiO2。碳和硅均为第ⅣA族的元素,二者性质既有一定的相似性又有一定的递变性。下列关于SiO2和CO2的说法中,正确的是
A.CO2与SiO2都能跟H2O反应生成相应的酸
B.SiO2与CO2都不能与酸反应
C.SiO2与CO2(干冰)都能够与氢氧化钠溶液反应
D.SiO2能与C反应置换出Si,说明C的非金属性强于Si
14.(2023春·辽宁锦州·高三校考阶段练习)工业上制备高纯硅有多种方法,其中的一种工艺流程如图:
已知流化床反应器中的产物除外,还有、、、等。沸点分别为59℃、33℃、8.2℃、―30.4℃)下列说法正确的是
A.电弧炉中发生的反应为
B.进入还原炉之前需要经过蒸馏提纯
C.每生产1mol高纯硅,需要44.8L(标准状况)
D.该生产工艺符合绿色化学要求
二、非选择题
15.(2023·四川·高三统考学业考试)材料的研发与应用使城市轨道交通快速发展。图1是铁轨上运行的地铁列车图2是地铁车厢内部场景。用字母标号回答下列问题:
(1)地铁钢轨属于_______。
A.合金 B.橡胶 C.塑料
(2)地铁车窗常用钢化玻璃。生产玻璃需用到的原料是_______。
A.纯碱() B.胆矾() C.醋酸()
(3)地铁列车内使用了阻燃橡胶地板。阻燃橡胶属于_______。
A.金属材料 B.无机非金属材料 C.有机高分子材料
(4)地铁信息传输使用了光导纤维。光导纤维的主要成分是_______。
A.铜 B.石墨 C.二氧化硅
(5)地铁隧道建设需用大量水泥。生产水泥的主要原料为黏土和_______。
A.石灰石 B.粗盐 C.烧碱
16.(2023春·广西柳州·高三柳州地区高中校考期中)(Ⅰ)非金属元素在生活、生产中扮演着非常重要的角色。请根据题意填空。
(1)木棍放在浓硫酸中变黑,体现了浓硫酸的_______(填“脱水性”或“氧化性”)。
(2)已知玻璃中的成分有,实验室盛放碱溶液的试剂瓶应使用_______(填“玻璃塞”或“橡胶塞”)的试剂瓶。
(3)可与水反应,请写出该反应的离子方程式:__________________。
(Ⅱ)化学与人类生活、生产密切相关。请根据题意填空。
(4)黑火药是我国古代的四大发明之一,黑火药着火时,发生如下氧化还原反应:。在此反应中,氧化剂为_______________(填化学式),当该反应转移3mol电子时,产生气体的体积为________________L(标准状况下)。
(5)湿法制备高铁酸钾()是在碱性环境中进行,反应体系中有六种反应微粒:、、、、、。请依据上述信息,写出并配平湿法制高铁酸钾的离子方程式:_______。
17.(2022秋·湖南岳阳·高三统考阶段练习)Ⅰ、汽车尾气净化装置“催化转化器”是防止尾气(含一氧化碳、氮氧化物等气体)污染的有效方法,能使尾气中的一氧化碳和氮氧化物发生反应生成可参与大气生态循环的无毒气体。
(1)汽车尾气中易造成光化学烟雾的物质是_______________。
(2)写出催化转化器中,一氧化碳和一氧化氮反应的化学方程式为_______________。
(3)下列措施中有利于控制城市空气污染的是_________________。
a.推广电动汽车 b.加快煤炭开采和使用 c.开发和使用氢能
(4)造成温室效应的物质是______________。
(5)请写出任意一条可防治酸雨的措施___________________。
Ⅱ、
(6)硅酸盐具有特殊的性质与应用,回答下列问题:硅酸盐材料是传统无机非金属材料,下列产品属于硅酸盐的是______(填序号)。
①玻璃 ②陶瓷 ③水晶 ④硅芯片 ⑤光导纤维 ⑥水泥 ⑦砖瓦
(7)SiO2是一种酸性氧化物。
①用化学方程式表示盛装NaOH溶液的试剂瓶不能用玻璃塞的原因__________。
②二氧化硅的用途有____(填字母)。
A.太阳能电池 B.光导纤维 C.计算机芯片 D.石英坩埚
18.(2021秋·陕西咸阳·高三咸阳市实验中学校考阶段练习)硅是无机非金属材料的主角,硅的氧化物和硅酸盐约占地壳质量的90%以上。
(1)可用于制作计算机芯片和太阳能电池板的是_________(填化学式)。
(2)工艺师常用氢氟酸雕刻玻璃,该反应的化学方程式为_________。
(3)兵马俑中所用颜料成分之一为蓝紫色的硅酸铜钡(铜为价),下列有关硅酸铜钡的说法不正确的是_________(填字母)。
A.可用氧化物形式表示为 B.性质稳定,不易脱色
C.x等于6 D.易溶解于强酸和强碱
(4)工业上提纯硅有多种路线,其中一种工艺流程如图:
①电弧炉中发生反应的化学方程式为_________。
②在流化床反应的产物中,大约占85%,还有等,有关物质的沸点数据如表,则提纯的主要工艺操作依次是沉降、冷凝和_________。
物质
沸点/
2355
57.6
31.8
8.2
③整个制作过程必须严格控制无水、无氧,遇水剧烈反应生成、气体和另一种物质,该反应的化学方程式为_________。
参考答案:
1.D
【详解】A.焦炭与二氧化硅反应生成粗硅和CO,在该反应中,碳做还原剂,硅是还原产物,说明在高温下,碳的还原性比硅强,不能比较碳与硅的非金属性,A错误;
B.二氧化硫与碳酸钠溶液反应,生成的混合气体通过酸性高锰酸钾溶液除去二氧化硫,澄清石灰水变浑浊说明生成二氧化碳,该实验可证明亚硫酸酸性比碳酸强,亚硫酸是硫的低价酸,不能证明非金属性:,B错误;
C.向和混合溶液中加入稀硫酸,和反应生成淡黄色的硫单质,但亚硫酸钠中硫元素为+4价,C错误;
D.火柴头浸泡液中加溶液,若其成分中含KClO3,亚铁离子能与氯酸根反应生成氯离子,再加入硝酸银溶液和稀硝酸,若产生白色沉淀,则说明含氯离子,说明火柴头中含氯酸钾,D正确;
故选D。
2.C
【详解】A.我国使用最早的合金是青铜,不是黄铜,故A错误;
B.石英坩埚的主要成分是二氧化硅,不是硅酸盐,故B错误;
C.一般情况下,合金的熔点比各组分都低,则黄铜的熔点低于单质铜,故C正确;
D.“…炉甘石六斤坐于炉内,自然熔化”的过程中碳酸锌受热分解生成氧化锌、氧化锌与一氧化碳高温条件下反应生成锌,该过程中有新物质生成,所以化学变化,故D错误;
故选C。
3.A
【分析】二氧化硅和焦炭反应生成粗硅和一氧化碳,粗硅和氯化氢在300℃下反应生成SiHCl3和氢气,SiHCl3和氢气在1100℃下反应生成高纯硅和氯化氢。
【详解】A.二氧化硅和焦炭反应生成粗硅和一氧化碳,气体1是CO,故A错误;
B.步骤①反应中Si、C元素化合价改变;②反应中Si、H元素化合价改变;③反应中Si、H元素化合价改变,所以均为氧化还原反应,故B正确;
C.气体2是氢气,可循环到步骤③利用;气体3是氯化氢,可循环到步骤②利用,故C正确;
D.为防止硅被氧化,以及防止氢气发生爆炸,整个操作流程都需要隔绝空气,故D正确;
选A。
4.B
【详解】A.燃煤中添加生石灰能有效吸收二氧化硫,减少污染物排放,生石灰虽然也能吸收二氧化碳,但高温下又会分解生成二氧化碳,所以不能减少二氧化碳的排放,故A说法错误;
B.氮化硼陶瓷属于新型无机非金属材料,故B说法正确;
C.臭氧是空气污染物之一,空气中的含量不是越高越有利于人体健康,故C说法错误;
D.单晶硅是太阳能电池板的核心材料,故D说法错误;
故选B。
5.D
【详解】A.石墨烯是良好的导体,具有优秀的导电和导热性能,是一种新型无机非金属材料,故A正确;
B.水泥是以黏土和石灰石为主要原料,在水泥回转窑中煅烧,再加入石膏制得,故B正确;
C.积极推广太阳能、风能、地热能等新能源的使用,减少化石燃料的使用,符合可持续发展的要求,故C正确;
D.新型“连续纤维增韧”航空材料由碳化硅陶瓷和碳纤维复合而成,这种材料能够增加韧性,所以该材料不会具有脆性;故D错误;
故答案选D。
6.C
【详解】A.NaHCO3不稳定,受热分解生成CO2,可用于食品发酵剂,故A正确;
B.漂白液有效成分为NaClO,NaClO溶液具有强氧化性、漂白性,可以作漂白剂,故B正确;
C.SiC陶瓷具有高的抗弯强度、优良的抗氧化性、良好的耐腐蚀性,抗高温,但太阳能电池板为硅单质,故C错误;
D.Fe2O3为红棕色固体,难溶于水,性质稳定,可用于油漆和涂料,故D正确;
故选C。
7.D
【详解】A.根据N的非金属性强于Si,故氮化硅中N显-3价,Si显+4价,则其化学式为Si3N4,氮化硅陶瓷是一种新型无机非金属材料,A正确;
B.碳化硅(SiC)是共价晶体,其硬度大,熔点高,可用于制作高温结构陶瓷和轴承,B正确;
C.光导纤维的主要成分为SiO2,是一种新型无机非金属材料,C正确;
D.硅酸盐中硅、氧原子之间以共价键结合而不是离子键结合,D错误;
故答案为:D。
8.D
【详解】A.同位素的应用已经遍及医学、工业、农业、能源和科学研究的各个领域,比如2H、3H用于能源,14C用于考古,故A正确;
B.氦是质量数为3的氦原子,符号表示为,故B正确;
C.“神舟十三号”返回舱需要耐高温、耐腐蚀的外界条件,因此需要使用多种耐腐蚀、耐高温的复合材料,故C正确;
D.工业上用Si制太阳能电池,不是用石英,故D错误。
综上所述,答案为D。
9.C
【分析】X的原子半径在周期表中最小,X为H;W是地壳中含量第二的元素,W是Si;Y的p轨道上自旋方向不的电子数之比为3:1,Y的原子序数比Si小,Y是O;根据和正负化合价相等,Z为Mg。
【详解】A.由分析可知,Y是O,Z是Mg,则离子半径:,A错误;
B.由分析可知,Y是O,W是Si,二者形成的化合物为SiO2,SiO2能与氢氟酸反应,B错误;
C.由分析可知,X是H,Z是Mg,二者形成的化合物为MgH2,MgH2与水反应生成和H2,C正确;
D.由分析可知,X是H,Y是O,二者形成的化合物有H2O和H2O2,H2O2中含有非极性键,D错误;
故选C。
10.B
【详解】A.Cl2的净水原理是利用氯气与水反应生成的次氯酸杀菌消毒,明矾净水的原理是利用水解产生的氢氧化铝胶体吸附水中的悬浮物,故A错误;
B.普通玻璃是硅酸盐玻璃,其生产原料是石英砂、石灰石和纯碱,故B正确;
C.生石灰或硅胶不能与氧气反应,不能防止富脂食品氧化变质,故C错误;
D.常温下,钢瓶储存浓HNO3,是因为浓硝酸使钢瓶发生钝化,但液氯用钢瓶储存,是因为常温下,液氯不与铁反应,故D错误;
答案B。
11.B
【详解】A.SO2具有较强还原性,在葡萄酒、果脯中加入适量SO2以起到杀菌、抗氧化的作用,A正确;
B.氮的固定是游离态的氮变为化合态的氮,氨气的催化氧化不属于氮的固定,B错误;
C.BaSO4不溶于胃酸,在医疗上可被用作消化系统X射线检查的内服药剂,俗称“钡餐”,C正确;
D.晶体硅是良好的半导体材料,可用于制造芯片,因此“ 化为麒麟980”手机芯片的主要成分是晶体硅,D正确;
答案选B。
12.D
【详解】A.硅酸盐材料大多具有硬度高,化学性质稳定,耐高温,耐腐蚀等特点,原因是Si和O构成了四面体结构,A正确;
B.太阳能电池主要成分是高纯硅,B正确;
C.玻璃纤维属于无机非金属材料,C正确;
D.“奋斗者”号载人潜水器使用的锂离子电池是二次电池,D错误;
故选D。
13.C
【详解】A.二氧化碳和水生成碳酸,但跟不反应,A错误;
B.二氧化硅和氢氟酸反应生成四氟化硅和水:+4HF=SiF4↑+2H2O,不能与酸反应,B错误;
C.与(干冰)都是酸性氧化物,都能够与氢氧化钠溶液反应,方程式为:SiO2+2NaOH=Na2SiO3+H2O,CO2+2NaOH=Na2CO3+H2O,C正确;
D.SiO2能与C反应置换出Si,反应中碳化合价升高为还原剂,不能说明C的非金属性强于Si,D错误;
故选C。
14.B
【详解】A.焦炭与二氧化硅在高温下反应生成生成粗硅和CO,反应方程式为:,A错误;
B.进入还原炉之前的物质为相互溶解的混合物,各成分沸点不同,故需要经过蒸馏提纯才能得到SiCl4,B正确;
C.每生产1mol高纯硅,需要2mol,由于副产物的产生,故所需总量大于2mol,C错误;
D.绿色化学是指利用化学原理从源头上解决副产物和污染问题,该生产工艺产生氯化氢气体且有氯气参与,容易引起空气污染,不符合绿色化学要求,D错误;
故选B。
15.(1)A
(2)A
(3)C
(4)C
(5)A
【详解】(1)钢轨主要成分是铁碳合金,故选A。
(2)生产玻璃需用到的原料是石英砂、碳酸钠与碳酸钙,故选A。
(3)阻燃橡胶是橡胶的一种,橡胶属于有机高分子材料,故选C。
(4)光导纤维的主要成分是二氧化硅,故选C。
(5)生产水泥的主要原料为黏土和石灰石,故选A。
16.(1)脱水性
(2)橡胶塞
(3)
(4) 硝酸钾、硫单质 22.4L
(5)
【详解】(1)木棍放在浓硫酸中变黑,木棍被碳化,体现了浓硫酸的脱水性;
(2)碱性溶液能和二氧化硅发生反应,故实验室盛放碱溶液的试剂瓶应使用橡胶塞的试剂瓶;
(3)可与水反应生成盐酸和次氯酸,;
(4)反应中硝酸钾中的氮元素化合价降低、硫单质中硫元素化合价降低,故氧化剂为硝酸钾、硫单质;根据反应可知,电子转移为,当该反应转移3mol电子时,产生气体共1mol,标况下体积为22.4L;
(5)湿法制备高铁酸钾()是在碱性环境中进行,则反应中三价铁在碱性环境中发生氧化反应生成六价铁,反应中还需要氧化剂次氯酸根离子,次氯酸根离子发生还原反应生成氯离子,根据质量守恒可知,还会生成水,结合电子守恒可得反应为:。
17.(1)NOx
(2)2CO+2NON2+2CO2
(3)ac
(4)CO2和CH4
(5)煤脱硫处理或减少化石能源的使用等
(6)①②⑥⑦
(7) SiO2能与NaOH反应产生粘黏性的Na2SiO3导致瓶塞无法打开 BD
【详解】(1)氮氧化物能形成光化学烟雾。答案为NOx;
(2)一氧化碳和一氧化氮经催化剂转化为无污染的物质即N2和CO2,反应为2CO+2NON2+2CO2。答案为2CO+2NON2+2CO2;
(3)a.推广电动汽车,电能无污染,a项符合题意;
b.加快煤炭开采和使用会造成环境污染,b项不符合题意;
c.开发和使用氢能产生H2O无污染,c项符合题意;
故选ac。
(4)CO2和CH4会造成温室效应导致全球气候变暖。答案为CO2和CH4;
(5)酸雨主要原因为SO2和NO、NO2的排放,从硫的角度对煤脱硫处理或减少化石能源的使用。NO和NO2使用催化剂或提倡使用电动车。答案为煤脱硫处理或减少化石能源的使用等;
(6)①玻璃为硅酸盐材料,①符合题意;
②陶瓷 为硅酸盐材料,②符合题意;
③水晶为SiO2,③不符合题意;
④硅芯片为Si单质,④不符合题意;
⑤光导纤维 为SiO2,⑤不符合题意;
⑥水泥为硅酸盐材料,⑥符合题意;
⑦砖瓦为硅酸盐材料,⑦符合题意;
故选①②⑥⑦;
(7)玻璃塞中含有SiO2能与NaOH反应产生粘黏性的Na2SiO3导致瓶塞无法打开。A.太阳能电池为Si,A项不符合题意;
B.光导纤维为SiO2,B项符合题意;
C.计算机芯片为Si,C项不符合题意;
D.石英坩埚为SiO2,D项符合题意;
故选BD;
答案为SiO2能与NaOH反应产生粘黏性的Na2SiO3导致瓶塞无法打开;BD。
18.(1)
(2)
(3)D
(4) 蒸馏
【详解】(1)可用于制作计算机芯片和太阳能电池板的是;
(2)工艺师常用氢氟酸雕刻玻璃,氢氟酸与二氧化硅反应生成氟化硅和水,该反应的化学方程式为;
(3)A.硅酸盐改写成氧化物形式时:活泼的金属氧化物写在前面,再写,含有氢元素的最后写,所以硅酸铜用氧化物形式表示: BaO·CuO·2,故A正确;
B.BaCuSi2O6中铜显+2价,二价铜离子不容易被还原,所以性质较稳定,不容易褪色,故B正确;
C. 在硅酸铜中的铜元素化合价为+2,硅元素化合价为+4,氧元素的化合价为-2价,钡元素的化合价为+2价,则由化学式为,根据化合物中正负化合价的代数和为0可得:(+2) + (+2) + (+4)×2+(-2)×x=0,解得x=6,故C正确;
D. BaCuSi2O6是弱酸盐,所以能和强酸反应,和强碱不反应,故D错误;
故选:D。
(4)①石英砂的主要成分是二氧化硅,在反应中生成单质硅,反应为:;
②利用沸点的不同提纯SiHCl3属于蒸馏,SiHCl3(沸点31.8C)中含有少量 SiCl4(沸点57.6C)和HCl(沸点-84.9C)由于沸点差别较大,可以通过精馏(或蒸馏)除去杂质;
③常温下SiHCl3水解的反应方程式:。
相关试卷
这是一份2024届高三新高考化学大一轮专题练习--碳族元素及其化合物,共15页。试卷主要包含了单选题,非选择题等内容,欢迎下载使用。
这是一份2024届高三新高考化学大一轮专题练习---碳族元素及其化合物,共16页。试卷主要包含了单选题,非选择题等内容,欢迎下载使用。
这是一份2024届高三新高考化学大一轮专题练习--碳族元素及其化合物,共17页。试卷主要包含了单选题,非选择题等内容,欢迎下载使用。