


山东省安丘市2023届三下数学期末质量检测试题含解析
展开山东省安丘市2023届三下数学期末质量检测试题
学校_______ 年级_______ 姓名___________
一、 填空题。 (20 分)
1.同学们做了40个中国结,把其中的送给幼儿园小朋友,送给幼儿园小朋友(________)个中国结。
2.一个长方形的长是20厘米,比宽多2厘米,长方形的面积是(______)。
3.35厘米=米,写成小数是 米.
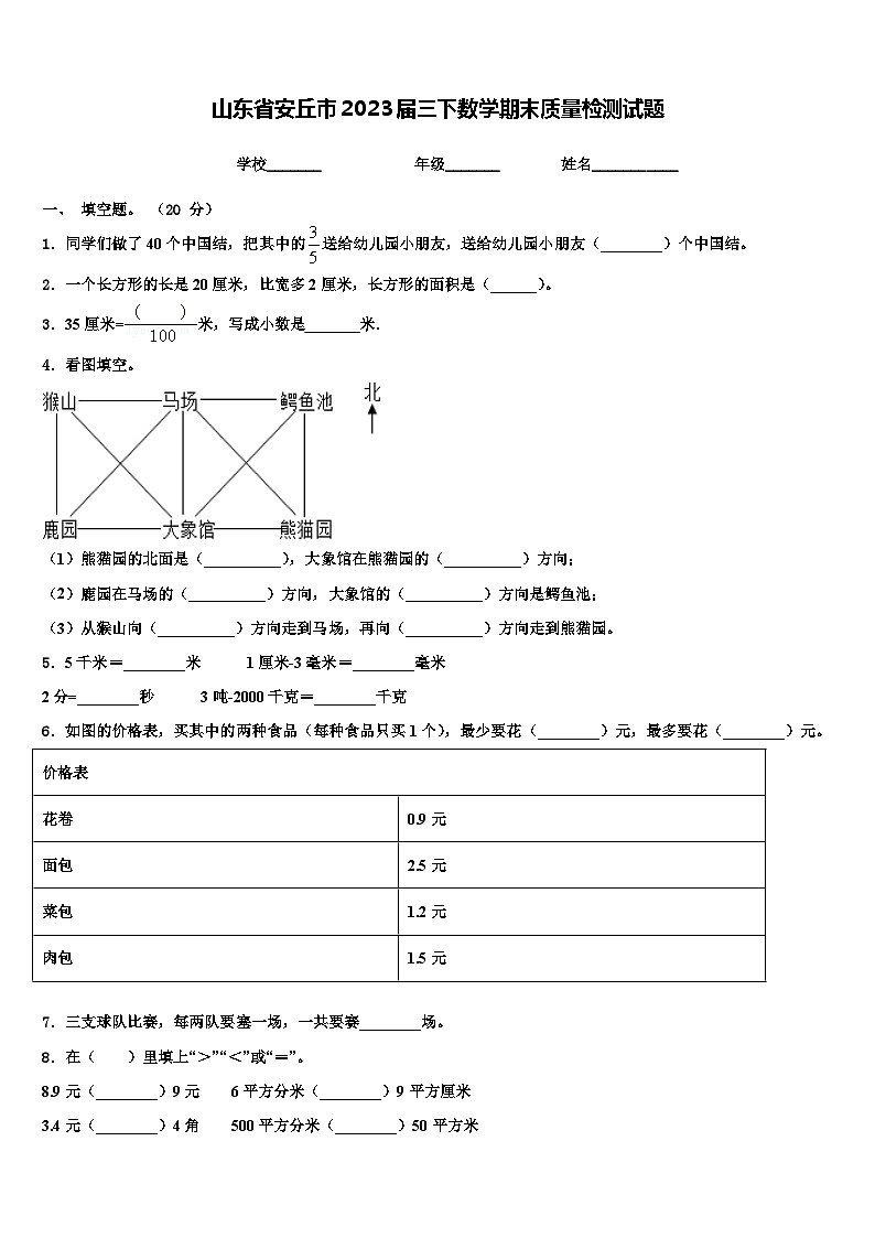
4.看图填空。
(1)熊猫园的北面是(__________),大象馆在熊猫园的(__________)方向;
(2)鹿园在马场的(__________)方向,大象馆的(__________)方向是鳄鱼池;
(3)从猴山向(__________)方向走到马场,再向(__________)方向走到熊猫园。
5.5千米=________米 1厘米-3毫米=________毫米
2分=________秒 3吨-2000千克=________千克
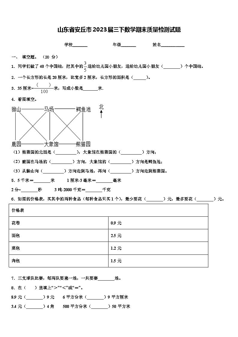
6.如图的价格表,买其中的两种食品(每种食品只买1个),最少要花(________)元,最多要花(________)元。
价格表 | |
花卷 | 0.9元 |
面包 | 2.5元 |
菜包 | 1.2元 |
肉包 | 1.5元 |
7.三支球队比赛,每两队要塞一场,一共要赛________场。
8.在( )里填上“>”“<”或“=”。
8.9元(________)9元 6平方分米(________)9平方厘米
3.4元(________)4角 500平方分米(________)50平方米
9.3年=(______)月 360分=(_______)时
4个星期=(______)天 63日=(_______)个星期
10.荷兰花海每天开放时间是8时30分到17时30分,开放时间从上午(______)到下午(______),这一天共开放了(______)小时。
二、 选择题。 (把正确答案序号填在括号里。 每题 2 分, 共 10 分)
11.下面的小数一个零都不读的是( )。
A.80.6 B.2.60 C.3.05
12.阳阳从家出发,先向东走,再向北走就能到丽丽家,丽丽家在阳阳家的( )。
A.东面 B.东北方向 C.西南方向
13.下列年份中2月份有29天的是( )
A.2014年 B.2015年 C.2016年
14.某商品展销时间是从6月28日开始到8月5日结束,为期( )天.
A.39 B.40 C.41
15.一个正方形的边长扩大到原来的2倍,它的面积( )。
A.扩大到原来的2倍 B.扩大到原来的4倍 C.扩大到原来的8倍
三、 判断题(对的打“√ ” , 错的打“×” 。 每题 2 分, 共 10 分)
16.射线可以度量长度. (____)
17.把一根木头平均锯成5段,锯一次所用的时间占所用总时间的。(____)
18.每年第三季度与第四季度的天数相同. (________)
19.比2.5多1.5的数是3 。(________)
20.把边长是4厘米的正方形彩纸剪成边长是2厘米的小正方形彩纸,可以剪2个。(_____)
四、 计算题。 (28 分)
21.估算。
59×30≈ 52×79≈ 397÷8≈ 302÷5≈
22.竖式计算(打★要写出验算过程)。
★346÷9= ★55×36= 883÷8=
2.7+4.8= 3.6+8.8= 9.1-3.9=
五、 作图题。 (8 分)
23.在图中涂色表示1.2。
六、 解决问题。 (每题 4 分, 共 24 分)
24.一本《数学家的故事》共120页,小丽第一天看了这本书的,第二天又接着看了剩下的。第一天和第二天分别看了多少页?
25.下图中每一个方格代表1平方厘米,请在图上分别画出2个不同的长方形,使它们的面积都是10平方厘米.
这两个长方形的周长分别是:( )厘米和( )厘米
26.两个小朋友进行拍球比赛,小红2分钟拍了112下,小明3分钟拍了129下,谁每分钟拍球的个数多?
27.四年级3个班参加航模比赛的人数分别是:一班7人,二班3人,三班5人。
(1)填写统计表。
四年级3个班参加航模比赛人数统计表
班级 | 一班 | 二班 | 三班 | 合计 |
人数(人) |
|
|
|
|
(2)根据统计表,涂色完成统计图。
四年级3个班参加航模比赛人数统计图
(3)从图中直观地看出:参加航模比赛人数最多的是( )班。
(4)从这个统计图中,你还知道了什么?请写出来。
28.童童玩具厂生产了840个玩具小熊,每4个装一盒,每6盒装一箱,这些玩具一共可以装多少箱?
29.小小家卫生间的地面是一个长3米、宽2米长方形,如果要给地面铺上方砖,怎样选择方砖比较便宜?
参考答案
一、 填空题。 (20 分)
1、24
2、360平方厘米
3、31 0.31
4、鳄鱼池 西 西南 东北 东 东南
5、5000 7 120 1000
6、2.1 4
7、3
8、< > > <
9、36 6 28 9
10、8时30分 5时30分 9
二、 选择题。 (把正确答案序号填在括号里。 每题 2 分, 共 10 分)
11、A
12、B
13、C
14、A
15、B
三、 判断题(对的打“√ ” , 错的打“×” 。 每题 2 分, 共 10 分)
16、错
17、×
18、√
19、×
20、×
四、 计算题。 (28 分)
21、1800;4000;50;60
22、38……4 ;1980;110……3;
7.5 ; 12.4;5.2
五、 作图题。 (8 分)
23、
六、 解决问题。 (每题 4 分, 共 24 分)
24、48页;18页
25、
22, 14
26、小红每分钟排球的个数多
27、(1)
班级 | 一班 | 二班 | 三班 | 合计 |
人数(人) | 7 | 3 | 5 | 15 |
(2)
(3)一班;
(4)二班参加航模比赛的人数最少是3人,四年级3个班参加航模比赛的人数一共15人。
28、35箱
29、选择B种方砖便宜。
2022-2023学年山东省潍坊安丘市、高密市数学三下期末教学质量检测模拟试题含答案: 这是一份2022-2023学年山东省潍坊安丘市、高密市数学三下期末教学质量检测模拟试题含答案,共5页。试卷主要包含了用心思考,我会选,认真辨析,我会判,仔细观察,我会填,认真细致,我会算,动手操作,我能行,生活问题,我会解等内容,欢迎下载使用。
山东省安丘市2023年数学五年级第二学期期末教学质量检测模拟试题含解析: 这是一份山东省安丘市2023年数学五年级第二学期期末教学质量检测模拟试题含解析,共6页。试卷主要包含了用心思考,我会填,仔细推敲,我会选,火眼金睛,我会判,细心审题,我能算,心灵手巧,我会画,我会解决问题等内容,欢迎下载使用。
山东省潍坊市安丘市2023届数学三下期末检测试题含解析: 这是一份山东省潍坊市安丘市2023届数学三下期末检测试题含解析,共6页。试卷主要包含了我会选,我会判断,我能填,我会计算,动手操作,我能解决下面各题等内容,欢迎下载使用。
