2024年高考生物一轮复习(新人教版) 第8单元 第8课时 免疫失调和免疫学的应用
展开举例说明免疫功能异常可能引发的疾病,如过敏、自身免疫病、艾滋病和先天性免疫缺陷病等。
重温高考 真题演练
1.过敏反应(1)概念: 的机体,在再次接触 的抗原时,有时会发生引发组织损伤或功能紊乱的免疫反应。(2)过敏原:引起过敏反应的 物质叫作过敏原。(3)病理:当 的过敏原再次进入机体时,就会与吸附在细胞表面的 结合,使这些细胞释放出 等物质,从而引起一系列症状。过敏反应是异常的 。
归纳 夯实必备知识
(4)特点①过敏反应有 之分,过敏者可能在接触过敏原后数分钟内出现反应,也可能24 h后才有症状。②许多过敏反应有明显的 倾向和 差异。(5)主要预防措施:找出 并且尽量避免再次接触该过敏原。
2.自身免疫病(1)概念:在某些特殊情况下,免疫系统也会对 成分发生反应。如果自身免疫反应对 造成损伤并出现了症状,就称为自身免疫病。(2)实例①风湿性心脏病(发病机理)某种链球菌的表面有一种抗原分子,与 上一种物质的结构十分相似,当人体感染这种病菌后,免疫系统不仅向病菌发起进攻,而且也向 发起进攻。结果,在消灭病菌的同时,心脏也受到损伤。这就是风湿性心脏病。②常见自身免疫病还有类风湿关节炎、系统性红斑狼疮等。
3.免疫缺陷病(1)概念:由机体 而引起的疾病。
免疫缺陷病,如重症联合免疫缺陷病 免疫缺陷病,如_______
(3)艾滋病的流行与预防
人类免疫缺陷病毒(HIV)
如图HIV感染人体后,血液中辅助性T细胞和HIV的数量变化曲线,据图分析回答下列问题:
拓展 提升科学思维
(1)HIV可引起的特异性免疫反应有 。一年后,辅助性T细胞数量与HIV数量之间的关系是______________________ 。
随着HIV数量的增加,
辅助性T细胞的数量逐渐减少
提示 艾滋病病毒破坏辅助性T细胞,导致人体免疫功能丧失,所以直接死因往往是其他病原体引起的严重感染或恶性肿瘤等疾病。
(2)艾滋病患者的直接死因是其他病原体引起的严重感染或恶性肿瘤等疾病,原因是什么?
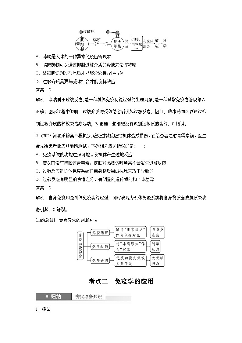
1.(2023·河南商丘高三模拟)下图是外源性过敏原引起哮喘的示意图。当外源性过敏原首次进入机体后,会使机体产生相应的浆细胞分泌相应的抗体,抗体可被吸附在肺组织中肥大细胞的表面,当该过敏原再一次进入机体后,可促使肥大细胞放出组胺、白三烯等各种过敏介质。
突破 强化关键能力
下列叙述不正确的是A.哮喘是人体的一种异常免疫应答现象B.临床药物可以通过抑制过敏介质的释放来治疗哮喘C.浆细胞识别过敏原后才能够分泌特异性抗体D.过敏介质需要与受体结合才能发挥效应
2.(2023·河北承德高三模拟)为避免过敏反应给机体造成损伤,在给患者注射青霉素前,医生会先给患者做皮肤敏感测试。下列相关叙述错误的是A.免疫系统的功能过强可能会使机体产生过敏反应B.若以前没有接触过青霉素,皮肤敏感测试时通常不会发生过敏反应C.过敏反应是机体免疫系统将自身物质当成抗原来攻击导致的D.过敏反应有明显的快慢之分,有明显的遗传倾向和个体差异
1.疫苗(1)概念:疫苗通常是用 或 病原体制成的生物制品。(2)发挥作用的机理:接种疫苗后,人体内可产生相应的抗体,从而对特定传染病具有抵抗力。(3)优点:疫苗的应用是人们根据免疫反应的规律来设计的,这样可以促进对机体有利的免疫反应,从而维护人体健康。
(4)应用①疫苗是对抗传染病的一件有效武器,而且对某些疾病来讲,注射疫苗可能是唯一有效的预防措施。②疫苗的研制和应用已扩展到非传染病领域,而且出现了治疗性制剂。
源于选择性必修1 P83“旁栏思考”:疫苗不必包含一个完整的病原体。一般情况下,引起免疫反应的并不是整个病原体,而是病原体所含有的 。因此,可以利用病原体的某些成分如 、多糖荚膜等来制备疫苗。
2.器官移植(1)概念:医学上把用正常的器官置换丧失功能的器官,以重建其生理功能的技术叫作器官移植。(2)失败原因——发生免疫排斥①每个人的细胞表面都带有一组与别人不同的蛋白质——_____________ ,也叫 ,简称 。每个人的 都认识这些物质,因此正常情况下 攻击自身的细胞。②如果将别人的器官或组织移植过来,白细胞就能识别出 而发起攻击。(3)器官移植的成败,主要取决于供者与受者的 是否一致或相近。
(4)解决办法①供者与受者进行HLA配型,只要供者与受者的 有一半以上相同,就可以进行器官移植。② 的应用可以提高器官移植的成活率。
3.免疫学应用(1)免疫预防:使用疫苗。(2)免疫诊断:由于 和抗体反应的高度特异性,免疫学技术和制剂在临床诊断中得到了广泛的应用,如检测病原体和肿瘤标志物等。(3)免疫治疗:对于免疫功能低下者使用免疫增强疗法,对于有些疾病则使用免疫抑制疗法。例如,治疗类风湿关节炎、系统性红斑狼疮等常使用 。
如图中的曲线显示了两种使人体获得免疫力的方法。请思考判断回答下列问题:(1)当一个人被疯狗咬伤时采用(图中的)哪种方法进行免疫比较好?
提示 人被疯狗咬伤后,需要抗体尽快与抗原结合。从曲线趋势可以判断方法①较好。
(2)方法①与方法②相比,哪种方法具有更持久的免疫力?
提示 方法②是通过注射抗原刺激机体自身产生抗体和记忆细胞,会获得比方法①更持久的免疫力。
(3)方法②往往要多次注射抗原类物质,为什么?
提示 通过多次注射抗原类物质(疫苗)可以增加体内记忆细胞的数量,以提高机体的免疫力。
3.(2023·河北秦皇岛高三月考)血清疗法是将治愈的患者的血清注射到对应血型以及相应疾病的患者身上达到治疗的目的。在新冠病毒疫情期间,利用新冠肺炎康复者血清制品治疗重症新冠病毒感染取得了很好效果。下列有关叙述错误的是A.新冠肺炎康复者体内曾发生了相应的体液免疫和细胞免疫B.新冠肺炎康复者血清中含有新冠病毒相应的抗体C.新冠肺炎康复者血清可以用来治疗和长期预防新冠肺炎D.新冠肺炎康复者血浆不适合直接注入新型冠状病毒感染者体内
4.(2023·安徽合肥高三模拟)下列关于器官移植的说法,错误的是A.供者与受者的主要HLA要有一半以上相同B.手术后患者要使用免疫抑制剂,以提高移植器官的成活率C.免疫抑制剂的应用会使淋巴细胞减少,反而容易患感染性疾病D.免疫抑制剂主要作用于吞噬细胞
“疫苗”与“抗原”的区别与联系
(1)疫苗是将病原微生物(如细菌、病毒等)及其代谢产物,经过人工减毒、灭活或利用基因工程等方法制成的用于预防传染的自动免疫制剂。(2)疫苗保留了病原菌刺激动物体免疫系统的特性,起抗原作用,进入体内主要是诱导相应抗体和记忆细胞的产生。抗体存留时间短,在一定时间内可以发挥免疫作用,记忆细胞存留时间长,保留了对相应抗原的长期免疫能力。
重温高考 真题演练
1.(2022·湖北)某肾病患者需进行肾脏移植手术。针对该患者可能出现的免疫排斥反应,下列叙述错误的是A.免疫排斥反应主要依赖于T细胞的作用B.患者在术后需使用免疫抑制剂以抑制免疫细胞的活性C.器官移植前可以对患者进行血浆置换,以减轻免疫排斥反应D.进行肾脏移植前,无需考虑捐献者与患者的ABO血型是否相同
血浆置换术可以去除受者体内天然抗体,避免引发免疫反应,所以在器官移植前,可以对患者进行血浆置换,以减轻免疫排斥反应,C正确;脏器移植中,供、受者间ABO血型物质不符可能导致强烈的移植排斥反应,所以在肾脏移植前,应考虑捐献者与患者是否为同一血型,D错误。
2.(2021·广东,1)我国新冠疫情防控已取得了举世瞩目的成绩,但全球疫情形势仍然严峻。为更有效地保护人民身体健康,我国政府正在大力实施全民免费接种新冠疫苗计划,充分体现了党和国家对人民的关爱。目前接种的新冠疫苗主要是灭活疫苗,下列叙述正确的是①通过理化方法灭活病原体制成的疫苗安全可靠②接种后抗原会迅速在机体的内环境中大量增殖③接种后可以促进T细胞增殖分化产生体液免疫④二次接种可提高机体对相应病原的免疫防御功能A.①④ B.①③ C.②④ D.②③
通过理化方法灭活病原体,使其内部核酸失活,失去繁殖和感染能力,该方法制成的疫苗安全可靠,①正确;接种后,疫苗作为抗原会引起机体的特异性免疫反应,疫苗已灭活不能大量增殖,②错误;接种后,B细胞接受抗原刺激,增殖分化产生体液免疫,③错误;二次接种后,体内的记忆细胞会识别抗原,迅速增殖分化成浆细胞并产生大量抗体,可提高机体对相应病原的免疫防御功能,④正确。
3.(2022·湖南,11)病原体入侵引起机体免疫应答,释放免疫活性物质。过度免疫应答造成机体炎症损伤,机体可通过一系列反应来降低损伤,如图所示。下列叙述错误的是
A.免疫活性物质可与相应受体 结合,从而调节神经-内分 泌系统功能B.适度使用肾上腺皮质激素可 缓解某些病原体引起的过度 炎症反应C.过度炎症反应引起的免疫抑制会增加机体肿瘤发生风险D.图中神经递质与肾上腺皮质激素对下丘脑分泌CRH有协同促进作用
免疫系统可以识别和清除突变的细胞,防止肿瘤的发生,而过度炎症反应引起的免疫抑制可能会增加机体肿瘤发生风险,C正确;图中神经递质作用于下丘脑,促进下丘脑分泌CRH,肾上腺皮质
激素对下丘脑分泌CRH具有抑制作用,故两者对下丘脑分泌CRH有拮抗作用,D错误。
4.(2021·江苏,22)根据新冠病毒致病机制及人体免疫反应特征研制新冠疫苗,广泛接种疫苗可以快速建立免疫屏障,阻击病毒扩大。图1为新冠病毒入侵细胞后的增殖示意图,图2为人体免疫应答产生抗体的一般规律示意图。请据图回答下列问题:
(1)图1中,新冠病毒通过S蛋白与细胞表面的ACE2受体结合,侵入细胞释放出病毒的(+)RNA,在宿主细胞中经_______合成病毒的RNA聚合酶。
新冠病毒侵入细胞后释放出病毒的(+)RNA,在宿主细胞中经翻译合成病毒的RNA聚合酶。
(2)在RNA聚合酶的作用下,病毒利用宿主细胞中的原料,按照______________原则合成(-)RNA。随后大量合成新的(+)RNA,再以这些RNA为模板,分别在__________________________________大量合成病毒的N蛋白和S、M、E蛋白。
在RNA聚合酶的作用下,病毒利用宿主细胞中的原料,按照碱基互补配对原则合成(-)RNA。随后再合成大量新的(+)RNA,再以这些RNA为模板,分别在游离核糖体和粗面内质网上的核糖体大量合成病毒的N蛋白和S、M、E蛋白。
(3)制备病毒灭活疫苗时,先大量培养能够表达__________的细胞,再接入新冠病毒扩大培养,灭活处理后制备疫苗。细胞培养时需通入CO2,其作用是_________________。
病毒表面的蛋白质可作为抗原激发机体的特异性免疫过程,制备新冠病毒灭活疫苗时,先大量培养能够表达ACE2受体的细胞,再接入新冠病毒扩大培养,经灭活处理后制备疫苗;动物细胞培养时常需通入CO2,其目的是维持培养液的酸碱度。
(4)制备S蛋白的mRNA疫苗时,体外制备的mRNA常用脂质分子包裹后才用于接种。原因一是人体血液和组织中广泛存在________,极易将裸露的mRNA水解;二是外源mRNA分子不易进入人体细胞产生抗原。
由于人体血液和组织中广泛存在RNA酶,极易将裸露的mRNA水解,而且外源mRNA分子不易进入人体细胞产生抗原,因此,制备S蛋白的mRNA疫苗时,体外制备的mRNA常用脂质分子包裹后才用于接种。
(5)第一次接种疫苗后,人体内识别到S蛋白的B细胞,经过增殖和分化,形成的____细胞可合成并分泌特异性识别______的IgM和IgG抗体(见图2),形成的_____细胞等再次接触到S蛋白时,发挥免疫保护作用。
第一次接种疫苗后,刺激B细胞增殖和分化,形成的浆细胞可合成并分泌特异性识别新冠病毒S蛋白的IgM和IgG抗体,并产生记忆细胞;当再次接触到S蛋白时,记忆细胞增殖分化,产生大量浆
细胞,分泌大量抗体,发挥免疫保护作用。
(6)有些疫苗需要进行第二次接种,据图2分析进行二次接种的意义是___________________________________________________________________________。
激发再次应答,在人体内产生更多维持时间更长的抗体,并储备更多的记忆细胞
1.判断关于免疫失调疾病的叙述(1)人体第一次接触过敏原时就会发生过敏反应( )(2)青霉素过敏反应的主要原因是机体免疫功能低下( )(3)类风湿关节炎和获得性免疫缺陷综合征均为自身免疫病( )(4)免疫系统“敌我不分”引起的系统性红斑狼疮属于自身免疫病( )(5)HIV主要攻击辅助性T细胞导致免疫功能严重缺陷( )
2.判断关于免疫学的应用的叙述(1)对免疫功能低下者使用免疫增强疗法,对有些疾病则使用免疫抑制疗法( )(2)异体移植的器官难以成活,主要是体液免疫的结果( )(3)器官移植的成败主要取决于供者和受者的HLA是否相近( )
3.填空默写(1)(选择性必修1 P77)过敏反应指___________________________________ 。(2)(选择性必修1 P77)在过敏原的刺激下,B细胞会活化产生抗体,这些抗体吸附在 。(3)(选择性必修1 P77)当相同的过敏原再次进入机体时,就会与吸附在细胞表面的相应抗体结合,使这些细胞释放出 等物质,引起________ ,最终导致过敏者出现 等症状。
已免疫的机体,在再次接触相同的抗原
时,有时会引发组织损伤或功能紊乱的免疫反应
皮肤、呼吸道或消化道黏膜以及血液中某些细胞的表面
扩张、血管壁通透性增强、平滑肌收缩和腺体分泌增多
皮肤红肿、发疹、流涕、打喷嚏、哮喘、呼吸困难
(4)(选择性必修1 P78)自身免疫病指_________________________________ 。(5)(选择性必修1 P84) 的蛋白质——组织相容性抗原,也叫人类白细胞抗原,简称HLA。(6)(选择性必修1 P84)器官移植的成败,主要取决于___________________ 。只要 有一半以上相同,就可以进行器官移植。(7)免疫抑制剂如环孢霉素A等,可以使T细胞 ,从而使免疫系统暂时处于 状态,大大提高了异体器官移植的成活率。
自身免疫反应对组织和器官造成损伤
每个人的细胞表面都带有一组与别人不同
供者与受者的主要HLA
一、选择题1.(2023·河南郑州高三模拟)人类共有5类免疫球蛋白,其中IgG是血清中抗体的主要类型,在淋巴和组织液中也有少量存在,具有与病原体结合或中和毒素的能力,过敏反应患者会产生免疫球蛋白E抗体(IgE),该种抗体可识别外部蛋白质,与体内少数可以表达特定受体FccRl的细胞结合并相互作用,如肥大细胞,从而引起毛细血管壁通透性增强等症状。下列叙述正确的是A.免疫球蛋白IgG是由浆细胞产生的,IgE不是由浆细胞产生的B.机体内并不是所有的细胞都可以与IgE结合C.过敏原侵入机体后会引发IgE含量升高,从而导致过敏反应D.过敏反应导致组织液中蛋白质含量下降,引起组织水肿,但不破坏组织细胞
2.人若被疯动物严重咬伤头、颈等部位,不仅需多次接种狂犬病疫苗,还需注射抗狂犬病血清。下列相关叙述错误的是A.B细胞的激活需要狂犬病毒和辅助性T细胞提供信号B.多次接种可引起机体产生更强的特异性免疫应答C.抗狂犬病血清中主要有效成分为抗狂犬病毒抗体D.抗狂犬病血清的保护时间要比狂犬病疫苗持久
3.(2023·江苏南通高三模拟)新冠疫苗生产的途径及原理如图所示,下列相关叙述不正确的是A.传统疫苗生产通常采用动物 细胞体外培养病毒使其增殖B.注射核糖核酸疫苗后,该疫 苗能直接刺激机体产生特异性免疫C.感染过腺病毒的人可能由于存在腺病毒抗体,使病毒载体疫苗作用效 果较差D.重组蛋白疫苗具有抗原性但不能侵染进入宿主细胞
4.某地疾控部门对新冠疫苗接种做了如下说明:①本次使用的是全病毒灭活疫苗;②免疫程序为2针,至少间隔14天,接种部位为上臂三角肌。下列说法正确的是A.全病毒灭活疫苗不能进入机体细胞,注射疫苗属于免疫治疗B.第2次接种会刺激第1次接种产生的记忆细胞迅速增殖,分泌更多的抗体C.在上臂三角肌接种后,疫苗直接进入细胞,引起细胞免疫D.新冠病毒能够激发体液免疫和细胞免疫,两种免疫过程中均会产生免 疫活性物质
5.(2023·北京丰台区高三检测)下列有关免疫学应用的叙述,错误的是A.通过人工标记抗体可以检测追踪抗原在机体中的位置B.对系统性红斑狼疮患者可使用免疫增强疗法进行治疗C.在进行器官移植时,运用免疫抑制剂可以提高成活率D.通过输入抗体、细胞因子等,可以增强患者抵御病原体的能力
6.疫苗是人们设计的,以促进对机体有利的免疫反应,从而维护人体健康。按计划接种疫苗是预防传染病的重要措施。下列有关叙述错误的是A.疫苗作为抗原能诱导B细胞增殖分化并产生记忆B细胞B.初次接种疫苗后若提前二次接种疫苗可以增强免疫效果C.相比注射抗体血清,接种疫苗可获得更长时间的免疫力D.疫苗的预防效果与其接种后机体产生的抗体浓度、记忆细胞数量等有关
7.甲状腺球蛋白(TG)是由甲状腺滤泡上皮细胞分泌的大分子糖蛋白,经碘化和酶解后可形成甲状腺激素。正常情况下只有很少量的TG进入血液。若有大量TG进入血液,免疫系统会将其当作异常物质,并产生甲状腺球蛋白抗体(TGAb),TGAb与TG结合后,可激活吞噬细胞攻击甲状腺细胞,导致甲状腺的损伤。下列叙述不正确的是A.甲状腺球蛋白和甲状腺激素的组成元素相同,都是生物大分子B.进入血液的大量TG可引发机体产生体液免疫,但浆细胞不能识别TG并产生 TGAbC.大量TG导致甲状腺被破坏与系统性红斑狼疮属于同种免疫失调病D.若TGAb含量偏高,机体可能会出现萎靡不振等甲状腺功能减退症状
8.研究发现,调节性T细胞具有抑制免疫的功能,Mcl-1蛋白可使其数量增加,Bim蛋白可使其数量减少,下列说法不正确的是A.调节性T细胞数量的增加,有利于提高器官移植成功率B.调节性T细胞的数量由Mcl-1蛋白和Bim蛋白共同决定C.过敏性体质可能与Bim蛋白活性被抑制有关D.Mcl-1蛋白活性过高,人体易患恶性肿瘤疾病
9.(2023·江苏南通高三质检)新冠病毒特异性IgM和IgG抗体可作为血清学诊断标准,如图曲线表示新冠病毒感染人体后抗体的变化情况。
下列有关叙述正确的是A.与IgM抗体合成、分泌有关 的细胞器有细胞核、内质网、 高尔基体和线粒体等B.新冠病毒主要攻击人体的免疫细胞,导致人体的免疫功能丧失C.某人核酸检测为阴性,但是血清学诊断体内存在IgG抗体,最大的可能 是采集的呼吸道标本过少D.在阻断病毒传染上,核酸检测比血清学检测更有优势
新冠感染通常被认为是呼吸道传染病,当载有病毒的飞沫被吸入后,新冠病毒就会进入鼻腔和咽喉,进而感染人体的肺脏,并引起重病甚至致死性新冠肺炎,B错误;
由图分析可知,人体在感染病毒后经过两周的潜伏期,IgG和IgM含量逐渐上升,在病毒被清除后的一段时间内,IgG含量仍处于较高水平,但此时核酸检测为阴性,所以出现题述情况最大可能是新冠患者被治愈后,C错误。
10.过敏性鼻炎容易引起鼻塞、流涕、打喷嚏以及鼻甲肿胀等症状。如图为过敏性鼻炎发病示意图,下列叙述正确的是
A.过敏性鼻炎患者接触过敏原后,就会促使肥大细胞释放组胺,从而引发过敏 性鼻炎症状B.过敏原刺激机体时,浆细胞所分泌产生的抗体主要在血浆中起作用C.糖皮质激素鼻喷雾剂可快速减轻过敏症状,推测该药物对免疫反应起抑制作用D.过敏反应是由机体免疫系统对过敏原存在免疫缺陷而导致的组织损伤或功能 紊乱
当同种过敏原再次入侵机体时,才导致出现过敏反应症状,A错误;据图可知,过敏原进入机体时,引发免疫反应,浆细胞分泌的抗体主要吸附在肥大细胞的表面起作用,B错误;过敏反应是指已免疫的机体在再次接触相同抗原时,有时会发生引发组织损伤或功能紊乱的免疫反应,是免疫系统反应过度的结果,并非免疫缺陷,D错误。
11.人类免疫缺陷病毒HIV是艾滋病的元凶,其复制速度快、变异水平高。研究发现,HIV表面蛋白单个氨基酸改变可以导致蛋白构象从“开放”快速转变为“闭合”,进而达到提高感染效率和免疫逃逸的双重目的。下列叙述不正确的是A.艾滋病患者常因免疫力低下更易被病原体感染B.HIV可通过表面蛋白特异性感染辅助性T细胞C.人体产生的抗体与“开放”和“闭合”构象表面蛋白结合能力相同D.与艾滋病感染者握手、拥抱不会感染HIV
人体产生的抗体与“开放”和“闭合”构象表面蛋白结合能力不同,抗体与“开放”构象表面蛋白的结合能力更强,C错误;艾滋病的传播途径包括:血液传播、性传播、母婴传播,与艾滋病感染者握手、拥抱不会感染HIV,D正确。
12.(2023·兰州高三模拟)下列关于疫苗的叙述,不正确的是A.制备mRNA疫苗时,用脂质分子包裹的原因之一是裸露的mRNA易被 水解B.疫苗进入人体后,刺激机体免疫系统产生相应的抗体和记忆细胞等C.接种疫苗后,部分人出现轻度发热的直接原因是产热量大于散热量D.接种疫苗后,人体产生的抗体离不开浆细胞对疫苗的识别作用
注射疫苗后,由于机体产热量大于散热量,部分患者出现轻度发热现象,C正确;浆细胞无识别抗原的作用,D错误。
二、非选择题13.(2023·乌鲁木齐高三模拟)如图为过敏反应发生的机理,回答下列相关问题:(1)与浆细胞相比,吞噬细胞中含量丰富的细胞器是________。
(2)参与正常体液免疫的抗体主要分布于______。
(3)肥大细胞释放的组胺等物质主要通过______调节方式对某些生命活动进行调节。组胺导致毛细血管壁通透性增强,引起血浆蛋白含量显著降低,水分由______进入组织液,从而出现组织水肿等症状。
(4)某小鼠品系注射物质A后,很快发生了呼吸困难等症状,请设计实验验证物质A为该品系的过敏原,写出简要思路即可。____________________________。
答案 取一定数量的未接触过物质A的该品系小鼠,将一定量的物质A注射到实验小鼠体内,注射后若干天,未见小鼠出现明显的异常表现。一段时间后,再向该组实验小鼠体内注射物质A,小鼠很快发生了呼吸困难等症状
14.新冠病毒是一种RNA病毒,人感染了新冠病毒后常见体征有呼吸道症状如发热、咳嗽、气促和呼吸困难等。在较严重病例中,感染可导致肺炎、严重急性呼吸综合征、肾衰竭,甚至死亡。目前新冠病毒出现多个变异种。回答下列问题:Ⅰ.“细胞因子风暴”是引起许多新冠患者死亡的主要原因,是由于机体受到感染后免疫系统过度反应,从而产生大量细胞因子,对机体造成损害。(1)“细胞因子风暴”会引起_____________(填“自身免疫病”或“免疫缺陷病”)。
(2)新冠病毒变异速度快的原因是_____________________________________________________________。
不稳定,容易发生基因突变
新冠病毒的遗传物质RNA是单链结构,
(3)已经接种新冠病毒疫苗的人在遭受新冠病毒侵染后,体内的记忆B细胞会___________________________________________________,从而保护人体。
快速增殖分化,分化后产生的浆细胞迅速产生大量抗体
Ⅱ.目前各国研制的疫苗相继进入临床阶段并投入市场,我国研制出某种疫苗,初步实验得知该疫苗总剂量8 μg为最佳剂量,为了确定最佳接种方案,进一步进行了临床实验研究,如表所示。
注:A1、B1、C1、D1组分别接种该疫苗,A2、B2、C2、D2组分别接种X试剂。
(4)从表中可看出,该实验的自变量有______________________________________________。(5)表中试剂X是_____________________________,a的剂量应该为_____。
是否接种疫苗、疫苗接种次数、两次接种间隔
生理盐水(不含疫苗成分的试剂)
(6)根据实验结果分析:疫苗两次接种时间间隔_______的效果最好。(7)新冠肺炎患者发热后有时会出现脱水现象,引起细胞外液渗透压升高。机体一方面可通过神经调节进行主动饮水,此过程中感受器为____________________;另一方面通过____________调节使肾脏重吸收水增加,尿量减少。
(8)新冠病毒进入人体内环境后,机体会发生相应的免疫反应产生特异性抗体,该过程体现了免疫系统的__________功能。
新高考生物一轮复习核心考点练习课件第40讲 免疫失调和免疫学的应用(含解析): 这是一份新高考生物一轮复习核心考点练习课件第40讲 免疫失调和免疫学的应用(含解析),共1页。
2024年高考生物大一轮选择性必修1复习课件:第35讲 免疫失调和免疫学的应用: 这是一份2024年高考生物大一轮选择性必修1复习课件:第35讲 免疫失调和免疫学的应用,共60页。PPT课件主要包含了考点一免疫失调,考点二免疫学的应用,重温真题经典再现,限时强化练等内容,欢迎下载使用。
适用于新教材2024版高考生物一轮总复习第8单元稳态与调节第35讲免疫失调和免疫学的应用课件新人教版: 这是一份适用于新教材2024版高考生物一轮总复习第8单元稳态与调节第35讲免疫失调和免疫学的应用课件新人教版,共53页。PPT课件主要包含了素养目标,内容索引,强基础·增分策略,提能力·精准突破,练高考·衍生训练,研情境·素养突破,考向探究,答案C,多维解题等内容,欢迎下载使用。

