













2024年高考生物一轮复习(新人教版) 第8单元 第3课时 神经冲动的产生、传导和传递
展开1.阐明神经细胞膜内外在静息状态具有电位差,受到外界刺激后形成动作电位,并沿神经纤维传导。2.阐明神经冲动在突触处的传递通常通过化学传递方式完成。
考点一 神经冲动的产生和传导
考点二 兴奋传递中电流表指针的偏转次数判断
考点三 兴奋传导和传递的实验探究
重温高考 真题演练
(1)传导形式: ,也称神经冲动。
归纳 夯实必备知识
(3)传导特点: ,即图中a←b→c。(4)兴奋在神经纤维上的传导方向与局部电流方向的关系
①在膜外,局部电流方向与兴奋传导方向 。②在膜内,局部电流方向与兴奋传导方向 。
2.兴奋在神经元之间的传递
(1)写出图甲中标号代表的结构① ,② ,③ ,④ ,⑤ ,⑥ 。(2)写出图乙中A、B代表的突触类型A: ;B: 。
(3)关于突触结构的注意事项①突触间隙内的液体属于 ,突触后膜上受体的化学本质为 ,神经递质与突触后膜上受体的结合具有特异性。②突触后膜可能是下一个神经元的 ,也可能是传出神经元支配的 。③兴奋在突触中的传递体现了细胞间的 ,神经递质、激素等属于 分子。
肌肉细胞膜或腺体细胞膜
②传递特点及原因a. 。原因:神经递质只存在于突触前膜的 中,只能由 释放,然后作用于 。b.兴奋在突触处的传递速度比在神经纤维上要 。原因:____________ 。③信号转变a.突触: 。b.突触小体: 。c.突触后膜: 。
传递需要经过化学信号的转换
电信号→化学信号→电信号
④神经递质的类型和去向a.神经递质的类型兴奋性神经递质:使下一个神经元 ,如 、谷氨酸、5-羟色胺、肾上腺素、多巴胺等。抑制性神经递质:使下一个神经元 ,如甘氨酸等。b.神经递质释放方式: 。c.神经递质的去向: 或回收进细胞,以免 。
选择性必修1 P29“图2-8”:突触后膜上的受体和离子通道是结合在一起的,受体一旦结合相应的神经递质后,会引起离子通道 ,进而引起相应的离子流动。
3.滥用兴奋剂、吸食毒品的危害
(1)兴奋剂和毒品能够对 产生影响。(2)兴奋剂原是指能提高 机能活动的一类药物,如今是____ 药物的总称。有些兴奋剂就是毒品,会对人体健康带来极大危害。(3)毒品是指鸦片、 、甲基苯丙胺(冰毒)、吗啡、大麻、 以及国家规定管制的其他能够使人形成瘾癖的 药品和 药品。
选择性必修1 P31“拓展应用1”:枪乌贼的神经元是研究神经兴奋的好材料。研究表明,当改变神经元轴突外Na+浓度的时候,静息电位并不受影响,但动作电位的幅度会随着Na+浓度的降低而降低。(1)请对上述实验现象作出解释。
拓展 提升科学思维
提示 静息电位与神经元内的K+外流相关,而与Na+无关,所以神经元轴突外Na+浓度的改变并不影响静息电位。动作电位与神经元外的Na+内流相关,细胞外Na+浓度降低,细胞内外Na+浓度差变小,Na+内流减少,动作电位值下降。
(2)用适宜的刺激,刺激一个离体神经元的某处,甲同学认为在神经元的特定位置才能测到电位变化,而乙同学认为在神经元的任何部位均可测到电位变化。试问:哪位同学的观点正确?判断依据是什么?
提示 乙同学的观点正确。兴奋在神经纤维上双向传导,刺激神经元上的一处产生兴奋,其将传至整个神经元,故在该神经元任何部位均可测到电位变化。
1.在t1、t2、t3时刻分别给予某神经纤维三次强度相同的刺激,测得神经纤维电位变化如图所示。下列相关叙述正确的是A.t1时的刺激强度过小,无法引起神经纤维 上Na+通道打开B.适当提高细胞内K+浓度,测得的静息电位 可能位于-65~-55 mVC.t2、t3时的刺激可以累加并引起神经纤维产 生动作电位D.t4后,细胞恢复静息状态不需要消耗ATP
突破 强化关键能力
2.一氧化氮(NO)是最早发现能在人体内起调节作用的气体。NO可增强靶细胞内鸟苷酸环化酶活性,使胞质内cGMP升高,产生生物效应,如血管平滑肌舒张,过程如图所示。下列相关叙述正确的是A.NO可储存于突触小泡内通过胞吐释放到 突触间隙B.NO与乙酰胆碱均需与细胞膜上受体结合 后才能发挥作用C.NO与乙酰胆碱都能引起突触后膜膜电位变化D.冠状动脉收缩引起的心绞痛可用NO剂治疗
(2)膜电位变化曲线解读
(3)神经纤维膜外离子浓度对膜电位的影响
①细胞外K+浓度影响静息电位
K+浓度升高→静息电位绝对值“小”K+浓度降低→静息电位绝对值“大”
②细胞外Na+浓度影响动作电位
Na+浓度升高→电位峰值升高Na+浓度降低→电位峰值降低
兴奋传递中电流表指针的偏转次数判断
1.指针偏转原理下面图中a点受刺激产生动作电位后,该动作电位沿神经纤维传导依次通过“a→b→c→c右侧”时灵敏电流计的指针变化细化图(默认电流计指针的偏转方向为电流方向):
(1)刺激a点,b点先兴奋,d点后兴奋,电流表指针发生 的偏转。(2)刺激c点(bc=cd),b点和d点同时兴奋,电流表指针 。
(1)刺激b点,由于兴奋在突触间的传递速度小于在神经纤维上的传导速度,a点先兴奋,d点后兴奋,电流表指针发生 。(2)刺激c点,兴奋不能传至a点,a点不兴奋,d点可兴奋,电流表指针 。
如图是用甲、乙两个电流表研究神经纤维及突触上兴奋产生及传导的示意图。请据图回答下列问题:
(1)静息状态下,甲电流表 ,乙电流表指针 。(2)刺激a处时,甲电流表指针 ,乙电流表指针 。(3)刺激b处时,甲电流表指针 ,乙电流表指针 。(4)清除c处的神经递质,再刺激a处时,甲电流表指针 ,乙电流表指针 。
3.(2023·河北石家庄二中高三模拟)如图所示将电流表两电极分别接到神经元膜外a、b两点,c点到a点和b点的距离相等,④中的物质为兴奋性神经递质。已知当两个相同兴奋相遇时会相互抵消,假设刺激强度相同且能产生兴奋,下列相关叙述错误的是
A.分别刺激图中的三点,会使电流 表指针发生两次反向偏转的是a、 c两点的刺激B.同时刺激b、c两点,若c点产生的
兴奋比b点先传到③处,则电流表指针发生三次偏转C.④中的物质通过突触引起③处电位变化与信息交流功能和细胞膜的流 动性有关D.给予c点刺激时,若降低②处Na+的浓度,则可能会导致③处的动作电 位减小
4.(2023·河南郑州高三模拟)在没有损伤的枪乌贼的巨大神经纤维膜上及神经元之间放置相应的电极和电流计,如图所示。据图分析,下列叙述错误的是
A.图a中电流计两电极分别连接 在神经纤维膜内外,在静息状 态下指针不发生偏转B.图b中如果电流计两电极都在细胞膜外,则神经纤维受刺激后指针发生两次 方向相反的偏转C.图b中如果电流计两电极都在细胞膜内,则神经纤维受刺激后指针发生两次 方向相反的偏转D.图c中电流计两电极均位于神经细胞膜外,神经纤维受到如图所示刺激后, 指针会发生一次偏转
兴奋传导和传递的实验探究
结合反射弧模式图进行探究
(1)探究神经冲动在神经纤维上的传导
观察A的反应测量②处电位变化
A有反应,②处电位改变→双向传导A有反应,②处无电位变化→单向传导
(2)探究神经冲动在神经元之间的传递
先电刺激①处,测量③处电位变化再电刺激③处,测量①处电位变化
两次实验的检测部位均有电位变化→双向传递电刺激③处时,①处有电位变化;电刺激①处时,③处没有电位变化→单向传递
5.神经递质作用于突触后膜,会引起突触后膜产生局部的电位变化,称为突触后电位。科学家为了探究突触后电位的特点,做了如下实验。其中图甲中A、B、C为不同神经元的轴突,图乙中字母及箭头分别代表轴突类型及刺激时间点,阈值代表引发动作电位的最小膜电位。
下列针对该实验结果的分析,错误的是A.轴突C释放抑制性神经递质B.单个轴突引发的突触后电位,其大小和持续时间是相对恒定的C.连续的低于阈值的单刺激有叠加效应,不同来源的神经递质对突触后神经元 效果也可以叠加D.突触数量越多,越有利于神经细胞之间的信息联系,越容易引发突触后膜的 动作电位
由图乙可以看出,轴突C释放抑制性神经递质,A正确;突触数量与动作电位的引发没有必然的联系,与刺激对应的突触释放的神经递质有关,D错误。
6.(2023·江苏常州八校高三调研)以新鲜的蛙坐骨神经腓肠肌为标本,刺激神经纤维产生动作电位及恢复静息电位的过程中,由于钠、钾离子的流动而产生的跨膜电流如图所示(内向电流是指阳离子由细胞膜外向膜内流动,外向电流则相反)。下列叙述正确的是A.增大刺激强度,c点对应的动 作电位值不变B.bd时间段内发生钾离子的外流C.d点达到静息电位的最大值D.ac段钠离子进入细胞和ce段钾离子流出细胞的方式不同
c点对应的动作电位值与膜外钠离子浓度有关,与阈上刺激强度无关,A正确;bc时间段内发生钠离子的内流,cd时间段内发生钾离子的外流,B错误;
e点达到静息电位的最大值,c点达到动作电位的最大值,C错误;ac段钠离子进入细胞和ce段钾离子流出细胞的方式都是协助扩散,D错误。
重温高考 真题演练
1.(2021·江苏,6)在脊髓中央灰质区,神经元a、b、c通过两个突触传递信息,如图所示。下列相关叙述正确的是A.a兴奋则会引起c的兴奋B.b兴奋使c内Na+快速外流产生动作电位C.a和b释放的递质均可改变突触后膜的离子通透性D.失去脑的调控作用,脊髓反射活动无法完成
a兴奋可能会使突触前膜释放兴奋性或者抑制性的神经递质,则会引起c的兴奋或者抑制,A错误;产生动作电位的原因是Na+内流,B错误;神经元b释放的神经递质作用于神经元c,神经元
a释放的神经递质作用于神经元b,a和b释放的神经递质均可改变突触后膜的离子通透性,C正确;一些简单的脊髓反射活动(如膝跳反射)不需要大脑皮层的参与,所以失去脑的调控作用,一些脊髓反射活动依然能完成,D错误。
2.(2020·江苏,13)下图为部分神经兴奋传导通路示意图,相关叙述正确的是A.①、②或④处必须受到足够强度的刺激才能产生兴奋B.①处产生的兴奋可传导到②和④处,且电位大小相等C.通过结构③,兴奋可以从细胞a传递到细胞b,也能从细胞b传递到细胞aD.细胞外液的变化可以影响①处兴奋的产生,但不影响③处兴奋的传递
并不是任何作用于神经元上的刺激都能使神经元产生兴奋,如果作用于神经元轴突上的刺激强度太小,便不能改变细胞膜的通透性,不会产生兴奋,A正确;①处产生的兴奋可以传导到②和④处,但②和④处的电位大小不一定相等,如a神经元属于抑制性神经元,a神经元兴奋后释放了抑制性神经递质,则b神经元被抑制,则②和④处的电位大小不相等,B错误;
细胞外液的变化如Na+浓度的变化会影响①处兴奋的产生,突触间隙里组织液的变化可能影响神经递质与突触后膜上的受体结合,那么细胞外液的变化也会影响③处兴奋的传递,D错误。
3.(2020·江苏,14)天冬氨酸是一种兴奋性递质,下列叙述错误的是A.天冬氨酸分子由C、H、O、N、S五种元素组成B.天冬氨酸分子一定含有氨基和羧基C.作为递质的天冬氨酸可贮存在突触囊泡内,并能批量释放至突触间隙D.作为递质的天冬氨酸作用于突触后膜,可增大细胞膜对Na+的通透性
天冬氨酸是氨基酸,由C、H、O、N四种元素组成,不含S元素,A错误;天冬氨酸是一种兴奋性递质,突触囊泡里贮存着神经递质,当兴奋传至突触前膜时,突触囊泡会向突触前膜移动,与突触前膜融合,将神经递质批量释放至突触间隙,C正确;天冬氨酸属于兴奋性递质,作用于突触后膜,可增大细胞膜对Na+的通透性,Na+内流,使突触后神经元兴奋,D正确。
4.(2022·河北,21)皮肤上的痒觉、触觉、痛觉感受器均能将刺激引发的信号经背根神经节(DRG)的感觉神经元传入脊髓,整合、上传,产生相应感觉。组胺刺激使小鼠产生痒觉,引起抓挠行为。研究发现,小鼠DRG神经元中的PTEN蛋白参与痒觉信号传递。为探究PTEN蛋白的作用,研究者进行了相关实验。回答下列问题:(1)机体在________产生痒觉的过程_______(填“属于”或“不属于”)反射。兴奋在神经纤维上以________________的形式双向传导。兴奋在神经元间单向传递的原因是______________________________________________。
神经递质只能由突触前膜释放,作用于突触
所有感觉的形成部位均是大脑皮层,故机体在大脑皮层产生痒觉;反射的完成需要经过完整的反射弧,机体产生痒觉没有经过完整的反射弧,不属于反射;兴奋在神经纤维上以电信号(神经冲动)的形式双向传导;由于神经递质只存在于突触前膜的突触小泡中,只能由突触前膜释放,作用于突触后膜,故兴奋在神经元之间只能单向传递。
(2)抓挠引起皮肤上的触觉、痛觉感受器_____,有效_____痒觉信号的上传,因此痒觉减弱。
抓挠行为会引起皮肤上的触觉、痛觉感受器兴奋,有效抑制痒觉信号的上传,因此痒觉减弱。
(3)用组胺刺激正常小鼠和PTEN基因敲除小鼠的皮肤,结果如右图。据图推测PTEN蛋白的作用是______机体对外源致痒剂的敏感性。已知PTEN基因敲除后,小鼠DRG中的TRPV1蛋白表达显著增加。用组胺刺激PTEN基因和
TRPV1基因双敲除的小鼠,据图中结果推测TRPV1蛋白对痒觉的影响是________________。
分析题意可知,本实验的自变量是PTEN和TRPV1基因的有无,因变量是30分钟内抓挠次数。据图分析可知,与正常小鼠相比,PTEN基因敲除小鼠的抓挠次数明显增加,说明PTEN基因缺失
会增加小鼠的抓挠次数,即增加小鼠对痒觉的敏感性,据此推测PTEN基因控制合成的PTEN蛋白的作用是减弱机体对外源致痒剂的敏感性,进而抑制小鼠的痒觉;而PTEN基因和TRPV1基因双敲除的小鼠与正常小鼠差异不大,说明TRPV1基因缺失可减弱PTEN基因缺失的效果,即会抑制小鼠痒觉的产生,即TRPV1基因控制合成的TRPV1蛋白可促进痒觉的产生。
1.判断关于神经冲动的传导和传递的叙述(1)膜内的K+通过Na+—K+泵主动运输排出,导致动作电位的形成( )(2)神经纤维膜内K+/Na+的比值,动作电位时比静息电位时高( )(3)神经递质在突触间隙中的移动消耗ATP( )(4)神经递质与突触后膜上的受体结合,使下一神经元产生兴奋( )
2.判断关于电流表的偏转次数的叙述(1)将灵敏电流计的两个电极分别接在同一神经细胞膜外侧,任意刺激两接点外侧一点,电流表指针都会偏转两次( )(2)将灵敏电流计的两个电极分别接在相邻神经细胞膜外侧,任意刺激一点,电流表都会偏转两次( )
3.填空默写(1)(选择性必修1 P28)突触小体:__________________________________________________________________。(2)(选择性必修1 P29)神经元之间的兴奋的传递是单方向的原因是___________________________________________________________________________。(3)(选择性必修1 P29)在突触处的兴奋传递比神经纤维上的兴奋传导要慢的原因是 。
经递质只存在于突触小泡中,只能由突触前膜释放,然后作用于突触后膜上
由于突触处的兴奋传递需要通过化学信号的转换
神经元的轴突末梢经过多次分支,最后每个小枝末端膨大,呈杯状或球状
(4)(选择性必修1 P28~29)兴奋在离体神经纤维上的传导是 ,在突触上的传递是 ,在机体的神经纤维上的传导是 ,在反射弧上的传导是 。
一、选择题1.(2023·北京昌平区高三模拟)若电刺激神经纤维的某一位置,可检测到一次电位变化,如图甲、乙中的正常曲线。若在某一时刻(处理点),利用不同的处理使神经纤维上膜电位发生不同的变化,如图甲、乙中的虚线所示。
下列关于处理方式的分析,正确的是A.图甲利用某种药物阻断了Na+通道B.图甲将神经纤维置于稍低浓度的K+溶液中C.图乙利用某种药物阻断了K+通道D.图乙将神经纤维置于稍低浓度的Na+溶液中
2.(2023·河北衡水高三模拟)尼古丁是存在于烟草中的一种小分子物质,是烟草烟雾中的活性成分,具有刺激性气味,可作用于自主神经系统,如图所示。下列相关叙述,错误的是A.尼古丁的作用是使人更兴奋B.尼古丁可改变POMC神经元细胞膜 的膜内外电位,使其由外正内负变 为外负内正C.尼古丁可以催化脂肪细胞产热增加从而导致食欲下降D.尼古丁通过呼吸系统进入内环境,经过体液运输,作用于特定的细胞
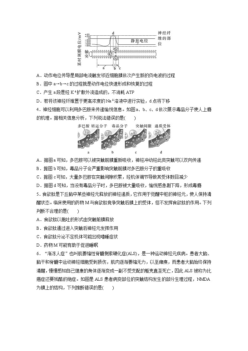
3.如图表示某神经元一个动作电位传导示意图,据图分析正确的是A.动作电位传导是局部电流触发邻近细胞膜依次产生新的负电波的过程B.图中a→b→c的过程就是动作电位快速形成和恢复的过程C.产生a段是经K+扩散外流造成的,不消耗ATPD.若将该神经纤维置于更高浓度的Na+溶液中进行实验,d点将下移
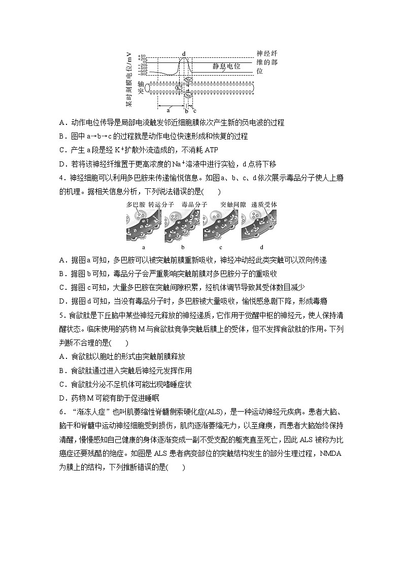
4.神经细胞可以利用多巴胺来传递愉悦信息。如图a、b、c、d依次展示毒品分子使人上瘾的机理。据相关信息分析,下列说法错误的是A.据图a可知,多巴胺可以被突 触前膜重新吸收,神经冲动经 此类突触可以双向传递B.据图b可知,毒品分子会严重影响突触前膜对多巴胺分子的重吸收C.据图c可知,大量多巴胺在突触间隙积累,经机体调节导致其受体数目减少D.据图d可知,当没有毒品分子时,多巴胺被大量吸收,愉悦感急剧下降, 形成毒瘾
5.食欲肽是下丘脑中某些神经元释放的神经递质,它作用于觉醒中枢的神经元,使人保持清醒状态。临床使用的药物M与食欲肽竞争突触后膜上的受体,但不发挥食欲肽的作用。下列判断不合理的是A.食欲肽以胞吐的形式由突触前膜释放B.食欲肽通过进入突触后神经元发挥作用C.食欲肽分泌不足机体可能出现嗜睡症状D.药物M可能有助于促进睡眠
6.“渐冻人症”也叫肌萎缩性脊髓侧索硬化症(ALS),是一种运动神经元疾病。患者大脑、脑干和脊髓中运动神经细胞受到损伤,肌肉逐渐萎缩无力,以至瘫痪,而患者大脑始终保持清醒,慢慢感知自己健康的身体逐渐变成一副不受支配的躯壳直至死亡,因此ALS被称为比癌症还要残酷的绝症。如图是ALS患者病变部位的突触结构发生的部分生理过程,NMDA为膜上的结构,
下列推断错误的是A.谷氨酸是兴奋性神经递质,因其能与NMDA结合引起Na+内流产生动 作电位B.ALS发病机理可能是谷氨酸引起Na+过度内流,神经细胞渗透压升高 最终水肿破裂C.可通过注射抑制谷氨酸信息传递的药物作用于突触来缓解病症D.对患者注射神经类药物进行治疗时,病人没有感觉也没有反应
7.神经科医生常对患者做如下检查:手持钝物自足底外侧从后向前快速轻划至小趾根部,再转向拇趾侧。成年人的正常表现是足趾向跖面屈曲,称巴宾斯基征阴性。如出现拇趾背屈,其余足趾呈扇形展开,称巴宾斯基征阳性,是一种病理性反射。婴儿以及成年人在深睡状态下,也都可出现巴宾斯基征阳性。
下列有关推理分析错误的是A.巴宾斯基征阴性有完整的反射弧,但巴宾斯基征阳性没有B.巴宾斯基征的初级控制中枢位于脊髓,但受大脑皮层的控制C.正常人巴宾斯基征阴性体现了神经系统的分级调节特点D.推测巴宾斯基征阳性成年人患者可能是大脑皮层相关区域有损伤
8.如图甲所示为三个神经元及其联系,图乙为突触结构,在a、d两点连接一个灵敏电表,ab=bd。下列说法正确的是A.刺激图甲中②处,可以测到电位变化的有①③④⑤⑥B.在突触处完成“化学信号→电信号→化学信号”的转变C.刺激图乙中b、c点,灵敏电表指针各偏转1、2次D.若抑制该图中细胞的细胞呼吸,不影响神经兴奋的传导
9.将蛙的离体神经纤维置于某种培养液M中,给予适宜刺激后,记录其膜内Na+含量变化(如图中曲线Ⅰ表示)、膜电位变化(如图中曲线Ⅱ表示)。下列说法正确的是A.实验过程中培养液M只有Na+的浓度会发生变化B.图中a点后,细胞膜内Na+的含量开始高于膜外C.曲线Ⅱ的峰值大小与培养液M中Na+的浓度有关D.图中c点时,神经纤维的膜电位表现为外正内负
实验过程中培养液M中除了Na+的浓度会发生变化,K+的浓度也会发生变化,A错误;图中a点后,Na+开始内流,而不是细胞膜内Na+的含量开始高于膜外,B错误;曲线Ⅱ的峰值形成的原因是Na+内流所致,所以其大小与培养液M中Na+的浓度有关,C正确。
10.神经损伤后产生的信号会激活脑室下区的神经干细胞,这些细胞可以向脑内病灶迁移和分化,从而实现组织修复。下列有关神经细胞的叙述,不正确的是A.实现组织修复的过程是基因选择性表达的过程B.损伤信号使神经干细胞膜内K+/Na+的值降低C.神经细胞膜上都含有相同种类的神经递质受体D.神经细胞释放神经递质的方式与胰岛素的分泌方式相同
实现组织修复的过程是神经干细胞的分化过程,细胞分化的实质是基因的选择性表达,A正确;损伤信号刺激神经干细胞,使神经干细胞产生动作电位,Na+大量流入细胞内,则细胞内K+/Na+的值降低,B正确;神经递质有兴奋性的,也有抑制性的,突触后膜上的受体具有特异性,神经细胞膜上神经递质受体不完全相同,C错误;神经细胞释放神经递质的方式是胞吐,胰岛B细胞分泌胰岛素这种大分子物质的方式也是胞吐,D正确。
11.图甲表示置于生理盐水中的离体神经纤维受刺激前后膜两侧电位变化情况,图乙表示用电流计测定神经纤维膜外电位差的装置。
下列叙述不正确的是A.该离体神经纤维未受到刺激时,膜 两侧的电位表现为外正内负,原因 是K+外流B.在A、B两电极之间的任意一点给予适宜强度的电刺激,电流计指针将会发 生两次方向相反的偏转C.实验过程中,若提高生理盐水中的Na+浓度,则图甲中c点对应的膜电位将 会增大,若用KCl溶液代替生理盐水,则给予神经纤维相同强度刺激时不能 产生神经冲动D.在图乙M处滴加适量的某种药物,N处给予适宜强度的电刺激,若电流计指 针发生一次偏转,则说明该药物可阻断神经冲动在神经纤维上的传导
若在A、B两电极中间位置,给予适宜强度的电刺激,兴奋在神经纤维上双向传导同时到达A、B两电极处,电流表指针不发生偏转;若在除A、B两电极中间以外的其他位置给予适宜强度的电刺激,兴奋在神经纤维上双向传导,但不会同时到达A、B两电极处,电流表指针将发生两次方向相反的偏转,B错误。
12.为探究不同缺氧时间对中枢神经细胞兴奋性(指细胞接受刺激产生兴奋的能力)的影响,研究人员先将脑神经细胞置于含氧培养液中,测定单细胞的静息电位和阈强度(引发神经冲动的最小电刺激强度),之后再将其置于无氧培养液中,于不同时间点重复上述测定,结果如图所示。
注:“对照”的数值是在含氧培养液中测得的。
下列有关叙述正确的是A.图中静息电位是以脑神经 细胞膜的内侧为参照,并 将外侧电位定义为0 mVB.当静息电位由-60 mV变为-65 mV时,脑神经细胞的兴奋性逐渐降低C.在缺氧处理15 min时,给予30 pA强度的单个电刺激,脑细胞上也能检 测到动作电位D.在含氧培养液中,有利于脑细胞的有氧呼吸,从而促进Na+的内流
图中静息电位用负值表示,静息电位时,细胞膜两侧的电位为外正内负,即以细胞膜外侧为参照,并将外侧电位定义为0 mV,A错误;由图可知,静息电位由-60 mV变为-65 mV时,脑神经细胞的兴奋性水平会降低,B正确;
由柱形图可知,在缺氧处理15 min时,给予细胞30 pA强度(低于此时的阈强度)的单个电刺激,不能产生兴奋,故不能检测到动作电位,C错误;题中Na+的内流属于协助扩散,不需要消耗能量,在含氧培养液中,有利于脑细胞的有氧呼吸,释放大量能量,但对Na+的内流影响不大,D错误。
二、非选择题13.如图为兴奋在反射弧中的传导和传递过程模式图。请据图回答下列问题:(1)若图甲代表缩手反射弧,则虚线方框围成的结构位于__________
___________内。一个完整的反射活动需要哪几种神经元才能完成:_________________________________________________________________。
需要传入和传出两种神经元,大多数情况下还需要中间神经元的参与
(2)若在图甲中a处给予适宜刺激,兴奋可传至效应器引起反应,则电流表B的偏转情况是______________________。若在图甲中的d处给予适宜刺激,电流表A、B的偏转情况分别是____________________。
细胞外钙离 子对钠离子存在“膜屏障作用”,血钙过高使钠离子内流减少,降低了神经细胞兴奋性,导致肌细胞无法兴奋并收缩而表现出肌无力
钠离子内流减少)。临床上血钙含量偏高,会引起肌无力,原因是___________________________________________________________________________________________________________________________________。
(3)图乙中,当神经纤维的___________(填“Na+内流”“K+内流”“Na+外流”或“K+外流”)时,产生神经冲动,即由静息状态转变为兴奋状态。已知细胞外钙离子对钠离子存在“膜屏障作用”(即钙离子在膜上形成屏障,使
(4)若图丙中释放的③可以促进Cl-进入细胞,则会引起下一个神经细胞________(填“兴奋”或“抑制”)。若在图丙所示的⑤结构中给予某种药物,再刺激图甲中a,发现电流表B不偏转,但发现图丙
⑤当中的神经递质的量与给予药物之前相同,说明该药物是抑制了_____(用丙图中的标号表示)的功能。
14.(2023·江苏泰州中学高三期末)感知外界环境中潜在的危险信息,快速躲避天敌并作出最适宜的防御反应是动物生存所需具备的重要能力。为探究本能恐惧内在的大脑运作机制,研究人员开展了如图实验。
(1)将小鼠置于如图1的装置中,用黑色圆盘在小鼠的上视野产生阴影,模拟小鼠被上空中的天敌捕食的场景,阴影刺激了小鼠视网膜,引起视神经细胞产生神经冲动传至末梢,释放__________作用于突触后膜上的受体,最终诱发小鼠产生逃跑至遮蔽物中的防御行为。
阴影刺激小鼠视网膜感受器,引起视神经细胞产生神经冲动,传至神经末梢,释放神经递质作用于突触后膜上的受体,最终诱发小鼠产生逃跑至遮蔽物中的防御行为。
(2)研究人员利用相关技术记录脑内腹侧被盖区(VTA)GABA能神经元的激活程度,结果如图2所示。发现_____________________________________________________________________________________________
阴影刺激组在有阴影刺激时的VTA区GABA能神经元活性始终高于非阴影刺激组(阴影刺激后VTA区
____________________________,并且_____________________________________________,推测阴影刺激通过激活VTA区GABA能神经元进而诱发小鼠逃跑行为。
GABA能神经元活性迅速上升)
在神经元活性达到峰值时,小
对比图2中两曲线可知,阴影刺激组在有阴影刺激时的VTA区GABA能神经元活性始终高于非阴影刺激组,并且在神经元活性达到峰值时,小鼠发生逃跑行为;据此推测,阴影
刺激通过激活VTA区GABA能神经元进而诱发小鼠逃跑行为。
(3)研究人员将光敏感的通道蛋白特异性表达在某一特定类型的神经元中,并通过特定波长的光刺激来调控神经元活动。当蓝光刺激光敏蛋白C时,会导致Na+内流使所在神经元兴奋,当黄光刺激光敏蛋白N时,会导致Cl-内流使所在神经元___________,应用此技术设计实验进一步证实了VTA区GABA能神经元激活是诱发小鼠逃跑行为的必要条件。请用简洁的文字将实验组的实验方案及相应结果补充完整。
VTA区GABA能神经元表达光敏蛋白N的小鼠
神经元未受刺激时神经细胞膜表现为内负外正的静息电位。当蓝光刺激光敏蛋白C时,会导致Na+内流使所在神经元兴奋,当黄光刺激光敏蛋白N时,会导致Cl-内流使所在神经元兴奋受到抑制;据表格可知,实验组二是VTA区GABA能神经元表达光敏蛋白C的小鼠,则实验组一应是VTA区GABA能神经元表达光敏蛋白N的小鼠。两组处理分别是蓝光刺激、黄光刺激和无阴影刺激、有阴影刺激,最终结果分别为迅速逃跑躲避、未见逃跑行为。
(4)科学家发现,突触小体在未产生动作电位的情况下,其突触后膜也能用微电极记录到随机产生的、幅度相近的微小电位,请推测突触后膜出现这种电位变化的可能原因:_____________________________________________________。
单个(少量)突触小泡能随机与突触前膜融合释放神经递质
突触小体虽然没有受到刺激,但突触后膜依然能检测到微小电位,可能原因在于即使没有受到刺激,单个(少量)突触小泡仍能随机与突触前膜融合释放神经递质。
新高考生物一轮复习核心考点练习课件第36讲+神经冲动的产生、传导和分级调节(含解析): 这是一份新高考生物一轮复习核心考点练习课件第36讲+神经冲动的产生、传导和分级调节(含解析),共1页。
适用于新教材2024版高考生物一轮总复习第8单元稳态与调节第31讲神经冲动的产生传导和传递课件新人教版: 这是一份适用于新教材2024版高考生物一轮总复习第8单元稳态与调节第31讲神经冲动的产生传导和传递课件新人教版,共49页。PPT课件主要包含了素养目标,内容索引,强基础·增分策略,提能力·精准突破,练高考·衍生训练,研情境·素养突破,2传递过程,4神经递质,考向探究,多维解题等内容,欢迎下载使用。
高考生物总复习第8单元第25课神经冲动的产生和传导神经系统的分级调节及人脑的高级功能课件: 这是一份高考生物总复习第8单元第25课神经冲动的产生和传导神经系统的分级调节及人脑的高级功能课件,共60页。PPT课件主要包含了电信号,神经冲动,双向传导,a←b→c,突触前膜,突触间隙,突触后膜,轴突树突型,化学信号,细胞体等内容,欢迎下载使用。