人教版2024届高考生物一轮复习生态系统的物质循环、信息传递作业含答案
展开
这是一份人教版2024届高考生物一轮复习生态系统的物质循环、信息传递作业含答案,共7页。试卷主要包含了选择题,非选择题等内容,欢迎下载使用。
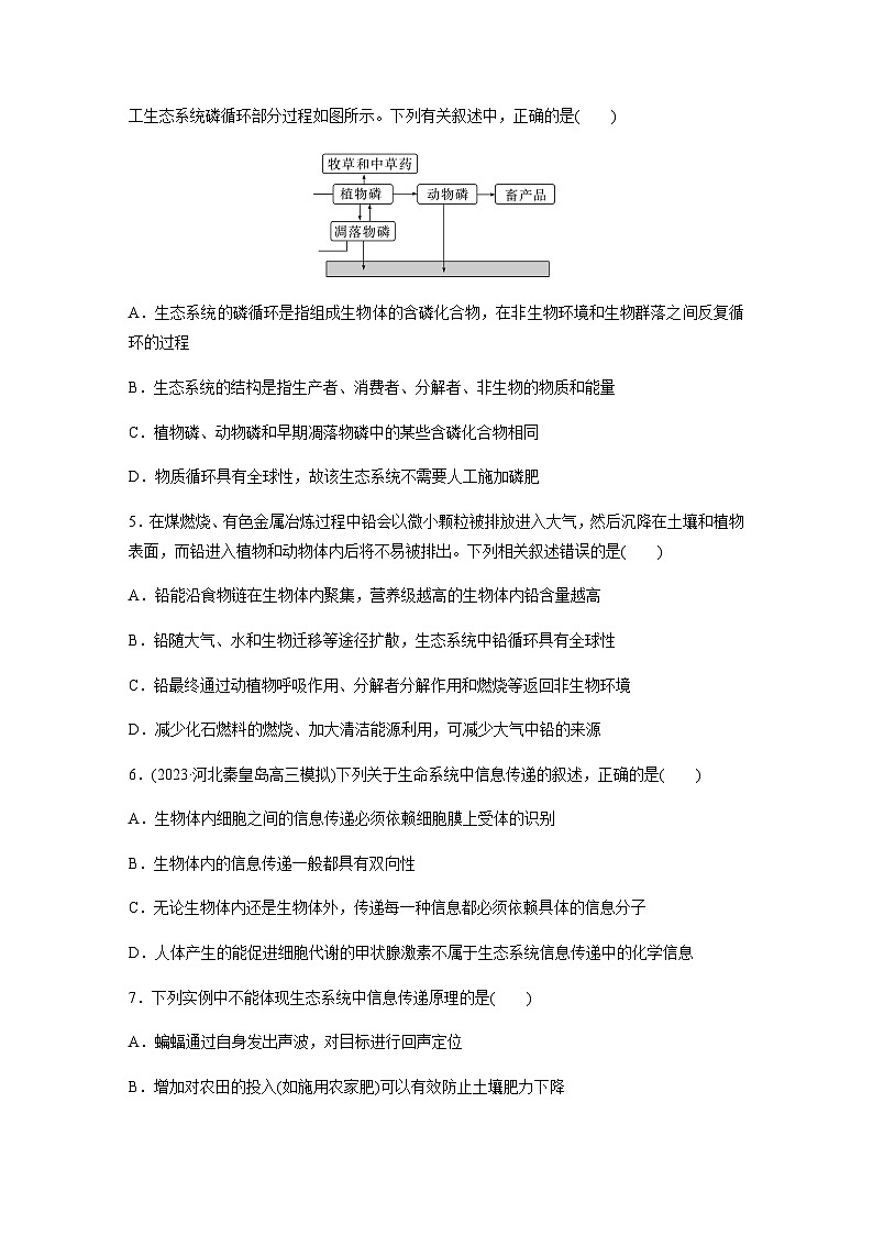
一、选择题:每小题给出的四个选项中只有一个符合题目要求。1.物质循环、能量流动和信息传递是生态系统的基本功能,下列相关叙述错误的是( )A.物质循环和能量流动的途径是食物链和食物网B.物质循环与能量流动相伴随,且两者离不开信息传递C.信息传递发生在生物之间及生物与非生物环境之间D.生态系统达到稳态时,系统内部不再有信息传递2.(2023·山东东营高三调研)下列有关生态系统的物质循环和能量流动的叙述,错误的是( )A.碳在非生物环境与生物群落之间主要以二氧化碳的形式循环B.处于最高营养级的生物所同化的能量不会再提供给其他生物C.生产者通过光合作用合成有机物,能量就从非生物环境流入了生物群落D.提倡素食能够使人类的食物链缩短,减少生态系统中的能量损失3.如图为碳循环示意图,下列叙述正确的是( )A.图中由生产者、Ⅱ、Ⅲ和Ⅳ构成的食物链中,能量流动是单向、逐级递减的B.生产者为第一营养级,①②⑥⑧之和为生产者固定的总能量C.①⑦⑧过程以CO2的形式进行,②③④⑤⑥过程以有机物的形式进行D.根瘤菌与豆科植物互利共生时,其生命活动所需的有机碳来自⑥过程4.(2023·湖南高三模拟)磷循环在维持生态系统结构和功能的稳定性等方面有重要作用。某人工生态系统磷循环部分过程如图所示。下列有关叙述中,正确的是( )A.生态系统的磷循环是指组成生物体的含磷化合物,在非生物环境和生物群落之间反复循环的过程B.生态系统的结构是指生产者、消费者、分解者、非生物的物质和能量C.植物磷、动物磷和早期凋落物磷中的某些含磷化合物相同D.物质循环具有全球性,故该生态系统不需要人工施加磷肥5.在煤燃烧、有色金属冶炼过程中铅会以微小颗粒被排放进入大气,然后沉降在土壤和植物表面,而铅进入植物和动物体内后将不易被排出。下列相关叙述错误的是( )A.铅能沿食物链在生物体内聚集,营养级越高的生物体内铅含量越高B.铅随大气、水和生物迁移等途径扩散,生态系统中铅循环具有全球性C.铅最终通过动植物呼吸作用、分解者分解作用和燃烧等返回非生物环境D.减少化石燃料的燃烧、加大清洁能源利用,可减少大气中铅的来源6.(2023·河北秦皇岛高三模拟)下列关于生命系统中信息传递的叙述,正确的是( )A.生物体内细胞之间的信息传递必须依赖细胞膜上受体的识别B.生物体内的信息传递一般都具有双向性C.无论生物体内还是生物体外,传递每一种信息都必须依赖具体的信息分子D.人体产生的能促进细胞代谢的甲状腺激素不属于生态系统信息传递中的化学信息7.下列实例中不能体现生态系统中信息传递原理的是( )A.蝙蝠通过自身发出声波,对目标进行回声定位B.增加对农田的投入(如施用农家肥)可以有效防止土壤肥力下降C.某些动物在繁殖季节释放用于吸引异性的信息素D.森林中,狼根据兔留下的气味去猎捕后者,兔根据狼的气味或行为特征躲避猎捕二、选择题:每小题给出的四个选项中有一个或多个符合题目要求。8.(2023·辽宁鞍山高三期末)农田生态系统中的植物主要是水稻和少量杂草,存在的动物有一些昆虫和一些田螺等,其中田螺以一些就近的水生植物、藻类、土壤腐殖质为食。下列关于农田生态系统的结构和功能的叙述,正确的是( )A.在农田生态系统中完成了碳循环等物质循环过程B.田螺能够将有机物分解为无机物,并被水稻和杂草等植物所利用C.田螺的生命活动伴随能量的输入、传递、转化和散失D.农田生态系统的物质循环与能量流动之间不是相互独立的9.草地贪夜蛾俗称秋黏虫,外号“行军虫”,成虫借助风力可以在一夜之间飞行100公里,是世界十大植物害虫之一。草地贪夜蛾取食范围广,但明显嗜好禾本科,其低龄幼虫对农药的抵抗力最弱。下列有关说法正确的是( )A.用性引诱剂对草地贪夜蛾进行诱杀属于化学防治B.利用黑光灯对草地贪夜蛾进行常规监测利用了物理信息C.杀灭草地贪夜蛾的最佳时期是其幼虫期D.在卵孵化初期选择喷施苏云金杆菌进行防治,利用的种间关系是捕食10.(2023·湖南永州高三模拟预测)政府工作报告中,“做好碳达峰、碳中和工作”被列为2021年重点任务之一:国家要如期实现2030年前“碳达峰”、2060年前“碳中和”的目标。下列叙述正确的是( )A.“碳达峰”是碳循环调整的结果,使碳释放速率与消耗速率大致相当B.“碳中和”就是通过植树造林、节能减排等措施,使碳实现零排放C.“碳达峰”是“碳中和”的结果,这需要国内和国际社会的共同努力D.限制使用不可再生资源是实现“做好碳达峰、碳中和工作”的有效手段11.(2023·江苏镇江高三质检)有研究发现,哺乳类动物对辣椒中的辣椒素极其敏感,但是鸟类由于体内缺乏对辣椒素敏感的受体而感觉不到辣味。下列相关叙述正确的是( )A.辣椒果实鲜红的颜色能传递物理信息,其中含有的辣椒素可传递化学信息B.吃过辣椒的哺乳类动物再次看到辣椒后不敢取食,该种行为属于条件反射C.鸟类缺乏对辣椒素敏感的受体是自然选择的结果,有助于鸟类扩大食物范围D.哺乳类和鸟类对辣椒素的敏感度不同,一定会导致两者在同一群落中占据不同生态位进化三、非选择题12.(2018·浙江4月选考,29)某生态系统碳循环的部分示意图如下,请回答下列问题:(1)图中的字母__________表示大气中的CO2库,由于许多因素的影响,使其含量夏季____________冬季。(2)CO2被生产者吸收转变成体内物质进入生物群落,再被图中的A、B的____________和C的分解作用以及E的燃烧,转变成CO2后再重新循环。若此生态系统中的生物群落处在正常演替过程中,生产者吸收的CO2量____________整个生物群落排放的CO2量。(3)若将本题图修改为该生态系统的能量流动示意图,可将D的含义改为____________,其他字母及文字代表的含义不变,还需要修改之处有:增加“光→”A、取消“→E→”D、____________。13.(2023·湖南湘阴县高三模拟)生态位宽度是指某一物种在其生存的生态环境中对生态资源的利用状况。研究人员对不同人为干扰强度对传粉昆虫的群落特征的影响进行了研究。不同干扰强度下传粉昆虫优势类群的生态位宽度如图所示。回答下列问题:(1)传粉昆虫在生态系统的组成成分中属于__________,传粉昆虫除了有利于植物的繁殖,还有______________________________的作用。(2)在果园放置一个与食蚜蝇翅膀振动频率相同的仪器能引诱更多食蚜蝇来传粉以及捕食蚜虫,该过程利用了生态系统中的________________信息,该实例说明生态系统的信息传递具有__________________的功能,用该方法防治害虫属于________________防治。(3)据图可知,人为干扰强度从中度干扰到重度干扰,受影响最大的是________________,如何理解蠓科对环境的适应能力最强?_____________________________________________________________________________________________________________________________。 课时练7 生态系统的物质循环、信息传递1.D2.B [碳在非生物环境与生物群落之间主要以二氧化碳的形式循环,在生物群落之间以含碳有机物的形式流动,A正确;处于最高营养级的生物所同化的能量有一部分流向分解者,B错误。]3.C [Ⅳ代表分解者,而分解者不参与食物链的组成,A错误;生产者为第一营养级,①为生产者固定的总能量,B错误;碳在生物群落和非生物环境之间(即图中①⑦⑧)主要是以CO2的形式进行循环,在生物群落内部(即图中②③④⑤⑥)以有机物形式进行流动,C正确;根瘤菌是消费者,不是分解者,因此它与豆科植物互利共生时,其生命活动所需的有机碳应该来自②,而不是⑥,D错误。]4.C 5.C6.D [生物体内细胞之间的信息传递不是都必须依赖细胞膜上的受体的识别,如高等植物细胞之间通过胞间连丝进行信息交流,A错误;生物体内的信息传递往往是信号分子通过一定的途径作用于靶细胞,一般是单向的,B错误;生态系统中的信息传递不一定依赖于具体的信息分子,如物理信息和行为信息,C错误;人体产生的能促进细胞代谢的甲状腺激素属于体内的信息分子,生态系统的化学信息在同种生物或不同生物个体间发挥作用,D正确。]7.B8.BCD [物质循环具有循环性和全球性的特点,即碳循环等物质循环过程需在生物圈中才可完成,在农田生态系统中没有完成碳循环等物质循环过程,A错误;田螺作为该生态系统中的分解者,能够将有机物分解为无机物,并被水稻和杂草等植物所利用,B正确;田螺的生命活动伴随能量的输入、传递、转化和散失,主要通过摄食、消化和呼吸作用实现,C正确;物质循环与能量流动之间不是相互独立的,是相互依存的,物质是能量的载体,能量作为动力推动物质循环,D正确。]9.BC [用性引诱剂对草地贪夜蛾进行诱杀属于生物防治,A错误;苏云金杆菌能寄生在草地贪夜蛾的体内,在卵孵化初期选择喷施苏云金杆菌进行防治,利用的种间关系是寄生,D错误。]10.AD [“碳中和”是指国家、企业、产品、活动或个人在一定时间内直接或间接产生的二氧化碳或温室气体排放总量,通过植树造林、节能减排等形式,以抵消自身产生的二氧化碳或温室气体排放量,实现正负抵消,即达到相对“零排放”,而不是碳实现零排放,B错误;“碳达峰”是碳释放速率达到最大时出现的一个峰值,不是“碳中和”的结果,碳循环具有全球性等特点,因此“碳中和”需要国内和国际社会的共同努力,C错误;使用不可再生资源不利于可持续发展,会大大增加碳释放速率,限制使用不可再生资源是实现“做好碳达峰、碳中和工作”的有效手段,D正确。]11.ABC12.(1)D 低于 (2)呼吸作用 大于 (3)非生物环境 取消 D“→”A解析 (1)根据图中箭头指向及题干信息可判断,A代表生产者,B代表消费者,C代表分解者,D代表大气中的CO2库,E代表化石燃料。大气中的CO2含量有明显的季节变化和昼夜变化,夏季光合作用比较强,所以夏季大气中的CO2含量比冬季低。(2)生产者和消费者中的碳有一部分通过细胞呼吸进入大气。在群落演替的过程中,生产者吸收的CO2大于整个生物群落排放的CO2量。(3)若将图修改为生态系统的能量流动图,则图中D将表示为非生物环境,生物不能利用热能,所以取消D到A的箭头。13.(1)消费者 加快生态系统中的物质循环 (2)物理 调节种间关系,维持生态系统稳定 生物 (3)蚤蝇科 同等干扰强度下,蠓科的生态位宽度最大,且随着干扰强度的增大,生态位宽度增大(或人为干扰强度对蠓科生态位宽度的影响最小),而生态位宽度又可反映某一物种对环境资源的利用能力
相关试卷
这是一份2024届人教版高考生物一轮复习生态系统的物质循环、信息传递及其稳定性作业(单项版)含答案,共7页。试卷主要包含了选择题,非选择题等内容,欢迎下载使用。
这是一份2024届人教版高考生物一轮复习生态系统的物质循环、信息传递及其稳定性作业(多项版)含答案,共8页。
这是一份2024届人教版高考生物一轮复习生态系统的物质循环、信息传递及其稳定性作业(多项版)含答案,共8页。

