2024届苏教版高考生物一轮复习叶绿体与光能的捕获作业含答案
展开
这是一份2024届苏教版高考生物一轮复习叶绿体与光能的捕获作业含答案,共8页。试卷主要包含了单项选择题,多项选择题,非选择题等内容,欢迎下载使用。
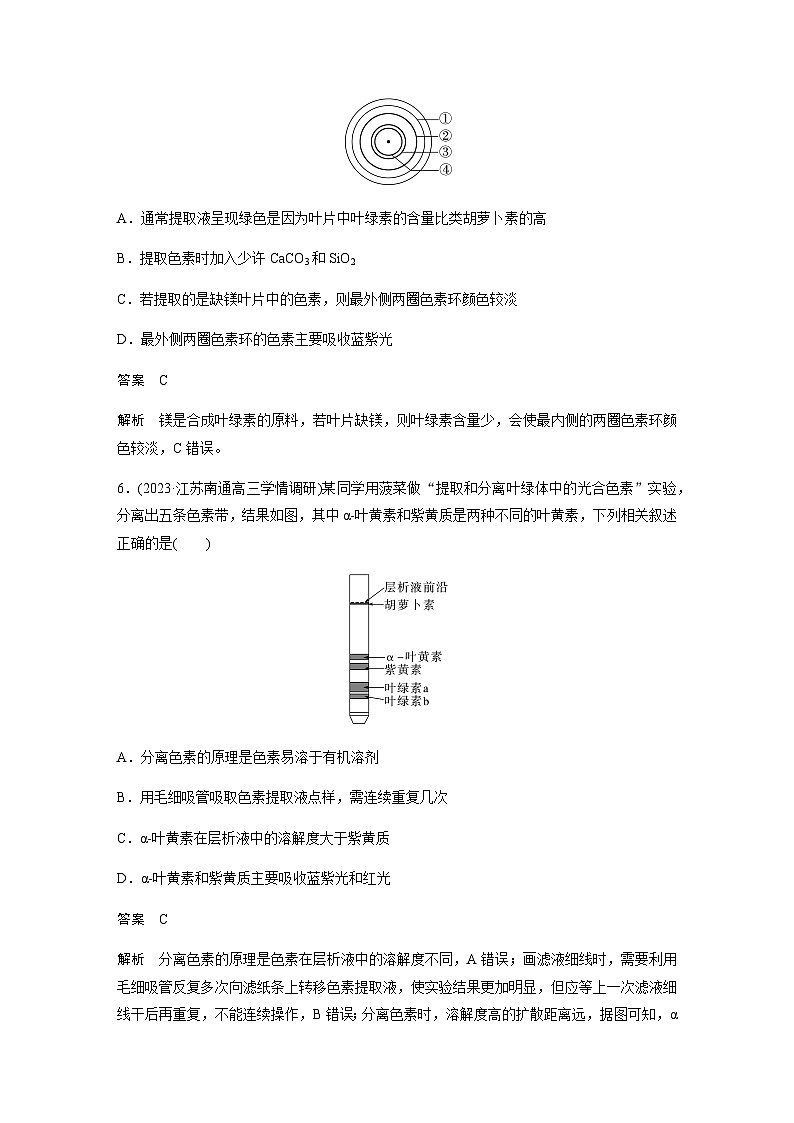
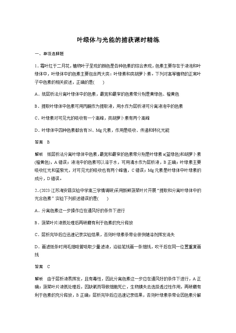
叶绿体与光能的捕获课时精练一、单项选择题1.霜叶红于二月花,植物叶子呈现的颜色是各种色素的综合表现,色素主要存在于液泡和叶绿体中,叶绿体中的色素主要包含两大类:叶绿素和类胡萝卜素。下列对高等植物的正常叶子中色素的相关叙述,正确的是( )A.纸层析法分离叶绿体中的色素,最宽和最窄的色素带分别是黄绿色、橙黄色B.提取叶绿体中色素可用丙酮作为提取液,用水作为层析液可分离液泡中的色素C.叶绿素对可见光的吸收有一个高峰,类胡萝卜素有两个高峰D.叶绿体中四种色素都含有N、Mg元素,作用是吸收、传递和转化光能答案 B解析 纸层析法分离叶绿体中色素,最宽和最窄的色素带分别是叶绿素a(蓝绿色)和胡萝卜素(橙黄色),A错误;液泡中的色素可以溶于水,可用清水作为层析液,B正确;叶绿素主要吸收红光和蓝紫光,对可见光的吸收也有两个峰值,C错误;Mg元素是叶绿体中叶绿素的成分,D错误。2.(2023·江苏海安县实验中学高三学情调研)采用新鲜菠菜叶片开展“提取和分离叶绿体中的光合色素”实验下列叙述错误的是( )A.分离色素这一步操作应在通风好的条件下进行B.菠菜叶片液氮处理后再研磨有利于色素的充分释放C.层析完毕后应迅速记录实验结果,否则叶绿素条带会很快随溶剂挥发消失D.画滤纸条时用毛细吸管吸取少量滤液,沿铅笔线画一条细线,吹干后在同一位置重复画线答案 C解析 由于层析液易挥发,且有毒性,因此分离色素这一步应在通风好的条件下进行,A正确;菠菜叶片液氮处理后,因缺氧而导致细胞死亡,生物膜失去选择透过性作用,再研磨有利于色素的充分释放,B正确;层析完毕后应迅速记录结果,否则叶绿素条带会因色素分解而消失,但不会随层析液挥发而消失,C错误。3.下列有关“提取和分离叶绿体中的光合色素”实验的叙述,正确的是( )A.提取光合色素时加入SiO2的目的是使研磨充分并保护色素不被破坏B.色素在提取液中的溶解度不同,导致色素带的位置不同C.对研磨液过滤时需要在玻璃漏斗的基部放一层滤纸D.画滤液细线时要等上一次画的滤液线干燥后再进行画线答案 D解析 取色素时加入SiO2的目的是为了研磨充分,加入碳酸钙可防止研磨过程中色素被破坏,A错误;利用色素在层析液中的溶解度不同的原理来分离色素,从而使色素带的位置不同,B错误;对研磨液过滤时需要在玻璃漏斗的基部放一层尼龙布进行过滤,不能用滤纸过滤,C错误。4.(2023·江苏南京高三模拟)如图所示的实验中,试管中色素若是分别来自水稻的叶黄素缺失突变体叶片和缺镁条件下生长的水稻叶片,则在光屏上形成较明显暗带的条数分别是( )A.1、1 B.1、2C.2、2 D.2、1答案 D解析 叶黄素缺失的突变体水稻不能合成叶黄素,而试管中胡萝卜素和叶绿素主要吸收红光和蓝紫光,则在光屏上形成2条较明显暗带;缺镁条件下生长的水稻,叶绿素合成受阻,则试管中的类胡萝卜素吸收蓝紫光,则在光屏上形成1条较明显暗带,D正确。5.在进行光合色素的提取和分离实验时,取一圆形滤纸,在滤纸中央滴一滴色素提取液,再滴一滴层析液,将会得到近似同心的四个色素环,如图。下列说法错误的是( )A.通常提取液呈现绿色是因为叶片中叶绿素的含量比类胡萝卜素的高B.提取色素时加入少许CaCO3和SiO2C.若提取的是缺镁叶片中的色素,则最外侧两圈色素环颜色较淡D.最外侧两圈色素环的色素主要吸收蓝紫光答案 C解析 镁是合成叶绿素的原料,若叶片缺镁,则叶绿素含量少,会使最内侧的两圈色素环颜色较淡,C错误。6.(2023·江苏南通高三学情调研)某同学用菠菜做“提取和分离叶绿体中的光合色素”实验,分离出五条色素带,结果如图,其中α叶黄素和紫黄质是两种不同的叶黄素,下列相关叙述正确的是( )A.分离色素的原理是色素易溶于有机溶剂B.用毛细吸管吸取色素提取液点样,需连续重复几次C.α叶黄素在层析液中的溶解度大于紫黄质D.α叶黄素和紫黄质主要吸收蓝紫光和红光答案 C解析 分离色素的原理是色素在层析液中的溶解度不同,A错误;画滤液细线时,需要利用毛细吸管反复多次向滤纸条上转移色素提取液,使实验结果更加明显,但应等上一次滤液细线干后再重复,不能连续操作,B错误;分离色素时,溶解度高的扩散距离远,据图可知,α-叶黄素在层析液中的溶解度大于紫黄质,故扩散距离远,C正确;α-叶黄素和紫黄质属于叶黄素,叶黄素主要吸收蓝紫光,D错误。7.下图表示叶绿素和类胡萝卜素的吸收光谱。下列说法正确的是( )A.土壤中缺乏镁时,植物新叶对420 nm~470 nm左右波长的光的利用量比老叶更少B.用纸层析法分离色素后得到的色素带的宽度,反映了色素在层析液中溶解度的大小C.叶绿素和类胡萝卜素吸收的不同波长的光都可以用于光合作用,且在转化光能过程中会引起叶绿体基质pH发生变化D.用不同波长的光照射植物叶片,得到的光合作用产物完全相同答案 C8.科学家恩格尔曼用透过三棱镜的光照射水绵临时装片,发现好氧细菌大量聚集在如图所示区域。以下分析正确的是( )A.实验过程中装片需放置在没有空气的黑暗环境中是为了设置自变量B.水绵光合作用产生的O2能进入细菌的线粒体与[H]结合生成H2OC.图中细菌分布的差异是水绵不同区域光合作用强度不同造成的D.水绵叶绿体产生的ATP直接为核DNA复制提供能量答案 C解析 由图可知,好氧细菌聚集在红光区和蓝紫光区,这是由于叶绿体中的色素主要能够利用这两种光进行光合作用产生氧气。实验过程中不同颜色的光为自变量,装片需放置在黑暗环境中是为了设置自变量,而没有空气是为了排除无关变量的影响,A错误;细菌不含有线粒体,B错误;水绵叶绿体产生的ATP只能供暗反应使用,D错误。二、多项选择题9.菠菜是常见的一年生草本植物,叶片浓绿,富含多种营养素,且分布广泛。下列与其有关生物学实验的叙述,正确的是( )A.用新鲜的和放置数天的菠菜进行色素的提取和分离实验时,在层析液中溶解度最大的色素种类相同B.利用菠菜叶肉细胞进行质壁分离及复原实验时,至少需要使用显微镜观察3次C.用高倍镜观察菠菜的叶绿体时,最好选下表皮细胞制作临时装片D.可用体积分数95%的酒精加入适量无水碳酸钠来代替无水乙醇提取菠菜叶中的色素答案 ABD解析 菠菜下表皮细胞中无叶绿体,可用菠菜叶下表皮稍带部分叶肉细胞观察叶绿体,C错误。10.(2023·江苏泰州高三模拟)苋菜叶片细胞中除了叶绿体含有色素外,液泡中也含有溶于水但不溶于有机溶剂的花青素(呈现红色)。某探究小组用体积分数为50%的乙醇提取苋菜叶片中的色素,然后用层析液分离。层析结束后滤纸条上色素带由上到下,下列相关叙述正确的是( )A.第4条色素带对应的色素在层析液中溶解度最小B.第1条色素带的带宽比第2条色素带窄C.第3条色素带对应的色素是呈现蓝绿色的叶绿素aD.如果采用圆形滤纸法分离色素,则最外一圈的颜色为红色答案 BC解析 层析结果会出现5条色素带,自上而下第1条为橙黄色的胡萝卜素,第2条为黄色的叶黄素,以上2种色素主要吸收蓝紫光,其中胡萝卜素的含量最低,故色素带最窄,第3条为蓝绿色的叶绿素a,第4条为黄绿色的叶绿素b,以上2种色素主要吸收红光和蓝紫光。因为花青素溶于水,提取时如使用体积分数为50%的乙醇可提取到花青素,同时根据花青素不溶于有机溶剂的特性和色素分离的原理,纸层析时,滤液细线上的花青素几乎不发生扩散,所以第5条色素带应为红色的花青素,如果采用圆形滤纸法分离色素,则最外一圈的颜色为胡萝卜素的颜色(橙黄色)。11.通常情况下,光合作用依赖叶绿素a来收集、转化可见光,用于光合作用。研究发现某些蓝细菌在近红外光环境下生长时,含有叶绿素a的光合系统会失效,而含有叶绿素f的光合系统会启动。进一步研究发现,叶绿素f能吸收、转化红外光,用于光合作用。下列有关叙述不正确的是( )A.培养蓝细菌研究光合作用时,需提供葡萄糖作为碳源B.叶绿素f主要分布在蓝细菌叶绿体类囊体膜上C.叶绿素f能够吸收、转化红外光,体现了蓝细菌对环境的适应D.在正常光照条件下,蓝细菌会同时吸收可见光和红外光进行光合作用答案 ABD解析 蓝细菌属于自养生物,能够自己合成有机物,故培养蓝细菌研究光合作用时,不需要提供葡萄糖作为碳源,A错误;蓝细菌为原核生物,无叶绿体,B错误;在正常光照条件下,光合作用依赖叶绿素a来收集、转化可见光,而不利用红外光,D错误。12.为探究pH对叶绿素稳定性的影响,某科研小组进行了如表实验。下列叙述正确的是( )组号叶绿素溶液/mLpH处理时间/min溶液颜色①3.08.010绿色②3.07.010绿色③3.06.010黄绿色④3.05.010黄褐色 A.叶绿素可用无水乙醇提取B.该实验设置了四个实验组,是一个对比实验C.该实验说明叶绿素在酸性条件下不稳定,在碱性条件下稳定D.由该实验结果推测,酸雨可能会造成藻类植物光合作用能力下降答案 ABD解析 根据色素易溶于有机溶剂的特点,在提取色素时可以加入无水乙醇进行色素的提取,A正确;该实验设置了四个实验组,每个实验之间形成对照关系,是一个对比实验,B正确;根据表中数据可知,在pH为7或8的环境中,色素溶液的颜色均为绿色,但这不能说明叶绿素在碱性环境中稳定,碱性增强时色素可能会被破坏,C错误;根据实验结果可知,酸性环境下色素溶液的颜色由绿色变成黄绿色或黄褐色,说明色素在酸性条件下可能因稳定性较差而被分解,导致含量降低,因此酸雨可能会造成藻类植物光合作用能力下降,D正确。三、非选择题13.海洋中的真核藻类,习惯上依其颜色分为绿藻、褐藻和红藻,它们在海水中的垂直分布依次是浅、中、深。自然状态下,它们都能通过光合作用制造有机物。回答下列问题:(1)绿藻叶绿体中的光合色素可对光能进行捕获,吸收的光能主要有两方面用途:一是________________________________;二是________________________________。(2)CO2是光合作用的原料之一,红藻正常生长过程中,其光合作用固定的CO2来自________________________________________________________(回答2点即可)。(3)进一步研究表明,三种藻类在海水中的垂直分布情况,与它们对光能捕获的差异有关,结果如下表。请利用以下提供的实验器材,设计实验验证上述说法(要求:写出简要实验思路):________________________________________________________________________________________________________________________________________________。不同藻类绿藻褐藻红藻主要吸收的光质红光、蓝紫光黄光、绿光蓝光 可选择的实验材料和器具有:水绵(绿藻)、海带(褐藻)、紫菜(红藻)、需氧细菌、三棱镜、发光器、蒸馏水、载玻片、盖玻片、显微镜等。答案 (1)将水分解为O2和NADPH 促成ADP和Pi合成ATP (2)海水环境中的CO2、细胞呼吸释放的CO2 (3)实验思路:将水绵、海带和紫菜分别与好氧细菌制成临时装片,放在没有空气的黑暗环境中,用透过三棱镜的光分别照射三组临时装片,一段时间后观察好氧细菌的分布情况14.多花黄精是一种生于阴湿的山地灌木丛及林边草丛中的药用多年生草本植物。某研究团队研究了不同程度的遮阴对盆栽多花黄精果熟期叶片光合作用特性的影响。结果如表,其中气孔导度反映气孔开放程度,气孔导度越大,说明气孔开放程度越大。回答下列问题:遮光度叶绿素a/mg·g-1叶绿素b/mg·g-1类胡萝卜素/mg·g-1净光合速率/μmol·m-2·s-1气孔导度/mol·m-2·s-1胞间CO2浓度/μmol·mol-10%遮光1.1040.4370.3635.3760.164312.7635%遮光1.3870.5770.2688.8550.208283.5560%遮光1.3210.5420.2919.6370.221268.6480%遮光1.2760.5160.3467.0010.183298.31 (1)不同的色素在层析液中溶解度有差异,其中叶绿素a在层析液中的溶解度________叶绿素b在层析液中的溶解度。不同色素对不同波长的光的吸收也有差异,其中类胡萝卜素主要吸收________________。(2)该实验的测量指标中,衡量光合作用强弱的重要指标是_________________________。从表中数据可知,该指标在________条件下最大。(3)与对照组相比,35%遮光组气孔导度较大,而胞间CO2浓度较小。胞间CO2浓度发生这种变化的原因可能是_______________________________________________。(4)从表中数据分析,适当遮光条件下叶片通过____________________和________________来提高光合作用速率。答案 (1)大于 蓝紫光 (2)净光合速率 60%遮光 (3)35%遮光条件下光合作用速率较快,细胞对CO2的吸收较快 (4)增加叶绿素含量 增大气孔导度
相关试卷
这是一份高中苏教版 (2019)第二节 光合作用——光能的捕获和转换第一课时达标测试,共7页。
这是一份2024届苏教版高考生物一轮复习光合作用——光能的捕获和转换作业含答案,共10页。
这是一份2024届苏教版高考生物一轮复习体液调节作业含答案,共11页。

