黑龙江齐齐哈尔三年(2021-2023)中考化学真题分题型分类汇编-05物质的化学变化
展开
这是一份黑龙江齐齐哈尔三年(2021-2023)中考化学真题分题型分类汇编-05物质的化学变化,共8页。试卷主要包含了单选题,多选题等内容,欢迎下载使用。
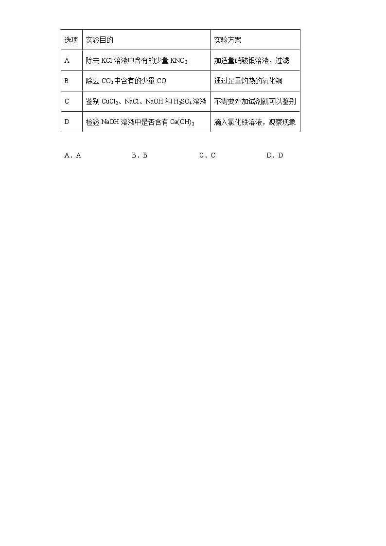
黑龙江齐齐哈尔三年(2021-2023)中考化学真题分题型分类汇编-05物质的化学变化 一、单选题1.(2021·黑龙江齐齐哈尔·统考中考真题)我国第一艘国产航空母舰山东舰的成功下水,向世界展示了中国国防科技的进步,在其建造过程中用到了金属钛的合金,工业生产金属钛的过程中有一种反应的化学方程式如下:,其中X的化学式为A.H2SO4 B.SO2 C.H2SO3 D.SO32.(2021·黑龙江齐齐哈尔·统考中考真题)下列变化中属于化学变化的是A.纸张燃烧 B.酒精挥发 C.冰雪融化 D.干冰升华3.(2021·黑龙江齐齐哈尔·统考中考真题)下列各组离子在pH=13的溶液中能大量共存,且形成无色溶液的是A.K+、、Na+、H+ B.、K+、C1-、C.Na+、Ba2+、Fe3+、 D.Na+、Mg2+、Al3+、C1-4.(2021·黑龙江齐齐哈尔·统考中考真题)下列物质的用途主要利用其物理性质的是A.氮气用于食品充气包装 B.稀有气体用于制造电光源C.稀盐酸用于除铁锈 D.熟石灰用于改良酸性土壤5.(2022·黑龙江齐齐哈尔·统考中考真题)下列变化属于物理变化的是A.石蜡熔化 B.煤炭燃烧 C.食物腐烂 D.粮食酿酒6.(2022·黑龙江齐齐哈尔·统考中考真题)下列物质的用途主要利用其化学性质的是A.钨用于造灯泡中的灯丝 B.金刚石可用来裁玻璃C.氢气用于填充探空气球 D.碳素墨水用于书写档案7.(2022·黑龙江齐齐哈尔·统考中考真题)以下对实验的相关分析,错误的是A.过滤液体时发现滤液浑浊,可能的原因是滤纸破损B.给固体加热时,试管口略向下倾斜,以免冷凝水回流到热的试管底部使其炸裂C.在测定空气里氧气的含量实验中,若弹簧夹没夹紧会造成所测得的氧气含量偏低D.在利用红磷燃烧验证质量守恒定律的实验中,若红磷量不足不会影响实验结果8.(2022·黑龙江齐齐哈尔·统考中考真题)下列各组离子在pH=4的溶液中能大量共存,且形成无色溶液的是A.Na+、Ca2+、Cl- B.、K+、C.Cu2+、C1-、 D.Ba2+、A13+、9.(2022·黑龙江齐齐哈尔·统考中考真题)推理是化学学习过程中一种重要的思维方法,下列推理正确的是A.可燃性气体点燃前要检验纯度,所以点燃甲烷气体前要先检验其纯度B.置换反应有单质和化合物生成,所以有单质和化合物生成的反应都是置换反应C.单质中只含有一种元素,则只含有一种元素的物质一定是单质D.通常相比铁更易与氧气发生化学反应,所以在空气中铝制品比铁制品更易被腐蚀10.(2022·黑龙江齐齐哈尔·统考中考真题)利用催化剂将工厂废气中的二氧化碳转化为燃料x,是实现“碳中和”的路径之一,该反应的化学方程式为,X的化学式为A.C B.CH4 C.CH3OH D.CH2O11.(2023·黑龙江齐齐哈尔·统考中考真题)下列物质的用途主要利用其物理性质的是A.天然气用作燃料 B.氮气用作制造硝酸和氮肥C.稀有气体用作电光源 D.碳酸氢钠用作治疗胃酸过多症12.(2023·黑龙江齐齐哈尔·统考中考真题)下列各组离子在水溶液中能大量共存,且形成无色溶液的是A.K+、Na+、Ca2+、 B.Fe3+、Ag+、Ba2+、C.Ba2+、、Mg2+、K+ D.OH-、Na+、、13.(2023·黑龙江齐齐哈尔·统考中考真题)下列变化属于化学变化的是A.汽油挥发 B.蜡烛燃烧C.瓷碗破碎 D.河水结冰14.(2023·黑龙江齐齐哈尔·统考中考真题)石灰岩的主要成分是碳酸钙,在一定条件下发生反应,生成溶解性较大的碳酸氢钙,反应的化学方程式为: ,其中X的化学式为A.CaO B.Ca(OH)2 C.H2CO3 D.CO2 二、多选题15.(2021·黑龙江齐齐哈尔·统考中考真题)下列实验方案设计正确的是选项实验目的实验方案A除去KCl溶液中含有的少量KNO3加适量硝酸银溶液,过滤B除去CO2中含有的少量CO通过足量灼热的氧化铜C鉴别CuCl2、NaCl、NaOH和H2SO4溶液不需要外加试剂就可以鉴别D检验NaOH溶液中是否含有Ca(OH)2滴入氯化铁溶液,观察现象 A.A B.B C.C D.D
参考答案:1.D【详解】根据质量守恒定律,化学反应前后,原子的种类和数目不变,反应物中含Ti、F、H、S、O的个数分别是1、4、4、2、8,生成物中含Ti、F、H、S、O的个数分别是1、4、4、0、2,故生成物中还应含2个S、6个O,故X的化学式为:SO3。故选D。2.A【详解】A、纸张燃烧,有新物质二氧化碳生成,属于化学变化;B、酒精挥发,只是状态的变化,没有新物质生成,属于物理变化;C、冰雪融化,只是状态的变化,没有新物质生成,属于物理变化;D、干冰升华,只是状态的变化,没有新物质生成,属于物理变化。故选A。3.B【详解】A、pH=13的溶液中含有氢氧根离子,和氢离子不共存,A错误。B、各种离子不能生成气体沉淀或水,可以共存,B正确。C、铁离子溶液中黄色,C错误。D、pH=13的溶液中含有氢氧根离子,和镁离子不共存,D错误。故选:B。4.B【分析】物质的颜色、状态、气味、熔点、沸点、硬度、密度等性质,不需要发生化学变化就表现出来,都属于物理性质【详解】A、氮气用于食品防腐,是利用氮气化学性质稳定,故A不符合题意;B、稀有气体通电发出特殊颜色的光,故稀有气体可用于制造电光源,没有生成新物质,主要利用其物理性质,故B符合题意;C、稀盐酸和铁锈反应生成氯化铁和水,生成了新物质,利用化学性质,C不符合题意 。D、熟石灰用于改良酸性土壤,是利用熟石灰与酸反应,利用了化学性质,D不符合题意。故选:B。5.A【详解】A、石蜡熔化是物质的状态发生改变,无新物质产生,属于物理变化,符合题意:B、 煤炭燃烧有二氧化碳、水等新物质生成,属于化学变化,不符合题意; C、食物腐烂的过程中,微生物将有机物分解成水、二氧化碳等无机物,有新物质生成,属于化学变化,不符合题意; D、 粮食酿酒有酒精等新物质生成,属于化学变化,不符合题意;故选A。6.D【详解】A. 钨用于造灯泡中的灯丝,是利用钨熔点高的物理性质,此选项不符合题意; B. 金刚石可用来裁玻璃,是利用金刚石硬度大的物理性质,此选项不符合题意;C. 氢气用于填充探空气球,是利用氢气密度小的物理性质,此选项不符合题意; D. 碳素墨水用于书写档案,是利用碳常温下化学性质稳定的化学性质,此选项符合题意。故选D。7.C【详解】A、过滤液体时发现滤液浑浊,可能的原因是滤纸破损、液面高于滤纸边缘或底部的烧杯不干净,不符合题意; B、给固体加热时,试管口略向下倾斜,以免冷凝水回流到热的试管底部使其炸裂,不符合题意;C、 在测定空气里氧气的含量实验中,若弹簧夹没夹紧,红磷燃烧瓶内气压变大,会有大量的气体逸出,导致剩余的气体偏少,会造成所测得的氧气含量偏高,符合题意;D、在利用红磷燃烧验证质量守恒定律的实验中,只要保证装置密闭并进行了化学反应即可,红磷量的多少不会影响实验结果,不符合题意;故选C。8.A【分析】pH为4的水溶液显酸性,水溶液中含有大量的H+。【详解】A、三种离子在溶液中不能结合生成沉淀、气体、水,能在酸性溶液中大量共存,且不存在有色离子;正确;B、、H+在溶液中结合生成水和二氧化碳,不能大量共存;错误;C、Cu2+的水溶液呈蓝色;错误;D、Ba2+、两种离子能结合成硫酸钡白色沉淀,不能大量共存;错误;故选A。9.A【详解】A、点燃可燃性气体前要验纯,为防止发生爆炸,甲烷具有可燃性,点燃甲烷前一定要验纯,故选项推理正确;B、置换反应有单质和化合物生成,但有单质和化合物生成的反应不一定都是置换反应,如铜和一氧化碳在加热条件下反应生成铜和二氧化碳,不属于置换反应,故选项推理错误;C、单质是由同种元素组成的纯净物,单质中只含有一种元素,但由同种元素组成的物质不一定是单质,也可能是混合物,如氧气和臭氧的混合物、金刚石和石墨的混合物等,故选项推理错误;D、铝比铁活泼,但是铝和氧气会生成一层致密的氧化铝薄膜,阻止了铝的进一步氧化,铝制品比铁制品更耐腐蚀,故选项推理错误。故选:A。10.C【详解】g根据质量守恒定律的围观本质,在化学反应 前后原子的种类和数量不变,反应前有1个碳原子、6个氢原子、2个氧原子,反应后有2个氢原子、1个氧原子,X必须提供1个碳原子、4个氢原子、1个氧原子,故选C。11.C【详解】A、天然气因为具有可燃性所以用作燃料,可燃性需要通过化学变化表现出来,是化学性质;B、氮气用作制造硝酸和氮肥是氮气含有氮元素,通过一定的化学反应可转化为硝酸和氮肥,需要通过化学变化表现出来,是化学性质;C、稀有气体用作电光源是因为稀有气体通电发出不同颜色的光,不需要化学变化表现出来,是物理性质;D、碳酸氢钠用作治疗胃酸过多症是因为碳酸氢钠和盐酸可以反应,需要通过化学变化表现出来,是化学性质;故选C。12.A【详解】A、四种离子间不能结合成沉淀或气体或水,能大量共存,且不存在有色离子,故选项正确;B、四种离子间不能结合成沉淀或气体或水,能大量共存,但Fe3+在溶液中显黄色,故选项错误;C、钡离子、镁离子与碳酸根离子能结合生成碳酸钡、碳酸镁沉淀,不能大量共存,故选项错误;D、铵根离子与氢氧根离子能结合生成氨气和水,不能大量共存,故选项错误;故选A。13.B【详解】A、汽油挥发只是状态的改变,过程中没有新物质生成,属于物理变化,不符合题意;B、蜡烛燃烧有二氧化碳和水等新物质生成,属于化学变化,符合题意;C、瓷碗破碎只是形状的改变,没有新物质生成,属于物理变化,不符合题意;D、河水结冰只是状态的改变,没有新物质生成,属于物理变化,不符合题意;故选:B14.D【详解】根据质量守恒定律,化学反应前后原子种类和数目不变,反应前有1个Ca、1个C、2个H、4个O,反应后有1个Ca、2个C、2个H、6个O,故X中含有1个C和2个O,即为CO2,故选D。15.BC【详解】A、硝酸银与氯化钾反应生成氯化银沉淀和硝酸钾,反而把原物质除去,不符合除杂的原则,选项实验方案设计不正确;B、一氧化碳与灼热的氧化铜反应生成二氧化碳和铜,能除去杂质且不带入新的杂质,符合除杂的原则,选项实验方案设计正确;C、观察颜色,蓝色的是氯化铜溶液,将氯化铜溶液与其他溶液混合,产生蓝色沉淀的是氢氧化钠,再将剩余的两种溶液分别加入蓝色沉淀中,沉淀溶解的是硫酸,无明显现象的是氯化钠,不外加试剂可以鉴别,选项实验方案设计正确;D、氯化铁与氢氧化钠、氢氧化钙都能反应生成氢氧化铁红褐色沉淀,现象相同,不能鉴别,选项实验方案设计不正确。故选BC。
相关试卷
这是一份河南三年(2021-2023)中考化学真题分题型分类汇编-05选择题(物质的化学变化),共9页。试卷主要包含了单选题等内容,欢迎下载使用。
这是一份湖南怀化三年(2021-2023)中考化学真题分题型分类汇编-03物质的化学变化,共9页。试卷主要包含了单选题等内容,欢迎下载使用。
这是一份湖南衡阳三年(2021-2023)中考化学真题分题型分类汇编-04物质的化学变化,共9页。试卷主要包含了单选题等内容,欢迎下载使用。

