


福建省厦门市1中2022-2023高二下学期期末生物试卷+答案
展开福建省厦门第一中学2022-2023学年第二学期
高二年生物试卷
命题教师: 审核教师:
第I卷
本卷共20小题,每题2分,共40分。在下列各题的四个选项中,只有一个选项是正确的。请将答案填涂在答题卡上。
1.下列关于细胞结构和功能的说法,正确的是
A.原核细胞无染色体,细胞中的DNA也不与蛋白质结合
B.细菌中没有染色体,无法进行有丝分裂,只能进行无丝分裂
C.核膜、细胞膜、细胞器膜以及生物体内所有膜共同构成生物膜系统
D.由细胞构成的生物的遗传物质均为DNA,但DNA不都位于细胞核中
2.《汜胜之书》中记载到“凡耕之本,在于趣时和土,务粪泽,早锄早获。春冻解,地气始通,土一和解。夏至,天气始暑,阴气始盛,土复解。夏至后九十日,昼夜分,天地气和。以此时耕田,一而当五,名曰膏泽,皆得时功。”下列叙述错误的是
A.“务粪泽”——适当施肥和灌溉能提高土壤中矿质元素含量,有利于植物生长
B.“早锄”——农田除草能降低农作物与杂草因生存空间和营养物质而产生的竞争
C.“春冻解,地气始通” ——春天温度升高,植物细胞内自由水与结合水的比值下降
D.“以此时耕田”——中耕松土使土壤含氧量升高,有利于根系吸收矿质元素
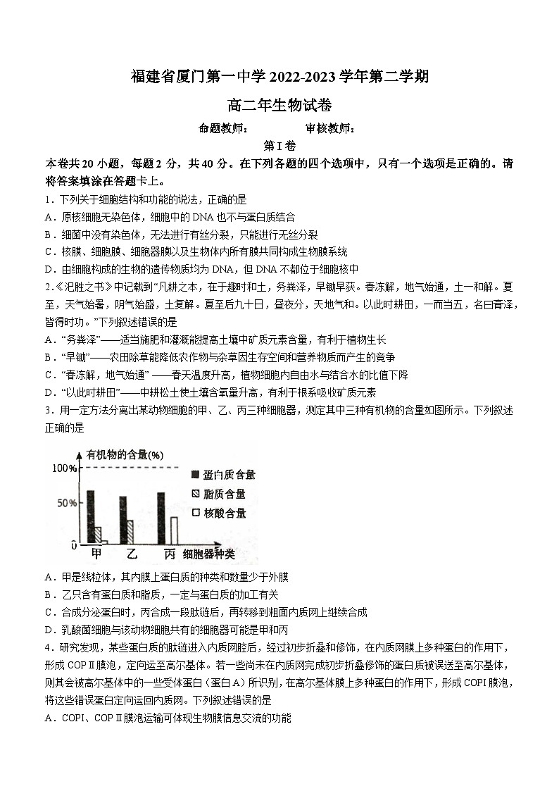
3.用一定方法分离出某动物细胞的甲、乙、丙三种细胞器,测定其中三种有机物的含量如图所示。下列叙述正确的是
A.甲是线粒体,其内膜上蛋白质的种类和数量少于外膜
B.乙只含有蛋白质和脂质,一定与蛋白质的加工有关
C.合成分泌蛋白时,丙合成一段肽链后,再转移到粗面内质网上继续合成
D.乳酸菌细胞与该动物细胞共有的细胞器可能是甲和丙
4.研究发现,某些蛋白质的肽链进入内质网腔后,经过初步折叠和修饰,在内质网膜上多种蛋白的作用下,形成COPⅡ膜泡,定向运至高尔基体。若一些尚未在内质网完成初步折叠修饰的蛋白质被误送至高尔基体,则其会被高尔基体中的一些受体蛋白(蛋白A)所识别,在高尔基体膜上多种蛋白的作用下,形成COPI膜泡,将这些错误蛋白定向运回内质网。下列叙述错误的是
A.COPI、COPⅡ膜泡运输可体现生物膜信息交流的功能
B.COPI膜泡与COPⅡ膜泡功能由其膜上的糖类分子决定
C.错误蛋白通过COPI膜泡运回内质网的过程消耗能量
D.若破坏高尔基体中的蛋白A,则可能出现功能异常的抗体
5.在适宜条件下,将月季的花瓣细胞置于一定浓度的A溶液中,测得细胞液浓度与A溶液浓度的比值变化如图所示。下列分析错误的是
A.t0~t1时,花瓣细胞发生质壁分离
B.A溶液中溶质能被月季花瓣细胞吸收
C.t2时,花瓣细胞的体积明显大于初始值
D.适当降低温度,t1~t2所需时间将会延长
6.取某植物的成熟叶片,用打孔器获取叶圆片,等分成两份,分别放入相同浓度(单位为g/mL)的甲糖溶液和乙糖溶液中,得到甲、乙两个实验组(甲糖的相对分子质量约为乙糖的2倍)。水分交换达到平衡时,检测甲、乙两组的溶液浓度,发现甲组中甲糖溶液浓度升高(此期间叶细胞和溶液之间没有溶质交换)。下列说法错误的是
A.甲组叶细胞吸收了甲糖溶液中的水使甲糖溶液浓度升高
B.若测得乙糖溶液浓度不变,则乙组叶细胞的净吸水量为零
C.若测得乙糖溶液浓度升高,则叶细胞的净吸水量乙组大于甲组
D.若测得乙糖溶液浓度降低,则乙组叶细胞可能发生了质壁分离
7.研究发现酸可以催化蛋白质、脂肪以及淀粉的水解。研究人员以蛋清为实验材料进行了如下实验。下列说法正确的是
A.①②③过程中,蛋白质的空间结构不变
B.处理相同时间,蛋白块b明显小于蛋白块c,可证明酶具有高效性
C.蛋清中的蛋白质分子比蛋白块a中的蛋白质分子更容易被蛋白酶水解
D.将盐酸与蛋白酶、蛋白块混合,可测定蛋白酶在酸性条件下的催化效果
8.对下列异常实验现象的原因分析,不合理的是
选项 | 实验现象 | 原因分析 |
A | 探究淀粉酶对淀粉和蔗糖的水解作用实验中,加入斐林试剂检测,发现两者差异不显著 | 可能是检测的试剂选择错误,应选用碘液 |
B | 叶绿体色素的分离实验中,发现滤纸上的色素带颜色偏淡 | 可能是提取色素时加入的无水乙醇过多 |
C | 质壁分离复原实验中,加入清水后,质壁分离的细胞未发生复原 | 可能是质壁分离时使用的蔗糖溶液浓度过大 |
D | 探究酵母菌细胞呼吸方式实验中,两组实验的澄清石灰水均不变浑浊 | 可能是加入酵母菌时未将煮沸的培养液冷却 |
9.细菌紫膜质是来自某原核生物细胞膜上的一种膜蛋白。科研人员分别将细菌紫膜质、AITP合成酶和解偶联剂重组到脂质体(一种由磷脂双分子层组成的人工膜)上进行实验,结果如下图所示。下列叙述错误的是
A.图中H+运出脂质体需要的能量由ATP直接提供
B.细菌紫膜质可以吸收光能,将H+逆浓度运入脂质体
C.图中ATP的合成,需细菌紫膜质和ATP合成酶的共同作用
D.图丁无ATP产生,可能与解偶联剂破坏了H+的浓度差有关
10.蛋白激酶A(PKA)的功能是将ATP上的磷酸基团转移到特定蛋白质的丝氨酸或苏氨酸残基上进行磷酸化,改变了的蛋白质可以调节靶蛋白的活性。PKA有两个调节亚基和两个催化亚基,其活性受cAMP(腺苷酸环化酶催化ATP环化形成)调节(如图)。下列说法正确的是
A.调节亚基和催化亚基均有结合cAMP的结构位点
B.丝氨酸或苏氨酸残基上进行磷酸化的过程伴随着ATP的水解
C.cAMP与催化亚基相应位点结合,导致亚基分离并释放出高活性催化亚基
D.ATP是合成cAMP、DNA等物质的原料,也可作为生物的直接供能物质
11.受试人口服13C标记的尿素胶囊,一段时间后,吹气。若呼出的气体中CO2达到一定值,则确诊为幽门螺杆菌的感染者。幽门螺杆菌主要寄生于人体胃中,产脲酶,脲酶催化尿素分解为NH3和CO2。下列推测正确的是
A.感染者呼出的13CO2是由幽门螺杆菌呼吸作用产生的
B.感染者呼出的13CO2是由人体细胞呼吸作用产生的
C.幽门螺杆菌中内质网上的核糖体合成脲酶
D.感染者胃部组织有NH3的产生
12.某研究小组利用以下装置探究微生物的细胞呼吸,关闭活栓后,U形管右侧液面高度变化反映瓶中气体体积变化。实验开始时将右管液面高度调至参考点,实验中定时记录右管液面高度相对于参考点的变化(忽略其他原因引起的气体体积变化)。下列说法错误的是
A.甲组右侧液面高度变化,表示的是微生物细胞呼吸时O2的消耗量
B.乙组右侧液面高度变化,表示的是微生物细胞呼吸时CO2释放量和O2消耗量之间的差值
C.甲组右侧液面升高,乙组右侧液面高度不变,说明微生物可能只进行有氧呼吸
D.甲组右侧液面高度不变,乙组右侧液面高度下降,说明微生物进行乳酸发酵
13.绿色植物在光照条件下,吸收O2并释放CO2的过程称为光呼吸。下图为植物体内发生的光合作用和光呼吸作用的示意图,下列叙述正确的是
A.不同条件下,C2和葡萄糖均可在线粒体内被分解成CO2
B.在高O2含量的环境中,植物不能进行光合作用
C.CO2/O2的值增大时,有利于进行光合作用而不利于进行光呼吸
D.光呼吸通过增加叶绿体内C3的合成量,增强光合效率
14.某兴趣小组以酵母菌作为实验材料,利用葡萄糖作为能源物质,在一定条件下,通过控制氧气浓度的变化,得到了如图所示随时间变化的三条曲线(t1时刻I、Ⅱ两条曲线重合,S1、S2、S3、S4分别表示图示面积)。该兴趣小组还利用乳酸菌作为实验材料进行相同的实验,其他条件不变,得到乳酸产生速率(IV)的曲线。下列叙述错误的是
A.t1时刻,氧气浓度较高,无氧呼吸消失
B.如果改变温度条件,t1会左移或右移,但是S1和S2的值始终相等
C.若S2:S3=2:1,S4:S1=8:1时,O~t1时间段有氧呼吸和无氧呼吸消耗的葡萄糖量的比值为2:1
D.若曲线IV和Ⅲ完全重合,则O ~t1时间段酵母菌和乳酸菌细胞呼吸消耗的葡萄糖量相等
15.将一定浓度的NaHSO3溶液喷洒到小麦的叶片上,短期内检测到叶绿体中C3的含量下降,C5的含量上升。NaHSO3溶液的作用可能是
A.促进叶绿体中ATP的合成 B.抑制叶绿体中C3的还原
C.促进叶绿体中CO2的固定 D.抑制叶绿体中有机物的输出
16.下列有关细胞代谢的叙述,正确的是
A.与白天相比,夜间小麦叶绿体中NADPH/NADP+的比值明显降低
B.与安静状态相比,运动时人体肌细胞中ATP/ADP的比值明显升高
C.与气孔开放时相比,气孔关闭时小麦叶绿体中C5/C3的比值明显降低
D.与有氧状态相比,缺氧时人体肌细胞中NADHNAD+的比值明显升高
17.2022年我国科学家在国际上首次实现CO2到淀粉的从头合成。图中C1模块是用无机催化剂把CO2还原为甲醇,C3模块是将甲醇转换为C3,C6模块是用C3合成为C6,Cn模块是将C6再聚合成为淀粉。下列叙述错误的是
A.图中由CO2到GAP的过程相当于叶绿体中CO2的固定
B.由GAP到G-6-P的过程在叶绿体内需要NADPH作还原剂
C.Cn模块合成淀粉的过程伴随着水的生成
D.在固定等量CO2的情况下,该人工途径积累的淀粉量与植物光合作用时相等
18.用密闭的培养瓶培养等量的绿藻(单细胞藻类),将其置于4种不同温度下(t1<t2<t3<t4)培养,分别测定光照和黑暗条件下培养瓶中氧气的含量变化如图所示。下列叙述正确的是
A.氧气消耗的场所为线粒体基质,产生的场所为叶绿体中的类囊体薄膜
B.温度逐渐升高过程中,绿藻的光反应速率不变,暗反应速率增强
C.温度逐渐升高过程中,绿藻的光合速率和呼吸速率均逐渐增强
D.温度为t3时,光照时间至少长于16小时绿藻才能正常生长
19.如用模拟细胞质基质成分的溶液分别培养离体的线粒体和叶绿体,控制光和氧气,如下图所示。其中①、③放入线粒体,②、④放入叶绿体;①、②有光照但不供氧气,③、④有氧气但在黑暗中。一段时间后,溶液中pH最高和最低的依次是
A.①和④ B.④和① C.③和② D.②和③
20.某兴趣小组从池塘某一深度取水样,分装到6对黑白瓶中(白瓶透光,黑瓶不透光)。立即测定剩余水样初始溶解氧为10mg/L。将瓶密封后有5对置于5种不同强度的光照条件下(温度相同),1对放回原水层,24小时后,测定瓶中溶解氧量,结果如下表。下列分析正确的是
光照强度(klx) | a | b | c | d | e | 原水层 |
白瓶溶氧量(mg/L) | 3 | 10 | 19 | 30 | 30 | 19 |
黑瓶溶氧量(mg/L) | 3 | 3 | 3 | 3 | 3 | 2 |
A.光照强度为a时,白瓶和黑瓶的溶解氧量相同,说明a为黑暗条件
B.光照强度为b时,植物不能发生光合作用
C.原水层与c的白瓶溶解氧含量相同,可以推测原水层的光照强度为c
D.当光照强度大于d时,白瓶中的植物产生的氧气量都是30mg/L
第Ⅱ卷
本卷非选择题,共5题,共60分。请将答案写在答题卷上
21.(12分)为探究光合作用的相关过程,某科研小组以菠菜作为实验材料,将其正常叶片置于温度适宜的某溶液X中,破碎细胞后分离出叶绿体,将分离得到的叶绿体悬浮在溶液中,照光后有O2放出。回答下列问题:
(1)从破碎叶片细胞中分离叶绿体常采用的方法是___________;实验所用的溶液X应满足的条件是:___________应与细胞质基质的相同(答出两点即可)。
(2)现将双层膜局部破损的叶绿体悬浮液均分到A、B两支试管中,并用亲水性Fecy或亲脂性DCIP(DCIP氧化态为蓝紫色,被还原后为无色)作为电子受体替代NADP+,抽取空气后在适宜温度和光照条件下进行如下实验:
组别 | 加入物质 | 实验现象 |
A | DCIP | 产生了一定量的O2且DCIP溶液变为无色 |
B | Fecy | 产生了一定量的O2 |
①A组实验__________(能/不能)说明植物光合作用产生O2中的O元素全部来自水的分解,理由是__________。
②科研人员改用双层膜结构完整的叶绿体重复上述实验,发现A、B两组产生的O2都减少,且B组减少更多。请从物质运输的角度分析,B组减少更多的原因是__________。
(3)为进一步探究光反应ATP产生的原动力,科研人员又在一定条件下进行了如下图所示的实验。
①该实验所需的光照条件为__________(强光/正常光/弱光/黑暗)。
②据实验结果推测,叶绿体中ATP形成的原动力来自__________。
22.(12分)在一定气候条件下,未收割的小麦会出现穗发芽现象,从而影响其产量和品质。某地引种的红粒小麦的穗发芽率明显低于当地白粒小麦。为探究淀粉酶活性与穗发芽率的关系,进行了如下实验。回答下列问题:
(1)取穗发芽时间相同、质量相等的红、白粒小麦种子,分别加蒸馏水研磨、制成提取液(去淀粉),并在适宜条件下进行实验。实验分组、步骤及结果如下:
分组步骤 | 红粒管 | 白粒管 | 对照管 | |
① | 加样 | 0.5mL提取液 | 0.5mL提取液 | A__________ |
② | 加缓冲液(mL) | 1 | 1 | 1 |
③ | 加淀粉溶液(mL) | 1 | 1 | 1 |
④ | 37℃保温适当时间后,终止反应,冷却至常温,加适量B__________试剂显色 | |||
显色结果 | +++ | + | +++++ |
注:“+”数目越多表示蓝色越深
①步骤①和④中加入的A、B分别为__________;步骤②中加缓冲液的目的是__________。
②显色结果表明:淀粉酶活性较低的品种是__________小麦。据此推测:淀粉酶活性越低,穗发芽率越__________。
(2)小麦淀粉酶包括α-淀粉酶和β-淀粉酶,为进一步探究其活性在穗发芽率差异中的作用,设计了如下实验方案:
①X处理是__________。若I中两管显色结果无明显差异,且Ⅱ中的显色结果为红粒管颜色显著__________(深于/浅于)白粒管,则表明α-淀粉酶活性是引起这两种小麦穗发芽率差异的主要原因。
②a-淀粉酶和β-淀粉酶在水解淀粉的过程中分别断裂不同位置的糖苷键,形成的水解产物也存在差异,这在一定程度上说明酶的作用具有__________。
23.(12分)胁迫是对植物生长和生存不利的各种环境因素的总称。研究人员探究了重金属镉胁迫对烟草叶绿体相关指标的影响,结果如下表。
组别 | 镉浓度(mg/l) | 叶绿素含量(mg/g·FW-1) | 类囊体结构 |
甲 | 0 | 7.8 | 平行状排列 |
乙 | 3 | 3.9 | 粘成絮状 |
丙 | 30 | 1.9 | 消失或出现空泡 |
注:镉浓度为100mg/L时植物培养数天,随即死亡。
回答下列问题:
(1)烟草细胞中叶绿素存在于叶绿体的__________上,主要吸收__________光。
(2)镉胁迫会使烟草的产量下降,根据表格数据分析其原因:___________。
(3)研究人员发现,镉离子和钙离子有一定的相似性。由此推测:施加一定浓度的CaCl2能减少烟草对镉的吸收,缓解镉胁迫;从物质运输的角度解释其可能的原因:__________。
(4)请利用丙组烟草,设计实验验证题(3)的推测。
实验思路:将丙组烟草均分为a、b两组,a组施加适量的清水,b组施加___________;处理一段时间后,各选取相同大小的两种叶片,__________,比较叶绿素色素带的宽度。
预期实验结果:__________。
24.(12分)在植物体内,制造或输出有机物的组织器官被称为“源”,接纳有机物用于生长或贮藏的组织器官被称为“库”。小麦是重要的粮食作物,其植株最后长出的、位于最上部的叶片称为族叶(如图所示),族叶对籽粒产量有重要贡献。回答以下问题:
(1)旗叶是小麦最重要的“源”。与其他叶片相比,旗叶光合作用更有优势的环境因素是_________。“源”光合作用所制造的有机物一部分用于“源”自身的_________和__________,另一部分输送至“库”。
(2)在光合作用过程中,光反应与暗反应相互依存,从物质变化的角度说明其依据是__________。
(3)籽粒是小麦开花后最重要的“库”。为指导田间管理和育种,科研人员对多个品种的小麦旗叶在不同时期的光合特性指标与籽粒产量的相关性进行了研究,结果如下表所示。表中数值代表相关性,数值越大,表明该指标对籽粒产量的影响越大。
| 抽穗期 | 开花期 | 灌浆前期 | 灌浆中期 | 灌浆后期 | 灌浆末期 |
气孔导度* | 0.30 | 0.37 | 0.70 | 0.63 | 0.35 | 0.11 |
胞间CO2浓度 | 0.33 | 0.33 | 0.60 | 0.57 | 0.30 | 0.22 |
叶绿素含量 | 0.22 | 0.27 | 0.33 | 0.34 | 0.48 | 0.45 |
*气孔导度表示气孔张开的程度。
①以上研究结果表明,在__________期旗叶气孔导度对籽粒产量的影响最大。若在此时期因干旱导致气孔开放程度下降,籽粒产量会明显降低,有效的增产措施是_________。
②根据以上研究结果,在小麦的品种选育中,针对灌浆后期和灌浆末期,应优先选择旗叶_________的品种进行进一步培育。
(4)若研究小麦旗叶与籽粒的“源”、“库”关系,以下研究思路合理的有_________。
A.阻断旗叶有机物的输出,检测籽粒产量的变化
B.阻断籽粒有机物的输入,检测旗叶光合作用速率的变化
C.使用H218O浇灌小麦,检测籽粒中含18O的有机物的比例
D.使用14CO2饲喂旗叶,检测籽粒中含14C的有机物的比例
25.(12分)启动子可分为组成型启动子和诱导型启动子。35S启动子是组成型启动子,能够持续、高效地启动目的基因在植物各种组织中的表达,但往往也会阻碍植物的生长发育;Rd29A启动子是一种逆境诱导型启动子。沙冬青脱水素基因(AmDHN基因)能使植株具有较强的抗旱作用。科研人员构建Rd29A启动子驱动AmDHN基因表达的载体,过程如图。再利用农杆菌转化法转化“敖汉苜蓿”耐旱新品种,以期在干旱地区发展苜蓿产业。
回答下列问题:
(1)科研人员扩增Rd29A启动子所设计的引物如下,根据引物的碱基序列及限制酶的识别序列分析,构建载体2时选用的限制酶是____________。为了提高构建载体3的成功率,选用____________酶切割载体1、2。
(2)载体5需先转入__________后再转化苜蓿,转化后应在培养基中添加_________,以筛选转化成功的愈伤组织。
(3)为检测转基因苜蓿中AmDHN基因的转录水平,挑选10株转基因植株,利用自来水和20%PEG(模拟干旱条件)处理8h,提取RNA通过RT-PCR检测AmDHN基因和MtActin基因(一种骨架蛋白基因)的表达水平,其结果如下图:
①选择MtActin基因转录水平作为参照的依据是MtActin基因在各细胞中表达__________。
12345123AmDHN②自来水处理和20%PEG条件下的AmDHN基因表达水平的差异说明:__________。
厦门一中高二(下)生物参考答案
1-5:DCCBC 6-10:CBAAB 11-15:DDCDA 16-20:ADCDA
21.(12分)
(1)差速离心法(2分) 渗透压、pH(2分,写出一个得1分,有错不得分)
(2)①不能(1分,判断错误,理由不得分) 实验没有排除叶绿体中其他物质的干扰(2分)
②(亲水性)Fecy比(亲脂性)DCIP更难通过完整的叶绿体双层膜(2分)
(3)①黑暗(1分) ②类囊体膜两侧的H'浓度差(2分)
22.(12分)
(1)①0.5mL蒸馏水、碘液(碘-碘化钾试剂)(2分) 控制无关变量(单一变量),保证反应体系中pH不发生改变(2分)②红粒(1分)低(1分)
(2)①加入某试剂,使β-淀粉酶失活(2分) ②专一性(2分) 深于(2分)
23.(12分)
(1)类囊体薄膜(1分) 红光和蓝紫光(1分)
(2)镉胁迫下,烟草叶片类囊体结构改变或消失,叶绿素含量降低,光合作用减弱,产量下降(3分)
(3)钙离子和镉离子竞争载体蛋白(或镉离子无法与载体蛋白结合)(2分)
(4)等量的、一定浓度的CaCl2溶液(2分) 用无水乙醇提取并用纸层析法(层析液)分离叶片中的色素(2分)
色素带的宽度:a组<b组(1分)
24.(12分)
(1)光照强度(2分) 呼吸作用(1分) 生长发育(1分)
(2)光反应为暗反应提供NADPH和ATP,暗反应为光反应提供ADP、Pi、NADP+(2分)
(3)灌浆前(1分) 合理灌溉(1分) 叶绿素含量高(1分)
(4)ABD(3分)(选对1个得1分,错选不得分)
25.(12分,每空2分)
(1)SmaI和SacI(全对才得分) BclI和SacI(全对才得分)
(2)农杆菌 新霉素
(3)相对恒定 干旱能诱导Rd29A启动子启动转录
福建省厦门市双十中学2022-2023学年高二下学期期中生物试题(解析版): 这是一份福建省厦门市双十中学2022-2023学年高二下学期期中生物试题(解析版),共21页。
福建省三明市2022-2023高二下学期期末质量检测生物试卷+答案: 这是一份福建省三明市2022-2023高二下学期期末质量检测生物试卷+答案,共14页。
精品解析:福建省厦门市湖滨中学2022-2023学年高二下学期期中生物试题(解析版): 这是一份精品解析:福建省厦门市湖滨中学2022-2023学年高二下学期期中生物试题(解析版),共21页。试卷主要包含了单项选择题,非选择题等内容,欢迎下载使用。