


所属成套资源:(新高考)高考地理一轮复习精品讲与练 (含详解)
(新高考)高考地理一轮复习精品讲与练第42讲 产业转移 (含详解)
展开这是一份(新高考)高考地理一轮复习精品讲与练第42讲 产业转移 (含详解),共22页。试卷主要包含了影响产业转移的因素,东亚等内容,欢迎下载使用。
第42讲 产业转移
新课标·内容要求
新课程·素养要求
新教材·对应节次
2020年新高考·命题统计
以某区域为例,说明产业转移对区域发展的影响。
人地协调观、综合思维、区域认知
[选择性必修2] 4.3
天津卷第6、7题
一、影响产业转移的因素
因素
具体影响
劳动力
在其他条件相同的情况下,具有充足、高素质且工资低廉的劳动力资源的国家或地区,成为产业转移的目的地
市场
产品的国内市场趋于饱和,或者国内市场满足不了其发展壮大的需要,企业就会开辟国际市场
企业为了避开跨国销售所面临的各种限制,直接在市场广阔的国家或地区投资建厂
市场不断变化,因此产业承接地会发生变化
政策
对于产业转出地来说,政府可以通过间接干预的方式迫使一些落后产业向外转移
对于产业承接地来说,政府可以通过优惠的政策、改善公共基础设施以及提升政府服务水平等来吸引企业进驻
其他
国际经济形势的变化、原生产区地价昂贵、原材料短缺及运输成本增加等
[易误辨析] 产业转移仅是发达国家(或地区)向发展中国家(或地区)进行的吗?
提示 产业转移的总趋势是发达国家(或地区)向发展中国家(或地区)进行产业转移;但是发展中国家(或地区)的部分企业为了利用发达国家(或地区)的技术或为了占领市场,也会将企业或企业的某些环节向发达国家(或地区)转移。
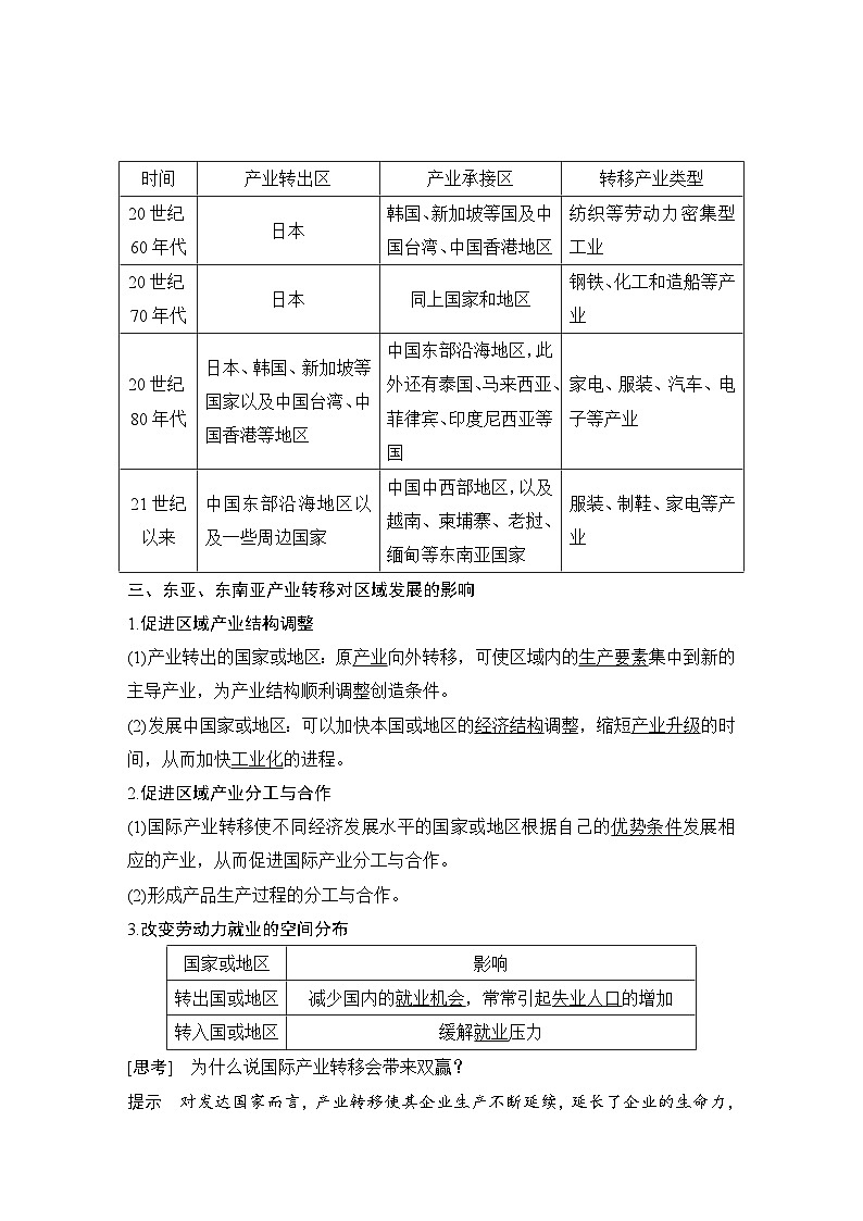
二、东亚、东南亚的产业转移
时间
产业转出区
产业承接区
转移产业类型
20世纪60年代
日本
韩国、新加坡等国及中国台湾、中国香港地区
纺织等劳动力密集型工业
20世纪70年代
日本
同上国家和地区
钢铁、化工和造船等产业
20世纪80年代
日本、韩国、新加坡等国家以及中国台湾、中国香港等地区
中国东部沿海地区,此外还有泰国、马来西亚、菲律宾、印度尼西亚等国
家电、服装、汽车、电子等产业
21世纪以来
中国东部沿海地区以及一些周边国家
中国中西部地区,以及越南、柬埔寨、老挝、缅甸等东南亚国家
服装、制鞋、家电等产业
三、东亚、东南亚产业转移对区域发展的影响
1.促进区域产业结构调整
(1)产业转出的国家或地区:原产业向外转移,可使区域内的生产要素集中到新的主导产业,为产业结构顺利调整创造条件。
(2)发展中国家或地区:可以加快本国或地区的经济结构调整,缩短产业升级的时间,从而加快工业化的进程。
2.促进区域产业分工与合作
(1)国际产业转移使不同经济发展水平的国家或地区根据自己的优势条件发展相应的产业,从而促进国际产业分工与合作。
(2)形成产品生产过程的分工与合作。
3.改变劳动力就业的空间分布
国家或地区
影响
转出国或地区
减少国内的就业机会,常常引起失业人口的增加
转入国或地区
缓解就业压力
[思考] 为什么说国际产业转移会带来双赢?
提示 对发达国家而言,产业转移使其企业生产不断延续,延长了企业的生命力,使其获取了更多经济效益。对发展中国家而言,加快了工业化进程,解决了部分劳动力就业问题,使其经济实力得以迅速提升。
能力一 分析产业转移对区域发展的影响
[例1] (2020·天津卷)20世纪80年代,M镇的服装企业迁至省会W市进行生产经营。近年来,这些企业又陆续迁回M镇,劳动力也随之迁移流动。企业和劳动力的回流过程及原因如下图所示。读图文材料,回答(1)~(2)题。
(1)关于该镇企业和劳动力回流原因的叙述符合实际的是( )
A.W市的产业结构调整和城市化进程促进了劳动力的主动回流
B.M镇承接产业转移,企业第二波回流带动了劳动力主动回流
C.M镇提供优惠的就业和投资政策,促成了企业的第一波回流
D.在企业回流和本地就业利好的作用下,更多劳动力被动回流
(2)导致服装企业从M镇迁往W市,后又迁回的主导区位因素分别是( )
A.技术和环保 B.交通和劳动力
C.市场和政策 D.动力和原材料
[尝试自解] (1) (2)
[解题步骤]
第(1)题:
第(2)题:
答案 (1)B (2)C
1.产业转移的规律
(1)转移主体:先是劳动力密集型产业和轻工业转移,然后是资金、技术密集型产业和重工业转移。
(2)转移方向
→
2.影响产业转移的因素
在现实中,国际产业转移是多种因素综合作用的结果。具体分析如下图所示:
3.产业转移对区域发展的影响
随着产业转移的发生,产业迁出区和产业迁入区在产业结构、生产分工、区域环境等方面均发生着变化,具体表现分析如下:
4.中国产业转移路线示意图
1.(2018·全国卷Ⅱ)1994年,我国M公司(服装企业)在浙江温州成立,发展过程如下图所示。据此完成(1)~(3)题。
(1)1996年,M公司关闭自有生产厂,主要是为了( )
A.提高附加值 B.降低人工成本
C.缩小规模 D.加强合作
(2)M公司依次将研发中心和总部迁入上海,主要是因为上海( )
A.基础设施好 B.交通便利
C.销售市场大 D.信息通达
(3)从发展过程看,M公司一直致力于( )
A.打造自主品牌 B.扩大生产规模
C.产品款式多样 D.增强国际影响
答案 (1)A (2)D (3)A
解析 第(1)题,根据图可知,1994年M公司在浙江温州设厂,此时是自己加工服装。1995年有多家生产厂加盟并开设第一家专卖店,据此可判断M公司是自己设计服装。1996年该公司关闭了自有生产厂,能够集中精力进行服装设计,提高产品附加值,A选项正确;关闭自有生产厂是为了调整企业结构,提高产品附加值,并不是为了降低人工成本,B选项错误;关闭自有生产厂并不是为了缩小企业规模,C选项错误;加强合作并不是关闭自有生产厂的目的,D选项错误。第(2)题,研发中心和总部需要获取市场信息和大量的高端人才,对比上海和温州可以发现,上海经济发达,高端人才多,而且信息通达,更方便掌握市场信息,D选项正确;上海的基础设施和交通条件比温州好,但基础设施和交通条件不是总部和研发中心布局考虑的首要因素,A、B选项错误;M公司的销售网络覆盖全国,故上海的销售市场规模对总部和研发中心的迁入影响较小,C选项错误。第(3)题,从M公司的发展历程来看,公司在1994年成立后两年内开设专卖店、关闭自有生产厂,随后将总部和研发中心搬迁到人才多、信息通达的上海市,可得出M公司一直致力于打造自主品牌,A选项正确;M公司1996年关闭了自有生产厂,并没有扩大生产规模,B选项错误;根据材料信息,无法得出关于产品款式多少的信息,C选项错误;根据图可知,M公司2008年销售网络覆盖全国可知其市场集中在国内,D选项错误。
能力二 产业转移图的判读(24类基础图像专项突破24)
[例2] (高考海南卷)下图示意制鞋业在两个地区之间的转移。读图回答下列问题。
(1)描述制鞋业在M、N两地区之间的转移情况。
(2)分别简述制鞋业转移对M地区和N地区地理环境的影响。
[尝试自解] (1)
(2)
[解题步骤]
答案 (1)M地区制鞋企业把生产企业都转移到N地区,在M地区只保留研发中心。
(2)对M地区地理环境的影响:环境污染减轻,环境质量改善。对N地区地理环境的影响:加重了环境污染,环境质量恶化;工业化发展,地理景观人文化增强(增加了大量的厂房、道路等景观)。
产业转移图的判读流程
第一步:判断转移方向
根据图中的箭头可以判断转出地和转入地及产业转移的方向。图示转出地主要位于苏南地区,转入地主要位于苏北地区。
第二步:判断产业类型
图示Ⅰ类产业和Ⅱ类产业主要是劳动密集型产业,产业层次低,Ⅲ类产业主要是资金和技术密集型产业,产业层次高。
第三步:分析影响因素
图示产业转移由经济发达地区向落后地区转移,以劳动密集型产业为主。影响该产业转移的主要因素是劳动力成本。接纳产业转移要考虑产业转入地的产业基础、与转出地的经济联系、生产成本、市场潜力等因素。
第四步:分析转移影响
产业转移的影响从产业结构、区域合作、就业、环境变化等方面分析,注意区分对转出地和转入地的影响,区分有利影响和不利影响。
2.(2020·全国卷Ⅲ)自20世纪90年代,在经济全球化浪潮下,一些国家之间签订自由贸易协定,降低甚至取消彼此间部分商品的贸易关税,促进商品的自由贸易。下图示意汽车企业在已签订自由贸易协定的甲、乙两国的产业布局调整。据此完成(1)~(3)题。
(1)汽车企业将组装厂由甲国转移至乙国的主要目的是( )
A.创新技术 B.拓展市场
C.扩大规模 D.降低成本
(2)该产业布局模式宜发生在邻国之间,主要原因是邻国之间( )
A.消费习惯相近 B.经济发展水平相近
C.运输费用较低 D.研发成本差异较小
(3)该产业布局调整导致甲国汽车的( )
A.进口量增多 B.出口量增多
C.销售量增多 D.生产量增多
答案 (1)D (2)C (3)A
解析 第(1)题,结合图中信息分析,从甲国转移到乙国的是汽车组装厂,与创新技术关系较小,A错误;市场没有发生变化,B错误;产业规模也没有变化,C错误。甲、乙两国之间签订了自由贸易协定,汽车企业将组装厂转移到乙国可能是为了利用乙国的廉价劳动力或廉价的土地,或者是因为乙国有优惠的政策,总之与降低成本有关,D正确。第(2)题,汽车企业在本国仍有市场,将汽车组装厂转移至邻国有利于降低运费,获取更高的经济效益,C正确。邻国之间的消费习惯、经济发展水平不一定相近,A、B错误。汽车组装厂的技术要求较低,其转移与研发成本没有关系,且邻国之间的研发成本差异不一定较小,D错误。第(3)题,甲国将汽车组装厂转移到乙国后,就没有汽车组装厂了,所以乙国组装的汽车会销售到甲国,甲国汽车进口量会增多,A正确。甲国将汽车组装厂转移到乙国后,甲国就没有汽车生产、出口了,汽车销售量下降,B、C、D错误。
[情境设置] 近年来昆明的城市定位由制造业中心向国际贸易、会展中心转变。大量制造业企业向周边地区转移,带动了周边地区的发展。下图为“昆明城市边界变化示意图”。
[设问角度] 说明昆明产业结构调整给周边地区带来的积极影响。
[素养体现]
人地协调观
体现人类活动对地理环境的影响
综合思维
从区域综合角度分析昆明产业转移给周边地区带来的影响
区域认知
从区域角度认识城市及周边地区的基本情况
[我的答案]
[我的设问]
[参考答案] 促进周边地区的工业发展,加快工业化进程;促进基础设施完善,提升城镇化水平;增加就业及当地居民的收入,提高生活水平。
视角一 从综合思维的角度考查影响产业转移的区位因素
1.(2016·全国卷Ⅰ)我国是世界闻名的陶瓷古国,明清时期,“瓷都”景德镇是全国的瓷业中心,产品远销海内外,20世纪80年代初,广东省佛山市率先引进国外现代化陶瓷生产线,逐步发展成为全国乃至世界最大的陶瓷生产基地。2003年,佛山陶瓷主产区被划入中心城区范围,陶瓷产业向景德镇等陶瓷产地转移。据此完成(1)~(3)题。
(1)与景德镇相比,20世纪80年代佛山瓷业迅速发展的主要原因是( )
A.市场广阔 B.原材料充足
C.劳动力素质高 D.国家政策倾斜
(2)促使佛山陶瓷产业向外转移的主要原因是佛山( )
A.产业结构调整 B.原材料枯竭
C.市场需求减小 D.企业竞争加剧
(3)景德镇吸引佛山陶瓷产业转移的主要优势是( )
A.资金充足 B.劳动力成本低
C.产业基础好 D.交通运输便捷
答案 (1)D (2)A (3)C
解析 第(1)题,由材料可知,20世纪80年代初正好是我国开始实行改革开放时期,有优惠的国家政策,使得佛山逐步发展成为全国乃至世界最大的陶瓷生产基地。故选D项。第(2)题,据材料可知,在2003年佛山原陶瓷主产区被划入中心城区范围,使得陶瓷产业开始向外转移,说明陶瓷产业已不适合在此发展,该地逐步开始进行产业的升级改造,故选A项。第(3)题,明清时期,“瓷都”景德镇是全国的瓷业中心,说明景德镇陶瓷产业历史悠久,技术经验丰富,产业基础好,选C项。
视角二 从综合思维、区域认知的角度考查劳动密集型企业的转移
2.(2016·全国卷Ⅱ)自20世纪70年代开始,日本家电企业将组装工厂向其国外转移。下图示意日资家电组装工厂转移目的地随时间的变化。据此完成(1)~(2)题。
(1)影响日资家电组装工厂不断转移的主要因素是( )
A.市场规模 B.劳动力成本
C.原材料成本 D.技术水平
(2)20世纪90年代末,越南对日资家电组装工厂的投资吸引力已超过中国,但其日资家电组装工厂数量却远少于中国,主要原因是中国( )
A.市场规模大 B.技术水平高
C.劳动力素质高 D.基础设施水平高
答案 (1)B (2)A
解析 第(1)题,家电组装是劳动力导向型产业,其不断转移是为了寻找廉价劳动力,降低生产成本。故选B。第(2)题,因为中国的人口数量远大于越南,经济发展水平高于越南,所以消费市场规模更大,故选A。
视角三 从综合思维、区域认知的角度考查汽车产业的转移
3.(2016·海南卷)某中德合资大型汽车企业总部设在吉林省长春市,从1991年成立至今,已形成长春、成都、佛山、青岛等生产基地。长春基地原来生产高中低档各种车型,现主要保留高档车型的生产,中低档车型的生产大部分转移到其他基地。据此完成(1)~(3)题。
(1)长春基地高档车型的合理市场定位是( )
A.吉林省市场 B.东北市场
C.全国市场 D.欧洲市场
(2)与保留生产中低档车型相比,长春基地保留生产高档车型可以( )
A.减少运输成本 B.降低生产成本
C.获取更多利润 D.扩大市场占有率
(3)该汽车企业在成都等地建生产基地的主要目的是( )
A.利用当地的廉价劳动力 B.抢占当地的消费市场
C.利用当地的交通优势 D.借助当地的科技优势
答案 (1)C (2)C (3)B
解析 第(1)题,从材料信息汽车企业“总部设在长春市”“已形成长春、成都、佛山、青岛等生产基地”,说明长春基地高档车型的市场并不止吉林省或者东北,应为全国市场。相比欧洲,长春在高档车型生产中并不占优势,所以市场定位为欧洲市场不合理。故选C。第(2)题,根据产业转移的规律看,一般产品附加值较小的产业转移到其他地区。长春基地保留生产高档车型对生产成本和运输成本影响不大,保留生产附加值较大的高档车型能达到追求更高利润的目的,但对扩大市场占有率起的作用不大。故选C。第(3)题,相比长春基地,其他汽车生产基地由于建设历史比较短并不具备科技优势。成都基地位于我国内陆,相比长春基地,不具备交通优势。佛山基地,经济较发达,劳动力成本较高。综合各大基地区位和“产业转移目的是通过降低生产成本、扩大消费市场,追求更高的利润”这一规律判断,该汽车企业在其他地区建生产基地的主要目的是占领当地市场。故选B。
视角四 从综合思维、区域认知的角度考查港口的业务转移
4.(2018·天津卷)读图文材料,回答问题。
《京津冀协同发展规划纲要》明确了京、津、冀在协同发展中的战略定位。(如下图文字所示)
(1)上图中★所示内容是京、津、冀的产业发展定位,请分别列举三地实现各自产业发展定位最具优势的一项区位条件。
为实现天津市“北方国际航运核心区”的定位,天津港将原有的煤炭、石油、矿石运输业务分别转移到周边其他港口(秦皇岛港、黄骅港和唐山港)。
(2)这对天津港和周边其他港口分别有何好处?
答案 (1)京:科技力量雄厚(科技人才集中);
津:现代工业基础好(制造业技术水平较高);
冀:传统工业基础好(与京、津两市相邻;劳动力丰富;土地资源丰富)。
(2)天津港:促进港口转型升级(促进港口设备更新;减少港区污染);
周边其他港口:增加吞吐量(提高经济效益;提升专业化运输功能)。
解析 第(1)题,京、津、冀的发展定位应立足各自优势制定:北京为首都,突出优势是高校众多,人才集中,科技力量雄厚;天津为直辖市,靠海,经济发展水平较高,现代工业基础好;河北与京、津两市相邻,劳动力丰富,土地资源丰富,传统工业基础好。第(2)题,天津港转出一些与发展方向不符的产业可以促进港口转型升级,减轻污染;这对于周边其他港口而言,因产业增加,可以增加吞吐量,规模扩大,便于提升专业化运输功能。
视角五 从综合思维、区域认知的角度考查组装制造企业的转移
5.(经典真题·浙江卷)根据下列材料,完成下题。
材料 苏州地处我国经济发达地区,分布大量的出口型组装制造企业,拥有较为完善的生产配套。在当前社会经济条件变化的背景下,部分企业面临迁移或不迁移的选择。
苏州某组装制造企业研究是否迁往安徽的方案。若迁移,其生产条件有何变化?若不迁移,其需采取什么应对措施?
答案 变化:生产成本降低;配套不完善;运输成本上升。措施:提高自动化生产水平;提高劳动生产率,降低生产成本。
解析 安徽与江苏苏州相比,经济落后,工资和土地价格低,生产成本低。但是安徽工业配套体系不如江苏苏州,且运输量大,运输成本也相应加大。如果不迁移,就从降低生产成本角度入手分析。
视角六 从人地协调观、综合思维的角度考查钢铁企业的转移
6.(经典真题·天津卷)读图文材料,回答问题。
为实现京津冀区域协同发展,河北省作为我国钢铁产量最多的省份,规划将部分钢铁企业向沿海临港地区转移,并实施企业合并和技术改造。
结合上图和文字材料分析,这种调整为什么能促进河北省钢铁工业发展,改善京津冀地区的大气环境?请各答一条。
答案 能优化钢铁工业布局(能促进钢铁产业升级;能促进产品升级换代);利于集中防治污染(减少了污染源)。
解析 本题主要考查钢铁工业的发展,即产业的升级和结构的调整。分析时,可依据德国鲁尔传统工业区的整治措施。
综合测试
一、选择题
(2020·广东省一模)建筑陶瓷产业主要生产房屋、道路、给排水和庭园等各种土木建筑工程用的陶瓷制品,耗能大,污染大。2007年,江西省高安市抓住广东佛山产业结构调整升级的契机,引入了佛山的建陶产业链。经过十余年的发展,高安市已发展成为我国第二大建陶产业基地。下图示意高安市建陶产业发展进程。据此完成1~3题。
1.促使佛山建筑陶瓷产业转移至高安的最主要因素是( )
A.市场 B.交通
C.劳动力 D.政策
2.2013年以来,高安市主动关停中小建陶企业,主要是为了( )
A.降低对陶瓷产业的过度依赖
B.减少内部恶性竞争
C.降低建陶企业市场风险
D.减少能源消耗
3.由此推测,高安市建陶产业一直致力于( )
A.扩大规模 B.增加销量
C.品牌建设 D.清洁生产
答案 1.D 2.B 3.C
解析 第1题,促使佛山建陶产业转移至江西高安的主要原因是高安利用佛山产业结构升级调整的契机,大力引进佛山的建陶产业链,故佛山的产业结构调整政策和高安的工业引进政策是主导因素,故选D。第2题,高安市主动关停中小建陶企业是因为小企业污染大,经济效益差,且内部形成恶性竞争,关闭中小企业能极大地减少重复建设和恶性竞争,故选B。第3题,高安市建陶产业基本是先贴牌代工生产,掌握生产技术、完成市场开拓后开始建研发机构,发展自主品牌,说明了高安市建陶产业一直致力于品牌建设。故选C。
(2021·浙江十校10月联考)2020年7月日本公布了第一批87家因为从我国迁往东南亚或者日本而有资格获得政府补贴的企业名单。该份名单上的日资企业,其产品主要用于出口国际市场,特别是供应日本的需求。如生产硬盘部件的Hoya公司将生产线迁往越南和老挝。完成4~5题。
4.Hoya公司将硬盘部件生产线迁往越南和老挝。主要是这两国( )
A.软件产业发达 B.国内市场广阔
C.海运条件优越 D.劳动力廉价
5.在某些日资生产线向东南亚或日本转移的背景下,我国的应对措施可行的是( )
A.加大政策支持,吸引日资回归
B.增加产品进口,替代国内生产
C.扩大生产规模,保持价格优势
D.加强技术研发,培育竞争优势
答案 4.D 5.D
解析 第4题,根据产业转移的规律,从我国迁往东南亚或者老挝的日本企业大多是为了寻找更为廉价的劳动力,东南亚人口密度大,经济落后,劳动力价格较低,企业生产成本较低,D正确。东南亚地区的科技水平较落后,国内市场有限,A、B错误。硬件产品较为轻便,对海运需求不大,且老挝为内陆国,海运不便,C错误。第5题,某些日资生产线向东南亚或日本转移的原因主要是随着我国经济发展,劳动力价格上升。针对跨国企业产业转移,我国就业岗位减少,应该加强技术研发,创造国产品牌,由“制造大国”向“智造大国”转变,培育竞争优势,提供劳动生产效益。D正确。吸引回归、增加进口或扩大生产规模等都不利于我国工业的可持续发展,A、B、C错误。
我国区域经济形成了明显的东、中、西部梯度差异格局,为产业从发达地区向欠发达地区梯度转移提供了可能。为了能引入大规模的资本和企业,实现产业结构的跨越式升级,广大中西部地区围绕承接产业转移展开了激烈的竞争。下图是我国中西部18个省(区、市)承接产业转移竞争格局示意图。据此回答6~8题。
6.图中强竞争力型的省级行政区,其承接产业转移竞争力强的最主要因素是( )
A.丰富的矿产资源 B.区位与交通
C.优惠的国家政策 D.丰富的劳动力
7.中西部地区承接的东部产业转移的主体产业是( )
A.仪器仪表制造业 B.石化工业
C.纺织与服装制造业 D.钢铁工业
8.为了增强西部地区承接产业转移的竞争力,缩小中西部区域经济差距,采取的措施是( )
A.改善生态环境,发展高新技术产业
B.压缩传统工业规模,加强科技投入
C.开发矿产资源,充分发挥资源优势
D.通过区域合作,实现区域连片发展
答案 6.B 7.C 8.D
解析 第6题,读图可知,属于强竞争力型的是河南省和湖北省,与中西部地区其他省级行政区相比,河南省和湖北省的矿产资源、劳动力和国家优惠政策都不具有优势,但是河南省和湖北省处于承东启西的位置,是我国重要的综合交通枢纽和物流中心,凭借其区位和交通优势,其承接产业转移的竞争力最强。第7题,与东部地区相比,中西部地区经济、科技较为落后,其主要承接东部地区劳动力密集型产业和利用劳动力较多的技术密集型产业的生产部门(如家电组装),故主体产业是劳动力密集型产业,选项中只有纺织与服装制造业属于劳动力密集型产业。第8题,西部地区科技力量和工业基础比较薄弱,可以通过区域合作实现区域连片发展来增强竞争力。
(2020·晋中调研)目前全球正在经历新一轮的产业转移,这次产业转移的特点是双向流动:一方面低层次的产业向中国周边更具劳动力、土地优势的东南亚和印度转移;另一方面发达国家高端制造业回流,向本国转移。下表示意2017年中国与印度各项指标比较,下图为2017年中国与印度人口年龄金字塔图。据此回答9~10题。
中国
印度
第一产业GDP比重(%)
7.90
15.70
第二产业GDP比重(%)
40.50
17.20
第三产业GDP比重(%)
51.60
67.10
人口(亿人)
13.9
13.3
城镇化率(%)
57.52
32.80
发电量(万亿瓦时)
6 275
1 497
外商投资(亿美元)
1 310
399
9.以2017年数据为参考,与中国相比,印度未来成为新一轮产业转入地的优势是( )
A.印度产业结构更合理 B.印度基础设施更完善
C.印度处在人口红利期 D.印度劳动力素质高
10.新一轮的产业转移对中国产生的影响是( )
A.中国出现“产业空洞”
B.减轻中国对外依赖
C.缩小中国与发达国家差距
D.中国经济超高速发展
答案 9.C 10.A
解析 第9题,读人口金字塔图可知,印度人口快速增长,未来劳动力数量呈增长趋势,具有显著的人口红利,故C正确;从表格中可以看出印度第二产业比重较小,产业结构不如中国的合理,A错;印度基础设施没有中国完善,劳动力素质没有中国高,B、D错。第10题,从材料中可以看出,这次产业转移中国属于产业转出区,原有低端产业迁出,高端制造业创造力又不足,中国将面临产业空心化的危险,故A正确;在产业全球化背景下,越来越多的产品成为多国合作生产的结果,会加剧中国的对外依赖,B错;金融危机以后,发达国家先后实施再制造业化战略,中国与发达国家在技术装备、高附加值、高科技含量产品生产方面的差距可能进一步扩大,C错;中国经济增速因新一轮的产业转移可能会放缓,D错。
2019年5月23日,以“融通、交流、合作”为主题的第16届中国沈阳韩国周开幕。本届“韩国周”聚焦建设国家汽车制造中心,通过举办未来汽车产业发展论坛,中韩汽车产业交流合作对接会,中韩跨境电商合作论坛等活动,搭建中韩企业家的交流平台,扩大中韩企业的合作渠道。据此完成11~12题。
11.图中箭头表示国际产业转移中生产要素的流动,从区际关系判断伴随着箭头①而流动的主要是( )
A.资金、技术、信息 B.劳力、市场、土地
C.原料、能源、政策 D.运输、水源、污染
12.下列关于汽车产业在国际产业转移中的规律,正确的是( )
A.20世纪80年代后期由美国转移到日本
B.20世纪90年代后期由美国转移到韩国
C.20世纪80年代后期由美国转移到中国大陆
D.20世纪80年代到90年代后期由发达国家和地区转移到中国大陆
答案 11.A 12.D
解析 第11题,箭头①表示韩国企业向沈阳投资,其生产要素是资金、技术、信息。第12题,汽车产业属于资本密集型产业。20世纪80年代到90年代后期由韩国、新加坡、中国台湾、中国香港输往中国大陆地区、东南亚其他国家,在20世纪90年代以后,日本、美国也向中国大陆地区、东南亚其他国家转移。
二、非选择题
13.阅读图文资料,完成下列要求。
皖江(长江安徽段)城市带国家级承接产业转移示范区,利用苏、浙、沪等沿海地区产业部门“腾笼换鸟”之机,形成了纺织、家电、汽车产业基地。
(1)说明长三角地区部分产业转出的主要原因。
(2)简述承接长三角产业转移对皖江城市带人口迁移和城市化的影响。
答案 (1)劳动力价格上涨,生产成本提高;土地、能源等资源短缺;环境污染日益加重;产业结构调整与产业升级的需要。
(2)对人口迁移的影响:省际人口迁移减少,省内人口迁移增加;人口迁移成本降低。对城镇化的影响:城镇规模扩大;城镇化水平提高。
解析 第(1)题,长江三角洲地区发展工业的不利条件即为产业转出的推力。随着经济的发展,劳动力成本上升、土地价格上涨;发展重工业,环境污染、交通拥挤、能源缺乏等。第(2)题,承接长三角产业转移,对皖江城市带的人口迁移而言,给皖江地区提供更多的就业机会,使得省际人口迁移减少,省内人口迁移增加;人口迁移成本降低。对城镇化而言,可以促进皖江城镇规模的扩大;城镇化水平的提高。
14.(2021·唐山第一次摸底)阅读图文资料,完成下列要求。
1994年1月1日,美国、加拿大和墨西哥签署的北美自由贸易区协定生效,降低甚至取消彼此间部分商品的贸易关税,促进商品的自由贸易,其后,美国汽车企业逐渐将部分汽车组装厂迁出国内。和加拿大相比,墨西哥是美国汽车组装厂的首选迁入地,与此同时,产自美国的汽车零部件大量出口墨西哥,组装成汽车后大部分销往美国。目前,墨西哥已有数十家汽车组装厂。下图为北美自由贸易区协定生效后的美、墨两国的汽车产业布局调整示意。
(1)和加拿大相比,简述墨西哥承接美国汽车组装厂转移的优势条件。
(2)在北美自由贸易区协定生效后,美国汽车组装厂才大量转移至墨西哥,说明其主要原因。
(3)美国汽车零部件生产厂并没有和组装厂同步转移至墨西哥,指出这种现象对墨西哥汽车产业的不利影响。
答案 (1)劳动力较为廉价;土地租金低(政策支持等)。
(2)关税下降(甚至取消),贸易成本降低。
(3)产业链不完整,配套不完善;制约墨西哥汽车自主品牌的发展等。
解析 第(1)题,和加拿大相比,墨西哥承接美国汽车组装厂转移的优势条件可以从劳动力、土地、政策等方面分析。墨西哥是发展中国家,和加拿大相比,墨西哥劳动力较为廉价;地价低廉;还有政策支持等。第(2)题,在北美自由贸易区协定生效后,美国汽车组装厂才大量转移至墨西哥,其主要原因可以从关税方面考虑。北美自由贸易区协定生效后,降低甚至取消彼此间部分商品的贸易关税,关税下降,甚至取消,使贸易成本降低。第(3)题,美国汽车零部件生产厂并没有和组装厂同步转移至墨西哥,导致墨西哥汽车产业的产业链不完整,配套不完善;制约墨西哥汽车自主品牌的发展,对墨西哥汽车产业发展不利。
相关试卷
这是一份(新高考)高考地理一轮复习精品讲与练第55讲 中国地理分区 (含详解),共33页。试卷主要包含了地域差异,认识区域等内容,欢迎下载使用。
这是一份(新高考)高考地理一轮复习精品讲与练第54讲 中国地理概况 (含详解),共32页。试卷主要包含了疆域与人口,自然环境与自然资源,经济与文化等内容,欢迎下载使用。
这是一份(新高考)高考地理一轮复习精品讲与练第53讲 世界地理分区 (含详解),共31页。试卷主要包含了认识大洲,认识地区,认识国家等内容,欢迎下载使用。