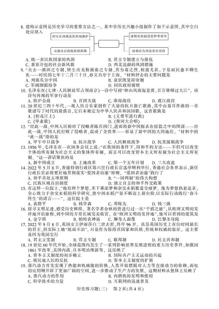
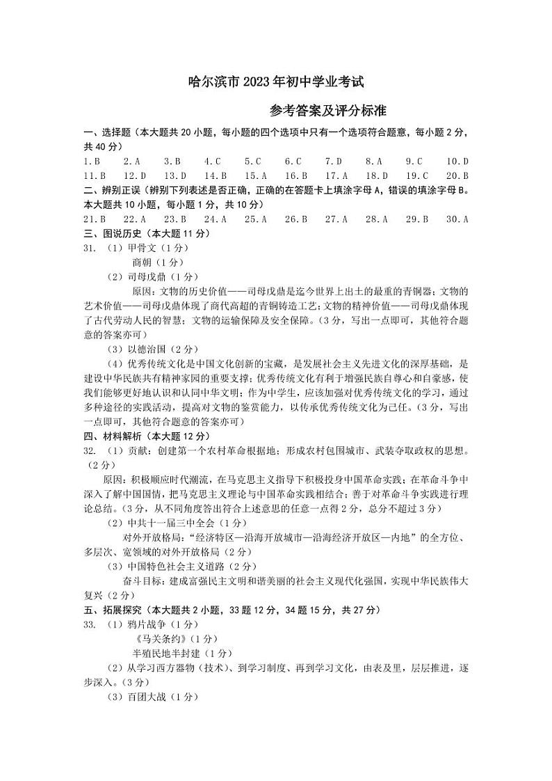
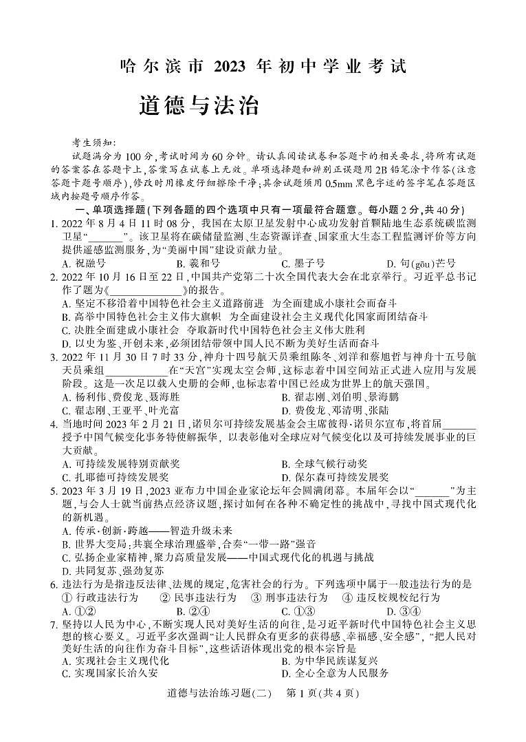
2023年黑龙江省哈尔滨市中考历史、道德与法治真题
展开
2023年黑龙江省哈尔滨市中考历史真题(解析版): 这是一份2023年黑龙江省哈尔滨市中考历史真题(解析版),共17页。试卷主要包含了95万年至13等内容,欢迎下载使用。
2023年黑龙江省哈尔滨市中考历史真题: 这是一份2023年黑龙江省哈尔滨市中考历史真题,共7页。
2023年黑龙江省绥化市中考历史和道德与法治真题: 这是一份2023年黑龙江省绥化市中考历史和道德与法治真题,文件包含2023年黑龙江省绥化市初中道德与法治历史学业水平试卷pdf、政治答案pdf、历史答案pdf等3份试卷配套教学资源,其中试卷共15页, 欢迎下载使用。

