


所属成套资源:2022黑龙江地理中考真题及答案
- _2022年黑龙江伊春中考地理真题及答案 试卷 0 次下载
- _2022年黑龙江双鸭山中考地理真题及答案 试卷 0 次下载
- _2022年黑龙江牡丹江中考地理真题及答案 试卷 0 次下载
- 2022年黑龙江佳木斯中考地理真题及答案 试卷 0 次下载
- 2022年黑龙江鸡西中考地理真题及答案 试卷 0 次下载
_2022年黑龙江七台河中考地理真题及答案
展开
这是一份_2022年黑龙江七台河中考地理真题及答案,共13页。试卷主要包含了单项选择题,连线题,读图分析题,材料分析题等内容,欢迎下载使用。
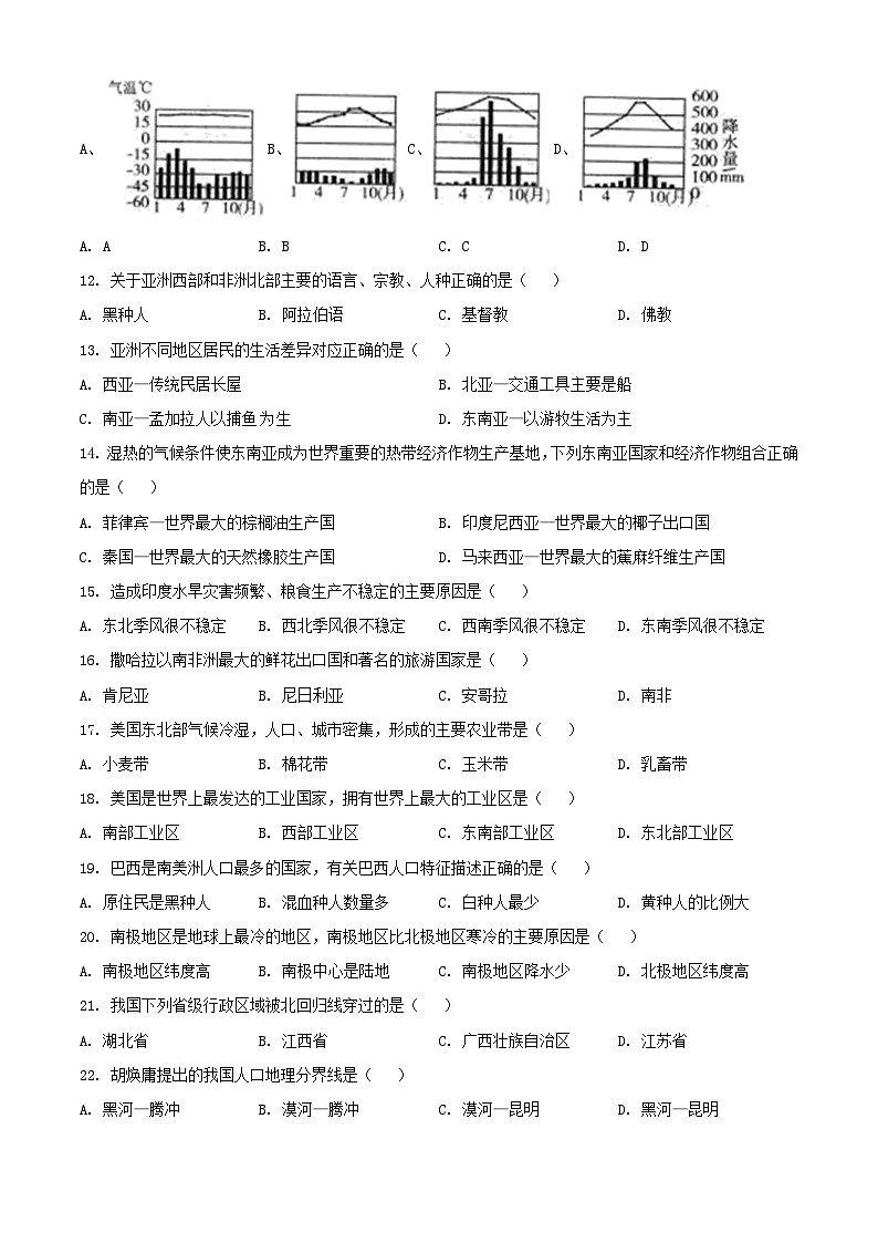
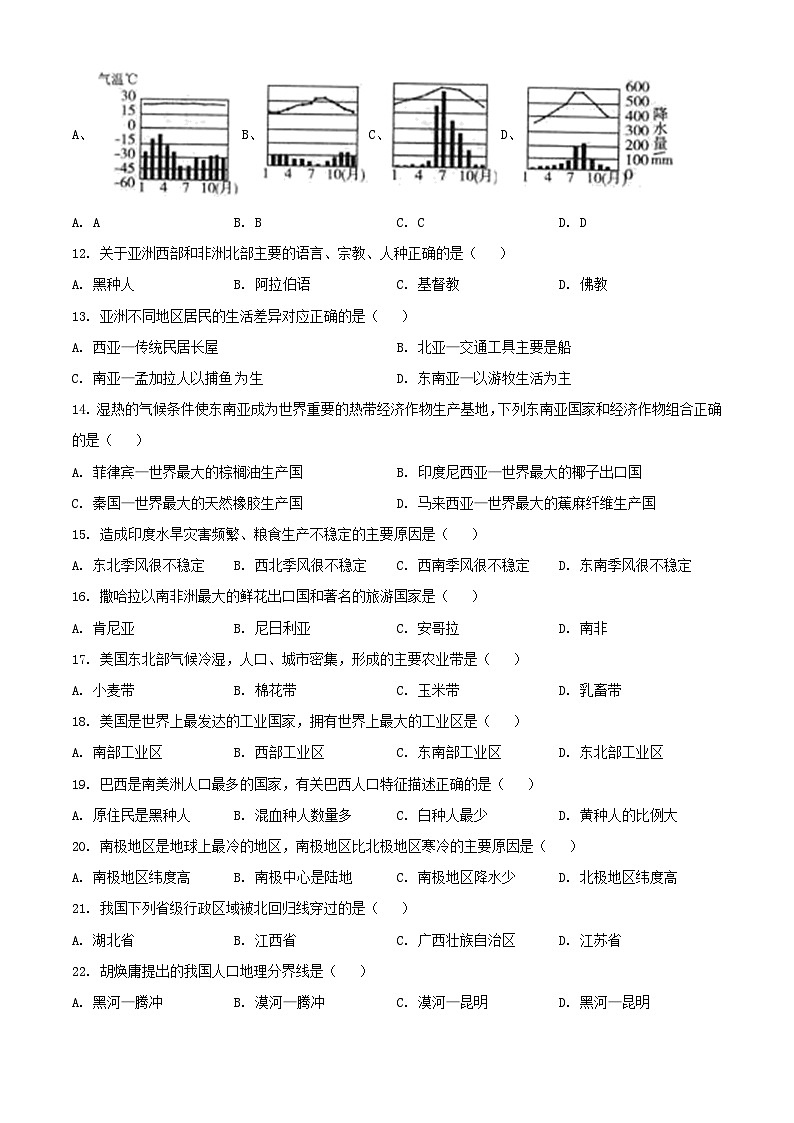
2022年黑龙江七台河中考地理真题及答案一、单项选择题(每小题只有一个正确选项,每小题1分,共40分)1. 人类利用人造卫星精确地测量出了地球的大小,下列数据正确的是( )A. 平均半径6371米 B. 最大周长约4万千米C. 表面积5.1亿平方米 D. 赤道长度相当于1万个400米跑道总长2. 下列有关经纬线知识描述正确的是( )A. 本初子午线是东西半球的分界线 B. 25°纬线位于低纬度地区C. 东经度和西经度的分界线是20°W D. 经线指示东西方向3. 今天是6月27日,从今天以后的一周,有关地球公转的知识描述正确的是( )A. 北半球昼夜相等 B. 北半球昼短夜长 C. 北半球昼长夜短 D. 太阳直射点在南半球4. 课堂上老师展示出四幅图幅大小相同的地图,比例尺最大的是( )A.世界地图 B. 中国地图 C. 黑龙江省地图 D. 哈尔滨市地图5. 海拔在500米以下,地势起伏相对较大的地形类型是( )A. 山地 B. 平原 C. 丘陵 D. 高原6. 有关喜马拉雅山脉的形成过程描述正确的是( )A. 印度洋板块与非洲板块碰撞挤压 B. 亚欧板块与非洲板块碰撞挤压C. 美洲板块与太平洋板块碰撞挤压 D. 亚欧板块与印度洋板块碰撞挤压7. 为了便于读懂天气预报,通常使用专用符号表示天气状况,下列天气符号与名称对应正确的是( )A. 多云 B. 闪电 C. 冰雹 D. 阴8. 下列四幅图中,符合南半球一月份等温线分布的是( )A. B. C. D. 9. 世界各地降水的空间分布差异很大,被称为世界“干极”的是( )A. 乞拉朋齐 B. 阿塔卡马沙漠 C. 火烧寮 D. 托克逊10. 青藏高原纬度较低,但气候寒冷,影响该地气候的主要因素是( )A. 纬度位置 B. 海陆位置 C. 人类活动 D. 地形11. 下列气候类型图中,符合我国北方地区主要气候特征的是( )A、B、C、D、A. A B. B C. C D. D12. 关于亚洲西部和非洲北部主要的语言、宗教、人种正确的是( )A. 黑种人 B. 阿拉伯语 C. 基督教 D. 佛教13. 亚洲不同地区居民的生活差异对应正确的是( )A. 西亚—传统民居长屋 B. 北亚—交通工具主要是船C. 南亚—孟加拉人以捕鱼生 D. 东南亚—以游牧生活为主14. 湿热的气候条件使东南亚成为世界重要的热带经济作物生产基地,下列东南亚国家和经济作物组合正确的是( )A. 菲律宾—世界最大的棕榈油生产国 B. 印度尼西亚—世界最大的椰子出口国C. 秦国—世界最大的天然橡胶生产国 D. 马来西亚—世界最大的蕉麻纤维生产国15. 造成印度水旱灾害频繁、粮食生产不稳定的主要原因是( )A. 东北季风很不稳定 B. 西北季风很不稳定 C. 西南季风很不稳定 D. 东南季风很不稳定16. 撒哈拉以南非洲最大的鲜花出口国和著名的旅游国家是( )A. 肯尼亚 B. 尼日利亚 C. 安哥拉 D. 南非17. 美国东北部气候冷湿,人口、城市密集,形成的主要农业带是( )A. 小麦带 B. 棉花带 C. 玉米带 D. 乳畜带18. 美国是世界上最发达的工业国家,拥有世界上最大的工业区是( )A. 南部工业区 B. 西部工业区 C. 东南部工业区 D. 东北部工业区19. 巴西是南美洲人口最多的国家,有关巴西人口特征描述正确的是( )A. 原住民是黑种人 B. 混血种人数量多 C. 白种人最少 D. 黄种人的比例大20. 南极地区是地球上最冷的地区,南极地区比北极地区寒冷的主要原因是( )A. 南极地区纬度高 B. 南极中心是陆地 C. 南极地区降水少 D. 北极地区纬度高21. 我国下列省级行政区域被北回归线穿过的是( )A. 湖北省 B. 江西省 C. 广西壮族自治区 D. 江苏省22. 胡焕庸提出的我国人口地理分界线是( )A. 黑河—腾冲 B. 漠河—腾冲 C. 漠河—昆明 D. 黑河—昆明23. 我国是多民族国家,不同民族有不同的节日,下列民族与节日组合正确的是( )A. 蒙古族—元宵节 B. 汉族—泼水节 C. 傣族—丰收节 D. 藏族—雪顿节24. 我国地形类型多样,下列地形区与其描述对应正确的是( )A. 四川盆地—我国面积最大的盆地 B. 柴达木盆地—我国海拔最高的盆地C. 云贵高原——我国最平坦的高原 D. 长江中下游平原——我国面积最大的平原25. 下列是我国地势第一、二级阶梯分界线且符合西北—东南走向的山脉是( )A.巫山 B. 祁连山脉 C. 昆仑山脉 D. 武夷山脉26. 我国不同的温度带内,出产不同的水果,柑橘主要产自( )A. 热带 B. 暖温带 C. 亚热带 D. 中温带27. 我国不同地区降水量差异明显,半干旱和半湿润地区降水量的分界线大致是( )A. 200mm B. 400mm C. 600mm D. 800mm28. 有人把我国长江以南地区称为“回归沙漠带上的绿洲”,形成的主要因素是( )A. 地形因素 B. 植被因素 C. 纬度位置 D. 海陆因素29. 下列选项中影响我国东南沿海的主要气象灾害是( )A. 滑坡 B. 泥石流 C. 干旱 D. 台风30. 下列选项属于可再生资源的是( )A. 水 B. 核能 C. 石油 D. 煤炭31. 我国农业发展因地制宜,下列地区与农业发展方向搭配正确的是( )A. 塔里木盆地—天然橡胶种植 B. 华北平原—冬小麦种植C. 内蒙古高原—水稻种植 D. 东北平原—棉花种植32. 我国最大的综合性工业基地是( )A. 辽中南工业基地 B. 京津唐工业基地 C. 珠三角工业基地 D. 长三角工业基地33. 长江是我国第一大河,上游和中游的分界线是( )A. 宜昌 B. 桃花峪 C. 河口 D. 湖口34. 我国水资源时空分布很不均匀,解决水资源时间分布不均的措施有( )A. 兴建水库 B. 引滦入津 C. 南水北调 D. 引黄入晋35. 秦岭—淮河一线是我国一条重要的地理分界线,下列描述正确的是( )A. 中温带和暖温带的分界线 B. 干旱地区和半干旱地区的分界线C. 有无结冰期分界线 D. 亚热带季风气候和热带季风气候的分界线36. 我国四大地理区域中,划分西北地区和北方地区分界线的主导因素是( )A. 气温 B. 降水 C. 地形 D. 纬度位置37. 两次奥运会的成功举办,使北京成为世界上第一个“双奥之城”,下列有关北京描述正确的是( )A. 地势东南高西北低 B. 气候以亚热带季风气候主C. 市区形成了环形加放射状道路网 D. 有我国最大的古城堡中华门38. 台湾省特有的树种是( )A. 桉树 B. 樟树 C. 红桧 D. 枣椰树39. 青藏地区居民日常主食主要是( )A. 糌粑 B. 馒头 C. 米饭 D. 莜面40. 我国已经实现全面建成小康社会的宏伟目标,但发展中仍然面临诸多挑战,下列不属于我国发展中面临的挑战是( )A. 人地关系不够和谐 B. 区域发展不平衡C. 海洋权益面临严峻挑战 D. 高新技术产业发展迅速二、连线题(每线1分,共5分)41. 请将下列称号与国家地区对应连线:(1)“咖啡王国” A.撒哈拉以南非洲(2)“黑种人的故乡” B.巴西(3)“世界办公室” C.印度(4)“十字路口” D.中东(5)“三洲五海之地” E.东南亚(1)________;(2)________;(3)________;(4)________;(5)________。三、读图分析题(每空1分,共50分)42. 读图回答问题。(1)图中A和B两处最有可能形成河流的是____(填字母),如有河流,该河流的流向是____。(2)图中①和②两处的相对高度是____米。(3)图中可能观赏到瀑布景观的是____(填字母)。(4)写出C点的经纬度坐标____。43. 读大洲和大洋分布图,回答问题。(1)图中③大洋的名称是____,跨经度最广的大洲是____(填字母),世界上最大的岛的是____岛。(2)图中A和B两大洲的分界线是____运河。(3)请选出C大洲北部人口稀疏的主要原因是( )A. 终年严寒的高纬度地区 B. 极端干旱的沙漠地区C. 气候过于湿热的雨林地区 D. 地势高峻的高原山区44. 读俄罗斯简图和日本简图,回答问题。(1)2022年2月24日,俄罗斯与乌克兰冲突全面升级,导致全球能源价格急涨。俄罗斯是世界上最大的能源出口国之一,因依靠大量出口石油、天然气,被称为“____”;日本受地理条件,自然资源情况以及对外贸易在经济中的地位影响,工业区集中分布在濑户内海沿岸和B____沿岸。(2)俄罗斯的____运输方式,主要运输石油、天然气;日本大量进口原料、燃料的主要交通运输方式是____运输。(3)俄罗斯有亚洲最大的平原甲是____平原,图1中乙河流是____。(4)俄罗斯属于临海型国家,北临____;日本是群岛国家,西临A海名称是____,图2中与日本隔海相望的国家⑤是____。(5)受纬度位置的影响,日本的樱花在图2中____岛最晚开放(填图中序号)。45. 读澳大利亚简图和欧洲西部气候简图,回答问题。(1)欧洲西部草场广布,牧草多汁,人们称牧草为“____”,澳大利亚灌溉水源丰富,河流A是____。(2)图1中B岛屿的名称是____。(3)观察图1可知有条重要的地理纬线C穿过澳大利亚,中西部分布着广泛的热带沙漠气候,这条纬线的名称是____。(4)读图2中“多年平均各月气温和降水量图”,写出这种气候的特征____。46. 读我国疆域简图和港澳特别行政区简图,回答问题。(1)图1中我国的邻国甲是____,既与我国陆地相邻又隔海相望的国家有朝鲜和____。(2)图2港澳地区地处中国大陆东南端,与图1中____(填序号)海域相邻,与广东省相邻,广东省的简称是____。(3)图2中铁路线A为北京直达香港的____线,与澳门特别行政区相邻的经济特区B是____。(4)香港特别行政区地狭人稠,扩展生存空间的方式是“上天”和“下海”,“上天”指的是____。47. 读西北地区简图和青藏地区简图,回答问题。(1)图1西北地区主要位于我国地势的第____级阶梯,该地区的自然环境特征是____,内部分布着我国面积最大的沙漠甲是____沙漠。(2)图2中阴影部分为我国三江源地区,位于我国____省南部,被称为“____”,发源于该地区的C河流是____。(3)西北地区和青藏地区的农业都以____为主。48. 读黄士高原地区简图,回答问题。(1)黄土高原东起A山脉是____山。(2)黄士高原独特的自然环境,形成了特有的传统民居是____。(3)图中黄河最长支流B是____,黄河中游流经黄土高原,由于水土流失严重,河流含沙量大,在黄河下游形成的最大隐患是“____”。(4)为解决黄士高原水土流失问题,请选出采取的生物措施是( )A. 建梯田 B. 修挡土坝 C. 打坝淤地 D. 植树种草(5)初春时节,在宁夏、内蒙古和山东境内,受____影响,黄河部分河段形成凌汛。49. 读东北三省简图,回答问题。(1)黑龙江省的行政中心A是____市。(2)图中B山脉是____,图中阴影部分C是我省主要商品粮产区____平原。(3)黑龙江最大的支流是____。(4)我省矿产资源丰富,被中国矿业联合会授予“中国石墨之都”称号的城市是____市。四、材料分析题(每空1分,共5分)50. 阅读材料,回答问题。材料一:习近平总书记在75届联合国大会上提出“中国将提高国家自主贡献力度,采取更加有力的政策和措施,二氧化碳排放力争于2030年前达到峰值,努力争取2060年前实现碳中和”。材料二:“十四五”期间,我国大力开发建设清洁能源基地,为“西电东送”提供电力,优化能源结构,营造绿色低碳循环发展的环境,为此我国大力推进中西部地区风能、水能、核能等清洁能源建设。材料三:(1)根据材料可知,我国努力争取____年前实现“碳中和”。(2)根据材料可知,我国中西部地区的清洁能源有____(答出一点即可)。(3)下列不是“西电东送”工程为长江三角洲地区发展带来益处的选项( )A. 优化能源结构 B. 缓解能源紧张 C. 改善环境质量 D. 加剧自然灾害发生(4)长江三角洲地区的核心城市①是____市。(5)体验低碳生活,让环保理念成为自觉行为,请写出一种低碳生活方式:____。 参考答案一、单项选择题(每小题只有一个正确选项,每小题1分,共40分)【1题答案】【答案】B【2题答案】【答案】B【3题答案】【答案】C【4题答案】【答案】D【5题答案】【答案】C【6题答案】【答案】D【7题答案】【答案】C【8题答案】【答案】A【9题答案】【答案】B【10题答案】【答案】D【11题答案】【答案】D【12题答案】【答案】B【13题答案】【答案】C【14题答案】【答案】C【15题答案】【答案】C【16题答案】【答案】A【17题答案】【答案】D【18题答案】【答案】D【19题答案】【答案】B【20题答案】【答案】B【21题答案】【答案】C【22题答案】【答案】A【23题答案】【答案】D【24题答案】【答案】B【25题答案】【答案】B【26题答案】【答案】C【27题答案】【答案】B【28题答案】【答案】D【29题答案】【答案】D【30题答案】【答案】A【31题答案】【答案】B【32题答案】【答案】D【33题答案】【答案】A【34题答案】【答案】A【35题答案】【答案】C【36题答案】【答案】B【37题答案】【答案】C【38题答案】【答案】C【39题答案】【答案】A【40题答案】【答案】D二、连线题(每线1分,共5分)【41题答案】【答案】 ①. B ②. A ③. C ④. E ⑤. D三、读图分析题(每空1分,共50分)【42题答案】【答案】(1) ①. B ②. 自东北向西南(或向西南流) (2)400 (3)D (4)10°N,120°E(或120°E,10°N)【43题答案】【答案】(1) ①. 印度洋 ②. D ③. 格陵兰 (2)巴拿马 (3)B【44题答案】【答案】(1) ①. 世界加油站 ②. 太平洋 (2)①. 管道 ②. 海洋 水路 (3)①. 西西伯利亚 ②. 叶尼塞河 (4)①. 北冰洋 ②. 日本海 ③. 韩国 (5)①【45题答案】【答案】(1) ①. 绿色金子 ②. 墨累河 (2)塔斯马尼亚岛 (3)南回归线(或23.5°S/南纬23.5°) (4)全年温和湿润(或终年温和湿润)【46题答案】【答案】(1)①. 哈萨克斯坦 ②. 越南 (2) ①. ④ ②. 粤 (3) ①. 京九(或京九铁路) ②. 珠海 (4)建设高层建筑【47题答案】【答案】(1) ①. 二 ②. 干旱 ③. 塔克拉玛干 (2) ①. 青海 ②. 中华水塔 ③. 澜沧江 (3)畜牧业(或牧业)【48题答案】【答案】(1)太行 (2)窑洞 (3) ①. 渭河 ②. 地上河 (4)D (5)纬度位置【49题答案】【答案】(1)哈尔滨 (2) ①. 小兴安岭 ②. 三江 (3)松花江 (4)鸡西四、材料分析题(每空1分,共5分)【50题答案】【答案】(1)2060 (2)风能 (3)D (4)上海 (5)减少一次性物品的使用;提倡步行、公交等绿色出行方式;少用塑料袋;实施垃圾分类;节约用电、用水、用纸等
相关试卷
这是一份_2022年黑龙江伊春中考地理真题及答案,共13页。试卷主要包含了单项选择题,连线题,读图分析题,材料分析题等内容,欢迎下载使用。
这是一份_2022年黑龙江鸡西中考地理真题及答案,共13页。试卷主要包含了单项选择题,连线题,读图分析题,材料分析题等内容,欢迎下载使用。
这是一份2018年黑龙江七台河市中考地理真题及答案,共11页。
