四川省成都市蓉城名校联盟2022-2023学年高一地理下学期期末联考试题(Word版附解析)
展开2022~2023学年度下期高中2022级期末联考
地理
注意事项:
1.答题前,考生务必在答题卡上将自己的姓名、座位号和准考证号用0.5毫米黑色签字笔填写清楚,考生考试条形码由监考老师粘贴在答题卡上的“贴条形码区”
2.选择题使用2B铅笔填涂在答题卡上对应题目标号的位置上,如需改动,用橡皮擦擦干净后再填涂其它答案;非选择题用0.5毫米黑色签字笔在答题卡的对应区域内作答,超出答题区域答题的答案无效;在草稿纸上、试卷上答题无效。
3.考试结束后由监考老师将答题卡收回。
一、选择题:本题共30小题,每小题2分,共60分。在每个小题给出的四个选项中,只有一项是符合题目要求的。
人口重心的演变反映着一个地区人口空间分布变化的状况。下图是长三角地区行政区划(江苏、浙江、上海、安徽)示意图及2000~2018年长江三角洲人口重心演变图,完成下面小题。
1. 图1中2000~2018年长江三角洲重心变化特征为( )
A. 先快后慢 B. 向东南方向移动 C. 快一慢一快 D. 先向东南后向西
2. 据图1推测,2000~2018年长江三角洲地区( )
A. 江苏省北部人口增长快 B. 安徽省人口持续减少
C. 上海市人口持续增长 D. 浙江省北部人口增长快
【答案】1. D 2. D
【解析】
【1题详解】
本题根据长三角地区人口重心的变化,考查学生读图、判图能力。结合图片信息,人口重心在不同年份移动速度差异显著,相邻年份跨度越长,速度越快,故有慢—快—慢特点;2000~2012年向东南方向移动,2012~2018年向西移动,D正确、ABC错误。故选D。
【2题详解】
本题通过行政图基础知识,推断核心区人口增长更快,结合省份位置判读,由长江三角洲人口重心逐渐向东南移动可知,江苏省南部比北部人口增长快,重心在12年转向西部,可以推测此时,安徽省人口增加,并不是一直减小,同理上海市人口也伴随转折点的出现会发生转变,浙江省北部人口增长快,D正确、ABC错误。故选D。
【点睛】长江三角洲地区,简称:长三角;包括上海市、江苏省、浙江省、安徽省,共41个城市;位于中国长江的下游地区,濒临黄海与东海,地处江海交汇之地,沿江沿海港口众多,是长江入海之前形成的冲积平原 。长江三角洲地区是中国经济发展最活跃、开放程度最高、创新能力最强的区域之一,在国家现代化建设大局和全方位开放格局中具有举足轻重的战略地位。推动长三角一体化发展,增强长三角地区创新能力和竞争能力,提高经济集聚度、区域连接性和政策协同效率,对引领全国高质量发展、建设现代化经济体系意义重大。
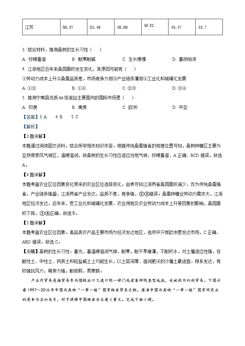
地处四川西南山区的宁南县桑蚕历史悠久。2022年该县约2.5万户、10.2万人在从事桑蚕生产。宁南出产的优质6A级茧丝在国际市场供不应求,主要用于高档蚕丝被及奢侈品内衬生产。下表为我国传统桑蚕强省桑园面积(单位:万亩),完成下面小题。
省份及年份
2015年
2016年
2017年
2018年
2019年
2020年
广西
301
310
318.43
328.71
295.78
298.2
四川
185
187.33
195.03
210.95
225.19
230.9
浙江
80
70
60
49.18
46.53
44.5
江苏
56.37
52.49
48.66
4932
45.47
43.7
3. 结合材料,推测桑树的生长习性( )
A. 好暖喜湿 B. 耐寒耐碱 C. 生长缓慢 D. 喜阴怕涝
4. 江浙地区近年来桑园面积发生变化,其原因可能有( )
①劳动力成本上升②桑蚕品质差,市场竞争力弱③产业链条薄弱④工业化和城镇化发展
A. ①② B. ①④ C. ②③ D. ③④
5. 推测宁南县优质6A级茧丝主要面向的国际市场是( )
A. 印度 B. 南美 C. 欧洲 D. 中亚
【答案】3. A 4. B 5. C
【解析】
【3题详解】
本题通过阅读图文资料,结合所学相关知识作答。根据传统桑蚕强省的地理位置可知,桑树种植区主要为亚热带季风气候区,温暖湿润,故桑树的生长习性应适应当地气候,好暖喜湿,A正确、BCD错误。故选A。
【4题详解】
本题考查农业区位因素变化带来的农业区位选择变化。由表可知江浙两省桑园面积减少,作为传统桑蚕强省,产业链条强盛,江浙两省产业发达,品质不差,竞争强,②③错误;桑蚕种植业劳动力需求大,江浙地区经济发达,近年来,受工业化和城镇化发展、农业用地及农业劳动力成本上升等因素的影响,桑园面积下降,①④正确。故选B。
【5题详解】
本题考查农业区位因素。高品质农产品主要市场为经济发达地区,选项中只有欧洲是发达市场,C正确、ABD错误。故选C。
【点睛】桑树的生长习性:喜光,喜温暖湿润气候,耐寒,耐干旱瘠薄,不耐积水。对土壤适应性强,在酸性土、中性土、钙质土和轻盐碱土上均能生长,以土层深厚、湿润肥沃的沙壤土最适宜。根系发达,有较强抗风力,萌芽力强,耐修剪,易更新。
产业内贸易是指贸易参与国既出口又进口同一部门或者某种同类型成品,也被称为双向贸易。下图示意1997~2016年中国与其他“一带一路”国家粮食贸易总额。厘清中国与其他“一带一路”国家间农业的竞争与互补关系,对于保障中国粮食安全意义重大。完成下面小题。
6. 中国与其他“一带一路”国家间粮食处于双向贸易显著的阶段是( )
A. 1997年~2003年 B. 2003年~2008年 C. 2008年~2013年 D. 2013年~2016年
7. 据图2推断,以下说法正确的是( )
A. 1998年出口额占比最高 B. 2003年贸易额上升最快
C. 2008年后以进口为主 D. 进口额峰值约20亿美元
8. 基于此,保障我国粮食安全的合理措施有( )
①依赖外部粮食②减少粮食出口③科技投入,提高单产④加强贸易合作
A. ①② B. ①④ C. ②③ D. ③④
【答案】6. B 7. C 8. D
【解析】
【6题详解】
结合材料“出口”“进口”图例,理解“双向贸易”即进出口交错占比,2003年~2008年是四个选项中唯一有交错的时间段,B正确、ACD错误。故选B。
【7题详解】
贸易额上升最快即“总额”斜率最高,2013~2015年上升最快;进口峰值约26亿美元;出口额占比在1998年、2003年均高,无法判断;2008年后,进口额高于出口额,以进口为主,C正确、ABD错误。故选C。
【8题详解】
加强贸易合作,丰富进口种类,稳定粮食供给是重要的外部粮食保障渠道,③④正确;依赖外部粮食不利于粮食安全的保障,我国粮食出口较少,减小出口不能解决粮食安全问题,①②错误。故选D。
【点睛】粮食安全(或食物安全) 指保证任何人在任何时候能买得到又能买得起为维持生存和健康所必需的足够食品。这一概念主要涉及粮食的供给保障问题,它经历了一个较长时间的演变过程。1974 年,联合国粮农组织对粮食安全的定义为: 粮食安全从根本上讲指的是人类的一种基本生活权利,即“应该保证任何人在任何地方都能够得到未来生存和健康所需要的足够食品”,它强调获取足够的粮食是人类的一种基本生活权利。1983 年,联合国粮农组织对这一定义作了修改,提出粮食安全的目标为“确保所有的人在任何时候既能买得到又能买得起所需要的基本食品”。粮食安全是政治安全的重要基础,是经济安全的重要基础,是最重要的民生问题。
雅安市汉源县永利彝族乡古路村位于四川省大渡河大峡谷入口的绝壁之上,是雅安市唯一一个未通公路的脱贫村。近年来,古路村对外交通得到显著改善(下图),以农旅融合为龙头带动乡村振兴。完成下面小题。
9. 据材料,古路村实现乡村振兴的根本原因是( )
A. 市场庞大 B. 政策扶持 C. 交通改善 D. 自然条件优越
10. 古路村改善交通,这体现的可持续发展中的原则是( )
A. 公平性原则 B. 持续性原则 C. 共同性原则 D. 经济性原则
【答案】9. B 10. A
【解析】
【9题详解】
乡村振兴的根本原因在于我国脱贫致富的政策支持,B正确;古路村人口少,地理位置偏僻,市场狭小,自然条件恶劣,交通就算改善仍然基础较差,ACD错误。故选B。
【10题详解】
政府出资为偏远山区修建致富路,体现同代人之间公平享受社会经济发展的果实,属于公平性原则,A正确、排除BCD。故选A。
【点睛】可持续发展的四个基本原则是公平性原则、持续性原则、共同性原则、阶段性原则;公平性原则就是机会选择的平等性,可持续发展的公平性原则有两个方面,一方面,代人公平是代内之间的横向公平,另一方面指代际公平,即代际纵向公平性;持续性原则是指生态连接受到某种干扰时能够维持其生产力的能力;共同性原则与世界发展息息相关,为了达到可持续发展的总目标,必须得到世界共同的合作行动是由地球整体性和相互依存性决定的。
长江经济带是我国重要内河经济带。全国国土空间开发评估和主体功能区划分类型核定等举措(见下图)对推动区域经济发展提供了重要依据,完成下面小题。
11. 据图文材料及所学知识,推测长江经济带国土开发适宜度高的区域的区位条件有( )
①自然灾害影响小②矿产资源充足,种类丰富③城市密集,市场广阔④交通便利,区位优势明显
A. ①② B. ①③ C. ②④ D. ③④
12. 长江经济带各主体功能区中,重点生态功能区属于( )
A. 优化开发区域 B. 重点开发区域 C. 限制开发区域 D. 禁止开发区域
13. 结合以上图组,下列表述正确的是( )
A. 贵州应加大开发力度,促进区域城市化发展
B. 南京及周边地区适宜开发度高,环境问题最小
C. 四川省重点生态功能区与空间开发适宜度低的区域吻合大
D. 上海市及周边地区环境问题较昆明及周边严峻
【答案】11. D 12. C 13. C
【解析】
【11题详解】
本题通过阅读长江经济带相关发展图文材料,考查区域发展的区位条件。通过仔细阅读,高开发适宜度区域,城市密集,交通便利,③④正确;长江流域水旱灾害频发,高适宜度区主要位于长江三角洲平原、江汉平原等地,矿产资源相对短缺,①②错误。故选D。
【12题详解】
本题通过长江经济带主体功能区划分,考查相关知识。重点生态功能区属于限制开发区域,C正确、ABD错误。故选C。
【13题详解】
本题主要考查推动区域协调发展的国家战略。贵州适宜开发程度低,城市化区域和农产品主产区占比高,重点生态功能区占比小,不适宜加大开发力度,A错误;南京及周边地区适宜开发度高,同时城市化区域广,城市环境问题不会最小,B错误;两幅图叠加,四川省重点生态功能区与开发适宜度低区域重叠区域多,吻合大,C正确;昆明适宜开发度中、低为主,城市化区域与农产品主产区占比高,与上海同项目比较,环境问题更严峻,D错误。故选C。
【点睛】限制开发区域,资源环境承载能力较弱,大规模集聚经济和人口条件不够好并关系到较大范围生态安全,为法律或政策规定的限制大规模高强度开发工业化城镇化的地区。在我国主要有两类:(1) 农产品主产区,即耕地较多、农业发展条件较好,虽也适宜工业化城镇化开发,但从保障国家农产品安全及中华民族永续发展的需要出发,必须把增强农业综合生产能力作为发展的首要任务,从而应该限制开发的地区;(2) 重点生态功能区,即生态系统脆弱或生态功能重要,资源环境承载能力较低,不具备大规模高强度工业化城镇化开发条件,必须把增强生态产品生产能力作为首要任务,从而应该限制开发的地区。
近年来,成都市城市发展变化迅速。建成区指市政范围内的非农生产建设地段。图1为1988~1992年成都八方位建成区扩展速率雷达图(单位:km²/年),图2为2014~2018年成都八方位建成区扩展速率雷达图。2017年,成都市提出“中优、东进、西控、北改、南拓”的发展方略(图3)。完成下面小题。
14. 对比图1和图2,可以得出( )
A. 图1阶段建成区面积比图2大 B. 图1阶段建成区发展速度比图2快
C. 图1阶段经济水平比图2高 D. 图1阶段城市规模比图2小
15. 读图2,可以得出( )
A. 西南方和东南方扩展速率相同 B. 东方扩展速度小于8km²/年
C. 南方建成区扩展速度最快 D. 西部建成区面积逐渐变小
16. 读图2、图3和文字材料,可以得出( )
A. 国家政策鼓励建成区向四周全面扩展 B. 南部发展快得益于天府新区规划发展
C. 东南部受天府新区规划的影响发展较慢 D. 西部范围宽广应该大力发展建成区
【答案】14. D 15. C 16. B
【解析】
【14题详解】
图1和图2的区别不在图幅大小,在于每一圈数值表示不同。图1相邻两圈数值间隔为1,图2相邻两圈数值间隔为4。随着成都市城镇化扩展和经济水平不断提高,2014~2018年经济水平高于1988~1992年经济水平,建成区面积也更大,城市规模也更大,D正确、ABC错误。故选D。
【15题详解】
本题关键在于正确读取圈层数值。西南方速率为4.26 km2/年,东南方速率为4.11 km2/年,A错误。东方扩展速率为8.83 km2/年,B错误。南方建成区扩展速度最快,C正确。随着成都市城镇化扩展和经济水平不断提高,西部建成区面积只会更大,D错误。故选C。
【16题详解】
从图文材料,可以看出国家政策要求因地制宜发展,不是全面扩展,A错误。南部发展快得益于天府新区规划发展,B正确。天府新区规划有优惠政策,会促进城市发展,C错误。西部范围虽然宽广,但应保护生态和耕地,不宜大力发展建成区,D错误。故选B。
【点睛】建成区是指城市行政区内实际已成片开发建设、市政公用设施和公共设施已基本具备的区域。是衡量城市发展的一项重要指标,能够反映一个城市的城市化程度,建成区面积的增速侧面反映城市发展的速度,为进一步研究城市地理、城市规、城市生态等提供基础数据。
下图显示了某市中心城区地租从中心向边缘递减的变化趋势,完成下面小题。
17. 从地租变化图示可以得出( )
A. 甲地地租比乙地更高 B. 地租从市中心向四周均匀减少
C. 地租等值线越密集,地租变化越小 D. 甲地地租比乙地更低
18. 导致该城区地租变化的原因可能是( )
A. 东南方向交通最便利 B. 南部城区地形平坦
C. 西北地区交通通达度高 D. 东北地区房价更高
【答案】17. A 18. C
【解析】
【17题详解】
影响地租的因素有距市中心距离和交通通达度。地租从中心城区向四周递减,但并不均匀,甲地地租比乙地更高,A正确,BD错误;地租等值线越密集,单位距离地租变化越大,C错误。故选A。
【18题详解】
影响地租的因素有距市中心距离和交通通达度。地形平坦的城区地租水平一般较高,等地租线比较稀疏,西北房价高、交通通达度高,东南相反,A错误、C正确;南部地租下降最快,地形起伏大,不易利用,B错误;房价是地租影响的结果,不是原因,D错误。故选C。
【点睛】等地租线密集的地方, 租金也就越高,交通也就越便利,通常是在街口或者是干线交汇处租金较高 城市中是市中心的地租较高,等地租线越密集,等地租线由市区向郊区递减 郊区的等地租线较为稀疏。交通通达度对地租高低的影响城市不同区位土地的交通通达度不同,地租高低也就相应地存在差异,具体分析如下:(1)市中心:有多条道路穿过,通达度最高,地租最高,形成地租最高峰。(2)市中心附近远离主干道的地区:通达度差,地租较低。(3)城市主要道路与环线交会处:地租较高,形成地租次高峰。
民宿,指利用当地民居等闲置资源,为游客提供体验当地自然、文化与生产生活方式的小型住宿设施,分为城镇民宿和乡村民宿。图左是成都市民宿与高程的关系,图右是成都民宿随海拔分布情况。完成下面小题。
19. 据图左得出成都民宿的水平空间分布特征是( )
A. 分布均匀 B. 全部分布在城区 C. 小离散,大集中 D. 山麓地带民宿数量最多
20. 据图右可以得出民宿随海拔的分布特征是( )
A. 海拔越高,民宿越多 B. 集中分布在海拔450~700米
C. 海拔800~900米民宿分布密度最大 D. 海拔450~500米民宿分布数量最多
21. 结合图文材料,下列说法正确的是( )
A. 成都平原海拔在200米以下,利于民宿修建 B. 成都地区气候湿热,不利于开发民宿
C. 大邑县西部民宿,多为城镇民宿 D. 成都旅游资源丰富,经济发展快,利于民宿开发
【答案】19. C 20. B 21. D
【解析】
【19题详解】
成都民宿的水平空间分布不均,主要分布在城区;小离散,大集中。城区地带民宿分布最多,C正确、ABD错误。故选C。
【20题详解】
据图可以得出民宿集中分布在海拔450~700米范围,海拔450~500米范围民宿分布密度最大,海拔600~700米民宿分布数量最多,B正确、ACD错误。故选B。
【21题详解】
影响成都民宿分布特征的因素有区域政策、海拔高程、旅游资源条件、城镇化发展水平、道路交通条件、人口条件等。成都平原为山麓冲积扇平原,从图例可以看出最低海拔为361.4米,A错误;气候湿热不一定不利于所有民宿开发,B错误;大邑县西部民宿,多为乡村民宿,C错误;成都旅游资源丰富,经济发展快,利于民宿开发,D正确。故选D。
【点睛】民宿,指利用当地民居等相关闲置资源,经营用客房不超过4层、建筑面积不超过800 ㎡,主人参与接待, 为游客提供体验当地自然、文化与生产生活方式的小型住宿设施。民宿一词的起源,一说源自日语的民宿,一说从欧洲的B&B,即提供住宿和早餐的家庭旅馆模式演变而来。此定义完全诠释了民宿有别于旅馆或饭店的特质,民宿不同于传统的饭店旅馆,也许没有高级奢华的设施,但它能让人体验当地风情、感受民宿主人的热情与服务、并体验有别于以往的生活。根据所处地域的不同可分为:城镇民宿和乡村民宿。
C集团是一家手机制造企业,市场集中在非洲,研发中心设在上海和深圳。通过深耕本土化,其在非洲智能手机市场的占有率超过40%,被称为“非洲手机之王”。下表为该企业在非洲的本土化创新。完成下面小题。
技术名称
解决痛点
深肤色智能美颜
满足深肤色消费群体美颜自拍的需求
防水防腐蚀设计
满足雨季使用及用户多汗液的使用需求
多卡设置
运营商多,居民多有三四张SIM卡
22. 防水防腐蚀设计主要针对非洲当地( )
A. 热带沙漠地区,昼夜温差大 B. 地形平坦,风力强劲
C. 大部分处于热带地区,气温高 D. 沿海地区,潜水自拍
23. 该公司深耕非洲本土化,主要考虑( )
A. 降低生产成本 B. 促进市场消费 C. 降低研发费用 D. 提高本土经济
【答案】22. C 23. B
【解析】
【22题详解】
非洲大部分处于热带地区,气温高,易出汗,产品需要防水防腐蚀设计,C正确;潜水不是非洲大众共同活动,D错误;热带沙漠地区干燥炎热不需要防水,A错误;地形平坦,风力强劲与防水无关,B错误。故选C。
【23题详解】
该公司深耕非洲本土化,主要考虑促进市场消费,获取更大利润,B正确;为了充分了解当地市场,反而需要增加研发费用,增加投入,AC错误;提高本土经济不是外国公司主要考虑的因素,D错误。故选B。
【点睛】所谓“本土化”,是指跨国公司的海外子公司在东道国从事生产和经营活动过程中,为迅速适应东道国的经济、文化、政治环境,淡化企业的母国色彩,在人员、资金、产品零部件的来源、技术开发等方面都实施当地化策略,使其成为地道的当地公司。因此,本土化战略又叫当地响应能力,当地化经营。所谓“本土化”实际上就是当事双方所寻求到的一种战略协调模式。“本土化”的实质是跨国公司将生产、营销、管理、人事等经营诸方面全方位融入东道国经济中的过程,也是着实承担着东道国公民责任,并将企业文化融入和植根于当地文化模式的过程。
淄博,齐国故都,国家历史文化名城,全国煤铁老工业基地。山东大学发生疫情,淄博承接了1.2万大学生隔离任务,解封后还请他们免费吃烧烤。“物美价廉、绝不缺斤短两、甚至会超量”的淄博烧烤日渐“火爆”。2022年淄博市服务业占该区生产总值的比重达45.9%。完成下面小题。
24. 淄博烧烤日渐“火爆”的根本原因是( )
A. 质优价廉有保障 B. 绝不缺斤短两 C. 隔离学生的宣传 D. 历史文化名城
25. 淄博烧烤持续“火爆”的方式有( )
①继续免费推销②全球建连锁店③弘扬质朴民风④政府实惠于民
A. ①② B. ①③ C. ②④ D. ③④
26. 淄博服务业能够发展壮大的原因是( )
A. 淄博烧烤火爆 B. 矿产资源枯竭 C. 产业转型升级 D. 工业带动服务业
【答案】24. A 25. D 26. C
【解析】
【24题详解】
从材料可以看出,淄博请学生免费吃烧烤,且烧烤“物美价廉、绝不缺斤短两,甚至会超量”,直接导致火爆,但对比产品本身质量过硬,不缺斤少两只是基本保证,质优价廉有保障才是持续火爆的根本原因。大学生宣传只是一时效应,很早就是历史文化名城。A正确、BCD错误。故选A。
【25题详解】
持续火爆需要靠长期、持久的方式吸引消费者。继续免费推销不现实,不同国家的人饮食习惯不一样,建世界连锁店不一定能吸引消费者,①②错误。弘扬质朴民风和政府实惠于民才是长远之道,③④正确。故选D。
【26题详解】
服务业指从事服务产品的生产部门和企业的集合,烧烤只是餐饮服务业的一部分,A错误;矿产资源枯竭不利于城市发展,不是服务业发展的根本原因,B错误;淄博属于煤铁老工业基地,产业转型升级才是淄博服务业能够发展壮大的原因,C正确;工业可以在一定程度上带动服务业,但带动作用有限,很难使得服务业强于其自身,D错误。故选C。
【点睛】服务业包括:软件和信息技术服务业,信息传输、仓储和邮政业,租赁业,科学研究和技术服务业,金融业,水利、环境和公共设施管理业,居民服务、修理和其他服务业,教育,卫生和环保,文化、体育和娱乐业,公共管理、交通运输、社会保障和社会组织,农、林、牧、渔业中的农、林、牧、渔服务业,采矿业中的开采辅助活动,制造业中的金属制品、机械和设备修理业,国际组织等。
展线是一种用于爬坡的铁路线路,老成昆铁路一共修建了八处盘山展线。2022年底,新成昆铁路全线(高铁线)正式开通运营。图左为新老成昆铁路走向示意图,图右为乃托(今越西)展线。完成下面小题。
27. 新老成昆铁路选线基本一致的原因主要是( )
A 技术水平有限 B. 地形条件限制 C. 直接用原桥隧 D. 经济发展需要
28. 新成昆线在越西县域内呈直线延伸的主要原因是( )
A 越西经济没有高铁需求 B. 直线路段便于修建
C. 科技水平克服限制条件 D. 直线路段利于提速
【答案】27. D 28. C
【解析】
【27题详解】
新老成昆铁路选线基本一致的原因主要是经济发展需要。因为交通主要为经济发展服务,老成昆铁路沿线经济发展需要,加之修路技术发展,可以克服不利自然条件,新建成昆铁路线。原有桥隧不能直接利用,因为新成昆线为高铁线,修建标准不一样。综上所述,D正确、ABD错误。故选D。
【28题详解】
根据材料和图示展线可以看出,越西县地形起伏大,当时技术只能修建展线,现有技术可以直接修建跨度大的桥隧,呈直线修建;越西经济有高铁需求,直线路段修建难度大,直线路段更利于提速,但不是主要原因。C正确、ABD错误。故选C。
【点睛】铁路选线是指在铁路线路的控制点间,根据运输的需要和自然条件,选出经济上合理、技术上可行的最佳线路建设方案的过程及所涉及的技术。铁道工程学科的一个分支。其任务是确定线路的平面位置和纵断面位置,并确定车站和各种铁路建筑的分布。其依据有:线路的经济、政治和国防方面的意义;采用的技术标准,如机车牵引种类、线路限制坡度、最小曲线半径、到发线有效长度等;自然条件,包括地形、地质、水文、气象等。选线的步骤分:踏勘、初测、定测等。铁路选线涉及多种专业,伴有大量野外工作和室内的研究、分析、计算工作。近年来在铁路选线中逐步采用了许多新的技术,如航测、卫星遥感摄影、数字地面模型、全息地震仪以及利用计算机的智能选线技术、自动绘图和预概算自动编制等。
随着郑渝高铁、郑济高铁的开通,郑州成为全国首个建成米字型高铁网的中心枢纽城市(下图)。完成下面小题。
29. 据图文材料,郑州成为全国首个米字型高铁网的中心枢纽城市,原因有( )
①地处中原地区,地理位置重要
②地形起伏大,桥隧技术先进
③人口众多,经济发展需要
④私车众多,解决城区交通拥堵
A. ①② B. ①③ C. ②④ D. ③④
30. 米字形高铁枢纽,可以给社会经济带来的影响有( )
①中心城市地位进一步巩固
②导致人口外流,经济发展缓慢
③扩大对沿线城市的辐射力
④提高运输效率,超越上海经济
A. ①② B. ①③ C. ②④ D. ③④
【答案】29. B 30. B
【解析】
【29题详解】
郑州地处中原地区,地理位置重要,①正确;位于华北平原,地形平坦,利于修建铁路,②错误;人口众多,经济发展需要,③正确;高铁主要从城郊经过,主要加强和城市以外的地区联系,无法解决城市交通拥堵问题,④错误。故选B。
【30题详解】
合理的交通运输布局会加快经济发展速度,提高经济发展水平,促进就业,减少人口外流,②错误;中心城市地位进一步巩固,扩大对沿线城市的辐射力,①③正确;可以提高运输效率,但难以超越上海经济,因为影响经济的因素是多方面的,交通只是其中之一,④错误。故选B。
【点睛】通常综合交通枢纽可定义为: 位于综合交通网络交汇处,一般由两种及以上运输方式, 高速公路、铁路、干线公路、航空港、陆路港等,重要线路、 场站等设施组成,为旅客与货物通过、 到发、 换乘与换装以及运载工具技术作业的场所,又是各种运输方式之间、城市交通与城间交通的衔接处。
二、非选择题:本题共3小题,共40分。
31. 阅读图文材料,完成下列要求。
2023年4月.20日至5月30日,国际蔬菜科技博览会在山东寿光举办。寿光市种植业历史悠久,上世纪80年代之前,素有“种粮大县”之称。之后,寿光大力发展蔬菜种植。在当地政府扶持下,山东寿光率先解决了冬暖大棚生产夏季蔬菜的难题,随着农产品“绿色直通车”的开通,寿光蔬菜快速占领北方冬季市场,寿光成为全国最大的蔬菜生产基地和批发市场。
2004年后,寿光蔬菜播种面积和产量波动下降,工业化和城镇化发展以及百姓对优质农产品的需求,对寿光蔬菜产业发展提出了新的要求。图左为寿光所在位置图,图右为寿光所在区域气候类型图。
(1)简析寿光成为“种粮大县”的自然条件。
(2)简述寿光发展蔬菜产业的社会经济条件。
(3)列举寿光提高蔬菜的产量与品质的措施。
(4)请为寿光蔬菜产业发展献言献策。
【答案】(1)位于黄河三角洲,地形平坦,土壤深厚肥沃,灌溉水源丰富;温带季风气候,夏季光热充足,降水较多。
(2)农产品市场广阔;“绿色交通车”开通,交通便捷;政策支持;人口众多,劳动力丰富;农业技术先进。
(3)科学技术投入;培育良种;改良土壤;适度扩大生产规模;发展生态农业;减少化肥农药的使用等。
(4)提高蔬菜品质,规模化,专业化,打造品牌影响力,提高菜农的整体素质;发展农产品加工业,延长产业链;改善交通运输条件,改进冷藏、保鲜技术;依托菜博会等,推动旅游业和蔬菜产业融合发展;完善蔬菜电子商务平台和信息网络系统,拓展销售渠道。
【解析】
【分析】本大题以寿光市种植业为材料设置试题,涉及农业区位因素、农业区位因素的变化、农业发展方向与措施相关内容,考查学生获取和解读地理信息、调动和运用地理知识、基本技能、描述和阐述地理事物、地理基本原理与规律、论证和探讨地理问题能力,综合思维、区域认知、地理实践力和人地协调观素养。
【小问1详解】
本题以寿光区域地图,考查农业发展区位条件。结合图例,寿光位于黄河三角洲,农业生产中,地形、土壤、水源因素可分析,位于黄河三角洲,地形平坦,土壤深厚肥沃,灌溉水源丰富;结合气候资料图,判读热量、降水、光照,温带季风气候,夏季光热充足,降水较多。
【小问2详解】
本题结合材料“占领北方市场”“绿色直通车”“政府扶持”、山东省区域人口密度、“冬暖大棚”等关键信息提取,归纳社会经济条件,市场方面,农产品市场广阔;交通上,“绿色交通车”开通,交通便捷;政策支持;劳动力上,人口众多,劳动力丰富;技术方面,农业技术先进,发展较长。
【小问3详解】
本题考查农产品产量和品质提升。提高科学技术投入,培育优质高产品种;满足老百姓高品质农产品需求,发展生态农业、绿色农业,减少化肥农药使用,改善土壤肥力,实施精准农业措施。
【小问4详解】
本题考查产业发展,从一二三产业的发展思路探索寿光蔬菜产业发展。第一产业方面,提高蔬菜品质,规模化,专业化,打造品牌影响力,提高菜农的整体素质;第二产业方面,发展农产品加工业,延长产业链;改善交通运输条件,改进冷藏、保鲜技术;第三产业方面,依托菜博会等,推动旅游业和蔬菜产业融合发展;完善蔬菜电子商务平台和信息网络系统,拓展销售渠道。
32. 阅读图文材料,完成下列要求。
2022年1月1日,《区域全面经济伙伴关系协定》(RCEP)正式生效,包含中越在内的国家正式开始实施协定,越南日益成为中国制造企业转移部分产业链到东南亚的首选之地。有着“中国最大的水果进出口陆路大通道”之称的广西凭祥,迎来东盟国家热带水果的进口高峰。图左为越南工业区分布示意图,图右为广西凭祥交通位置示意图。
(1)据图左,说出越南工业区的分布特征。
(2)简析越南东北部工业区分布密集的原因。
(3)简析广西凭祥有“中国最大的水果进出口陆路大通道”之称的原因。
【答案】(1)总体分布不均;主要分布在平原地区,山区分布极少;沿海分布多,内陆少;北部和南部沿海平原地区密集,中部平原地区相对较少。
(2)东北部为首都河内所在地,基础设施完善,利于工业区集聚;人口稠密,劳动力充足;距离中国近,便于联系,降低运输成本;市场距离近;海岸线曲折,多良港,海运便利;地形平坦开阔,利于布局。
(3)凭祥位于我国西南和东南亚交界处,地理位置优越;东南亚主要位于热带季风区,热量降水充足,盛产热带水果;中国大部分处于亚热带和温带地区,盛产亚热带和温带水果;中国和东南亚水果互补性强;跨境公路铁路交通运输便利,方便运输;中国和东南亚地区人口众多,市场需求大;区域协定的签订,政策鼓励支持。
【解析】
【分析】本大题以越南工业区和广西凭祥为材料设置试题,涉及工业的主要区位因素、工业集聚的意义、交通运输点的区位因素相关内容,考查学生获取和解读地理信息、调动和运用地理知识、基本技能、描述和阐述地理事物、地理基本原理与规律能力,综合思维、区域认知素养。
【小问1详解】
分布特征一般从总体分布情况、主要分布地区、极值和不同参照物等方面作答。结合图片可以看出,越南工业区总体分布不均;局部上,主要分布在平原地区,山区分布极少;沿海分布多,内陆少;北部和南部沿海平原地区密集,中部平原地区相对较少。
【小问2详解】
本题主要考查越南东北部工业区密集的区位因素。据图可以得出越南东北部靠近首都,基础设施完善,利于工业区集聚;距离市场近,便于联系,降低运输成本;发展中国家,人口稠密,劳动力充足而廉价;沿海海岸线曲折,多良港,海运便利;地形平坦开阔,利于布局。
【小问3详解】
本题主要考查凭祥边贸水果的区位因素。可以从凭祥所处的地理位置、东南亚和中国各自主产的水果种类、市场需求、交通、政策等角度作答。地理位置上,凭祥位于我国西南和东南亚交界处,地理位置优越;水果种类上,东南亚主要位于热带季风区,热量降水充足,盛产热带水果,中国大部分处于亚热带和温带地区,盛产亚热带和温带水果,中国和东南亚水果互补性强;交通运输方面,跨境公路铁路交通运输便利,方便运输;市场上,中国和东南亚地区人口众多,市场需求大;加上《区域全面经济伙伴关系协定》等区域协定的签订,政策鼓励支持。
33. 阅读图文材料,完成下列要求。
因纽特人(Inuit),生活在西伯利亚、阿拉斯加和格陵兰岛的北极圈附近。他们冬季住冰砖砌成的雪屋(下图),屋内外温差大。房屋墙体较厚,一半陷入地下,门道极低,屋内有位置较高的冰床。在他们的文化中,“因纽特”意味着真正的人类,他们认为自己的生存方式才是人类最应该具备的本能。
(1)说明雪屋特征与自然环境的关系。
(2)从热力环流角度分析屋内冰床位置较高的原因。
(3)因纽特人认为自己的生存方式才是人类最应该具备的本能。试说明因纽特人得以长期生存延续的原因。
【答案】(1)冬季气候寒冷,修建雪屋,利于防寒保暖;墙体较厚,利于隔绝外界冷空气;延长雪屋使用时间;冰雪砌屋,就地取材,减少建造成本;冬季风力强劲,一半陷入地下,利于防风;门道极低,利于减少屋内热量散失和屋外冷空气进入;位置较高的冰床,利于更好利用室内热量。
(2)屋内气温较高,暖空气膨胀上升,冷空气下沉;冰床位置较高,利于充分利用室内暖空气,抵御寒冷。
(3)尊重(顺应)自然规律;意志顽强;积极克服不利自然条件;适者生存;人与自然和谐发展
【解析】
【分析】本大题以因纽特人为材料设置试题,涉及自然地理环境的整体性、地域文化差异及形成的原因、人地关系思想的演变、热力环流的成因、原理相关内容,考查学生获取和解读地理信息、调动和运用地理知识、基本技能、描述和阐述地理事物、地理基本原理与规律、论证和探讨地理问题能力,综合思维、区域认知、地理实践力和人地协调观素养。
【小问1详解】
本题主要考查雪屋特征与自然环境关系。从文字材料和图片可以得出雪屋的特征,结合因纽特人分布在北极圈附近,可以得出当地的气候条件:寒冷、多大风,冰雪覆盖,然后一一对应作答。具体来看,防寒方面,冬季气候寒冷,修建雪屋,利于防寒保暖,位置较高的冰床,利于更好利用室内热量;墙体较厚,利于隔绝外界冷空气,延长雪屋使用时间;防风方面,冬季风力强劲,一半陷入地下,利于防风,门道极低,利于减少屋内热量散失和屋外冷空气进入;材料方面,冰雪砌屋,就地取材,减少建造成本。
【小问2详解】
本题要求从热力环流角度分析屋内冰床位置较高的原因。因纽特人最需要防寒保暖。屋内气温较高,根据热力环流原理,暖空气膨胀上升,冷空气下沉,冰床位置较高,利于充分利用室内暖空气,抵御寒冷。
【小问3详解】
四川省成都市蓉城名校联盟2023-2024学年高一上学期期末联考地理试题(Word版附解析): 这是一份四川省成都市蓉城名校联盟2023-2024学年高一上学期期末联考地理试题(Word版附解析),共13页。试卷主要包含了55亿年,为中生代地层等内容,欢迎下载使用。
四川省成都市蓉城名校联盟2023-2024学年高二上学期期末联考地理试题(Word版附解析): 这是一份四川省成都市蓉城名校联盟2023-2024学年高二上学期期末联考地理试题(Word版附解析),共13页。试卷主要包含了1小时可以到达等内容,欢迎下载使用。
四川省成都市蓉城名校联盟2023-2024学年高一上学期期中联考试题地理(Word版附答案): 这是一份四川省成都市蓉城名校联盟2023-2024学年高一上学期期中联考试题地理(Word版附答案),共13页。试卷主要包含了2亿年前,此时地球处于,10度,东经129等内容,欢迎下载使用。

