2023届辽宁省东北育才学校科学高中部高三最后一次模拟考试生物
展开
这是一份2023届辽宁省东北育才学校科学高中部高三最后一次模拟考试生物,共33页。试卷主要包含了单选题,非选择题等内容,欢迎下载使用。
东北育才学校科学高中部2023年高考模拟考试
生物试卷
一、单选题
1. 项圈藻是一种蓝细菌,单个项圈藻细胞接近圆球形,直或弯曲的丝状体由分裂后未互相脱离的单列子细胞构成,状如项圈。噬藻体是一类以蓝细菌为宿主的DNA病毒。下列叙述正确的是( )
A. 在生态系统中噬藻体属于分解者,项圈藻属于生产者
B. 项圈藻细胞中的DNA虽呈环状,但遵循孟德尔遗传定律
C. 噬藻体和项圈藻的遗传物质都是DNA
D. 项圈藻“项圈”中每个细胞内的叶绿体都能进行光合作用
【答案】C
【解析】
【分析】项圈藻是一种蓝细菌,属于原核生物,原核生物没有以核膜为界限的细胞核,只有拟核;原核生物除了支原体都具有细胞壁,成分主要是肽聚糖;原核生物具有细胞膜、细胞质和核糖体;原核生物遗传物质是DNA,DNA为环状裸露的,不构成染色体;蓝细菌具有叶绿素和藻蓝素可进行光合作用。
【详解】A、噬藻体与蓝细菌是寄生关系,属于消费者,项圈藻可通过光合作用将无机物合成有机物,属于生产者,A错误;
B、项圈藻细胞的拟核含有一个环状DNA,增殖时能进行复制,不遵循孟德尔遗传定律,B错误;
C、噬藻体和项圈藻的遗传物质均为DNA,其基本组成单位都是脱氧核糖核苷酸,C正确;
D、项圈藻是一种蓝细菌,是原核生物,没有叶绿体,D错误。
故选C。
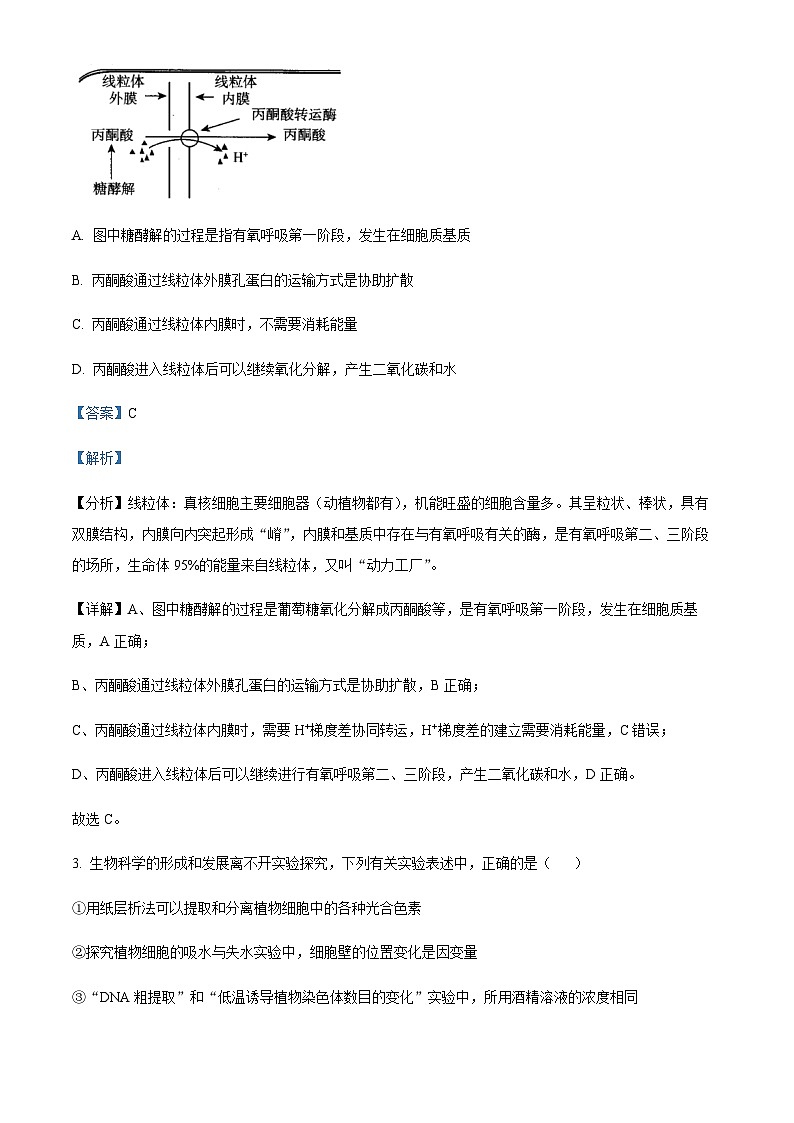
2. 线粒体是细胞呼吸的主要场所,具有两层膜。线粒体外膜含有孔蛋白构成的亲水通道,分子量小于1000的物质可以自由通过;线粒体内膜透过性较小,丙酮酸(分子量90)进入线粒体两层膜的过程如图所示,以下说法错误的是( )
A. 图中糖酵解的过程是指有氧呼吸第一阶段,发生在细胞质基质
B. 丙酮酸通过线粒体外膜孔蛋白的运输方式是协助扩散
C. 丙酮酸通过线粒体内膜时,不需要消耗能量
D. 丙酮酸进入线粒体后可以继续氧化分解,产生二氧化碳和水
【答案】C
【解析】
【分析】线粒体:真核细胞主要细胞器(动植物都有),机能旺盛的细胞含量多。其呈粒状、棒状,具有双膜结构,内膜向内突起形成“嵴”,内膜和基质中存在与有氧呼吸有关的酶,是有氧呼吸第二、三阶段的场所,生命体95%的能量来自线粒体,又叫“动力工厂”。
【详解】A、图中糖酵解的过程是葡萄糖氧化分解成丙酮酸等,是有氧呼吸第一阶段,发生在细胞质基质,A正确;
B、丙酮酸通过线粒体外膜孔蛋白的运输方式是协助扩散,B正确;
C、丙酮酸通过线粒体内膜时,需要H+梯度差协同转运,H+梯度差的建立需要消耗能量,C错误;
D、丙酮酸进入线粒体后可以继续进行有氧呼吸第二、三阶段,产生二氧化碳和水,D正确。
故选C。
3. 生物科学的形成和发展离不开实验探究,下列有关实验表述中,正确的是( )
①用纸层析法可以提取和分离植物细胞中的各种光合色素
②探究植物细胞的吸水与失水实验中,细胞壁的位置变化是因变量
③“DNA粗提取”和“低温诱导植物染色体数目的变化”实验中,所用酒精溶液的浓度相同
④调查人群中白化病的发病率时,在患病家系中调查并多调查几个家系以减少实验误差
⑤PCR扩增的DNA片段在琼脂糖凝胶中迁移的速率与凝胶浓度、DNA分子的大小和构象等有关
⑥在“探究抗生素对细菌的选择作用”实验中,要从抑菌圈边缘的菌落上挑取细菌,在连续培养几代后,抑菌圈的直径变大
⑦在“探究酶的专一性”实验中,可以使用碘液来检测淀粉与蔗糖是否被水解
A. ①③⑤ B. ③⑤ C. ③④⑥ D. ②④⑦
【答案】B
【解析】
【分析】1、调查人群中某遗传病的发病率时,应该在普通人群中调查。
2、叶绿体色素提取的原理:叶绿体中的色素能够溶解在有机溶剂,所以,可以在叶片被磨碎以后用乙醇提取叶绿体中的色素。色素分离原理:叶绿体中的色素在层析液中的溶解度不同,溶解度高的随层析液在滤纸上扩散得快,溶解度低的随层析液在滤纸上扩散得慢。根据这个原理就可以将叶绿体中不同的色素分离开来。
3、探究植物细胞的吸水与失水实验中,外界溶液为自变量,液泡体积的变化是因变量。
【详解】①用纸层析法可以分离植物细胞中的各种光合色素,①错误;
②探究植物细胞的吸水与失水实验中,原生质层和细胞壁的位置变化是因变量,②错误;
③“DNA粗提取”和“低温诱导植物染色体数目的变化”实验中,所用酒精溶液的浓度相同都是95%的酒精,③正确;
④调查人群中白化病的发病率时,应该在广大人群中去调查,④错误;
⑤PCR扩增的DNA片段在琼脂糖凝胶中迁移的速率与凝胶浓度、DNA分子的大小和构象等有关,进而可将不同分子大小的DNA分子分离开来,⑤正确;
⑥由于抑菌圈边缘的菌落具有对抗生素的抗性,因而从抑菌圈边缘挑取细菌重复培养,重复培养几代后由于细菌对抗生素的抗性越来越大,故重复几代后抑菌圈直径越来越小,⑥错误;
⑦在“探究酶的专一性”实验中,可以使用斐林试剂来检测淀粉与蔗糖是否被水解,⑦错误。
综上所述,③⑤正确,B符合题意。
故选B。
4. 2022年诺贝尔生理学或医学奖授予瑞典科学家斯万特·帕博,表彰他对已灭绝人类基因组和人类进化发现方面的贡献。斯万特·帕博先后从化石中提取到了尼安德特人(约100万年前走出非洲的一种已灭绝的古人类)的线粒体DNA和核DNA进行测序,最后绘制了尼安德特人的基因组草图。研究发现,生活在非洲之外的现代人体内都有1%~4%的尼安德特人基因。下列相关叙述错误的是( )
A. 从化石中提取尼安德特人的DNA时要排除来自微生物或操作者的DNA的干扰
B. 线粒体DNA只来自母亲且比核DNA小得多,更容易进行测序分析
C. 生活在非洲的现代人不具有尼安德特人基因,说明二者没有共同的祖先
D. 生活在非洲之外的现代人的直系祖先曾经和尼安德特人发生过基因交流
【答案】C
【解析】
【分析】进化的实质是种群基因频率的改变。由于DNA分子和蛋白质分子都具有物种特异性,因此可以利用不同生物的DNA和蛋白质等生物大分子的差异来揭示物种亲缘关系的远近。
【详解】A、绘制尼安德特人的基因组草图时,为了减少误差,提取尼安德特人的DNA时要排除来自微生物或操作者的DNA的干扰,A正确;
B、线粒体DNA比核DNA小得多,且只来自母亲,因此更容易进行测序分析,B正确;
C、生活在非洲的现代人和尼安德特人都是由直立人演化而来的,二者有共同的祖先,C错误;
D、“生活在非洲之外的现代人体内都有1%~4%的尼安德特人基因”,说明生活在非洲之外的现代人的直系祖先曾经和尼安德特人发生过基因交流,D正确。
故选C。
5. 可卡因通过与多巴胺转运蛋白和囊泡单胺转运体结合,干扰相应神经元对多巴胺(DA)的再摄取和包装系统,使DA释放水平上升,从而产生奖赏和依赖效应。产前暴露可卡因可导致胎儿糖代谢紊乱。实验发现,经鼻腔给予大鼠胰岛素,可降低可卡因所致的奖赏效应和运动活性,说明糖代谢紊乱与可卡因成瘾密切相关。下列相关分析错误的是( )
A. 大鼠实验表明,胰岛素有望开发为治疗可卡因成瘾的药物
B. 可卡因能干扰神经系统的作用,可能会影响心脏功能,但不会影响免疫系统
C. 没有完整的反射弧结构,就没有反射活动,体现了结构决定功能的生命观念
D. 多巴胺转运蛋白基因的表达发生在细胞核和核糖体,该蛋白发挥作用离不开高尔基体
【答案】B
【解析】
【分析】反射的结构基础是反射弧,反射弧由感受器、传入神经、神经中枢、传出神经和效应器五部分组成。
【详解】A、经鼻腔给予大鼠胰岛素,可降低可卡因所致的奖赏效应和运动活性,说明胰岛素有望开发为治疗可卡因成瘾的药物,A正确;
B、可卡因对神经系统、心脏和免疫系统都会有一定影响,B错误;
C、反射是神经调节的基本方式,完成反射的结构基础是反射弧,反射活动需要经过完整反射弧的来实现,体现了结构决定功能的生命观念,C正确;
D、多巴胺转运蛋白基因在细胞核和核糖体分别完成转录和翻译,该蛋白属于膜蛋白,需要内质网和高尔基体进行加工和运输到膜上才能发挥作用,D正确。
故选B。
6. 甲型流感病毒包膜主要来源于宿主细胞膜,其表面有血凝激素(HA)和神经氨酸酶(NA)两种类型的抗原蛋白。HA有18个亚型,NA有11个亚型。HA和NA可以随机组合,例如H1N1和H1N9,但是特异性抗体对应的分子标签一般集中在病毒HA蛋白上。下列说法正确的是( )
A. 甲型流感病毒可能存在29种亚型,作为分子标签的抗原可能有18种
B. 病毒包膜的成分全部来自宿主细胞的细胞膜
C. 一种浆细胞产生的抗体对H1N1和H1N9可同时产生抵抗力
D. 甲流病毒的无症状感染者不能产生抗体,不适宜用抗体检测法检测病毒
【答案】C
【解析】
【分析】在人体所有细胞膜的表面,都有多种不同的蛋白质,其中包括作为分子标签来起作用的一组蛋白质。它们就像身份标签,能被自身的免疫细胞所识别。人体所有细胞膜的表面都有一组蛋白质——组织相容性抗原,也叫人类白细胞抗原(HLA或MHC),作为分子标签。病原体表面的身份标签主要指其抗原决定簇。
【详解】A、由题意可知,甲型流感病毒的包膜上HA和NA这两种类型的抗原蛋白,其中HA有18个亚型,NA有11个亚型,故甲型流感病毒可能存在11×18=198种亚型,甲型流感病毒的特异性抗体对应的分子标签一般集中在病毒HA蛋白上,因此作为分子标签的抗原可能有18种,A错误;
B、病毒包膜主要来源于最后所在的宿主细胞膜,主要成分应与细胞膜相同,但在包膜上还含有一些病毒自身的抗原蛋白,用以识别并结合宿主细胞表面受体,B错误;
C、由题意可知,特异性抗体对应的分子标签一般集中在病毒HA蛋白上,H1N1和H1N9具有相同的HA,所以一种浆细胞产生的抗体对H1N1和H1N9可同时产生抵抗力,C正确;
D、流感病毒侵入人体后,会发生体液免疫产生相应抗体,所以甲流病毒的无症状感染者能产生抗体,可以用抗体检测法检测病毒,D错误。
故选C。
7. 将植物的幼嫩茎顶端部分切取后随机分为A、B、C三组,分别在培养液中无菌培养至第1、8、15天,各组再用相同且适宜浓度的外源激素(赤霉素GA3、生长素IAA)处理30天,实验处理及结果如图所示。据图分析,下列说法正确的是( )
A. 可用高压蒸汽灭菌法对植物的幼嫩茎顶端进行灭菌处理
B. 无菌培养的时间越长,GA3促进茎芽生长的效果越好
C. GA3和IAA在促进茎芽生长方面呈协同关系
D. GA3和IAA通过催化不同反应来促进茎芽生长
【答案】C
【解析】
【分析】分析题图可知,实验的自变量有幼嫩茎顶端部分在培养液中无菌培养的天数,施用外源激素的种类,因变量为茎芽长度;
激素之间的协同作用是指不同激素对同一生理效应都发挥作用,从而达到增强效应的结果。
【详解】A、若用高压蒸汽灭菌法对植物的幼嫩茎顶端进行灭菌处理,会使其失去活力,无法正常生长,A错误;
B、结合题干“将植物的幼嫩茎顶端部分切取后随机分为A、B、C三组,分别在培养液中无菌培养至第1、8、15天”以及图中柱形图的高度可知,GA3处理组在A组(1天)中茎芽长度高于GA3处理组在B、C组(8天和15天)中茎芽长度,故无法得出无菌培养的时间越长,GA3促进茎芽生长的效果越好的结论,B错误;
C、从题图中可以看出A、B、C三组中GA3和IAA联合使用对促进茎芽的生长效果都比各自单独处理要好,因此二者在对茎芽伸长生长的作用上存在协同作用,C正确;
D、GA3和IAA为外源激素,起到调节作用,并无催化作用,酶才具备催化作用,D错误。
故选C。
8. 生物量是指某一调查时刻单位面积内现存生物的有机物总量。科研人员对某自然保护区地震导致山体滑坡后的30年,进行了生物量研究,对恢复群落和未受干扰的原始林群落不同植被类型的研究结果如下。下列有关叙述,正确的是( )
A. 研究应选择群落中植被茂密的区域,收获植物并分类后进行生物量测量
B. 图中S1代表恢复群落的生物量
C. 相对恢复群落,未受干扰的原始林群落的光能利用率较高
D. 恢复群落抵抗外力干扰的能力要高于未受干扰的原始林群落
【答案】C
【解析】
【分析】群落垂直结构:在垂直方向上,大多数群落具有明显的分层现象(主要受阳光的影响)。
【详解】A、选取样地时应随机取样,不能只选择群落中植被茂密的区域,A错误;
B、由于S2群落生物量普遍低于S1,所以图中代表恢复群落生物量的是S2,B错误;
C、未受干扰的原始林群落生物量高于恢复群落,因为未受干扰的原始林群落的光能利用率较高,C正确;
D、生态系统的抵抗力稳定性与该生态系统营养结构复杂程度有关,恢复群落营养结构复杂程度较低,其抵抗力稳定性要低于未受干扰的原始林群落,D错误。
故选C。
9. 亚洲鲤鱼是美国人对青鱼、草鱼、鳙鱼、鲢鱼、鲫鱼及鲤鱼等原产亚洲的鲤科鱼类的通称。美国在20世纪70年代自中国引进亚洲大鲤鱼,目的是控制池塘里过多的浮游植物和微生物,改善水质。亚洲鲤鱼的适应性较强,随着数目的增多,已危害当地生态环境。下列有关叙述正确的是( )
A. 生物多样性的形成是共同进化的结果,引进外来物种就会破坏当地的生物多样性
B. 亚洲鲤鱼在美国天敌稀少才造成灾害,所以引进外来物种时要同时引人它的天敌
C. 亚洲鲤鱼跟美国南方池塘的原生鱼类争夺食物和空间,造成本地物种的大量死亡
D. 解决外来物种入侵最好的办法就是充分发挥当地生物多样性的直接价值
【答案】C
【解析】
【分析】1、提高生态系统稳定性的措施:一方面要控制对生态系统的干扰程度,对生态系统的利用应适度,不应超过生态系统的自我调节能力;另一方面对人类利用强度较大的生态系统,应实施相应的物质和能量的投入,保证生态系统内部结构和功能的协调。
2、生态系统之所以能维持相对稳定,是由于生态系统具有自我调节能力。生态系统自我调节能力的基础是负反馈。物种数目越多,营养结构越复杂,自我调节能力越大。生态系统的稳定性具有相对性。当受到大规模干扰或外界压力超过该生态系统自身更新和自我调节能力时,便可能导致生态系统稳定性的破坏、甚至引发系统崩溃。
【详解】A、很多时候引入外来物种是必要的,但在引入以前对其利弊要充分评估,对其带来的生态影响要做好充分的防范,避免盲目引入,A 错误;
B、亚洲鲤鱼在美国泛滥的原因主要是其适应性强,当地几乎没有天敌也是重要原因,但引入外来物种的天敌要考虑其可能不只捕食引入的物种,而也可能捕食当地的原有物种,带来更大的损失,B错误;
C、外来物种的危害主要就是跟当地物种争夺食物和空间,影响当地物种的生存,破坏生物多样性,C正确;
D、解决外来物种入侵的办法,只发挥生物多样性的直接价值是不够的,还要考虑间接价值等,D错误。
故选C。
【点睛】
10. 金黄色葡萄球菌是人类的一种重要病原菌,会引起许多严重感染,它可耐受质量分数为7.5%的NaCl溶液。金黄色葡萄球菌在添加适量血液的血平板上生长时,可破坏菌落周围的红细胞,使其褪色。为检测鲜牛奶中是否存在金黄色葡萄球菌,科研人员设计了如图所示的流程。下列有关叙述错误的是( )
A. 振荡培养时选用含质量分数为7.5%NaCl溶液的目的鉴别金黄色葡萄球菌
B. 振荡培养可使微生物与营养物质充分接触,提高培养液中的氧气含量
C. 若血平板中菌落周围出现透明圈,则初步说明鲜牛奶中存在金黄色葡萄球菌
D. 为使检测更严谨,应设置加灭菌的鲜牛奶但其他操作均与图示相同的对照组
【答案】A
【解析】
【分析】培养基的营养构成:各种培养基一般都含有水、碳源、氮源、无机盐,此外还要满足微生物生长对pH、特殊营养物质以及氧气的要求。
【详解】A、金黄色葡萄球菌可耐受质量分数为7.5%的NaCl溶液,故振荡培养时应选用含质量分数为7.5%NaCl溶液的选择培养基,从而将金黄色葡萄球菌筛选出来,A错误;
B、振荡培养可使微生物与营养物质充分接触,且能提高培养液中的氧气含量,因而有利于微生物的繁殖,B正确;
C、若血平板中菌落周围出现透明圈,则初步说明鲜牛奶中存在金黄色葡萄球菌,这是因为金黄色葡萄球菌可破坏菌落周围的红细胞,使其褪色,C正确;
D、为使检测更严谨,应设置加灭菌的鲜牛奶作为空白对照,但其他操作均与图示相同,进而增强实验结果的说服力,D正确。
故选A。
11. 下列有关于植物组织培养、微生物培养、动物细胞培养过程的描述,正确的是( )
A. 植物组织培养过程中,需要对外植体培养皿进行灭菌操作,并在酒精灯火焰旁进行接种
B. 利用选择培养基筛选土壤中尿素分解菌过程中,尿素分解菌细胞中水的来源包括在培养基中吸收水分和细胞代谢产水两部分
C. 植物组织培养过程中,愈伤组织细胞的代谢类型为自养需氧型
D. 动物细胞培养过程中需要严格控制培养条件,无外界条件干扰,细胞不会发生突变
【答案】B
【解析】
【分析】1、动物细胞培养在培养过程中要求一定的培养条件:(1)无菌、无毒的环境:①消毒、灭菌,②添加一定量的抗生素,③定期更换培养液,以清除代谢废物。(2)营养物质:糖、氨基酸、促生长因子、无机盐、微量元素等,还需加入血清、血浆等天然物质。(3)适宜的温度和PH。(4)气体环境。
2、植物组织培养培养条件:①在无菌条件下进行人工操作。②保证水、无机盐、碳源(常用蔗糖)、氮源(含氮有机物)、生长因子(维生素)等营养物质的供应。③需要添加一些植物生长调节物质,主要是生长素和细胞分裂素。④愈伤组织再分化到一定阶段,形成叶绿体,能进行光合作用,故需光照。
3、微生物培养基一般都含有水、碳源、氮源、无机盐,此外还要满足微生物生长对pH、特殊营养物质以及氧气的要求。
【详解】A、植物组织培养过程中,外植体不能进行灭菌操作,需要进行消毒操作,A错误;
B、利用选择培养基筛选土壤中尿素分解菌过程中,尿素分解菌细胞中水的来源包括在培养基中吸收水分和细胞代谢产水两部分(如合成蛋白质的过程中会产生水),B正确;
C、愈伤组织细胞没有叶绿体,不能光合作用合成有机物,代谢类型为异养需氧型,C错误;
D、在无外界因素干扰的条件下,细胞可能由于DNA复制错误自发发生基因突变,所以动物细胞培养过程中可能会发生突变,D错误。
故选B。
12. 为解决杂交瘤细胞在传代培养中出现来自B淋巴细胞的染色体丢失问题,研究者将抗原刺激后的B淋巴细胞,用EBV(一种病毒颗粒)感染,获得“染色体核型稳定”的EBV转化细胞。EBV转化细胞能够在HAT培养基中存活,但对Oua敏感。骨髓瘤细胞在HAT培养基中不能存活,但对Oua不敏感。下图表示操作过程。下列分析错误的是( )
A. B淋巴细胞可从多次间歇注射某种抗原的动物脾脏中获得
B. HAT培养基和Oua筛选去除的是未融合的EBV转化细胞
C. 杂交瘤细胞染色体丢失可能会导致抗体的产生能力下降
D. 图中获得的杂交瘤细胞需经克隆化培养和抗体检测筛选后才可用于生产
【答案】B
【解析】
【分析】1、单克隆抗体的制备过程是:对小动物注射抗原,从该动物的脾脏中获取效应B细胞,将效应B细胞与骨髓瘤细胞融合,筛选出能产生单一抗体的杂交瘤细胞,克隆化培养杂交瘤细胞(体内培养和体外培养),最后获取单克隆抗体。
2、两次筛选:筛选得到杂交瘤细胞(去掉未杂交的细胞以及自身融合的细胞);筛选出能够产生特异性抗体的细胞群。
【详解】A、对动物进行间歇注射抗原处理,以刺激动物机体产生相应的B淋巴细胞;B淋巴细胞在骨髓中发育成熟,可分布于淋巴结和脾脏等处,故B淋巴细胞可从多次间歇注射某种抗原的动物脾脏中获得,A正确;
B、据题意“EBV转化细胞能够在HAT培养基中存活,但对Oua敏感;骨髓瘤细胞在HAT培养基中不能存活,但对Oua不敏感”可知,HAT培养基去除的是未与EBV转化细胞融合的骨髓瘤细胞和自身融合的骨髓瘤细胞,Oua筛选去除的是未与骨髓瘤细胞融合的EBV转化细胞和自身融合的EBV转化细胞,B错误;
C、抗体是由浆细胞分泌的,杂交瘤细胞若丢失来自B淋巴细胞的染色体,可能会导致抗体产生能力下降,C正确;
D、图示获得的杂交瘤细胞还需要经过进一步的筛选,需经克隆化培养化,并用专一抗体检测呈现阳性的杂交瘤细胞才能直接用于生产单克隆抗体,D正确。
故选B。
13. 真核生物大多数成熟的mRNA的3'端有一个特殊结构,称为polyA尾。转录后期,polyA尾是以ATP为前体物,由腺苷酸转移酶催化100~200个腺嘌呤核糖核苷酸(AMP)在mRNA的3'端连接而成的。有polyA尾的mRNA可以结合更多核糖体。科研人员将含有polyA尾和无polyA尾的珠蛋白mRNA分别注入爪蟾卵母细胞中,起初二者都能合成珠蛋白,6h后后者不能继续合成珠蛋白。下列叙述正确的是( )
A. polyA尾含有核糖体翻译终止的终止密码子
B. mRNA分子上结合多个核糖体是为了快速高效的合成不同肽链
C. polyA尾可以增强mRNA的稳定性,调控翻译的过程
D. 翻译出的多肽末端含多个密码子AAA对应的氨基酸
【答案】C
【解析】
【分析】翻译是以mRNA为模板合成蛋白质的过程,该过程发生在核糖体上,需要以氨基酸为原料,还需要酶、能量和tRNA。
【详解】A、终止密码子是基因编码区转录出来的序列,但polyA尾由腺苷酸转移酶催化100~200个腺嘌呤核糖核苷酸(AMP)在mRNA的3'端连接而成的,因此polyA尾不含有核糖体翻译终止的终止密码子,A错误;
B、一个mRNA上可以同时结合多个核糖体,同时可以进行多条肽链的合成,可以提高合成蛋白质的速度,由于这些肽链合成的模板是同一个mRNA,所以合成的肽链均相同,B错误;
C、据题意可知“有polyA尾的mRNA可以结合更多核糖体,含有polyA尾和无polyA尾的珠蛋白mRNA分别注入爪蟾卵母细胞中,起初二者都能合成珠蛋白,6h后后者不能继续合成珠蛋白”,polyA尾的作用是维持mRNA作为翻译模板的活性并增加其mRNA本身的稳定性,调控翻译的过程,C正确;
D、polyA尾能调控翻译的过程,但自身不参与翻译过程,因此翻译出的多肽末端不会出现多个密码子AAA对应的氨基酸,D错误。
故选C。
14. 研究发现有时两条X可融合成一个X染色体,称为并连X(记作“X∧X”),其形成过程如图甲所示。科研小组将一只含有并连X的雌蝇(X∧XY)和一只正常雄蝇杂交,结果如图乙所示,子代连续交配也是如此,因而称为并连X保持系。下列叙述正确的是( )
A. 并连X的形成过程中发生了染色体变异和基因突变
B. 并连X的雌蝇体内细胞中染色体组数是1或2或4
C. 在并连X保持系中,亲本雄蝇的X染色体传向子代雌蝇
D. 利用该保持系,不可“监控”雄蝇X染色体上的新发突变
【答案】B
【解析】
【分析】分析题文描述与题图:
(1)两条X染色体融合成一条X染色体的过程中有染色体的片段消失属于染色体变异,不属于基因突变过程;
(2)一只含有并连X的雌蝇(X^XY)和一只正常雄蝇(XY)杂交,理论上子代的染色体组成及其比例为X^XX∶XY∶X^XY∶YY=1∶1∶1∶1.由于子代的基因型与亲代完全相同,说明子代中不存在染色体组成为X^XX、YY的个体。
【详解】A、两条X染色体融合成X^X的过程中有染色体的片段消失,说明此过程中发生了染色体变异,没有基因突变,A错误;
B、并连X的雌蝇正常体细胞的染色体组为2,配子细胞内染色体组为1,有丝分裂后期染色体组为4,所以体内细胞中染色体组数是1或2或4,B正确;
C、一只含有并连X的雌蝇(X^XY) 产生两种比值相等且分别含有X^X和Y的卵细胞,一只正常雄蝇(XY) 产生两种比值相等且分别含有X和Y的精子,二者杂交,子代中只存在染色体组成为XY、X^XY的个体,而染色体组成为X^XX,YY的果蝇胚胎致死,说明在并连X保持系中,亲本雄蝇的X染色体传向子代雄蝇,亲本雄蝇的Y染色体传向子代雌蝇,C错误;
D、在并连X保持系中,亲本雄蝇的X染色体传向子代雄蝇,亲本雄蝇的Y染色体传向子代雌蝇,而且子代雌雄果蝇的数量比为1∶1.由于子代的基因型与亲代完全相同,当雄蝇X染色体上有新的突变产生时,子代雄蝇的性状可能会与亲本的有所不同,可见,利用该保持系,可监控雄蝇X染色体上的新发突变,D错误。
故选B。
15. 用转基因技术将抗虫基因A和抗除草剂基因B成功导入植株W(2n=40)的染色体组中。植株W自交,子代中既不抗虫也不抗除草剂的植株所占比例为1/16。取植株W某部位的一个细胞放在适宜条件下培养,产生4个子细胞。用荧光分子标记追踪基因A和B(基因A和B均能被荧光标记)。下列叙述不正确的是( )
A. 若某细胞有4个荧光点,则可能是处于减数第二次分裂细胞
B. 若4个子细胞都含有2个荧光点,则取材部位可能为根尖分生区
C. 若4个子细胞分别含1、1、1、1个荧光点,则细胞分裂过程中没出现过四分体
D. 若4个子细胞分别含2、1、1、0个荧光点,则细胞分裂过程中发生过基因重组
【答案】C
【解析】
【分析】根据题干信息分析,该实验的目的基因是抗虫基因A和抗除草剂基因B,将两者成功导入后产生的子代中既不抗虫也不抗除草剂的植株所占比例为1/16,相当于两对基因都是杂合子的个体自交后代中的隐性性状的个体,说明两个目的基因导入了两条非同源染色体上。
【详解】A、成功导入后产生的子代中既不抗虫也不抗除草剂的植株所占比例为1/16,相当于两对基因都是杂合子的个体自交后代中的隐性性状的个体,说明两个目的基因导入了两条非同源染色体上,若某细胞有4个荧光点,则可能是A和B同时存在的处于减数第二次分裂细胞,A正确;
B、若4个子细胞都只含有2个荧光点,说明子细胞都含有A和B,说明进行的是有丝分裂,取材部位可能为根尖分生区,B正确;
C、若4个子细胞分别含1、1、1、1个荧光点,说明每个细胞只有一个基因,说明进行的是减数分裂,则细胞分裂过程中出现过四分体,C错误;
D、若4个子细胞分别含2、1、1、0个荧光点,说明有一个细胞同时含有A和B,两个细胞只有A或B,一个细胞没有A和B,说明进行的是减数分裂,则细胞分裂过程中发生过基因重组,D正确。
故选C。
二、不定项选择
16. 膜蛋白是生物膜功能的主要承担者。下列关于膜蛋白叙述错误的是( )
A. 细胞膜上的载体蛋白,协助转运物质的方式是主动运输
B. 细胞胞吞摄取大分子时,需要膜蛋白参与
C. 类囊体薄膜、线粒体内膜分别存在催化生成NADPH、NADH的蛋白质
D. 在器官移植时,白细胞细胞膜上的HLA对供者的细胞具有识别作用
【答案】ACD
【解析】
【分析】流动镶嵌模型:
(1)磷脂双分子层构成膜的基本支架,这个支架是可以流动的;
(2)蛋白质分子有的镶嵌在磷脂双分子层表面,有的部分或全部嵌入磷脂双分子层中,有的横跨整个磷脂双分子层。大多数蛋白质也是可以流动的;
(3)在细胞膜的外表,少数糖类与蛋白质结合形成糖蛋白.除糖蛋白外,细胞膜表面还有糖类与脂质结合形成糖脂。
【详解】A、细胞膜上的载体蛋白,协助转运物质的方式可能是主动运输,也可能是协助扩散,A错误;
B、细胞胞吞摄取大分子时,需要膜蛋白的识别作用,而后实现胞吞过程,可见胞吞过程中需要膜蛋白参与,B正确;
C、类囊体薄膜是光反应的场所,其上有催化NADPH生成的酶,线粒体内膜是有氧呼吸第三阶段的场所,其上存在催化NADH氧化生成水的蛋白质,C错误;
D、在器官移植时,供者细胞膜上的HLA能够被病人的免疫系统识别而加以排斥,D错误。
故选ACD。
17. miRNA是一类广泛存在于真核细胞中的微小RNA。该RNA的前体经剪接加工最终与其他蛋白质形成沉默复合物,该复合物可通过与靶基因的mRNA结合来介导mRNA的降解,从而调控生物性状。下列分析错误的是( )
A. miRNA基因的表达过程包括转录和翻译两个阶段
B. 原核细胞不存在RNA剪接过程,因而不存在RNA-蛋白质复合物
C. miRNA含有的碱基越多,其沉默复合物作用的靶基因的种类越少
D. 沉默复合物将基因沉默的原理是通过碱基互补配对抑制靶基因的转录
【答案】ABD
【解析】
【分析】基因控制蛋白质合成包括转录和翻译两个过程,其中转录是以DNA的一条链为模板合成RNA的过程,而翻译是以mRNA为模板合成蛋白质的过程。
【详解】A、根据题意,miRNA基因的表达过程只有转录阶段,不翻译成蛋白质,A错误;
B、核糖体组成成分是rRNA和蛋白质,在翻译的时候会存在RNA-蛋白质复合物,B错误;
C、根据碱基互补配对原则,miRNA含有的碱基越多,能够配对的靶基因的mRNA序列越少,则其沉默复合物作用的靶基因的种类越少,C正确;
D、miRNA与其他蛋白质形成沉默复合物,然后与靶基因的mRNA结合来介导mRNA的降解,从而调控生物性状,所以沉默复合物将基因沉默的原理是通过碱基互补配对抑制靶基因的翻译,D错误。
故选ABD。
18. 正常生命活动需要机体的调节机制,下图关于人体的调节网络部分内容,结合图示内容分析相关说法不正确的是( )
A. 长期精神忧郁易引发肿瘤是神经系统导致内分泌紊乱抑制了免疫系统的自稳功能
B. 下丘脑对肾上腺的控制都是通过作用于垂体,垂体释放信息分子导致肾上腺释放激素
C. 注射糖皮质激素可以提高器官移植成活率,能辅助治疗系统性红斑狼疮等疾病
D. 图中有三类信号分子,都通过体液传送直接与特异性受体接触后完成信息传递
【答案】AB
【解析】
【分析】下丘脑分泌的促肾上腺皮质激素释放激素(CRH),使得垂体分泌促肾上腺皮质激素(ACTH),促进肾上腺分泌糖皮质激素;糖皮质激素分泌增多会反过来抑制下丘脑和垂体的功能,这种调节方式称为反馈调节。
【详解】A、长期精神忧郁易引发肿瘤是神经系统导致内分泌紊乱抑制了免疫系统的监视功能,A错误;
B、肾上腺也受神经系统的调节,并不都是通过下丘脑作用于垂体控制的,B错误;
C、糖皮质激素可以抑制免疫系统的功能,所以注射糖皮质激素可以提高器官移植成活率,能辅助治疗系统性红斑狼疮等疾病,C正确;
D、图中有三类信号分子,如神经递质、激素和细胞因子,都是通过体液传送直接与特异性受体接触后完成信息传递,D正确。
故选AB。
19. 城市绿园生态农场的能量流动过程如图所示,其中A〜M表示能量值(单位相同)、甲〜丁表示生态系统的生物成分。在该生态系统中,某些以植物为食,能将植物食料转化为肉、蛋、乳、皮、毛和骨等产品的动物类群,称之为次级生产者。调查发现,该生态农场的主要害虫是烟粉虱,繁殖能力强,其成虫对黄色很敏感。下列叙述正确的是( )
A. 乙属于次级生产者,丁粪便中的能量被包含在I中
B. 食物链中,乙到丙的能量传递效率为(I+J+D)/(B+L)×100%
C. E、F、J、K表示各营养级呼吸作用中以热能形式散失的能量
D. 设置黄色板诱杀烟粉虱成虫属于机械防治
【答案】AC
【解析】
【分析】1、能量传递效率=本营养级从上一营养级获得的同化量(不含人工输入量)÷上一营养级的总同化量(含人工输入量)。
2、生物防治就是利用生物来防治病虫害。生物来防常用的方法有以菌治虫、以虫治虫和以鸟治虫等;它利用了生态系统中的信息传递的作用,降低有害动物的数量。 它的最大优点是不污染环境,是农药等非生物防治病虫害方法所不能比的。
【详解】A、异养生物都属于次级生产者,故乙属于次级生产者;丁粪便中的能量不属于该营养级,是上一营养级(丙)同化量中流入分解者中能量的一部分,即属于I的一部分,A正确;
B、乙的总同化量为B+L,丙通过食物链从乙获取的同化量为C,故乙到丙的能量传递效率为C/(B+L)×l00%,(I+J+D)为丙的总同化量,B错误;
C、E、F、J、K表示各营养级在生长发育过程中通过呼吸作用以热能形式散失的能量,C正确;
D、利用烟粉虱成虫对黄色敏感,设置黄色板诱杀烟粉虱成虫属于生物防治,D错误。
故选AC。
20. 人类有一种隐性遗传病(M),其致病基因a是由基因A编码序列部分缺失产生的。此人组织中提取DNA,经酶切、电泳和DNA探针杂交得到条带图,再根据条带判断个体的基因型。如果只呈现一条带,说明只含有基因A或a;如果呈现两条带,说明同时含有基因A和a。对左图所示某家族成员1~6号分别进行基因检测,得到的条带图如下图所示。下列叙述错误的是( )
A. 成员8号个体的基因型是XAY
B. 控制该遗传病的基因A、a位于X染色体上
C. 7号个体与一个正常男性结婚,生出一个患M病孩子的概率是1/8
D. 基因A的编码序列部分缺失产生基因a,这种变异属于基因突变
【答案】A
【解析】
【分析】分析题图:由条带图中成员1只含基因A,成员2只含基因a,而成员4只含基因A,可推知,致病基因位于X染色体上,即上述系谱图涉及部分为:XAXA×XaY→XAY;进一步可推知成员5、6的基因型为XAXa和XAY,则成员8的基因型为XAY或XaY。
【详解】AB、由条带图中成员1只含基因A,成员2只含基因a,而成员4只含基因A可推知,若为伴Y遗传,则1号女性不应携带相应等位基因;若为常染色体遗传,则AA×aa不可能出现子代基因型为AA的个体;故致病基因位于X染色体上,成员5和6的基因型分别为XAXa和XAY,则成员8的基因型为XAY或XaY,A错误,B正确;
C、7号个体基因型为1/2XAXa,1/2XAXA,与一个正常男性(XAY)结婚,生出一个患M病孩子的概率是1/2×1/4=1/8,C正确;
D、DNA分子中发生碱基对的替换、增添和缺失,而引起的基因结构的改变叫做基因突变。基因A的编码序列部分缺失产生基因a,这种变异属于基因突变,D正确。
故选A。
三、非选择题
21. 妊娠糖尿病对母亲和胎儿的巨大危害已引起人们的高度重视,其预防、诊断及治疗已成为当今研究的热点,请分析以下材料并回答问题。
(1)为探讨妊娠期糖尿病(GDM)的病因,研究小组选择GDM孕妇(GDM组)和正常的健康孕妇(对照组)为研究对象,测定相关指标如表所示:
两组孕妇血糖、胰岛素等指标比较
组别
例数
空腹血糖/(mmol/L)
口服葡萄糖后1h血糖/(mmol/L)
口服葡萄糖后2h血糖/(mmol/L)
空腹胰岛素/(mmol/L)
胰岛素抵抗指数
GDM组
160
6.42
9.02
7.93
3.04
1.52
对照组
160
4.19
8.49
6.45
3.72
0.69
①实验中可通过抽血检测胰岛素分泌功能是否异常,这是因为激素调节具有__________的特点。
②据表1推测,GDM的病因是________________________。
(2)胰岛素抵抗是指胰岛素含量正常而靶器官对其敏感性低于正常的一种状态,这是妊娠期一种正常的生理性抵抗。随孕周增加而加重,为弥补胰岛素敏感性降低而产生的影响,胰岛素的分泌量也相应增加(用“”表示)。尽管所有孕妇在妊娠期都有上述调节过程,但少数人却发生胰岛B细胞分泌功能衰竭而使血糖升高,导致妊娠糖尿病发生。
①据图1分析说明血糖调节的方式是__________调节。
②据图1可知,孕妇的雌激素水平升高使胰岛素作用的靶器官对胰岛素敏感性下降,表现为组织细胞吸收利用葡萄糖的量__________(填“增加”或“减少”),对肝脏中糖原分解为葡萄糖的抑制作用__________(填“增加”或“减弱”)。
(3)研究小组发现GDM与miR-30-3p、Lncrna-SNHG17的表达水平有关,如图2所示。
结合表和图2,研究小组认为:miR-330-3p和LncRNA-SNHG17表达水平异常导致机体血糖和胰岛素指标异常,从而导致GOM。设计实验探究研究小组的观点是否正确,请选择合理的实验设计思路:
①取__________小鼠若干只,均分为A、B两组
②A组__________(选填“促进”、“抑制”)miR-330-3p的表达水平、__________(选填“促进”、“抑制”)LncRNA-SNHG17的表达水平。B组不做处理
③其他条件相同且适宜,一段时间后检测两组__________指标。
【答案】(1) ①. 通过体液运输 ②. 胰岛素抵抗指数增加、胰岛素分泌不足
(2) ①. 神经—体液(神经和体液调节) ②. 减少 ③. 减弱
(3) ①. 健康且生长状况相同的妊娠 ②. 促进 ③. 抑制 ④. 血糖和胰岛素
【解析】
【分析】胰岛素的作用是促进葡萄糖进入组织细胞氧化分解、进入肝脏和肌肉合成糖原、进入脂肪细胞转变为甘油三酯,同时抑制肝糖原分解和非糖类物质转变为葡萄糖。
升血糖的激素有胰高血糖素、肾上腺素、甲状腺激素等,降血糖的激素有胰岛素。胰岛素的化学本质是蛋白质,口服后会被消化道内蛋白酶水解,从而导致其失活。
【小问1详解】
①实验中可通过抽血检测胰岛素分泌功能是否异常,这是因为激素调节具有通过体液运输的特点,激素可以随体液到达全身各处,因而通过分析血液中的胰岛素含量可确定胰岛素分泌是否正常。
②据表1推测,与对照组相比,GDM组胰岛素抵抗指数增加、空腹胰岛素水平降低,故推测GDM的病因与胰岛素抵抗指数增加、胰岛素分泌不足有关,即胰岛素含量下降,且靶细胞对胰岛素反应不敏感造成的。
【小问2详解】
①图1说明胰岛素分泌不仅受神经调节的支配(由图2可知涉及副交感神经),此后胰岛素发挥降血糖的作用,进而使血糖水平下降,因此血糖调节的方式是神经-体液调节。
②图1显示,孕妇的雌激素水平升高使胰岛素作用的靶器官对胰岛素敏感性下降,进而表现为组织细胞吸收利用葡萄糖的量“减少”,而胰岛素的作用是加速组织摄取、利于和储存葡萄糖从而降血糖,同时对肝脏中糖原分解为葡萄糖的抑制作用减弱”。
小问3详解】
①实验遵循对照原则和单一变量原则,且研究的是妊娠期,故实验选取健康且生长状况相同的妊娠小鼠若干只,均分为A、B两组;
②结合图2可知:GDM组miR-330-3p表达水平较高,LncRNA-SNHG17的表达水平较低可知,A组促进miR-330-3p的表达水平、抑制LncRNA-SNHG17的表达水平。B组不做处理。
③结合题干“研究小组认为:miR-330-3p和LncRNA-SNHG17表达水平异常导致机体血糖和胰岛素指标异常,从而导致GOM”可知,其他条件相同且适宜,一段时间后检测两组血糖和胰岛素指标。
22. 间作是指在同一田地上,同一生长期内,分行或分带相间种植两种或两种以上作物的种植方式。间作可提高土地利用率,由间作形成的作物复合群体可增加对阳光的截取与吸收,减少光能的浪费。如图1所示为大豆叶片中部分物质的代谢、运输途径,图2是大豆植株由黑暗转为光照后,光反应相对速率和热能散失比例随时间变化的曲线。回答下列问题。
(1)在大豆叶肉细胞中,催化合成TP的酶和催化TP合成蔗糖的酶分别存在于_____________。光合作用的产物有一部分是蔗糖,还有一部分是_______,其中_______可以进入筛管,通过韧皮部运输到植物各处。
(2)在强光下,大豆细胞内叶绿体捕获的能量一部分用于光反应,一部分在叶绿体中以热能的形式散失。暗反应不需要光但需要被光照激活,正常情况下,暗反应一般在光照0.5min后才能被激活。0-0.5min内光反应相对速率____________,原因可能是____________________。
从物质与能量、结构与功能的角度分析:在0~2min,热能散失比例先增加有利于降低叶绿体的温度,保护类囊体薄膜上的__________等物质的活性(写出两个);热能散失比例减少有利于________,从而提高光合速率。
(3)为选择适合与玉米套种的大豆品种,研究人员在相同的条件下分别测定了A、B、C三个品种大豆的光补偿点和光饱和点,结果如表:
品种
A
B
C
光补偿点(μmol·m-2·s-1)
100
40
60
光饱和点(μmol·m-2·s-1)
l600
1200
1800
表中结果显示最适合与玉米套种的大豆品种是______。增加环境中CO2浓度后,测得B的光饱和点显著提高,但C的光饱和点却没有显著改变,原因可能是:_________。
【答案】(1) ①. 叶绿体基质、细胞质基质 ②. 淀粉 ③. 蔗糖
(2) ①. 降低 ②. 暗反应未被激活,光反应产生的ATP和NADPH积累抑制了光反应的进行/NADP+、ADP等原料不足抑制了光反应的进行 ③. (光合)色素、(光合)酶 ④. 使吸收的光能更多地转化为有机物中的化学能储存起来
(3) ①. B ②. B在原光饱和点的光强下,CO2是限制光合速率的因素;C在原光饱和点的光强下,CO2不是限制光合速率的因素
【解析】
【分析】影响光合速率的环境因素有光照、温度、二氧化碳浓度等,间作可以充分利用光能,充分利用土壤中的矿质元素,提高光能利用率。
【小问1详解】
由题图1可知,TP是在叶绿体基质中合成的,因此催化该过程的酶位于叶绿体基质中。TP合成后被运出叶绿体,在细胞质基质中合成蔗糖,催化该过程的酶存在于细胞质基质中。光合作用可形成蔗糖和淀粉等糖类,与淀粉相比,蔗糖是小分子且易溶于水,更利于进入筛管,通过韧皮部运输到植物各处。
【小问2详解】
光反应为暗反应提供NADPH和ATP,正常情况下,0.5min后暗反应被激活,而0~0.5min内,光反应相对速率下降,其原因最可能是暗反应未被激活,光反应产生的NADPH和ATP积累抑制了光反应的进行。
类囊体膜上存在光合色素和相关酶,在0~2min内,热能散失比例降低,有利于保护色素和酶的活性,其生物学意义是使吸收的光能更多地转化为有机物中的化学能储存起来。
【小问3详解】
分析表中数据可知,A、B、C三种大豆的光饱和点和光补偿点最小的是B,B适于在弱光下生长,因此最适合与玉米套种。增加环境中CO2浓度后,B的光饱和点显著提高,C的光饱和点却没有显著改变,说明在原光饱和点的光照强度下,CO2是限制B光合速率的因素,不是限制C光合速率的因素。
23. 卧龙湖是辽宁省第一大平原淡水湖,但是由于水生动物的减少,水生植物过度繁殖,无法核实的污染源造成水体逐步富营养化,使水体的生态功能受到破坏。某兴趣小组对卧龙湖的生态修复措施和可行性进行研究,回答下列有关问题:
(1)卧龙湖是由水生动物、水生植物、_____________________构成的水域生态系统。
(2)利用样方法对水生植物的种群密度进行研究,经调查发现,卧龙湖区域水草占有水体表面积的100%,其中水草芦苇和香蒲占97%,水生植物过度繁殖且种类单一。对湖泊中水生植物的种类和数量的调查,属于_______水平的研究。在取样时应考虑到__________。(写出两点)
在生态修复时,应该选择污染物净化能力较强的多种水生植物,还需考虑这些植物之间各自的_________差异以及种间关系,最后形成挺水植物、浮水植物和沉水植物的垂直结构,这种垂直分层的生态学意义: ____________。
(3)为了增加湖区水生动物的数量,可以投放一定比例的草食性鱼类和肉食性鱼类,后续鱼、虾数量增加吸引来了白鹭、野鸭等水鸟,这体现了生态系统中信息传递具有______________的作用。
(4)处理污水时,可以将工业污水和生活污水全部导入污水处理厂,同时在水源补充入水口处建立人工生态浮岛(图1),图2是一段时间内人工生态浮岛上昆虫所摄入能量的去向。
①人工生态浮岛能够抑制浮游藻类生长的具体原因(写出两点):
a.________________;
b.________________。
②图2中E表示____________________,若A表示的能量值为1.2×105kJ,鸟类同化的能量为4.2×104kJ,则理论上该生态系统中从昆虫到鸟类的能量传递效率为________。
③人工生态浮岛既能净化水质、防治水华,又能美化环境,这体现了生物多样性的_________价值。
【答案】(1)(水生)微生物、非生物的物质和能量(非生物环境)
(2) ①. 群落 ②. 样方的大小和数量、注意随机取样 ③. 生态位 ④. 显著提高了群落利用阳光等环境资源的能力
(3)调节生物的种间关系,维持生态系统的平衡与稳定
(4) ①. 浮床上的植物根系可吸收水中含N、P等的无机盐,从而抑制浮游藻类生长 ②. 孵化床遮蔽作用使光照强度减弱,抑制浮游藻类的光合作用,从而抑制浮游藻类生长 ③. 呼吸作用散失的能量 ④. 2.8% ⑤. 直接价值和间接
【解析】
【分析】生物群落的结构包括空间结构--垂直结构和水平结构,群落的外貌和时间节律,群落中的动植物在垂直方向上、水平方向上都有分层现象,且其中的动植物的种类也不同,因为动物直接或间接地以植物为食,且其生存空间等也都离不开植物体,故动物的垂直分布依赖于植物。
生物的种间关系(不同种生物之间的关系):互利共生(同生共死)、捕食(此长彼消、此消彼长)、竞争(你死我活)、寄生(寄生者不劳而获)。
【小问1详解】
卧龙湖是由水生动物、水生植物、(水生)微生物、非生物的物质和能量(非生物环境)共同构成的水域生态系统,即生态系统包括自然区域内所有生物及其生存的环境。
【小问2详解】
对湖泊中水生植物的种类和数量的调查,可采用样方法进行,该调查属于群落水平的研究。在取样时应考虑到样方的大小和数量、且注意做到随机取样,在生态修复时,应该选择污染物净化能力较强的多种水生植物,还需考虑这些植物之间各自的生态位差异以及种间关系,从而提高生态系统的自我调节能力和对空间资源的利用率,最后形成挺水植物、浮水植物和沉水植物的垂直结构,这种垂直分层显著提高了群落利用阳光等环境资源的能力。
【小问3详解】
为了增加湖区水生动物的数量,可以投放一定比例的草食性鱼类和肉食性鱼类,后续鱼、虾数量增加吸引来了白鹭、野鸭等水鸟,这说明生态系统中信息传递能调节生物的种间关系,维持生态系统的平衡与稳定,同时多种生物分布也有利于生态系统抵抗力稳定性的提高。
【小问4详解】
①人工生态浮岛能够抑制浮游藻类生长,一方面是因为浮床上的植物根系可吸收水中含N、P等的无机盐,并且在竞争中占优势,从而抑制浮游藻类生长,另一方面,孵化床遮蔽作用使光照强度减弱,对浮游藻类的光合作用有一定的抑制作用,进而抑制浮游藻类生长。
②结合图示可以看出,图2中E表示呼吸消耗,因为这部分能量脱离了生物群落,若A表示的能量值为1.2×105kJ,鸟类同化的能量为4.2×104kJ,昆虫的同化量为1.5×106kJ,则理论上该生态系统中从昆虫到鸟类的能量传递效率为(4.2×104)÷(1.5×106)×100%=2.8%。
③人工生态浮岛既能净化水质、防治水华体现的是生态价值,而美化环境体现的是直接价值,因此,人工生态浮岛既能净化水质、防治水华,又能美化环境体现了生物多样性的间接和直接价值。
24. M蛋白(由M基因编码)是一类广泛存在于动植物中的金属结合蛋白,具有吸附重金属的作用,M基因能在大肠杆菌和动物A的肝细胞中特异性表达。现设计实验如下:
1.实验一:科研人员将外源DNA片段F插入M基因的特定位置,再通过一定的技术手段获得M基因失活的转基因克隆动物A,流程如图1所示。
2.实验二:将M基因导入大肠杆菌构建具有吸附重金属的作用的工程菌,如图2所示。
(1)在构建含有片段F的重组质粒过程中,用于切割质粒DNA的工具酶能将特定部位的两个核苷酸之间的____________断开。
(2)在进行动物A成纤维细胞培养时,需要定期更换培养液,目的是______。
(3)鉴定转基因动物:通过动物细胞融合等技术制备M蛋白的单克隆抗体,简要写出利用此抗体确定克隆动物A中M基因是否失活的实验思路。_____________。
(4)根据M蛋白cDNA的核苷酸序列设计了相应的引物(图2甲),通过PCR扩增M基因。已知A位点和B位点分别是起始密码子和终止密码子对应的基因位置。选用的引物组合应为_________。实验二中,PCR所用的DNA聚合酶扩增出的M基因的末端为平末端。由于载体E只有能产生黏性末端的酶切位点,需借助中间载体P将M基因接入载体E。载体P和载体E的酶切位点及相应的酶切序列如图2乙所示。
①选用______酶将载体P切开,再用_____DNA连接酶将M基因与载体P相连,构成重组载体P′。
②由于载体P'不具有表达M基因的______________故应该选用____________酶组合对载体P'和载体E进行酶切,将切下的M基因和载体E用DNA连接酶进行连接,将得到的混合物导入到用_______处理的大肠杆菌,筛出M工程菌。
(5)M基因在工程菌的表达量如图所示。请回答该结果能否说明已经成功构建了具有较强吸附废水中重金属能力的工程菌的理由并说明原因?_______,_______________。
【答案】(1)磷酸二酯键
(2)清除代谢产物,防止细胞代谢产物积累对细胞自身造成危害(同时给细胞提供足够的营养)。
(3)取动物A和克隆动物A的肝组织细胞,分别提取蛋白质进行抗原—抗体杂交
(4) ①. 引物a和引物d ②. EcoRV ③. T4 ④. 启动子和终止子 ⑤. XhoI和PstI ⑥. Ca2+
(5) ①. 不能 ②. 因为尚未在个体生物学水平上对M工程菌吸附重金属的能力进行鉴定
【解析】
【分析】基因工程技术的基本步骤:
(1)目的基因的获取:方法有从基因文库中获取、利用PCR技术扩增和人工合成。
(2)基因表达载体的构建:是基因工程的核心步骤,基因表达载体包括目的基因、启动子、终止子和标记基因等。
(3)将目的基因导入受体细胞:根据受体细胞不同,导入的方法也不一样.将目的基因导入植物细胞的方法有农杆菌转化法、基因枪法和花粉管通道法;将目的基因导入动物细胞最有效的方法是显微注射法;将目的基因导入微生物细胞的方法是感受态细胞法。
(4)目的基因的检测与鉴定:分子水平上的检测:①检测转基因生物染色体的DNA是否插入目的基因--DNA分子杂交技术;②检测目的基因是否转录出了mRNA--分子杂交技术;③检测目的基因是否翻译成蛋白质--抗原-抗体杂交技术.个体水平上的鉴定:抗虫鉴定、抗病鉴定、活性鉴定等。
【小问1详解】
用于切割质粒DNA的工具酶是限制酶,限制酶能将特定部位的两个核苷酸之间的磷酸二酯键断开。
【小问2详解】
在进行动物A成纤维细胞培养时,定期更换培养液可清除代谢产物,防止细胞代谢产物积累对细胞自身造成危害(同时给细胞提供足够的营养)。
【小问3详解】
利用M蛋白的单克隆抗体确定克隆动物A中M基因是否失活,则可通过对比实验的方法进行验证,选取正常动物A和克隆动物A的干细胞进行抗原-抗体杂交。则鉴定转基因动物的实验思路:取动物A和克隆动物A的肝组织细胞,分别提取蛋白质进行抗原—抗体杂交。
【小问4详解】
引物a和引物d可扩增完整的M基因,包括密码子和终止密码子对应的基因位置。故可选用的引物组合为引物a和引物d。
①实验二中,PCR所用的DNA聚合酶扩增出的M基因的末端为平末端,则可用EcoRV酶将载体P切开,形成平末端,由于T4DNA连接酶可以连接平末端,所以用T4DNA连接酶将M基因与载体P相连,构成重组载体P′。
②由于载体P'不具有表达M基因的启动子和终止子,所以选用XhoI和PstI酶组合对载体P'和载体E进行酶切,将切下的M基因和载体E用DNA连接酶进行连接,得到含有启动子和终止子的表达载体,将得到的混合物导入到用Ca2+处理的大肠杆菌(处于感受态),筛出M工程菌。
【小问5详解】
因为尚未在个体生物学水平上对M工程菌吸附重金属的能力进行鉴定,所以不能说明已经成功构建了具有较强吸附废水中重金属能力的工程菌。
25. 某二倍体生物基因型为AaBb,A、a和B、b分别控制一对相对性状的遗传,完全显性且无致死现象,请回答下列问题:
(1)若该生物体细胞的染色体表示为:=、=、=、=、=,则下图中染色体组成可以用“≡、≡、≡、≡、≡”表示的是_____植株。图中甲、乙、丙、丁植株之间没有生殖隔离的是_____,基因型一定是纯合子的植株是_____。
(2)只考虑A、a的遗传,若该生物为豌豆,则自然条件下种植得到的子三代的性状分离比是_____,若该生物是玉米,自然条件下子三代的显性性状中AA的比例为_____。
(3)若B、b控制红绿色盲的遗传,该生物与正常异性婚配生育一染色体数目正常的色盲女儿,则原因可能是_____(写出两种原因即可)
(4)若要通过测交实验探究两对等位基因是否是非同源染色体上的非等位基因。请完善实验方案并预期实验结果和结论。
实验方案:_____
实验结果和结论:_____。
【答案】(1) ①. 丙 ②. 甲和丁 ③. 丁
(2) ①. 显性:隐性=9:7 ②. 1/3
(3)父亲减数分裂过程中基因突变产生Xb的精子,和Xb的卵细胞结合形成了XbXb的受精卵;父亲减数分裂过程中染色体发生缺失产生Xo的精子,和Xb的卵细胞结合形成了XbXo的受精卵
(4) ①. 实验方案:让生物与隐性纯合子进行杂交,统计后代的表现型种类及分离比 ②. 实验结果和结论:若测交后代有四种表现型且比例为1:1:1:1,则A、a和B、b为非同源染色体上的非等位基因;若测交后代有四种表现型且比例不为1:1:1:1或测交后代有两种表现型且比例为1:1,则A、a和B、b为同源染色体上的非等位基因。
【解析】
【分析】基因自由组合定律的实质是:控制不同性状的遗传因子的分离和组合是互不干扰的;在形成配子时,决定同一性状的成对的遗传因子彼此分离,决定不同性状的遗传因子自由组合。
【小问1详解】
若该生物体细胞的染色体表示为:=、=、=、=、=,表示二倍体,则下图中染色体组成可以用“≡、≡、≡、≡、≡”,表示三倍体,图中乙植株是二倍体AaBb经过秋水仙素处理得到的,则为四倍体,甲是正常二倍体,则四倍体和二倍体杂交后代丙植株是三倍体,图中丁植株通过单倍体育种得到的是二倍体,与甲植株相同,则甲和丁没有生殖隔离,丁植株由AaBb产生的花粉进行培养,并用秋水仙素加倍得到,则一定是纯合子。
【小问2详解】
由于豌豆是自花传粉植物,则表示Aa连续自交得到F3,F3的杂合子为1/23=1/8,显性纯合子为(1-1/8)×1/2=7/16,则说明显性的比例为1/8+7/16=9/16,隐性的比例为1-9/16=7/19。所以Aa子三代的性状分离比是显性:隐性=9:7。由于玉米是异花传粉的植物,则Aa连续杂交得到自三代都是AA:Aa:aa=1:2:1,则显性性状中AA的比例为1/3。
【小问3详解】
若父亲减数分裂过程中基因突变产生Xb的精子,和Xb的卵细胞结合形成了XbXb的受精卵;父亲减数分裂过程中染色体发生缺失产生Xo的精子,和Xb的卵细胞结合形成了XbXo的受精卵,则都表现为染色体数目正常的色盲女儿。
小问4详解】
若要探究两对基因的位置关系,可通过杂交或测交的方式进行判断,该生物的基因型为AaBb,则可需要选择隐性个体进行测交,根据后代出现的表现型及比例进行判断。实验设计如下:
实验方案:让生物与隐性纯合子进行杂交,统计后代的表现型种类及分离比。
实验结果和结论:若测交后代有四种表现型且比例为1:1:1:1,则A、a和B、b为非同源染色体上的非等位基因;若测交后代有四种表现型且比例不为1:1:1:1或测交后代有两种表现型且比例为1:1,则A、a和B、b为同源染色体上的非等位基因。
相关试卷
这是一份【辽宁卷】辽宁省2023-2024学年度东北育才学校高中部高三第三次模拟考试生物,文件包含2023-2024学年度东北育才学校高中部高三第三次模拟考试生物docx、2023-2024学年度东北育才学校高中部高三第三次模拟考试生物答案docx等2份试卷配套教学资源,其中试卷共36页, 欢迎下载使用。
这是一份辽宁省沈阳市东北育才学校高中部2023—2024学年高三上学期第一次模拟考试生物试题,共10页。试卷主要包含了单项选择题,不定项选择题,填空题等内容,欢迎下载使用。
这是一份辽宁省沈阳市东北育才学校高中部2023—2024学年高三上学期第一次模拟考试生物试题,共9页。

