


2023年福建省福州市闽侯县数学六下期末考试模拟试题含解析
展开2023年福建省福州市闽侯县数学六下期末考试模拟试题
一、认真填一填。
1.昆虫爱好者发现蟋蟀每分钟叫的次数与气温之间有如下关系:h=t÷7+3(h表示摄氏温度,t表示每分钟大约叫的次数).当蟋蟀每分钟叫84次时,气温大约是(_______)℃.
2.在括号里填合适的数。
20÷12==
3.3÷4===18÷( )=( )(填小数)。
4.一个立体图形从上面看是,从左面看是.要搭成这样的立体图形,至少要用(____)个小正方体,最多可以用(____)个小正方体.
5.请你按照下面的要求分别写出一个数:能同时被2、3和5整除最小的三位数(________);能同时整除6和8的最大的两位数(________)。
6.把一根2米长的竹竿平均分成(________)段,每段长米,每段是这根竹竿总长的(________)。
7.8.24m3=(____)dm3 540L=(____)dm3=(____)m3
8.用一根52cm长的铁丝,恰好可以焊成一个长方体框架.框架长6cm,宽4cm,高(_______)cm.
9.一个数乘0.02表示求这个数的(________)。
10.在括号里填上合适的单位名称.
一个双门大衣柜的体积是1.5(______),占地面积是72(______).
一个脸盆盛水10(_____).
二、是非辨一辨。
11.在一个长10厘米,宽8厘米,高6厘米的长方体纸箱中最多可以放入60个棱长为2厘米的小正方体。(______)
12.至少用8个相同的正方体才能拼成一个较大的正方体。(________)
13.是方程的解。(________)
14.一个数除以,商一定大于这个数。 (____)
15.把3千克苹果平均分给4个人,每个人分得的苹果占总数的. (____)
16.一根3米长的方钢,把它横截成3段时,表面积增加12平方分米,原来方钢的体积是90立方分米。(________)
三、细心选一选。请把正确答案的序号填在括号里。
17.一块红砖长25厘米,宽15厘米,用这样的红砖拼成一个正方形最少需要( )块。
A.15 B.12 C.75 D.8
18.既是3的倍数,又是5的倍数中最大的两位奇数是( )。
A.90 B.95 C.75 D.105
19.长方体的长、宽、高都扩大到原来的5倍,则它的棱长之和扩大 到原来的( )倍,表面积扩大到原来的( )倍,体积扩大到原 来的( )倍.
A.5 B.10
C.25 D.125
20.把的分子加上6,要使分数的大小不变,的分母应该( )。
A.乘4 B.乘6 C.加6 D.加10
21.从6:00到9:00,时针旋转了( )。
A. B. C.
22.下列说法正确的是( )
A.所有的质数都是奇数 B.是4的倍数的数一定是偶数
C.两个奇数的差一定是奇数
四、用心算一算。
23.直接写出得数。
(1) (2) (3) (4)
(5) (6) (7) (8)
24.计算下列各题,能简算的要简算.
1-- +- -
25.解方程.
+x= x-=
五、操作与思考。
26.画出下图绕点O顺时针旋转90°后再向右平移3格后的图形。
六、解决问题。
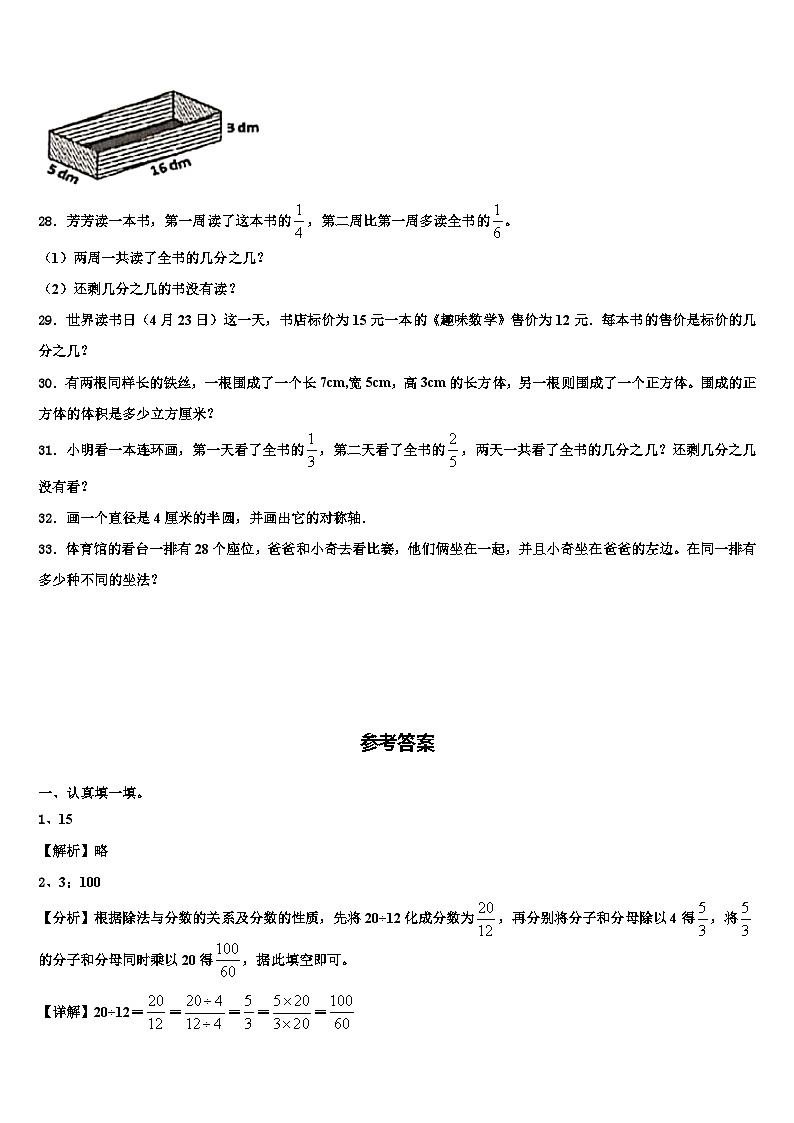
27.如图是一个无盖的长方体铁皮盒子。做这个盒子至少需要铁皮多少平方分米?
28.芳芳读一本书,第一周读了这本书的,第二周比第一周多读全书的。
(1)两周一共读了全书的几分之几?
(2)还剩几分之几的书没有读?
29.世界读书日(4月23日)这一天,书店标价为15元一本的《趣味数学》售价为12元.每本书的售价是标价的几分之几?
30.有两根同样长的铁丝,一根围成了一个长7cm,宽5cm,高3cm的长方体,另一根则围成了一个正方体。围成的正方体的体积是多少立方厘米?
31.小明看一本连环画,第一天看了全书的,第二天看了全书的,两天一共看了全书的几分之几?还剩几分之几没有看?
32.画一个直径是4厘米的半圆,并画出它的对称轴.
33.体育馆的看台一排有28个座位,爸爸和小奇去看比赛,他们俩坐在一起,并且小奇坐在爸爸的左边。在同一排有多少种不同的坐法?
参考答案
一、认真填一填。
1、15
【解析】略
2、3;100
【分析】根据除法与分数的关系及分数的性质,先将20÷12化成分数为,再分别将分子和分母除以4得,将的分子和分母同时乘以20得,据此填空即可。
【详解】20÷12=====
故答案为:3;100
本题关键是掌握分数的基本性质,即分数的分子和分母同时乘或除以一个相同的数(0除外),分数的大小不变。
3、9;16;24;0.75
【详解】略
4、5 7
【解析】略
5、120 24
【分析】(1)同时是2、3和5的倍数的特征:个位数字必须是0,且各位数字之和能被3整除;据此可知这样的最小的三位数,百位上必须是1,个位上必须是0,所以十位上是2即可;
(2)能同时整除6和8的最大的数,也就是求6和8的最小公倍数,据此求解。
【详解】(1)能同时被2、3和5整除最小的三位数120。
(2)6和8的最小公倍数是24,也就是能同时整除6和8的最大的两位数是24。
故答案为:120,24。
此题考查同时被2、3、5整数的数的特征,也考查了求两个数最小公倍数的方法。
6、8
【分析】根据总长度÷每段长的米数=段数,求出段数;再根据分数的意义,求出每段是这根竹竿的几分之几即可。
【详解】2÷=8(段 )
1÷8=
故答案为:8;。
本题考查分数的意义和分数除法的应用,解答本题的关键是求出这根竹竿被平均分成几段。
7、8240 540 0.54
【解析】略
8、1
【分析】根据长方体的特征,12条棱分为互相平行的1组,每组4条棱的长度相等,长方体的棱长总和=(长+宽+高)×4,用一根52厘米长的铁丝,恰好可以焊成一个长方体框架.也就是棱长总和是52厘米,用棱长总和÷4﹣(长+宽),由此列式解答.
【详解】52÷4﹣(6+4)
=11﹣10
=1(厘米);
答:高是1厘米.
故答案为1.
9、
【分析】将小数化成分数即可。
【详解】0.02==
本题考查了小数化分数,写成分母是10、100、100……的分数,约分即可。
10、 立方米 平方分米 升
【解析】略
二、是非辨一辨。
11、√
【分析】由题意可知:10÷2=5,8÷2=4,6÷2=3长方体的长、宽、高分别是小正方体棱长的5倍、4倍、3倍;所以长方体纸箱能当放的正方体个数为:5×4×3=60(个);据此解答。
【详解】10÷2=5,8÷2=4,6÷2=3
所以能放的正方体的个数为:5×4×3=60(个)
故答案为:√
本题考查了长方体与正方体的特征,关键是要掌握正方体与长方体的特征。
12、√
【分析】根据正方体的特征,由6个完全相同的正方形围成的立体图形叫做正方体,进行分析。
【详解】至少用8个相同的正方体才能拼成一个较大的正方体,说法正确。
故答案为:√
本题考查了正方体特征,正方体6个面都是正方形,且面积相等。
13、×
【分析】将方程的解带入方程中,若方程的左边等于右边,那么就是正确的。
【详解】将x=2代入方程2x-3=7中
左边=1
右边=7
左边≠右边
故x=2不是方程的解
故此题判断为×
验证一个数是不是方程的解,可以选择代入或者重新解方程验证。
14、×
【解析】略
15、×
【解析】略
16、√
【分析】把方钢横截成3段,只需要截两次,每截一次增加两个面,用增加的表面积÷增加的截面,求出一个截面面积,用截面面积×方钢的长=体积。
【详解】3米=30分米
12÷4×30=90(立方分米)
原来方钢的体积是90立方分米,所以原题说法正确。
本题考查了长方体体积,长方体体积=长×宽×高=底面积×高。
三、细心选一选。请把正确答案的序号填在括号里。
17、A
【分析】由题意可知,就是求出25和15的最小公倍数,求出的最小公倍数为拼成的正方形边长,用边长分别除以长和宽,即可知道一行铺几块,可以铺几行,再相乘即可。
【详解】25=5×5;
15=3×5;
25和15的最小公倍数为5×5×3=75;
75÷25=3(块);
75÷15=5(行);
3×5=15(块);
故答案为:A。
解答本题的关键是求出拼成的正方形边长,进而求出一行铺几块,可以铺几行,再利用乘法的意义,列式计算即可。
18、C
【分析】3、5的倍数的特征:个位上是0或5的数,各个数位上的数字相加之和是3的倍数。据此分析解答。
【详解】先根据能被5整除的数的特征,又因为是奇数,能判断出个位数是5,进而根据能被3整除的数的特征,推断出这个两位数十位上的数最大是7,继而得出结论。
故答案为:C。
解答此题的关键是灵活掌握能被3和5整除的数的特征,进行解答即可。
19、ACD
【解析】略
20、A
【分析】本题是分数的基本性质的应用。当的分子加上6,分子变成8,因为8÷2=4,即分子扩大了4倍,为保证分数大小不变,相应的,分母也要扩大4倍。
【详解】2+6=8
8÷2=4
故答案为A。
经常出现这样的题型,尽管应用了分数的基本性质,但表述的时候,却换了另外一种说法,以增加难度。只要能把握住“分子分母同时扩大或缩小相同的倍数(0除外),分数大小不变”即可。
21、B
【分析】钟面上12个数字把钟面平均分成12份,每份所对应的圆心角是360°÷12=30°,即每两个相邻数字间的夹角是30°,从6:00到9:00时针从6到9旋转了3个30°,据此解答。
【详解】从6:00到9:00时针旋转了3个数字,每两个相邻数字间的夹角是30°。
30°×3=90°
故答案为:B
此题考查钟表的认识,关键明白每两个相邻数字之间的夹角是多少度,从6:00到9:00时针旋转了多少个数字。
22、B
【解析】略
四、用心算一算。
23、(1);(2);(3);(4)
(5);(6)3;(7)0;(8)
【分析】同分母分数相加减,分母不变,分子相加减;异分母分数相加减,先通分,再按同分母分数加减法则计算;含有分数和小数的加减法,根据数据特点,将小数转化为分数或者分数转化为小数再计算。
【详解】(1) (2)
(3) (4)
(5) (6)
(7) (8)
基础题,认真即可,注意结果要化成最简分数。
24、0;;
【详解】1--
=1-
=1-1
=0
+-
=+-
=
-
=-+
=+ -
=1-
=
25、x= x=
【分析】根据等式的性质:等式两边同时加上或减去同一个数,所得结果还是等式。解答方程即可
【详解】+x=
解:+x-=-
x=-
x=
x-=
解:x=+
x=+
x=
此题考查和分数有关的解方程,计算时按照解方程的步骤,别忘了写上“解”字。
五、操作与思考。
26、如图:
【解析】略
六、解决问题。
27、206平方分米
【分析】观察此题可知,这个无盖的长方体表面积=长×宽+(长×高+宽×高)×2,把具体数据代入计算即可。
【详解】16×5+(16×3+5×3)×2
=80+(48+15)×2
=80+126
=206(平方分米)
答:做这个盒子至少需要铁皮206平方分米。
注意此题是一个无盖的长方体,所以计算是要少加一个面的面积。
28、(1);(2)
【分析】(1)先求出第二周读了全书的几分之几,用第一周读的+第二周读的即可;
(2)全书页数是单位“1”,用单位“1”-前两周读的就是剩下的。
【详解】(1)++=
答:两周一共读了全书的。
(2)1-=
答:还剩的书没有读。
本题考查了分数加减法应用题,异分母分数相加减,先通分再计算。
29、
【解析】12÷15=
答:每本书的售价是标价的.
30、125立方厘米
【解析】略
31、 ;
【解析】+= ;1—=
32、如图
【解析】试题分析:先画一条4厘米的线段,再以这条线段的中点为圆心,以这条线段的一半的长度为半径,即可画出符合要求的半圆;依据轴对称图形的意义,即在平面内,如果一个图形沿一条直线对折,对折后的两部分都能完全重合,这样的图形叫做轴对称图形,这条直线就是其对称轴,据此即可画出这个半圆的对称轴.
解:依据分析,画图如下:
.
点评:确定好圆心和半径,就能画出半圆,再据轴对称图形的意义,就能画出这个半圆的对称轴.
33、28-2+1=27(种)
【解析】略
福建省福州市闽侯县2022-2023学年数学四下期末考试模拟试题含答案: 这是一份福建省福州市闽侯县2022-2023学年数学四下期末考试模拟试题含答案,共7页。试卷主要包含了填空题,选择题,判断题,计算题,解答题等内容,欢迎下载使用。
2022-2023学年福建省福州市闽侯县数学四下期末考试模拟试题含解析: 这是一份2022-2023学年福建省福州市闽侯县数学四下期末考试模拟试题含解析,共5页。试卷主要包含了谨慎判一判,仔细选一选,认真填一填,细心算一算,动手操作,想一想,解一解等内容,欢迎下载使用。
福建省福州市闽侯县2023年数学三下期末复习检测模拟试题含解析: 这是一份福建省福州市闽侯县2023年数学三下期末复习检测模拟试题含解析,共5页。试卷主要包含了谨慎判一判,仔细选一选,认真填一填,细心算一算,动手操作,想一想,解一解等内容,欢迎下载使用。
