- 第6课 现代科技进步与人类社会发展基础训练--2022-2023学年高中历史统编版(2019)选择性必修二经济与社会生活 试卷 0 次下载
- 第7课 古代的商业贸易 基础训练--2022-2023学年高中历史统编版(2019)选择性必修二经济与社会生活 试卷 0 次下载
- 第9课 20世纪以来人类的经济与生活 基础训练--2022-2023学年高中历史统编版(2019)选择性必修二经济与社会生活 试卷 0 次下载
- 第10课 古代的村落、集镇和城市 基础训练--2022-2023学年高中历史统编版(2019)选择性必修二经济与社会生活 试卷 0 次下载
- 第11课 近代以来的城市化进程 基础训练--2022-2023学年高中历史统编版(2019)选择性必修二经济与社会生活 试卷 0 次下载
高中历史人教统编版选择性必修2 经济与社会生活第8课 世界市场与商业贸易同步达标检测题
展开第8课 世界市场与商业贸易
基础训练
一、单选题
1.1172 年,威尼斯采取崭新的融资方式一发行公债, 17世纪初,世界上第一个证券交易所在阿姆斯特丹成立;19世纪,伦敦的银行发展模式深深地影响了世界;20 世纪中期,布雷顿森林体系建立。这些可以用来佐证( )
A.资本主义经济发展方式的创新 B.凯恩斯主义影响力增强
C.资本主义世界市场的初步形成 D.世界贸易格局变化显著
2.著巴勒克拉夫在《处于变动》中提到:如果全球化把欧洲人迈入大洋当作开始的话,那么走在前列的首先是伊比利亚半岛国家。他们以高效的行政机器组织远航,怀揣着传播上帝福音和寻找黄金的期盼揭开了不同种族、不同文明的大碰撞,充满“内在动力”的帆船运载着奴隶、黄金、香料,也洒播着诸如“地球是圆的”等进步光芒。依上所述,对“新航路开辟”理解正确的是
①根本原因在于传统商路的阻遏 ②葡萄牙和西班牙充当了急先锋
③“传播上帝福音”是精神动力 ④证明了“地圆学说”的科学性
A.①②③ B.②③④ C.①②④ D.①③④
3.中世纪晚期,欧洲的区域性贸易已经同东方的商业活动相联系。虽然限于当时生产力水平,发展很有限,但一个包括“旧世界”大部分地区在内的贸易网络这时已经显现轮廓,形成了当时已知世界的“世界市场”。据此推知当时
A.资本主义世界市场雏形在欧亚初现 B.区域市场为近代世界市场奠定基础
C.欧洲与东方建立了直接的商业联系 D.东西方贸易主要通过民间途径开展
4.19世纪中后期,英国给进入英国及其殖民地内的德国仿制英国品牌的次货打上“德国制造”的商标,结果,后来此商标却成为了制作精巧和质量优良的标志。这一变化表明
A.英国丧失了市场上的优势地位 B.英国缺乏打造自己品牌的意识
C.德国工业科技取得了重大进步 D.德国注重维护自主品牌的地位
5.葡萄牙历史学家巴若斯在描述本国某一历史事件时写道:“船员们惊异地凝望着这个隐藏了多少世妃的壮美的岬角。他们不仅发现了一个突兀的海角,而且发现了一个新的世界。”该历史学家描述的是如图中哪条航海线路
A.A B.B C.C D.D
6.约在1600年时,经好望角航线运往欧洲的胡椒是100万~200万磅,丁香、靛蓝、药品、肉豆蔻等有35万~65万磅,而经商队运进地中海的胡椒有300万~400万磅,丁香等有70万~100万磅,另外还有生丝50万磅。这些数字说明
A.开辟新航路的作用有限 B.地中海航线依然十分重要
C.贸易中心转移不明显 D.西葡两国争夺贸易主导权
7.下表反映了1870年、1913年部分资本主义国家在世界贸易中的占比情况(注:①为1872年数据)。据此可知( )
A.世界贸易总量呈明显增长 B.世界贸易走向多中心趋势
C.世界金融中心已发生转移 D.经济全球化趋势开始出现
8.下表是为1864—1867年中外贸易统计情况。这反映了
1864—1867年中外贸易统计情况(单位:千海关两) | ||||
年份 | 净进口值 | 净出口值 | 净进出口总值 | 出(+)入(-)超 |
1864年 | 46210 | 48655 | 94865 | +2445 |
1865年 | 55715 | 54103 | 109818 | -1612 |
1866年 | 67174 | 50596 | 117770 | -16578 |
1867年 | 62459 | 52158 | 114617 | -10301 |
A.中国的自然经济开始走向了解体 B.中国逐渐卷入资本主义世界市场
C.列强加紧了对中国进行资本输出 D.洋务运动导致了外贸入超的加剧
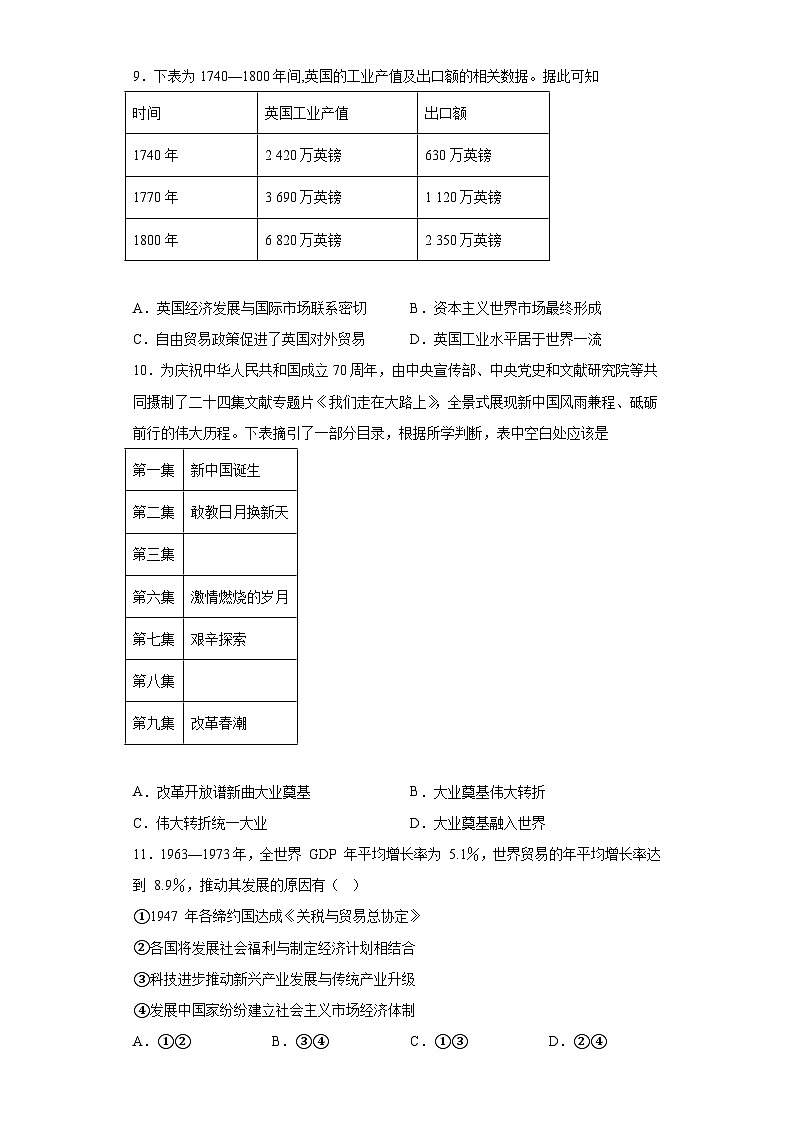
9.下表为1740—1800年间,英国的工业产值及出口额的相关数据。据此可知
时间 | 英国工业产值 | 出口额 |
1740年 | 2 420万英镑 | 630万英镑 |
1770年 | 3 690万英镑 | 1 120万英镑 |
1800年 | 6 820万英镑 | 2 350万英镑 |
A.英国经济发展与国际市场联系密切 B.资本主义世界市场最终形成
C.自由贸易政策促进了英国对外贸易 D.英国工业水平居于世界一流
10.为庆祝中华人民共和国成立70周年,由中央宣传部、中央党史和文献研究院等共同摄制了二十四集文献专题片《我们走在大路上》,全景式展现新中国风雨兼程、砥砺前行的伟大历程。下表摘引了一部分目录,根据所学判断,表中空白处应该是
第一集 | 新中国诞生 |
第二集 | 敢教日月换新天 |
第三集 |
|
第六集 | 激情燃烧的岁月 |
第七集 | 艰辛探索 |
第八集 |
|
第九集 | 改革春潮 |
A.改革开放谱新曲大业奠基 B.大业奠基伟大转折
C.伟大转折统一大业 D.大业奠基融入世界
11.1963—1973年,全世界 GDP 年平均增长率为 5.1%,世界贸易的年平均增长率达到 8.9%,推动其发展的原因有( )
①1947 年各缔约国达成《关税与贸易总协定》
②各国将发展社会福利与制定经济计划相结合
③科技进步推动新兴产业发展与传统产业升级
④发展中国家纷纷建立社会主义市场经济体制
A.①② B.③④ C.①③ D.②④
12.1908年汉口三怡钱庄因资金周转不灵而倒闭,欠下汇丰等外资银行200余万两白银。1909年在湖广总督及汉口商会担保下,汇丰银行与债务方及担保方签署了50万两白银借款合同。经多方努力,三怡钱庄逐渐走出困境。据此可知,当时( )
A.新商业经营模式作用突出 B.传统金融机构被银行取代
C.列强垄断了中国金融市场 D.中国的经济转型步履维艰
13.如表为巴西糖坊创办情况统计表(单位:家)这一现象
年份 | 1570 | 1600 | 1630 | 1711 |
数量 | 60 | 250 | 350 | 528 |
A.反映了巴西社会转型加速 B.冲破了葡萄牙的殖民控制
C.促使黑奴贸易的不断兴盛 D.冲击了巴西传统经济结构
14.15世纪末到16世纪中期,巴西的烟草、黄金、白兰地酒和兽皮等商品经圣多美、好望角运往亚洲;亚洲的纺织品和香料运抵圣多美后分销非洲、欧洲和美洲。这样葡萄牙人通过扩张活动建立了连接美洲、欧洲、非洲和亚洲的海上贸易网络和庞大的商业殖民帝国。材料反映了( )
A.世界市场的形成 B.世界联系的加强
C.海外扩张和掠夺 D.商品经济的发展
15.据估计1878年美国某市工业的资产为3600万关元,美头石油公司一家控制其中3300万元。1883—1890年,它的账面净资产从7200万美元增至上15亿美元。这反映了
A.资本家内部矛盾激化 B.美国新技术的推广较快 C.垄断利于生产力发展 D.美国重视发展石油工业
二、材料分析题
16.阅读材料,完成下列要求
材料一 1554年英国完成了第一个以入股形式进行海外殖民贸易的特许公司“莫斯科公司”。该公司成立当年,即进行航行白海的冒险尝试,要发现新的地区和岛屿,深入俄国内地。最初把整个公司的资本分为240股,每股25金镑,每人投资一部分,由6人分担风险。开始时规定,公司营业只限一次行程,每次远航归来,按股份分配所有的利润。并连股本一起发还。后来随着贸易活动的频繁和规模扩大,就把原来投入的股份全部或一部分留在公司,作下次航行使用。到1604年该公司股东增加到160人,15人董事管理整个业务。继之而起的,有1557年成立的西班牙公司、1579年成立的伊士特兰公司、1581年成立的勒凡特公司、1588年成立的几内亚公司,1600年又组织了东印度公司。这些贸易公司都是以股份制形式组建的,是英国向海外扩张殖民势力的工具。
材料二 1872年,洋务派创办了中国第一家股份制企业——轮船招商局。此外,洋务派在19世纪七八十年代的一批近代工矿、交通企业也相继采用了股份制。据统计,从1877年到1883年,先后有苏、皖、鄂、鲁、热、奉、直、滇、桂等省相继采用的纺织、煤炭、铜、银、金等行业中的19家企业采用公开招股形式,形成了中国股份制企业发展的一个高潮。总体看,晚清时期股份制企业数量并不是很多,且大多数采取“官督商办”的体制。
——摘编自朱荫贵《中国近代股份制企业的特点——以资金运行为中心的考察》
(1)根据材料一并结合所学知识,分析16至17世纪英国股份制公司兴起的背景。
(2)根据材料二并结合所学知识,指出与英国相比,中国近代股份制企业起步的特点。
17.阅读材料,完成下列要求。
材料一 唐朝开元初年,长安有许多外国商人从事贸易活动,各种商品琳琅满目。有个名叫三卫的人来到长安卖绢,“后数日,有白马丈夫来买,直还二万,不复踌躇,其钱先已锁在西市”。长安富商窦义经常施钱给胡人米亮,并将钱存在西市柜坊。当他听米亮说崇贤里有小宅出售时,窦义在“西市柜坊锁钱盈余,即依值出钱市之”。
——摘编自《广异记》《乾馔子》等
材料二
时间 | 国家 | 事件 |
1845年 | 英国 | 丽如银行在香港和广州设立分行,两年后在香港发行钞票,第一批外国纸币在中国开始流通 |
1848年 | 英国 | 丽如银行在上海增设分行 |
1857年 | 英国 | 麦加利银行(香港称渣打银行)在上海设立分行,其业务以存款、放款、汇兑为主,并发行钞票 |
1864年 | 英国 | 开办汇丰银行,总行设在香港,是第一家总行设在中国的外商银行,1865年在上海设立分行,随后又在中国许多城市设立分行 |
1897年 | 清朝 | 中国通商银行是中国第一家新式银行。其组织制度和经营管理办法模仿汇丰银行,并聘外国人担任“大班",执掌业务和行政大权 |
1889年 | 德国 | 开办德华银行,总行设在上海,并在青岛、济南、天津、汉口、北京等地设有分行。该行曾在中国发行银两票和银元票,并参加帝国主义对华货款的银行团 |
1893年 | 日本 | 横滨正金银行作为执行日本政府政策的工具陆续在上海、天津、汉口、北京、营口、大连、铁岭、长春等地设立分支机构 |
1899年 | 法国 | 东方汇理银行上海设分行,以后又陆续在广州、梧州、天津、北京、汉口等地设立分行 |
——根据钱亦石《近代中国经济史》编制
(1)根据材料一,概括唐朝开元年间长安城市商业发展的主要特点。
(2)根据材料二并结合所学知识,分阶段评析近代前期中国银行业的发展及反映的问题。
参考答案:
1.A2.B3.B4.C5.B6.B7.B8.B9.A10.B11.C12.A13.D14.B15.C
16.(1)背景:资本主义兴起与发展(或资本原始积累的需要);文艺复兴提倡人文主义;新航路开辟;殖民扩张和海外贸易兴起;贸易活动频繁、规模扩大。
(2)特点:借鉴西方经验;政府主导;以“求富”为目的;官僚地主阶级推动;采用“官督商办”形式;集中在工矿、交通运输业。
17.(1)特点:长安成为全国的商业中心和国际商业都市;商贸活动频繁,商品种类繁多;已有银行的雏形——柜坊。
(2)评析:中国近代银行业出现于鸦片战争之后,英国具有明显的优势;反映出英国是侵华的急先锋。19世纪末,近代中国新式银行开始创办,反映出近代中国银行业起步晚、“中体西用”是思想主流等史实。德国、法国、日本先后在中国创办银行和分行,经济侵略走向联合;反映了列强掀起瓜分中国的狂潮,民族危机严重的时代特点。
高中历史第三单元 商业贸易与日常生活第8课 世界市场与商业贸易习题: 这是一份高中历史第三单元 商业贸易与日常生活第8课 世界市场与商业贸易习题,共13页。试卷主要包含了单选题,材料分析题等内容,欢迎下载使用。
第8课 世界市场与商业贸易 暑假作业--2022-2023学年高中历史统编版(2019)选择性必修2经济与社会生活: 这是一份第8课 世界市场与商业贸易 暑假作业--2022-2023学年高中历史统编版(2019)选择性必修2经济与社会生活,共8页。试卷主要包含了《郭嵩焘奏稿》,阿萨·勃里格斯说,1880年代初,上海开始股票热等内容,欢迎下载使用。
选择性必修2 经济与社会生活第7课 古代的商业贸易达标测试: 这是一份选择性必修2 经济与社会生活第7课 古代的商业贸易达标测试,共6页。试卷主要包含了单选题,材料分析题等内容,欢迎下载使用。

