2022-2023学年湖北省荆门市龙泉中学高考模拟考地理试题含解析
展开
这是一份2022-2023学年湖北省荆门市龙泉中学高考模拟考地理试题含解析,共15页。试卷主要包含了选择题,非选择题等内容,欢迎下载使用。
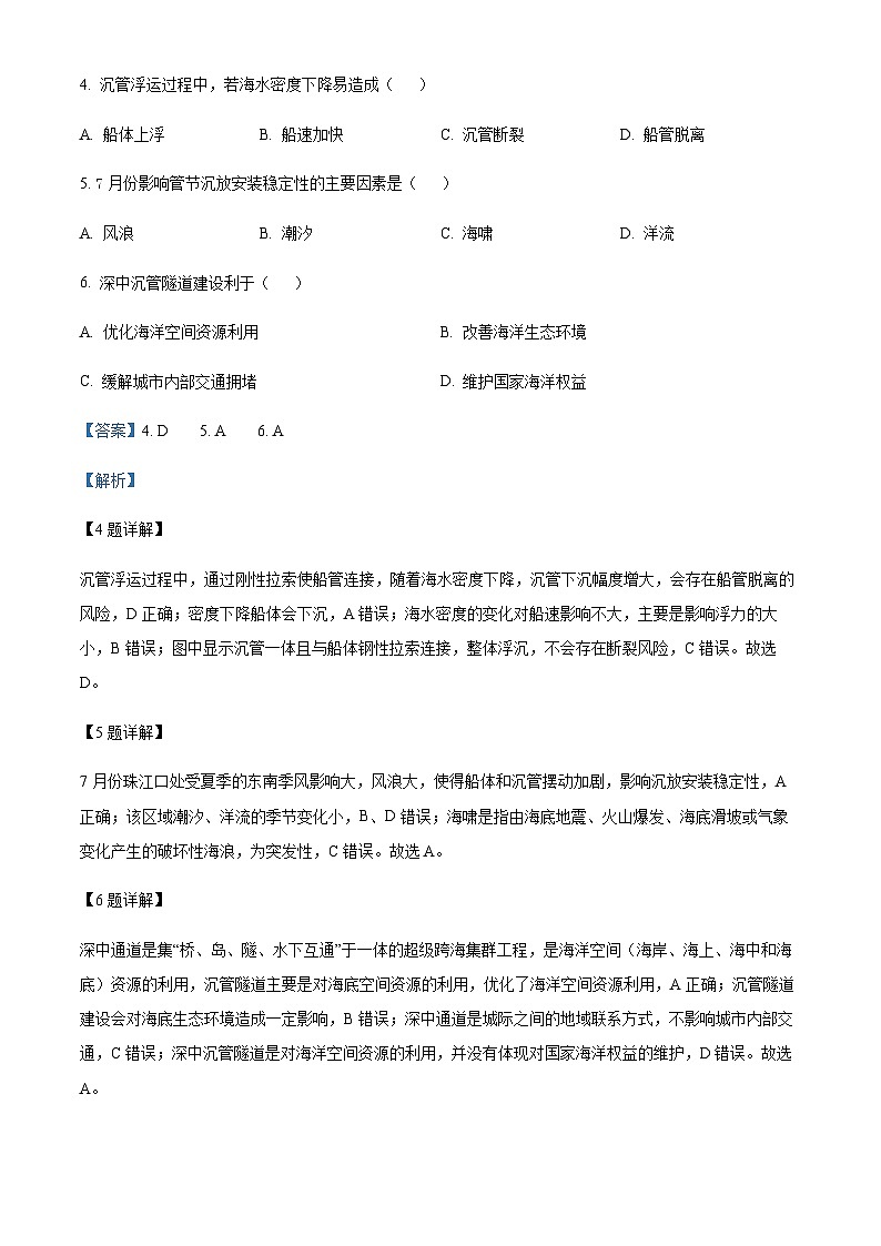
2023年龙泉中学高考模拟考试高三地理试卷一、选择题:本题共15小题,每小题3分,共45分。在每小题给出的四个选项中,只有一项是符合题目要求的。葑田是在湖沼中用木桩作架,挑选荪根等水草与泥土排和,摊铺在架上,种植稻谷,亦称架田(下图)。葑田在水面飘浮,随水高下,不致淹没。历史时期葑田盛行,宋以后逐渐消亡。据资此完成下面小题。 1. 葑田曾大量分布于( )A. 西北地区 B. 华北地区 C. 东北地区 D. 江南地区2. 古代农民建设葑田充分考虑了当地( )①生态效益②水位变化③水域面积④建设材料A. ①②③ B. ①③④ C. ②③④ D. ①②④3. 历史时期葑田开发的意义( )A. 利用水面,扩大耕地面积 B. 漂浮水面,减轻旱涝影响C. 漂浮水面,便于农田运输 D. 净化水质,级解水体污染【答案】1. D 2. C 3. A【解析】【1题详解】根据材料中葑田的概念,葑田的形成主要分布在湖沼,水草丰富,主要作物为水稻,独特的农业耕作技术体现了古代人民在农业生产上的智慧。以此判断主要分布在古代水网密集的江南地区,D正确,西北地区、华北地区以灌溉农业、旱地为主,AB错误;东北地区古代开发程度较低,C错误。故选D。【2题详解】结合材料中葑田主要分布在湖沼水面,多选择建设在水域面积广阔;具有随水漂浮、高下特点,方便克服水位变化带来的危害;建设过程就地取材,减少成本,②③④正确;葑田建设主要利用水域对农业的开发,对当地的生态效益有一定影响,不作为早期葑田建设的考虑内容,①错误,C正确,ABD错误。故选C。【3题详解】历史时期由于江南地区人多地少,利用水面种植,扩大了耕地面积,是最主要的开发意义,A正确。虽然葑田随水高下,灾年可旱涝保收,在天气变化中也可将葑田进行活动运移,但都不是早期开发的重要意义,BC错误。过度开发会造成水体富营养化,水质变差,泥沙淤积,D错误。故选A。【点睛】影响农业区位的因素分为自然条件和社会经济因素。自然条件包括,气候(热量,光照,水分,昼夜温差),水资源,地形,土壤;社会经济因素包括,市场需求,交通,国家政策,农业生产技术,劳动力。深中(深圳至中山)沉管隧道采用一体船进行浮运安装,浮运时船管间使用刚性拉索连接。图为沉管及一体船连接断面示意图。据此完成下面小题。4. 沉管浮运过程中,若海水密度下降易造成( )A. 船体上浮 B. 船速加快 C. 沉管断裂 D. 船管脱离5. 7月份影响管节沉放安装稳定性的主要因素是( )A. 风浪 B. 潮汐 C. 海啸 D. 洋流6. 深中沉管隧道建设利于( )A. 优化海洋空间资源利用 B. 改善海洋生态环境C. 缓解城市内部交通拥堵 D. 维护国家海洋权益【答案】4. D 5. A 6. A【解析】【4题详解】沉管浮运过程中,通过刚性拉索使船管连接,随着海水密度下降,沉管下沉幅度增大,会存在船管脱离的风险,D正确;密度下降船体会下沉,A错误;海水密度的变化对船速影响不大,主要是影响浮力的大小,B错误;图中显示沉管一体且与船体钢性拉索连接,整体浮沉,不会存在断裂风险,C错误。故选D。【5题详解】7月份珠江口处受夏季的东南季风影响大,风浪大,使得船体和沉管摆动加剧,影响沉放安装稳定性,A正确;该区域潮汐、洋流的季节变化小,B、D错误;海啸是指由海底地震、火山爆发、海底滑坡或气象变化产生的破坏性海浪,为突发性,C错误。故选A。【6题详解】深中通道是集“桥、岛、隧、水下互通”于一体的超级跨海集群工程,是海洋空间(海岸、海上、海中和海底)资源的利用,沉管隧道主要是对海底空间资源的利用,优化了海洋空间资源利用,A正确;沉管隧道建设会对海底生态环境造成一定影响,B错误;深中通道是城际之间的地域联系方式,不影响城市内部交通,C错误;深中沉管隧道是对海洋空间资源的利用,并没有体现对国家海洋权益的维护,D错误。故选A。【点睛】海洋空间资源是指与海洋开发利用有关的海岸、海上、海中和海底的地理区域的总称。将海面、海中和海底空间用作交通、生产、储藏、军事、居住和娱乐场所的资源。为激发城市夜间活力,培育新的消费热点,重庆市万州区陈家坝街道决定在江南新区CBD区域建设夜市步行街(下图)。据此完成下面小题。7. 重庆市万州区陈家坝街道建设夜市步行街可以( )A. 提高生产效率 B. 增加就业岗位C. 优化城市布局 D. 改善城市交通8. 设立夜市步行街后,工作量会大幅增加的公共部门或公共服务业有( )①金融服务业②城市管理部门③环境卫生部门④旅游业A. ①③ B. ①④ C. ②③ D. ②④9. 夜市步行街的建设,使城区原先分散经营的大量摊贩集聚夜市,可以( )A. 减少经营竞争 B. 降低摊位租金C. 加剧交通拥堵 D. 扩大服务范围【答案】7. B 8. C 9. D【解析】【7题详解】根据材料信息可知,为激发城市夜间活力,培育新的消费热点,重庆市在CBD区建立夜市步行街,在一定程度上来讲,夜市步行街可以增加就业岗位,增加经济收入,B正确;步行街的建设对提高生产效率,优化城市布局,改善城市交通影响较小,排除ACD。故选B。【8题详解】根据材料信息可知,在CBD区域建设夜市步行街会对城市管理部门,环境卫生部门增加工作量,②③正确;夜市步行街对金融服务业影响较小,对旅游业有所促进但影响较小,排除①④。故C正确。【9题详解】根据材料信息可知,夜市步行街的建设使城区原先分散经营的大量摊贩集聚夜市,在一定程度上形成集聚效应,可以扩大服务范围,D正确;但不同摊位集聚于夜市,在一定程度上会增加经营竞争,摊位租金有所提高,排除AB;夜市步行街建在小的道路两旁,对城市交通影响较小,排除C。故选D。【点睛】城市功能区主要有商业区,住宅区和工业区。影响城市功能区分布的因素包括地租水平、交通通达度、历史文化、宗教等,其中影响功能区分布最主要的因素在于地租水平的高低,即不同功能区付租能力的大小。城市功能区的调整跟当地经济发展水平,政策等因素息息相关。成都地区位于四川盆地西部,是一个多夜雨的地区。该地夜雨现象的形成不仅与地形因素密切相关,还受到大尺度空气运动的影响。图为某年7月17日该地夜雨时垂直螺旋度等值线剖面图,垂直螺旋度能够反映大气在垂直方向上的运动特征,正值为上升运动,负值为下沉运动。据此完成下面小题。 10. 图中易出现夜雨的地点是( )A. 甲 B. 乙 C. 丙 D. 丁11. 此时( )A. 坡前东侧地面受热,气流上升 B. 山坡比坡前地面同高度气温低C. 山坡大气层结稳定,天气晴好 D. 山顶近地面气流受热辐合上升12. 本次夜雨形成得益于该地东南侧的副热带高压,其边缘气流使该地( )A. 水汽增加 B. 气温降低 C. 凝结核增加 D. 大气稳定【答案】10. C 11. B 12. A【解析】【10题详解】根据图中垂直螺旋度显示的运动特征可看出,丙处大气以上升运动为主,气流上升易冷却凝结形成降水,C正确;甲、乙、丁处大气以下沉运动为主,不易形成降水,ABD错误。故选C。11题详解】图中显示山坡乙处气流下沉,夜间坡面降温比同高度大气降温快,温度低,B正确;夜间为地面散热过程,A错误;图中显示山坡处气流下沉,层结不稳定,C错误;山顶甲处近地面降温快,气流下沉,D错误。故选B。【12题详解】该地东南侧大气湿度大,为高压中心,水平气流顺时针辐散,为该地带来大量水汽,气流上升凝结形成降水,A正确,B、D错误;副热带高压带来的气流不会增加凝结核,C错误。故选A。【点睛】形成降水的条件有:充足的水汽;使气块能够抬升并冷却凝结;较多的凝结核。土壤团聚体是土壤的一种结构,有外力作用、自然胶结和根系发育等多种形成原因,对土壤的各种理化性质有重要影响。山东省盐碱地分布广泛,严重影响了当地的农业发展。不同土地利用方式(耕地、林地、草地)对滨海盐碱土基本理化性质和团聚体结构等有不同的改良效果。下图示意山东省某土壤盐碱化地区。研究表明,该地区草地土壤团聚体结构发育程度远高于林地,而耕地与草地基本持平。完成下面小题。13. 图示阴影区土壤盐碱化的主要成因是( )A. 海水渗入 B. 农业活动 C. 水分蒸发 D. 河流影响14. 影响该土壤盐碱化地区草地和林地土壤中团聚体含量差别的主要因素是( )A. 地表植被覆盖率 B. 群落内生物量 C. 土壤盐碱化程度 D. 植物根系形态15. 该土壤盐碱化地区耕地土壤团聚体结构发育程度与草地持平,主要是因为( )A. 耕作活动频繁 B. 有机质含量高 C. 地下生物量大 D. 土壤含水量大【答案】13 A 14. D 15. A【解析】【13题详解】华北平原地区土壤盐碱化形成有多种原因,包括自然蒸发、不合理农业活动和海水入侵等,在不同区域由不同因素占主导。由图可知,该区域位于河流下游滨海地区,易受海水渗入影响,形成盐碱化土壤,A正确,BCD错误;故选A。【14题详解】由材料可知,该地区草地土壤团聚体结构发育程度远高于林地,植被覆盖率并不直接影响土壤形成团聚体结构,A错误;植物群落内生物量和土壤盐碱化程度(土壤中盐分含量)对土壤形成团聚体结构并无特殊影响,BD错误;根系发育是影响土壤形成团聚体结构的重要因素,草地植物量大、根系密度大,互相纠缠成片发育,有利于形成土壤团聚体,D正确;故选D。【15题详解】该地区在翻耕、施肥等耕作活动的共同影响下,耕地土壤团聚体结构发育程度较好,A正确;耕地中农作物成熟后被收割而非归还土壤,相比草地,耕地土壤中有机质含量较低,地下生物量较小,BC错误;土壤含水量对土壤团聚体结构的直接影响较小,D错误;故选A。【点睛】盐碱化的成因:1、气候因素。2、由地下水向上运动时从地表下层带到地表来的。3、地貌因素,特别是盆地、洼地等低洼地形有利于水、盐的汇集。4、母质对盐渍土形成上的影响。二、非选择题:本题共3小题,共55分。16. 阅读图文材料,回答下列问题我国西南某岩溶山区多发育“U”型岩溶槽谷地貌,地势高差大。近年来,随着城镇化的发展,该山区耕地“非粮化”问题突出,按用途可分为种植非粮作物、撂荒、生态修复、休耕等四种类型。经调查,谷底耕地的“非粮化”主要是种植非粮作物。下图示意该山区“U”型岩溶槽谷地貌。
(1)说明该山区耕地“非粮化”问题突出的原因。(2)分析谷底耕地的“非粮化”主要种植非粮作物的原因。(3)若该地区为保障粮食安全促使耕地“趋粮化”发展,请提出你建议。【答案】(1)耕地破碎且坡度大,不适宜耕种;城镇化进程推进,农村劳动力流失,导致撂荒;种植经济作物经济效益高;该地生态环境脆弱,部分耕地退耕还林还草,转为生态修复用地;农民种植理念转变,休耕土地增加。 (2)谷底土地肥沃,灌溉水源充足,自然条件优越,利于种植;非粮食作物经济效益高,利于增加收入;谷底交通便利,有利于农产品外运。 (3)完善粮食种植政策,为种粮提供财政补贴;加大技术投入,提高粮食作物产量;鼓励粮食作物与经济作物轮换种植;运用卫星遥感等现代信息技术,加强耕地用途情况监测等。【解析】【分析】本题以“非粮化”为材料,设置3道小题,涉及耕地、粮食安全等相关知识点。考查学生获取和解读地理信息、调动和运用地理知识的能力,体现区域认知、综合思维的学科素养。小问1详解】我国西南某岩溶山区应该是喀斯特地貌,地表崎岖,耕地破碎且坡度大,不适宜耕种;近年来,随着城镇化的发展,人口迁入城市,导致农村劳动力流失,导致撂荒;种植非粮作物如种植经济作物经济效益高,经济收入高;岩溶山区生态环境脆弱,部分耕地退耕还林还草,转为生态修复用地,利于生态环境恢复;农民种植理念转变,为恢复土壤肥力休耕土地增加。【小问2详解】谷底耕地土壤深厚、土地肥沃,有河流,灌溉水源充足,自然条件优越,利于种植;谷底耕地种植非粮食作物价格高,经济效益高,利于增加收入;谷底地形平坦,交通便利,有利于农产品外运。【小问3详解】该地区为保障粮食安全,促使耕地“趋粮化”发展,可以完善粮食种植政策,出台优惠政策,为种粮提供财政补贴;发展农业科技,加大技术投入,提高粮食作物产量;鼓励粮食作物与经济作物轮换种植,增加经济收入;运用卫星遥感等现代信息技术,加强耕地用途情况监测,保持粮食用地规模等。17. 阅读图文资料,完成下列要求。生物避难所通常是指在气候变恶劣的条件下动植物能够存活的区域。生物避难所能在冰期保护原有及迁入物种免遭劫难,受保护物种在冰期后以此为起点,借风力、流水、动物等媒介扩散并演化出亚种和新物种。第四纪冰期长白山和朝鲜半岛是温带针阔混交林最重要的两个避难所。图示意中国东北温带针阔混交林植物的避难所与扩张路线。(1)简述第四纪冰期温带针阔混交林树种可以在山东半岛、辽东半岛和朝鲜半岛之间扩散的有利条件。(2)分析温带针阔混交林在第四纪冰期由长白山大规模向朝鲜半岛扩散的原因。(3)第四纪冰期结束后,温带针阔混交林树种多样性显著提高,对此作出合理解释。【答案】(1)第四纪冰期时海平面降低,山东半岛、辽东半岛和朝鲜半岛陆地相连(渤海湾及中国东部沿海陆地裸露),三地相距较近;半岛之间地形较平坦,没有高大山脉阻隔。 (2)第四纪冰期时气温降低,植被向更温暖的低纬度扩散。朝鲜半岛面积较大、地形多样,生长空间广阔;长白山脉阻挡冬季风南下,朝鲜半岛受寒潮影响小;朝鲜半岛与长白山相距较近且位于冬季风的下风向。 (3)第四纪冰期时不同的避难所存在环境差异,分化出不同的树种;第四纪冰期结束后,气温升高,风力、流水、动物等扩散媒介更为活跃,有利于物种演化和扩散;第四纪冰期结束后,水热条件改善,适合更多树种生存和演化。【解析】【分析】本题以东北温带针阔叶林生物避难所为材料设计试题,涉及自然环境整体性,区域自然地理特征等相关内容,考查学生综合分析能力,迁移应用能力,综合思维素养。【小问1详解】结合所学知识,第四纪冰期时,全球气温下降,结冰现象明显,导致海平面降低,而图中山东半岛,辽东半岛和朝鲜半岛陆地相连,沿海地区陆地裸露,三个地区相距较近,使得温带针阔混交林在三个半岛之间进行扩散;同时,山东半岛,辽东半岛和朝鲜半岛地势均较为平坦,没有高大山脉阻挡,使得树种有利于在三个半岛内部扩散。【小问2详解】根据所学知识,第四纪冰期时气温下降,使得温带树种向低纬度进行扩散,而朝鲜半岛面积较大,地形多样,生产空间广阔;同时,长白山脉在一定程度上阻挡了冬季风的南下,有利于提高温度,使朝鲜半岛受冬季风影响较小,温度较高,适宜温带树种生长;同时,朝鲜半岛与长白山距离相近,且位于冬季风的下风向,有利于树种向其扩散。【小问3详解】结合所学知识第四纪冰期结束后气温升高,水热条件得以改善,适合多种植物恢复生长,使得温带针阔混交林树种多样性提高;在第四纪冰期时,由于存在不同的避难所,环境差异较大,分化出不同数种,多样性有所增加;第四纪冰期结束之后,风力,流水,动物等媒介扩散较为活跃,有利于物种向外扩散。18. 阅读图文资料,完成下列要求。生态需水量是指某一个特定区域内生态系统的需水量。若流域河道内可下泄的生态水量大于生态需水量,则表明生态需水有盈余;反之,则亏缺。永定河(下图)为京津冀区域重要水源涵养和生态保护的廊道。上世纪70年代以后,由于气候及上游截流,三家店拦河闸以下经常处于缺水状态(下表)。近几年随着流域生态水量的调度,永定河逐渐恢复生机,京津冀协同发展在生态环境领域成效显著。三家店拦河闸某时期观测水量(单位:108m³)拦河闸频率天然径流量生态需水量可下泄生态水量亏缺量三家店多年平均14.43 1.311.2975%年份11.26 1.995%年份6.740.17 (1)结合材料,计算表中空缺处的数据。____、____、____(2)为构建永定河绿色生态廊道,在其修复治理过程中,某专家给相关部门提交了永定河生态水量调配建议的提案。结合相关资料,补写完善该专家的提案。(要求:补写全面,思维清晰,表述准确)关于永定河生态水量调配的建议【案由】永定河作为京津冀区域重要的水源涵养区、生态屏障和生态廊道,目前____【建议】(一)生态水量调配思路针对永定河流域水资源特点、经济社会发展用水需求以及河湖生态功能要求,按照适当____充分利用引黄水量和非常规水源的原则,在合理调拉河道外用水需求的前提下,合理安排生活、生产和生态用水。(二)生态水量调配措施1.管理措施:成立统一的管理机构,科学合理地进行水资源的统筹规划分配,既要兼顾永定河流域生态用水,也要保证生产、生活用水。2.工程措施:____3.技术措施:____4.生物措施:因地制宜进行全流城生态修复,涵养水源,调节永定河水量。通过本挺案建议的实施,可使永定河河道外经济社会用水和河道内生态用水关系趋于协调,保障京津算地区的生态环境安全。提案人:×××联系方式:×××日期:×××年5月20日 【答案】(1) ①. 2.6 ②. 0.7 ③. 2.43 (2) ①. 存在生态需水的亏缺情况,制约了京津冀地区经济社会的健康发展 ②. 削减地表水开发利用量、控制地下水开采量 ③. 修建引水工程、跨流域调水工程,缓解永定河缺水问题;修建治污工程,治理污染,提高水资源利用率 ④. 推广节水技术,在工农业生产中提高水资源利用率;发展治污技术,提高水资源污染治理水平,促进水资源循环利用【解析】【分析】本题以永定河的基本情况为材料,涉及生态需水量的基本概念、生态水量调配措施,考查学生提取关键信息和总结的能力,培养学生的人地协调观。【小问1详解】根据材料,“若流域河道内可下泄的生态水量大于生态需水量,则表明生态需水有盈余;反之,则亏缺”可知生态需水量-可下泄生态水量=亏缺量,根据多年平均可下泄生态水量和平均亏缺量可以计算出生态需水量为1.31+1.29=2.6;75%年份的可下泄生态水量=生态需水量-亏缺量=2.6-1.9=0.7;95%年份亏缺量=生态需水量-可下泄生态水量=2.6-0.17=2.43。【小问2详解】根据表格和材料,三家店拦河闸以下经常处于缺水状态,永定河作为京津冀重要的水源涵养区、生态屏障和生态廊道,目前存在生态需水的亏缺情况,制约了京津冀地区经济社会的健康发展。永定河是北京重要的水源地,也是城市的主要输水通道,随着社会经济的发展,需水量逐年增加,永定河流域内的水逐年减少,所以要针对永定河流域水资源特点、经济社会发展用水需求以及河湖生态功能要求,按照适当削减地表水开发利用量、控制地下水开采量,充分利用引黄水量和非常规水源的原则,在合理调拉河道外用水需求的前提下,合理安排生活、生产和生态用水。水资源不足的工程措施有修建引水工程,调节水资源时间分布不均、跨流域调水工程,缓解水资源空间分布不均,缓解永定河缺水问题;永定河缺水的原因还包括对水资源的污染和浪费,因此要修建治污工程,治理污染,可以缓解水资源的污染问题,提高水资源利用率;技术措施可推广节水技术,在工农业生产中提高水资源利用率,可以减少对水资源的浪费;发展治污技术,提高水资源污染治理水平,可以极大的减少工农业生产对水资源的污染,促进水资源循环利用,减少对永定河的开采使用等。
相关试卷
这是一份湖北省荆门市2022-2023学年高二下学期期末地理试题,共7页。试卷主要包含了冰雹形成的必备条件有等内容,欢迎下载使用。
这是一份2022-2023学年天津市耀华中学高考第二次模拟考试地理试题含解析,共18页。试卷主要包含了单项选择题,综合题等内容,欢迎下载使用。
这是一份2022-2023学年湖北省黄冈中学高三下学期5月第二次模拟考试地理试题含解析,共15页。试卷主要包含了选择题,综合题等内容,欢迎下载使用。

