河南省平顶山市2022-2023学年数学四年级第二学期期末综合测试试题含解析
展开
这是一份河南省平顶山市2022-2023学年数学四年级第二学期期末综合测试试题含解析,共11页。试卷主要包含了用心思考,我会选,认真辨析,我会判,仔细观察,我会填,认真细致,我会算,动手操作,我能行,生活问题,我会解等内容,欢迎下载使用。
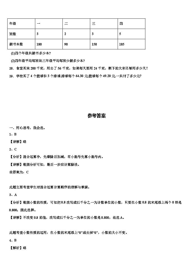
河南省平顶山市2022-2023学年数学四年级第二学期期末综合测试试题一、用心思考,我会选。1.米用小数表示是( )米.A.0.17 B.0.017 C.0.00172.计算1740÷(944×5﹣4700),最后一步计算( )A.减法 B.乘法 C.除法3.不改变0.8的值,把它改写成以千分之一为计数单位的小数是( )。A.0.800 B.0.80 C.0.08 D.0.0084.42×99+42=42×(99+1)是应用了( )A.乘法结合律 B.乘法分配律 C.乘法交换律5.一个直角三角形中的一个锐角是另一个锐角的2倍,则这个三角形中最小锐角是( )A.450° B.30° C.25°二、认真辨析,我会判。6.加上或去掉小数点后面的零,小数大小不变。(______)7.85.7-(15.7-4.8)=85.7-15.7+4.8。(______)8.3.68平方米=3平方米6平方分米8平方厘米。 (___)9.加法只能用加法验算,减法只能用减法验算。(________)10.根据不同的对称轴,可以画出不同的轴对称图形。(______)三、仔细观察,我会填。11.王琼3次跳绳成绩分别是58下、64下、70下,3次平均成绩是(_____)下。12.如果,那么(________)。13.如图1,在直角三角形中,其中一个内角是40°,另一个内角∠1=_____,如图2,在等腰三角形中,顶角是40°,∠2=_____.14.笼内有鸡兔若干只,共有35个头,94只脚,则鸡有(________)只,兔有(________)只。15.0.9905保留两位小数是(______);保留三位小数是(______)。16.把1,2,3,4,7五个数字填入下面的括号,使等式成立。(________).(________)+(________).(________)=(________)17.把12+4=16,16×2=32,64÷32=2,这3个算式整理成综合算式是(________)。18.一个三角形的两个内角分别是35度,这个三角形按角分是(________)三角形。四、认真细致,我会算。19.直接写得数。150×3= 90×70= 210-90= 50×210= 4600000=( )万0×38= 60×50= 12×500= 125×24= 5200000000=( )亿 20.用竖式计算。750×23= 403×93= 185×58= 850×60= 21.计算下面各题。 五、动手操作,我能行。22.画一个其中有两条边长为2厘米的直角三角形。23.请在方格纸上画出下面物体的正面、上面、右面图形。24.在下面的方格中分别画出左图从前面、上面、左面看到的图形。六、生活问题,我会解。25.100千克小麦可以磨85千克面粉,1千克小麦可以磨多少千克面粉?1000千克小麦可以磨多少千克面粉?26.甲、乙两辆汽车同时从两地相对开出,甲车每小时行58千米,乙车每小时行65千米,经过2小时两车还相距102千米。两地相距多远?(提示:有几种情况出现呢?)(6分)27.下面是红旗小学一到四年级向灾区捐书情况统计表。年级一二三四班数3235捐书本数18090150185 (1)四个年级共捐书多少本? (2)四年级平均每班比三年级平均每班少捐多少本?28.食堂买来200千克,用去了56千克,如果每天要用24千克,剩下的大米还够用多少天?29.学校买了4个篮球和3个排球,排球每个64.30元,篮球每个49.20元,一共付了多少元?
参考答案 一、用心思考,我会选。1、B【详解】略2、C【分析】混合运算中,先乘除后加减,有小括号先算小括号内。【详解】根据分析可知,最后一步应计算除法。故答案为:C 此题主要考查学生对混合运算计算顺序的理解与掌握。3、A【分析】根据小数的性质,可知把0.8改写成以千分之一为计数单位的小数,只要在小数0.8的末尾添上两个0即是0.800;据此选择。【详解】不改变0.8的值,改写成以千分之一为单位的小数是0.800,故选A。 此题考查小数性质的运用:在小数的末尾添上“0”或去掉“0”,小数的大小不变。4、B【解析】略5、B【分析】三角形的内角和为180度,已知是一个直角三角形,所以有一个内角为90度,所以另外两个内角的和为90度,因为一个锐角是另一个锐角的两倍,所以最小的锐角为90÷3=30度。【详解】根据分析,90÷3=30(度)故答案为:B 此题主要考查学生对三角形内角和的认识与应用。 二、认真辨析,我会判。6、×【分析】小数的性质:在小数的末尾加上或去掉零,小数大小不变。【详解】加上或去掉末尾的零,小数大小不变,但意义发生了变化。故答案为:× 此题是一个易错题,末尾与小数点后面表示的意思不同。7、√【分析】在加减混合运算中,添括号或去括号时要注意括号前面的符号,如果是加号,括号里面的运算符号不变;如果是减号,括号里面加变减,减变加,据此可解此题。【详解】85.7-(15.7-4.8)=85.7-15.7+4.8,所以判断正确。 本题考查了添括号或去括号时符号的变化,括号前是加号运算符号不变,括号前是减号,要变号。8、╳【解析】略9、×【分析】根据加法、减法之间的关系,加法的验算方法有两种,一个加数=和-另一个加数,也可以运用加数交换验算;减法的验算方法有两种,减数+差=被减数,被减数-差=减数。【详解】加法的验算方法:①一个加数=和-另一个加数。②也可以运用加数交换验算。减法的验算方法有两种:①减数+差=被减数,②被减数-差=减数。所以加法、减法的验算都有两种,原题说法错误。故判断错误。 本题考查加减法验算的认识,根据加减法和各部分的的关系即可解答。10、√【分析】如果沿某条直线对折,对折的两部分是完全重合的,那么就称这样的图形为轴对称图形,这条直线叫做这个图形的对称轴。【详解】根据不同的对称轴,可以画出不同的轴对称图形。确实可以画出不同的轴对称图形,可以在草稿纸上尝试画一画。故答案为:√ 从题意可知考查的是轴对称图形的定义,根据定义解题即可。 三、仔细观察,我会填。11、64 【解析】略12、900【分析】运用乘法的交换律和结合律进行计算。【详解】(A×3)×(B×2)=A×3×B×2= A×B×3×2=(A×B)×(3×2)=150×6=900 本题运用的是乘法交换律、结合律及简便运算。13、50° 70° 【解析】(1)90°﹣40°=50°答:∠1是50°.(2)(180°﹣40°)÷2=140°÷2=70°答:∠2是70°.故答案为:50°,70°.14、23 12 【分析】35个头就表示一共有35只动物。假设35只动物全部为鸡,则共有35×2只脚,比94只脚少94-35×2只脚。一只鸡比一只兔子少4-2只脚,所以兔子有(94-35×2)÷(4-2)只。再用35减去兔子的数量即为鸡的数量。【详解】(94-35×2)÷(4-2)=(94-70)÷2=24÷2=12(只)35-12=23(只)所以鸡有23只,兔子有12只。故答案为:23;12。 此题属于鸡兔同笼问题,解这类题的关键是用假设法进行分析,进而得出结论。15、0.99 0.991 【分析】保留两位小数也就是省略百分位后面的尾数,保留三位小数也就是省略千分位后面的尾数,并对省略尾数最高位进行“四舍五入”,据此即可解答。【详解】0.9905保留两位小数是0.99;保留三位小数是0.991。故答案为:0.99,0.991。 本题主要考查学生对“四舍五入法”求小数近似数方法的掌握和灵活运用。16、1 3 2 7 4 【分析】根据题意,两个小数相加得数为一个整数,考虑小数部分相加为10,有:3+7=10;又因为1+2=3,3+1=4。由此填写。【详解】根据题意,等式为:1.3+2.7=4故答案为:1;3;2;7;4。【点评】本题主要考查小数加法,关键利用3+7=10,找到突破口。17、64÷[(12+4)×2]【分析】12+4=16,16×2=32,64÷32=2,先求12+4的和,再求和乘以2的积,最后用64除以所得的积,据此即可解答。【详解】根据分析列综合算式为:64÷[(12+4)×2]。故答案为:64÷[(12+4)×2]。 解决这类题目,要分清楚先算什么,再算什么,哪些数是运算出的结果,这些数不要在算式中出现。18、钝角【分析】根据三角形的分类和定义可知,一个三角形的一个内角的读数大于90度,这个三角形按角分是钝角三角形。【详解】两个内角都为35°,那么第三个内角为:180°-35°×2=180°-70°=110°一个三角形的一个内角的度数为110°,这个三角形按角分是钝角三角形。故答案为:钝角。 此题考查钝角三角形的基本特征,理解三角形按角度怎么分类是解题的关键。 四、认真细致,我会算。19、450;6300;120;10500;460;0;3000;6000;3000;52【分析】因数末尾有0的乘法:先把0前面的数相乘,然后看因数的末尾一共有几个0,就在乘得的数的末尾添写几个0;根据乘法的意义,0和任何数相乘都得0;把4600000,改写成用“万”作单位的数,把个级里4个0去掉同时在后面写上“万”字;把5200000000,改写成用“亿”作单位的数,把个级和万级里8个0去掉同时在后面写上“亿”字;其它算式按照数的四则运算的方法,计算得解。【详解】150×3=450;90×70=6300;210-90=120;50×210=10500;4600000=(460)万;0×38=0;60×50=3000;12×500=6000;125×24=3000;5200000000=(52)亿。故答案为:450;6300;120;10500;460;0;3000;6000;3000;52。 此题考查看算式直接写得数以及整数的改写方法。要根据数据和运算符号的特点,灵活选用简便的方法进行口算。 20、17250;37479;10730;51000【分析】三位数乘两位数,先用两位数的个位数字乘三位数,再用两位数的十位数字乘这个三位数,据此来计算。【详解】750×23=17250 403×93=37479 185×58=10730 850×60=51000 考查学生对于两位数乘三位数的竖式计算的掌握情况。 21、20.28;14.45;1995;3【分析】根据小数加减法和整数四则混合运算的法则计算即可。【详解】15-2.32+7.6=12.68+7.6 =20.289.8+12.82-8.17=22.62-8.17=14.45 64+75÷15×27=64+5×27=64+135=199(575-255)÷(18+46)=320÷64=5216÷[12×(57-51)]=216÷[12×6]=216÷72=3 在整数四则混合运算中既有中括号又有小括号的,要先计算小括号里面的,再计算中括号里面的,最后算括号外面的。 五、动手操作,我能行。22、【分析】因为三角形有两条边长为2厘米且是直角三角形,那么为2厘米的边只能是直角边。【详解】画图如下: 确定2厘米的边是两条直角边,作图即可。23、【分析】从正面能看到4个面,从上面能看到5个面,从右面能看到3个面。【详解】如图: 考查学生对几何体的三视图的掌握情况。24、【分析】题目给出的图形从前面看,是两行,下面一行是3个正方形,上面一行是1个正方形,且靠左;从上面看是两行,上面一行是3个正方形,下面一行是1个正方形,且在中间;从左面看是两行,下面一行是2个正方形,上面一行是1个正方形,且靠左。【详解】 本题考查了从不同的方向观察物体,需要学生有较强的空间想象和推理能力。 六、生活问题,我会解。25、0.85千克, 850千克【解析】85÷100=0.85(千克)0.85×1000=850(千克)答:1千克小麦可以磨0.85千克面粉,1000千克小麦可以磨850千克面粉.26、348千米或144千米【详解】【分析】从两地相对开出,过2小时两车还相距102千米,有两种可能,一种是未相遇,还有一种是已相遇。【详解】(1)(58+66)×2+102 ……1’ =123×2+102 =246+102 =348(千米) ……1’ 答:两地相距348千米。 ……1’ (2)(58+66)×2-102 ……1’=123×2-102=245-102=144(千米) ……1’答:两地相距144千米。 ……1’此题考查同学们的思考方式,一种是两辆车的路程和加上相距的路程;还有一种是两车的路程和减去相距的路程。27、 (1) 605本(2) 13本【解析】可以根据表中每个年级捐书的数量,求出四个年级捐书的总数:180+90+150+185=605(本)。四年级5个班,捐了185本,平均每班捐185÷5=37(本);三年级3个班,共捐了150本,平均每班捐了150÷3=50(本);四年级平均每班比三年级平均每班少捐50-37=13(本)。28、6天.【解析】试题分析:根据题意,用买来大米的数量减去用去的数量,先求出还剩下的大米的数量,再除以每天要用的数量就是剩下的大米还够用多少天.解:(200﹣56)÷24=144÷24=6(天)答:剩下的大米还够用6天.【点评】本题考查的是除法的运用,解答本题的关键是求出还剩下大米的数量.29、389.7元【详解】64.30×3+49.20×4=389.7(元)答:一共付了389.7元。
相关试卷
这是一份河南省平顶山市2022-2023学年四年级数学第二学期期末教学质量检测模拟试题含解析,共6页。试卷主要包含了认真思考,巧填空,仔细推敲,巧判断,仔细选一选,仔细计算,图形与统计,生活中的数学等内容,欢迎下载使用。
这是一份2023届河南省平顶山市宝丰县四年级数学第二学期期末综合测试试题含解析,共6页。试卷主要包含了神奇小帮手,我是小法官,快乐ABC,勤奋的你来算一算,操作题,解决问题等内容,欢迎下载使用。
这是一份2022-2023学年河南省平顶山市鲁山县数学四年级第二学期期末监测模拟试题含解析,共5页。试卷主要包含了 填空题, 选择题, 判断题, 计算题, 作图题, 解决问题等内容,欢迎下载使用。

