

还剩3页未读,
继续阅读
所属成套资源:四川成都市蓉城联盟2022-2023学年高二下学期期末联考试卷及答案
成套系列资料,整套一键下载
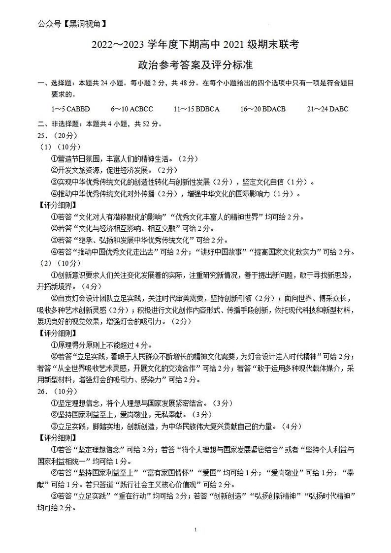
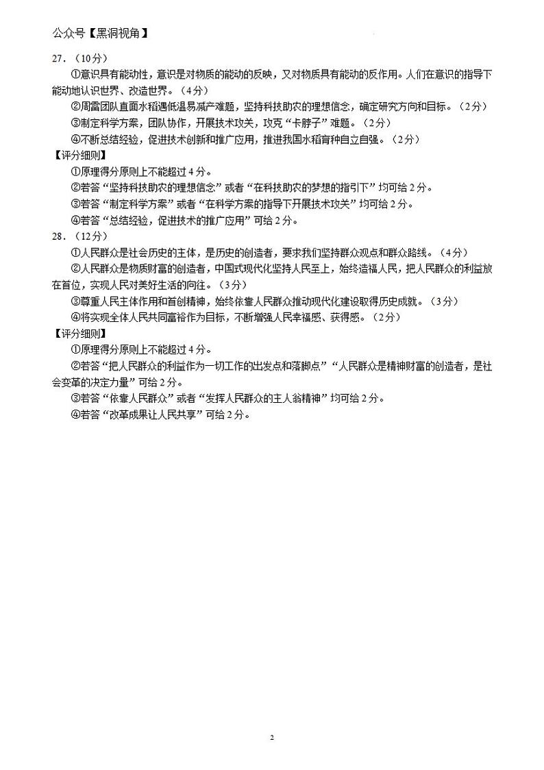
四川成都市蓉城联盟2022-2023学年高二下学期期末联考++政治答案
展开
这是一份四川成都市蓉城联盟2022-2023学年高二下学期期末联考++政治答案,共5页。
相关试卷
四川成都市蓉城联盟2022-2023高二下学期期末联考政治试卷+答案:
这是一份四川成都市蓉城联盟2022-2023高二下学期期末联考政治试卷+答案,共10页。
四川省成都市蓉城名校联盟2022-2023学年高二政治下学期期末联考试题(Word版附答案):
这是一份四川省成都市蓉城名校联盟2022-2023学年高二政治下学期期末联考试题(Word版附答案),共14页。
四川省成都市蓉城名校联盟2022-2023高二下学期期末政治试卷+答案:
这是一份四川省成都市蓉城名校联盟2022-2023高二下学期期末政治试卷+答案,共10页。