2023年福建省泉州市洛江区数学四年级第二学期期末学业质量监测试题含解析
展开
这是一份2023年福建省泉州市洛江区数学四年级第二学期期末学业质量监测试题含解析,共10页。试卷主要包含了谨慎判一判,仔细选一选,认真填一填,细心算一算,动手操作,想一想,解一解等内容,欢迎下载使用。
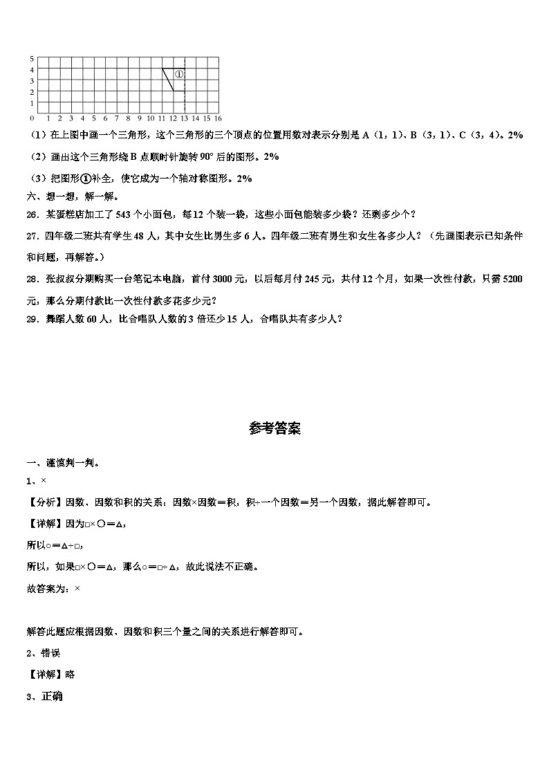
2023年福建省泉州市洛江区数学四年级第二学期期末学业质量监测试题一、谨慎判一判。1.如果□×〇=△,那么○=□÷△。(________)2.把一个大三角形分成两个小三角形,每个小三角形的内角和都是90° (____)3.7.9和7.90的大小相等,计数单位不同. (____)4.有一个角是直角的三角形一定是直角三角形。(______)5.4.009保留一位小数是4。(________)二、仔细选一选。6.100欧元可以兑换人民币799.2元,10000欧元能兑换人民币( )元。A.7.992 B.7992 C.799207.一个等边三角形的周长是36厘米,用两个这样的等边三角形可以拼成的平行四边形的周长是( )厘米。A.12 B.48 C.1448.把一个平行四边形框架拉成一个长方形后,它的周长( ).A.变大 B.变小 C.不变9.王奶奶家的院子里养了一些鸡、鸭和鹅。观察下图,你可以获得的正确信息是( )。A.鸡和鸭的只数都是鹅的2倍B.把鹅的只数看作1倍数,它的5倍就是鸡、鸭、鹅的总数C.总数22只减去2只,这时,鸡和鸭的只数就一样多10.根据38×26=988,那么3.8×2.6=( )。A.9.88 B.98.8 C.0.988三、认真填一填。11.一个数的百位和百分位上都是5,其余数位上都是0,这个小数写作(________)读作(________)12.把下面的小数化到最简。5.600=(____) 56.00=(_____) 10.080=(____)13.小军在计算43×(△-2)漏看了小括号,他算出的结果与正确的结果相差(______)。14.一个两位小数四舍五入后,近似数是4.5,这两位小数最小可能是______,最大可能是______.15.已知□+□+□+□+□+○=680,□+□+○=320,那么□=(______),○=(______)。已知□+○=30,那么□×5+○×5=(______)。16.一个滴水的水龙头每天要白花花的浪费a吨水,照这样计算,6月份一共要浪费________吨水.17.一双手有10根手指,2双手有20根手指,双手有(______)根手指。18.在8.196、8.20和8.21中,最大的数是________,最小的数是________19.等腰三角形的风筝,如果其中的一个底角是70°,那么它的顶角是(________)°。20.钟面上时针从6顺时针旋转(________)度才指着1.四、细心算一算。21.直接写得数。 22.列竖式计算。152×69= 18.7+9.86= 7.1-0.94= 23.求未知数x23.5+x=35 x÷75=1800632×x=8216 x–4.583=2.317五、动手操作。24.画一画.(1)以E为一个顶点,画一个与三角形ABC等底等高的钝角三角形.(2)以直线MN为对称轴,画出三角形ABC的轴对称图形A'B'C'.(3)画出将三角形ABC向上平移4格后的图形.25.按要求完成下面各题。(1)在上图中画一个三角形,这个三角形的三个顶点的位置用数对表示分别是A(1,1)、B(3,1)、C(3,4)。2%(2)画出这个三角形绕B点顺时针旋转90º后的图形。2%(3)把图形①补全,使它成为一个轴对称图形。2%六、想一想,解一解。26.某蛋糕店加工了543个小面包,每12个装一袋,这些小面包能装多少袋?还剩多少个?27.四年级二班共有学生48人,其中女生比男生多6人。四年级二班有男生和女生各多少人?(先画图表示已知条件和问题,再解答。)28.张叔叔分期购买一台笔记本电脑,首付3000元,以后每月付245元,共付12个月,如果一次性付款,只需5200元,那么分期付款比一次性付款多花多少元?29.舞蹈人数60人,比合唱队人数的3倍还少15人,合唱队共有多少人?
参考答案 一、谨慎判一判。1、×【分析】因数、因数和积的关系:因数×因数=积,积÷一个因数=另一个因数,据此解答即可。【详解】因为□×〇=△,所以○=△÷□,所以,如果□×〇=△,那么○=□÷△,故此说法不正确。故答案为:× 解答此题应根据因数、因数和积三个量之间的关系进行解答即可。2、错误【详解】略3、正确 【分析】小数的性质:小数的末尾添上0或者去掉0,小数的大小不变;十分位的计数单位是0.1,百分位的计数单位是0.01;由此判断即可.【详解】解:7.9=7.90,7.9的计数单位是0.1,7.90的计数单位是0.01,大小相等,计数单位不同.原题说法正确.故答案为正确.4、√【分析】三角形按角分三类,直角三角形是其中的一类,根据锐角三角形的定义可知,有一个直角的三角形叫直角三角形。【详解】有一个角是直角的三角形一定是直角三角形,符合直角三角形的图形特点。所以判断正确。 本题考查的是直角三角形的特点,要注意当一个三角形其中一个角是直角,另外两个角一定是锐角。5、×【解析】略 二、仔细选一选。6、C【分析】100欧元可以兑换人民币799.2元,则1欧元可以兑换人民币799.2÷100元,10000欧元能兑换人民币799.2÷100×10000元。【详解】799.2÷100×10000=7.992×10000=79920(元)则10000欧元能兑换人民币79920元。故答案为:C。 熟练掌握小数点的移动引起小数大小的变化规律,明确1欧元可以兑换人民币7.992元是解决本题的关键。7、B【分析】两个三角形拼成的平行四边形,其中两个三角形的两条边在平行四边形内部进行重合,所以平行四边形的周长等于4条等边三角形的边长。根据等边三角形周长=边长×3,计算出等边三角形的边长,进行计算即可。【详解】三角形的边长=36÷3=12,平行四边形的边长=12×4=48。故答案为:B。 本题考查的是三角形和平行四边形的关系,注意两个三角形拼成平行四边形后,有两条边位于平行四边形内部,计算平行四边形周长时,不用计算。8、C【详解】略9、C【详解】[分析]看图选择表述正确的一类,把鸡多的2只去了,那就鸡鸭同样多。10、A【解析】略 三、认真填一填。11、500.1 五百点零五 【分析】百位和百分位上都是5,百位上的5表示500,百分位上的5表示0.1,其他各位都是0,所以把它们加起来即可.【详解】500+0.1=500.1.读作:五百点零五.故答案为500.1,五百点零五.12、5.6 56 10.08 【解析】略13、84【分析】根据运算律,小军算出的结果应当是43×△-2=43△-2,正确结果应当是43×(△-2)=43△-86,用小军结果减去正确算出的结果,计算出两个结果相差多少。【详解】43△-2-(43△-86)=43△-2-43△+86=43△-43△-2+86=86-2=84故答案为:84 本题主要考查的运算律,要注意当有小括号时应当使用乘法分配律进行计算。14、4.45 4.54 【详解】根据求小数的近似数的方法:利用“四舍五入法”,一个两位小数四舍五入的近似数是4.5,有两种情况:“四舍”得到的4.5最大是4.54;“五入”得到的4.5最小是4.45;由此解答问题即可.15、120 80 150 【分析】5□+○=680,2□+○=320,所以○=320-2□,将它带入5□+○=680,即可求出□,进而求出○。□+○=30,□×5+○×5=(□+○)×5=30×5=150。【详解】(1)5□+○=6802□+○=320○=320-2□,带入5□+○=6805□+320-2□=6803□=360□=120所以○=320-2×120=80;(2)□+○=30□×5+○×5=(□+○)×5=30×5=150故答案为:120;80;150 此题重点看懂题中给出的图形符号和等式关系,带入计算即可。也有考到乘法分配律,(a+b)×c=a×c+b×c,需牢记公式。16、30a【解析】6月份有30天,用一天要白白流掉水的重量乘以天数就是浪费的水的总重量.本题关键弄清6月份的天数,再运用乘法进行解答即可.【详解】a×30=30a(吨);答:这样的水龙头6月份会浪费30a吨的水.故答案为:30a.17、10n【分析】一双手有10根手指,2双手有2个10,即10×2;n双手有n个10,即10×n,由此解答。【详解】10×n=10n(根) 求几个相同加数的和是多少,用乘法进行解答。18、8.21 8.196 【解析】比较小数的大小,先比较整数部分,整数部分大的小数大;整数部分相等,就比较十分位数字,十分位数字相等就比较百分位数字,这样直到比较出大小为止。【详解】8.21>8.20>8.196,最大的数是8.21,最小的数是8.196。故答案为:8.21;8.196。19、40【分析】根据等腰三角形的特征,两腰相等,两底角角度相等,三角形的内角和为180°,用内角和减去两个底角的度数就可得到顶角的度数。【详解】180°-(70°+70°)=180°-140°=40°故答案为:40 本题考查了三角形的内角和定理以及等腰三角形的特征,关键要知道两底角相等。20、180【解析】略 四、细心算一算。21、7;0.25;32;0.96;2.2;972;9;17.5;150;8.06;5.29;4.2【分析】根据小数加减法的计算方法来以及小数点的移动引起数的大小变化规律来进行计算。小数点引动引起数的大小变化规律:数乘以(除以)10、100、1000、…分别表示将数扩大(缩小)10、100、1000、…倍,小数点相应向右(左)移动一位、两位、三位、…。【详解】7 0.25 32 0.962.2 972 9 17.5150 8.06 5.29 4.2故答案为:7;0.25;32;0.96;2.2;972;9;17.5;150;8.06;5.29;4.2 本题考查小数加减法的计算以及小数点移动的规律,属于基础题,保证细心计算即可。 22、10488;28.56;6.16【分析】根据三位数乘两位数的运算方法:三位数乘两位数的笔算方法:先用两位数个位上的数乘三位数,得数的末尾和两位数的个位对齐;再用两位数十位上的数乘三位数,得数的末尾和两位数的十位对齐,然后把两次乘得的数加起来,据此求出答案即可。笔算小数加减法,先把各数的小数点对齐(也就是把相同数位上的数对齐),再按照整数加减法的法则进行计算,得数的小数点和横线上的小数点对齐,得数的末尾有0可以去掉.【详解】(1)152×69=10488;(2)18.7+9.86=28.56;(3)7.1-0.94=6.16;; 故答案为:10488;28.56;6.16 熟练掌握三位数乘两位数和小数加减法的运算方法是关键,计算过程要认真仔细。 23、x=11.5;x=135000;x=13;x=6.9【详解】略 五、动手操作。24、(1)题画法不唯一【详解】略25、【详解】[分析] 1.根据竖排是列,横排是行,找出对应的点。2.根据平移和旋转的特点,平移是改变物体的位置,形状大小不变,旋转是改变方向,画出图形。3.根据对折之后两边能完全重合,画出图形的另一半。 六、想一想,解一解。26、45袋;3个【分析】543里面有多少个12就能装多少袋,余数是几就是还剩几个,用除法计算。【详解】543÷12=45(袋)……3(个)答:这些小面包能装45袋,还剩3个。 余数的单位要和被除数相同。27、21人;27人【分析】用48减去6,此时男生和女生人数一样,用所得差除以2就是男生人数,再用男生人数加上6即是女生人数。【详解】48-6=42(人),42÷2=21(人),女生:21+6=27(人)答:四年级二班有男生和女生各21人、27人。 可借助和差问题的公式:较小数=(和-差)÷2,较大数=较小数+差,来解答。28、740元【分析】先算出分期付款的金额,再用分期付款的金额减去一次性付款的金额,就是分期付款比一次性付款对花的钱数。分期付款的金额=首付+每月付的钱×应付的月数。【详解】3000+245×12-5200=3000+2940-5200=5940-5200=740(元)答:分期付款比一次性付款多花740元。 本题的关键是算出分期付款的金额,要记得加上首付的金额,考查问题分析能力。29、解:(60+15)÷3=75÷3=25(人)答:合唱队共有25人【解析】舞蹈队的人数比合唱队人数的3倍少15人,先用舞蹈队的人数加上15人,求出合唱队人数的3倍,再除以3即可求解.解决本题关键是熟练掌握倍数关系:已知一个数的几倍是多少,求这个数,用除法求解.
相关试卷
这是一份2023届泉州市洛江区五年级数学第二学期期末质量跟踪监视试题含解析,共6页。试卷主要包含了仔细推敲,细心判断,反复思考,慎重选择,用心思考,认真填空,注意审题,用心计算,看清要求,动手操作,灵活运用,解决问题等内容,欢迎下载使用。
这是一份福建省泉州市南安市2022-2023学年四年级数学第二学期期末学业质量监测模拟试题含解析,共6页。试卷主要包含了我会选,我会判断,我能填,我会计算,动手操作,我能解决下面各题等内容,欢迎下载使用。
这是一份2023届泉州市洛江区四年级数学第二学期期末达标检测模拟试题含解析,共5页。试卷主要包含了谨慎判一判,仔细选一选,认真填一填,细心算一算,动手操作,想一想,解一解等内容,欢迎下载使用。

