2023年独山子区四年级数学第二学期期末质量跟踪监视模拟试题含解析
展开
这是一份2023年独山子区四年级数学第二学期期末质量跟踪监视模拟试题含解析,共10页。试卷主要包含了我会选,我会判断,我能填,我会计算,动手操作,我能解决下面各题等内容,欢迎下载使用。
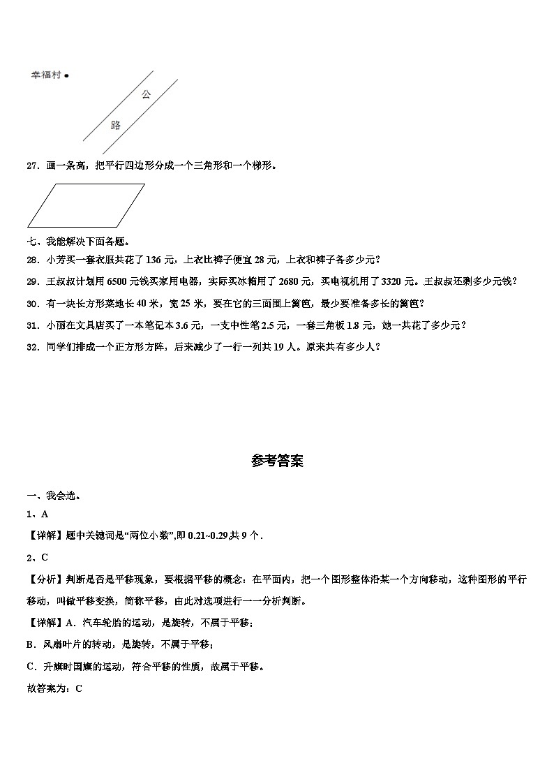
2023年独山子区四年级数学第二学期期末质量跟踪监视模拟试题一、我会选。1.大于0.2小于0.3的两位小数有( )个.A.9 B.10 C.无数个2.下列属于平移现象的是( )。A.汽车轮胎的运动 B.风扇叶片的转动 C.升旗时国旗的运动3.125+a+75=a+(125+75),这里运用了加法( )。A.交换律 B.结合律 C.交换律和结合律4.下面算式中,( )的得数小于1.A.240×18 B.159×50 C.302×195.下面四组小棒中,能搭成三角形的是( )。A.5cm,4cm,9cm B.3cm,3cm,2cmC.1.2cm,1cm,3cm D.10cm,10cm,30cm二、我会判断。6.有两个角相等的三角形是等腰三角形,等边三角形也是等腰三角形。(____)7.等边三角形不一定是锐角三角形,也可能是直角三角形或钝角三角形。(______)8.方程一定是等式. (_________)9.有一个角是直角的三角形是直角三角形,有一个角是锐角的三角形是锐角三角形。 (______)10.0.424中最左边的4表示4个0.1,最右边的4表示4个0.01。(______)三、我能填。11.390米=(________)千米 1千克10克=(________)千克0.04公顷=(________)平方米 3.39米=(________)厘米5元5分=(________)元 7.24元=(________)元(________)角(________)分12.(填小数)13.妈妈37岁,淘气9岁,两人的平均年龄是________岁。14.39□350≈39万,□里最大填_____,5□80000000≈60亿,□里最大填_____。15.三角形具有(___________)性,它的内角和是(____).16.在括号里填上合适的分数或小数。17.在下面的 中填上合适的数。42×25×4=×(×)(25.8+8.9)+4.2= + (+ )18.月球到地球的平均距离约为384401千米,横线上的数读作(________)。太阳到地球的平均距离约为一亿四千九百六十万千米,横线上的数写作(________)。19.省略最高位后面的尾数,求出近似数。996≈(______) 945604≈(______)20.李大伯家有一块等腰三角形的菜园,其中两条边的长分别是12米和24米。要在菜园的边上围篱笆,篱笆的长是(______)米。21.涂色部分占整个图形的几分之几?22.在□里填上适当的数字.6556073>□556073 672万<□372000 23万≈22□807四、我会计算。23.口算.0.78+0.06= 0.4×1000= 6-1.6= 321-73-27=71.2+5.3= 0×218= 0.101×100= 40-30÷5= 24.用竖式计算(1)47×15= (2)326×20= (3)237×82= (4)506×24=五、动手操作。25.从A点起,画出平行四边形两条不同的高。(2分)26.从幸福村到公路要修一条小路,怎样修路最近?请画图表示出来。27.画一条高,把平行四边形分成一个三角形和一个梯形。七、我能解决下面各题。28.小芳买一套衣服共花了136元,上衣比裤子便宜28元,上衣和裤子各多少元?29.王叔叔计划用6500元钱买家用电器,实际买冰箱用了2680元,买电视机用了3320元。王叔叔还剩多少元钱?30.有一块长方形菜地长40米,宽25米,要在它的三面围上篱笆,最少要准备多长的篱笆?31.小丽在文具店买了一本笔记本3.6元,一支中性笔2.5元,一套三角板1.8元,她一共花了多少元?32.同学们排成一个正方形方阵,后来减少了一行一列共19人。原来共有多少人?
参考答案 一、我会选。1、A【详解】题中关键词是“两位小数”,即0.21~0.29,共9个.2、C【分析】判断是否是平移现象,要根据平移的概念:在平面内,把一个图形整体沿某一个方向移动,这种图形的平行移动,叫做平移变换,简称平移,由此对选项进行一一分析判断。【详解】A.汽车轮胎的运动,是旋转,不属于平移;B.风扇叶片的转动,是旋转,不属于平移;C.升旗时国旗的运动,符合平移的性质,故属于平移。故答案为:C 本题考查了图形的平移,图形的平移只改变图形的位置,而不改变图形的形状和大小,学生易混淆图形的平移与旋转或翻转而误选。3、C【分析】在125+a+75=a+(125+75)中,125与a交换了位置后,并将125与75结合优先计算,所以运用了加法交换律和加法结合律。【详解】125+a+75=a+(125+75)运用了加法交换律和加法结合律。故答案为:C 在计算加法算式时,加法交换律和加法结合律常常结合在一起使用。4、A【分析】考查了整数乘法的计算方法和整数大小比较的方法:要看它们的数位,如果数位不同,那么数位多的数就大,如果数位相同,相同数位上的数大的那个数就大.此题可以通过计算来解答.通过对各选项的乘积进行计算,与1500比较,解决问题.【详解】240×18=4320,159×50=7950,302×19=5738,所以算式中,240×18的得数小于1.故选:A.5、B【分析】三角形的三边关系为三角形的两边之和大于第三边,三角形的两边之差一定小于第三边;据此解答即可。【详解】A. 5+4=9,则长5cm,4cm,9cm的三根小棒不能搭成三角形; B. 3+2>3,3-2<3,则长3cm,3cm,2cm的三根小棒能搭成三角形;C. 1.2+1<3,则长1.2cm,1cm,3cm的三根小棒不能搭成三角形; D. 10+10<30,则长10cm,10cm,30cm的三根小棒不能搭成三角形;故答案为:B。 熟练掌握三角形的三边关系,灵活运用三角形的三边关系解决问题。 二、我会判断。6、√【详解】有两个角相等的三角形是等腰三角形,等边三角形是特殊的等腰三角形。7、×【详解】[分析]等边三角形每个角都是60°,一定是锐角三角形8、√【详解】含有未知数的等式是方程,故方程一定是等式结论是正确的.9、×【解析】略10、×【分析】最左边的4在十分位上,十分位的计数单位是0.1,最右边的4在千分位上,千分位的计数单位是0.001,据此来判断。【详解】最左边的4在十分位上,表示4个0.1,最右边的4在千分位上,表示4个0.001。故答案为:× 学生们要熟记小数部分的数位,及对应的计数单位。 三、我能填。11、0.39 1.01 400 339 5.05 7 2 4 【分析】(1)根据1千米=1000米,用390除以进率1000即可得到以千米为单位的数据;(2)1千克=1000克,用10克除以进率1000得到以千克为单位的数据再加上1千克即可;(3)1公顷=10000平方米,用0.04公顷乘以进率10000即可得到以平方米为单位的数据;(4)1米=100厘米,将3.39米乘以进率100即可得到以厘米为单位的数据;(5)1元=100分,用5分除以进率100得到以元为单位的数据,再加上5元即可得到答案;(6)7.24元整数部分是元,十分位是角,百分位是分。【详解】390米=0.39千米 1千克10克=1.01千克0.04公顷=400平方米 3.39米=339厘米5元5分=5.05元 7.24元=7元2角4分故答案为:0.39;1.01;400;339;5.05;7;2;4 本题考查的是长度单位、质量单位、面积单位、人民币的换算,关键要知道单位间的进率以及是高级单位化低级单位还是低级单位化高级单位。12、6 64 40 0.375【解析】略13、23【解析】先把妈妈和淘气的年龄相加,求出两人的年龄和,再用年龄和除以2即可求出两人的平均年龄。【详解】(37+9)÷2=46÷2=23(岁)答:两人的平均年龄是 23岁。故答案为:23。 本题考查了基本的数量关系:平均数=总数量÷总份数。14、4 9 【解析】略15、稳定 180°【解析】略16、【分析】观察图可知:数轴中的每个大格可看做单位“1”表示0.1,平均分成10个小格,每一小格代表的数值为0.01或者,据此在数轴上表示出题目中相应的分数或小数即可。【详解】故答案为: 本题考查分数的意义和在数轴上表示数,根据分数和小数的意义得出每一个小格表示多少,是完成本题的关键。17、42 25 4 8.9 25.8 4.2【解析】略18、三十八万四千四百零一 149600000千米 【分析】整数的读法:从高位到低位,一级一级地读,每一级末尾的0都不读出来,其他数位连续几个0都只读一个零。整数的写法:从高位到低位,一级一级地写,哪一个数位上一个单位也没有,就在那个数位上写0。【详解】根据整数的读法,384401从高位到低位,一级一级地读,每一级末尾的0都不读出来,其他数位连续几个0都只读一个零,读作三十八万四千四百零一。根据整数的写法:一亿四千九百六十万千米,从高位到低位,一级一级地写,哪一个数位上一个单位也没有,就在那个数位上写0,写作149600000千米。故答案为:三十八万四千四百零一;149600000千米。 本题主要考查整数的读法和写法,尤其是要注意每一级的末尾的0该怎么办。19、1000 900000 【分析】根据近似数中“四舍五入”原则,进行填空即可。【详解】因为9>5,所以996≈1000;因为4<5,所以945604≈900000故答案为:1000;900000 掌握“四舍五入”原则是解题关键。20、60【分析】三角形的任意两边之和大于第三边,据此确定这个的腰是多少米,再求它的周长即可。【详解】12+12=24(米)两边之和等于第三边不合题意,所以这个三角形的腰长是24米;24+24+12=60(米) 本题的重点是根据三角形的三边关系确定这个等腰三角形的腰是多少,再进行解答。21、;【分析】(1)将右边方框的阴影部分移到左边方框的空白部分,阴影部分恰好凑成一个方框,整体有3个方框,所以阴影部分占整个图形的;(2)把整个图形平均分成一个个小三角形,总共有16个小三角形,阴影部分占了8个小三角形,所以阴影部分占整个图形的:=;据此解答即可。【详解】(1)第一个图形将整体平均分成3份,阴影部分占其中的1份,所以阴影部分是整体的;(2)第二个图形将整体平均分成16份,阴影部分占其中的8份,所以阴影部分是整体的=;故答案为:; 本题考查分数的意义:把一个物体或一个计量单位平均分成若干份,这样的一份或几份可用分数表示。注意关键词“平均分”。22、5或4或3或2或1;7或8或9;9或8或7或6或5【解析】略 四、我会计算。23、0.84;400;4.4;221;76.5;0;10.1;34【详解】略 24、(1)705;(2)6520;(3)19434;(4)12144【分析】整数乘法的计算法则:从个位乘起,依次用第二个因数每位上的数去乘第一个因数,用第二个因数哪一位上的数去乘,得数的末位就和第二个因数的那一位对齐,再把几次乘得的数加起来。【详解】(1)47×15=705 (2)326×20=6520 (3)237×82=19434 (4)506×24=12144 考查了整数乘法的笔算,根据其计算方法进行计算,确保计算的正确性。 五、动手操作。25、【详解】从A点出发,可以分别向两个方向的对边画高。直角标记0.5分。26、见详解【分析】从直线外一点到这条直线的线段中,垂直线段最短,这条垂直线段的长度叫做点到直线的距离。据此可知,要使修路最近,则从幸福村向公路作垂线,这条垂线即为所求。【详解】 解决本题的关键是明确从直线外一点到这条直线的线段中,垂直线段最短。而这个性质常用于解决求最短路线的问题。27、【解析】略 七、我能解决下面各题。28、上衣54元,裤子82元【详解】裤子:(136+28)÷2 =164÷2=82(元) 上衣:136—82=54(元)或82—28=54(元)答:略考察价格问题,理解总价,单价,数量之间的数量关系,理解和差问题。29、500元【分析】首先根据加法的意义,求出王叔叔买冰箱和买电视机一共用去了多少钱;然后用王叔叔计划用的钱数减去买冰箱和买电视机一共用的钱数,求出王叔叔还剩下多少钱即可。【详解】6500-(2680+3320)
=6500-6000
=500(元)答:王叔叔还剩500元钱。 此题主要考查了加法、减法的意义的应用,解答此题的关键是求出王叔叔买冰箱和买电视机一共用去了多少钱。30、90【解析】试题分析:用一个长+2个宽,可得40+2×25,依此求解即可.解:40+2×25,=40+50,=90(米).答:最少需要准备90米长的篱笆.点评:考查了长方形的周长,本题要靠墙的一边,还要注意题目的要求是求最少需要的篱笆长度.31、7.9元【分析】笔记本、中性笔和三角板的价钱之和即为小丽一共花的钱数。据此解答即可。【详解】3.6+2.5+1.8=6.1+1.8=7.9(元)答:她一共花了7.9元。 理清量与量之间的关系,根据题意列式计算即可。32、100人【解析】(19 - 1)÷2=9(人)(9+1)×(9+1)=100(人)答:原来共有100人。
相关试卷
这是一份陕县2023年四年级数学第二学期期末质量跟踪监视模拟试题含解析,共6页。试卷主要包含了神奇小帮手,我是小法官,快乐ABC,勤奋的你来算一算,操作题,解决问题等内容,欢迎下载使用。
这是一份广西2023年数学四年级第二学期期末质量跟踪监视模拟试题含解析,共5页。试卷主要包含了填空题,选择题,判断题,计算题,解答题等内容,欢迎下载使用。
这是一份乌伊岭区2023年四年级数学第二学期期末质量跟踪监视模拟试题含解析,共6页。试卷主要包含了 填空题, 选择题, 判断题, 计算题, 作图题, 解决问题等内容,欢迎下载使用。

