


2023年恩施土家族苗族自治州巴东县数学四下期末调研试题含解析
展开
这是一份2023年恩施土家族苗族自治州巴东县数学四下期末调研试题含解析,共11页。试卷主要包含了填空题,选择题,判断题,计算题,解答题等内容,欢迎下载使用。
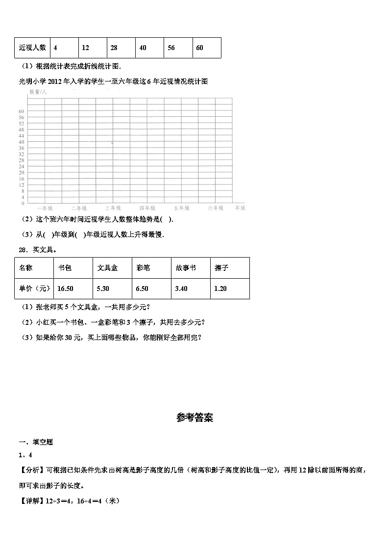
2023年恩施土家族苗族自治州巴东县数学四下期末调研试题一、填空题1.尝试挑战。在同一时刻,12米高的树的影长是3米,它旁边一棵高16米的树,影长是(__________)米。2.哥哥和弟弟周末骑车去森林动物园游玩,途中骑行情况如图.哥哥骑行的路程和时间成________比例,弟弟每分钟行________千米.3.5千克400克=(_________)千克 1元6角4分=(________)元8平方分米=(__________)平方米 2米5厘米=(_________)米4.写出箭头所指的小数。5.一个三位小数四舍五入后是6.30,这个三位小数最大是(________),最小是(________)。6.一个等腰三角形的一个底角是30°,它的顶角是(_______)度。7.88×125=8×125×11,运用的运算定律是(________);88×125=8×125+80×125,运用的运算定律是(________)。8.根据可知:(______) (______) (______)9.一种上衣降价a元后是128元,原价是________.10.海豚在水里的游动速度每秒可达28米,这个速度可以写成(_______),读作(________)。二、选择题11.小明起床后需要做以下几件事:(1)起床整理房间3分钟;(2)刷牙3分钟;(3)洗脸3分钟:(4)听广播8分钟:他最快( )分钟可以做完这些事。A.7 B.8 C.912.(□+△)×○结果相等的式子是( )。A.□×○+△ B.□+△×○ C.□×○+△×○13.十枚1元硬币约重60克,100万枚1元硬币大约重( )吨。A.6 B.60 C.60014.下面答句中的数,( )是近似数.A.“你需要借多少钱?”“8300元”B.“你家今年水稻亩产能达到了多少千克?”“600千克”C.“今年学校新增图书多少册?”“1215册”15.在一个农场里,有鸡30只,牛的腿和鸡的腿共100条,牛有( )头。A.10 B.20 C.22三、判断题16.三角形的面积等于平行四边形面积的一半。(______)17.两个两位数相乘的积一定是四位数。(________)18.在加法中,相加的两个数叫做加数,相加得的数叫做和。(______)19.学了平均数的知识后,我明白了身高1.45米的我到平均水深1.2米的水池不一定安全。(________)20.根据小数的意义或性质能判断小数点位移与小数大小变化的规律。(______)四、计算题21.口算。 22.竖式计算。6.07+4.89= 18.24-7.56=五、解答题23.张大叔在果园里收了1800筐苹果,用4辆汽车同时来运,每辆汽车一次运25筐,几次才能运完?(你能用两种不同的方法解答吗?)24.班委去买奖品,1.8元的奖品买了25份,2.5元的奖品买了15份。他们带了100元,够吗?如果够,应找回多少钱?如果不够,应添加多少钱?25.学校举行运动会,四年级有28人参加,六年级参加的人数比四年级的3倍少20人。四年级比六年级少多少人?26.星期天,悦悦和妈妈到启航书店买书,悦悦选了两本,其中一本的价格是32.86元,另一本的价格是28.04元。付款时老板说,两本一起购买可以优惠3元。那么悦悦两本书一起买,只需花多少元?27.下面是光明小学2012年入学的学生从一年级到六年级这6年的近视人数统计表.年级一年级二年级三年级四年级五年级六年级近视人数41228405660(1)根据统计表完成折线统计图.光明小学2012年入学的学生一至六年级这6年近视情况统计图(2)这个班六年时间近视学生人数整体趋势是( ). (3)从( )年级到( )年级近视人数上升得最慢.28.买文具。名称书包文具盒彩笔故事书擦子单价(元)16.505.306.503.401.20(1)张老师买5个文具盒,一共用多少元?(2)小红买一个书包、一盒彩笔和3个擦子,共用去多少元?(3)如果给你30元,买上面哪些物品,你能刚好全部用完?
参考答案 一、填空题1、4【分析】可根据已知条件先求出树高是影子高度的几倍(树高和影子高度的比值一定),再用12除以前面所得的商,即可求出影子的长度。【详解】12÷3=4,16÷4=4(米)故答案为:4 考查学生的综合分析能力,应用正比例定义解答。2、正;0.1【解析】因为路程=速度×时间,所以哥哥骑车行驶的路程与时间成正比例,8时15分﹣7时=75(分钟),12÷75=0.1(千米);答:哥哥骑车行驶的路程与时间成正比例,弟弟骑车每分钟行0.1千米.故答案为正,0.1.此题是行程问题中的数量关系,根据成正比例的意义可知,行驶的路程与时间成正比例关系;通过观察统计图可得出弟弟行驶的路程为12千米,时间为8时15分﹣7时=75分钟,根据速度=路程÷时间即可解决问题.3、5.4 1.64 0.08 2.05 【解析】略4、【分析】先看把线段1平均分成10份,一份就是0.1,依次填数即可。【详解】如图: 本题考查的是小数的意义,解决本题的关键是知道一小格表示0.1。5、6.304 6.295 【分析】一个三位小数四舍五入后是6.30,也就是小数精确到百分位,则要看千分位上的数字。根据四舍五入法的原则,若千分位上的数字大于等于5,就向百分位进1;若千分位上的数字小于5,就舍去千分位及其后面数位上的数。【详解】“四舍”得到的6.30最大是6.304,“五入”得到的6.30最小是6.295。故答案为:6.304;6.295。 小数精确到哪一位,就要看下一位上的数字,再根据四舍五入原则解答。6、120【详解】180°-30°×2=180°-60°=120°故答案为:1207、乘法交换律 乘法分配律 【分析】乘法交换律是指两个数相乘,交换因数的位置,它们的积不变。乘法分配律是指两个数的和同一个数相乘,等于把两个加数分别同这个数相乘,再把两个积加起来,结果不变。【详解】88×125=8×11×125=8×125×11,运用的运算定律是乘法交换律;88×125=(8+80)×125=8×125+80×125,运用的运算定律是乘法分配律。故答案为:乘法交换律;乘法分配律。 乘法交换律和乘法分配律是乘法运算中非常重要的定律,需熟练掌握,达到能认会用的地步。8、1092 10.92 1.092 【分析】一个因数不变,另一个因数扩大或缩小若干倍(0除外),积就扩大或缩小相同的倍数,据此进行解答。【详解】因为26×42=1092所以(26÷10)×(42×10)=1092;(26÷10)×(42÷10)=10.92;(26÷100)×(42÷10)=1.092 此题根据积的变化规律进行解答即可。9、(128+a)元【分析】用降价后的钱数加上降价的钱数,就是原价.解答此题的关键是,根据题意,把字母当成已知数,再根据基本的数量关系,列式解答即可.【详解】解:128+a(元)答:原价是128+a元;故答案为(128+a)元.10、28米/秒 二十八米每秒 【分析】依据速度的书写方法:把行驶的路程写在左边,单位时间写在右边,中间用“/”隔开即可解答。【详解】海豚在水里的速度可达每秒28米,可以写成28米/秒,读作二十八米每秒。 本题主要考查学生对于速度的书写方法掌握情况。 二、选择题11、C【分析】听广播的8分钟内,可以同时刷牙(3分钟),洗脸(3分钟),用去了3+3=6(分钟),再花费2分钟起床整理房间,然后再延长1分钟整理房间,据此解答即可。【详解】根据分析可得,听广播的同时可以刷牙,洗脸,再起床整理房间,3+3=6(分钟)8﹣6=2(分钟)3﹣2=1(分钟)8+1=9(分钟)他最快9分钟可以做完这些事。故答案为:C 本题属于合理安排时间问题,奔着既节约时间,又不使各项工作相互矛盾即可。12、C【分析】根据乘法分配律可以知道,两数和乘以一个数相当于将这两个数分别乘以这个数再相加,据此选择。【详解】根据乘法分配律可知:(□+△)×○=□×○+△×○故答案为:C 本题考查的是乘法的简便运算律,注意不同运算律的特征,根据特征来进行记忆。13、A【分析】要求100万枚一元的硬币大约重多少吨,也就是100万里面有几个10,就有几个60克,然后再换算成用吨作单位的数即可。【详解】1000000÷10×60=100000×60=6000000(克)6000000克=6吨故答案为:A 本题的关键是求出100万里面有多少个10,然后再进一步解答即可。14、B【解析】略15、A【分析】根据题意已知鸡有30只,则应有2×30=60条腿,然后再用腿的总条数减60即是牛的腿数,最后再用牛的腿数除以4即可得到牛的头数。【详解】(100-2×30)÷4=(100-60)÷4=40÷4=10(头)故答案为:A 解答此题的关键是确定牛的腿数,然后再除以4即可。 三、判断题16、×【详解】因为三角形的面积是和它等底等高的平行四边形面积的一半。17、×【分析】解答本题时,我们可以根据题目要求,通过举例子来判断说法正确。【详解】最小的两位数是10,最大的两位数是99。10×10=10099×99=9801所以,两个两位数相乘,积可能是三位数,也可能是四位数。原题干说法错误。故判断错误。 本题考查整数乘法,解答本题关键利用赋值法。18、√【分析】根据加法各部分间的名称进行判断。【详解】把两个数合并成一个数的运算叫做加法,相加的两个数叫做加数,加得的数叫做和。这句话正确。 本题考查加法各部分的名称,相加的两个数叫做加数,加得的数叫做和,解决此类题目需熟练掌握四则运算各部分间的名称。19、√【分析】根据题干分析,平均水深1.2米,并不能反映出整个水池中每一处的水深大小,有的地方会深一些,有的地方会浅一些,所以身高1.45米要过河可能不一定安全。【详解】身高1.45米的我到平均水深1.2米的水池不一定安全,说法正确。故判断正确。 本题考查的是平均数的概念,平均数是反映一组数据的平均水平,并不能反应这组数据的中各个数据的大小,由此即可进行判断。20、×【分析】小数的意义:把单位1平均分成10份、100份、100份……这样的一份或几份可以用分母是10、100、1000……的分数表示,也可以用小数表示;小数的性质:小数的末尾添上“0”或去掉“0”,小数的大小不变;小数点位移与小数大小变化的规律是指小数点向右移动,原数就扩大;小数点向左移动,原数就缩小。据此解答即可。【详解】根据小数的意义或性质是不能判断小数点位移与小数大小变化的规律。故答案为:× 熟练掌握小数的意义、小数的性质和小数点位移与小数大小变化的规律。 四、计算题21、4600;390;175;16;50;520;100;100000【详解】略 22、10.96;10.68【分析】小数加减法计算时,首先要把小数点对齐,也就是把相同数位对齐。再按照整数加减法的法则进行计算,最后在得数里对齐横线上的小数点,点上小数点。【详解】6.07+4.89=10.96 18.24-7.56=10.68 熟练掌握小数加减法的计算方法,注意计算时要先对齐小数点。 五、解答题23、18次【分析】方法一:用苹果的总筐数除以4辆汽车,求出每辆汽车共运多少筐,再用每辆汽车运的筐数除以一次运的25筐,求出几次运完。方法二:先算出4辆汽车一次共运多少筐,再用总筐数除以算出的得数求出几次运完。【详解】方法一:1800÷4÷25=450÷25=18(次)答:18次才能运完。方法二:1800÷(4×25)=1800÷100=18(次)答:18次才能运完。 明确每一步计算的意义是解答本题的关键,考查学生分析问题的能力。24、够;找回17.5元【分析】先算出买两种奖品花的总钱数(总价=单价×数量),再和100元比较即可。【详解】1.8×25+2.5×15=45+37.5=82.5(元)82.5<100,100-82.5=17.5(元)答:100元够了,应找回17.5元。 考查学生的实际应用能力,仔细计算即可。25、28×3-20-28=36(人)【解析】略26、57.9元【分析】根据题意,两本一起购买可以优惠3元,即先将两本书的价钱相加再减去3元,由此列式解答。【详解】32.86+28.04-3=60.9-3=57.9(元) 答:只需花57.9元。 本题主要考查小数加减混合运算的实际应用,解题先要理解题意,本题重点是理解一起购买可以优惠3元的意思,即两本书的总价少3元,要注意审题。27、(1)如图:光明小学2012年入学的学生一至六年级这6年近视情况统计图 (2)这个班六年时间近视学生人数整体趋势是上升.(3)从五年级到六年级近视人数上升得最慢.【详解】(1)横轴表示年级,竖轴表示人数,一格表示4人,根据统计表中的数据先找出对应的点,然后把这些点顺次连接绘制成折线统计图;(2)根据折线的走势判断近视人数的趋势;(3)根据折线上升的程度结合数据判断上升最慢的阶段即可.28、(1)26.5元(2)26.6元(3)一个书包、一盒彩笔、三个擦子和一本故事书。【分析】用文具盒的单价乘5,计算出张老师买5个文具盒的总价即可;先用擦子的单价乘3,计算出3个擦子的价格,再用一个书包、一盒彩笔和3个擦子的价格相加算出总价;根据各个物品的单价,计算出怎样搭配能够刚好把30元用完。【详解】(1)5.3×5=26.5(元)答:张老师买5个文具盒。一共用26.5元。(2)16.5+6.5+3×1.2=16.5+6.5+3.6=23+3.6=26.6(元)答:小红买一个书包、一盒彩笔和3个擦子,共用去26.6元。(3)16.5+6.5+3×1.2+3.4=16.5+6.5+3.6+3.4=23+3.6+3.4=26.6+3.4=30(元)答:一个书包、一盒彩笔、三个擦子和一本故事书,刚好把30元全部用完。 在解题过程中要仔细观察表格中的数据,在“把30元全部花完”的问题中,可以结合前两道小题的答案,再进行搭配。
相关试卷
这是一份湖北省恩施土家族苗族自治州巴东县2022-2023学年数学四下期末调研模拟试题含答案,共6页。试卷主要包含了神奇小帮手,我是小法官,快乐ABC,勤奋的你来算一算,操作题,解决问题等内容,欢迎下载使用。
这是一份湖北省巴东县2023年数学四下期末联考模拟试题含解析,共6页。试卷主要包含了快乐填一填,公正小法官,精挑细选,我是神算手,动手实践,生活问题我能解决等内容,欢迎下载使用。
这是一份巴东县2023年数学四下期末质量跟踪监视模拟试题含解析,共4页。试卷主要包含了填空题,选择题,判断题,计算题,解答题等内容,欢迎下载使用。
