2023版高考物理总复习之加练半小时 第十五章 微专题89 热学基本概念的理解(实验:用油膜法估测油酸分子的大小)
展开
这是一份2023版高考物理总复习之加练半小时 第十五章 微专题89 热学基本概念的理解(实验:用油膜法估测油酸分子的大小),共7页。试卷主要包含了以下关于布朗运动的说法错误的是等内容,欢迎下载使用。
(实验:用油膜法估测油酸分子的大小)
1.分子动理论、晶体和非晶体、液体和液晶、湿度、理想气体、气体压强等侧重记忆和理解.2.注意理论联系实际,用生活中实际知识解释相关现象.
1.已知阿伏加德罗常数为NA(ml-1),某气体物质的摩尔质量为M(kg/ml),该物质的密度为ρ(kg/m3),则下列叙述中正确的是( )
A.该物质1个分子的质量是eq \f(ρ,NA)
B.该物质1个分子的大小是eq \f(M,ρNA)
C.1 kg该物质所含的分子个数是ρNA
D.1 kg该物质所含的分子个数是eq \f(1,M)NA
答案 D
解析 该物质1个分子的质量是eq \f(M,NA),选项A错误;该物质1个分子占有的空间大小是eq \f(M,ρNA),选项B错误;1 kg该物质所含的分子个数是eq \f(1,M)NA,选项C错误,D正确.
2.(多选)以下关于布朗运动的说法错误的是( )
A.布朗运动证明,组成固体小颗粒的分子在做无规则运动
B.一锅水中撒一点儿胡椒粉,加热时发现水中的胡椒粉在翻滚,这说明温度越高布朗运动越激烈
C.在显微镜下可以观察到煤油中小颗粒灰尘的布朗运动,这说明煤油分子在做无规则运动
D.扩散现象和布朗运动都证明分子在做永不停息地无规则运动
答案 AB
解析 布朗运动反映了液体分子在做无规则运动,它是固体颗粒的运动,不属于分子运动,故A错误;水中胡椒粉的运动是水的对流引起的,不是布朗运动,故B错误;显微镜下可以观察到煤油中小颗粒灰尘受到液体分子频繁碰撞,而出现了布朗运动,这说明煤油分子在做无规则运动,故C正确;根据分子动理论可知,扩散现象就是分子的无规则运动,布朗运动反应分子的无规则运动,两者都证明分子在做永不停息地无规则运动,故D正确.
3.关于分子热运动和温度,下列说法正确的是( )
A.水凝结成冰,表明水分子的热运动已停止
B.波涛汹涌的海水上下翻腾,说明水分子热运动剧烈
C.温度越高布朗运动越剧烈,是因为悬浮微粒的分子平均动能变大了
D.物体的温度越高,分子的平均动能越大
答案 D
解析 分子热运动永不停息,水凝结成冰,但分子热运动没有停止,故A错误;液体上下翻滚是宏观运动,而分子热运动是微观现象,故B错误;温度越高布朗运动越剧烈,是因为液体分子的平均动能变大了,故C错误;温度是分子平均动能的标志,物体温度越高,分子的平均动能越大,故D正确.
4.(多选)如图所示,横坐标r表示两个分子间的距离,纵坐标F表示两个分子间引力、斥力的大小,图中两条曲线分别表示两分子间引力、斥力的大小随分子间距离的变化关系,e为两曲线的交点,则下列说法中正确的是( )
A.ab为引力曲线,cd为斥力曲线,e点横坐标的数量级为10-10 m
B.ab为斥力曲线,cd为引力曲线,e点横坐标的数量级为10-10 m
C.当两分子间距离在r0附近时,若两个分子间距离增加,分子间斥力减小得比引力更快
D.若r=r0,则分子间没有引力和斥力
答案 AC
解析 在F-r图像中,在r=r0附近随着距离的增加,斥力比引力减小得快,则知ab为引力曲线,cd为斥力曲线.题图中曲线交点e所对应r=r0时,分子间距离的数量级为10-10 m,分子间引力和斥力的合力为零,分子势能最小,故选A、C.
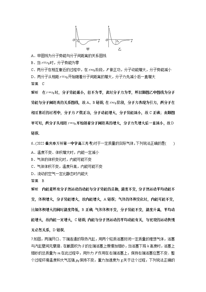
5.两分子之间的分子力F、分子势能Ep与分子间距离r的关系图线如图甲、乙两条曲线所示(取无穷远处分子势能为0).下列说法正确的是( )
A.甲图线为分子势能与分子间距离的关系图线
B.当r=r0时,分子势能为零
C.两分子在相互靠近的过程中,在r>r0阶段,F做正功,分子动能增大,分子势能减小
D.两分子从相距r=r0开始随着分子间距离的增大,分子力先减小后一直增大
答案 C
解析 在r=r0时,分子势能最小,但不为零,此时分子力为零,所以题图乙中图线为分子势能与分子间距离的关系图线,故A、B错误;在r>r0阶段,分子力表现为引力,两分子在相互靠近的过程中,分子力F做正功,分子动能增大,分子势能减小,故C正确;由题图甲可知,两分子从相距r=r0开始随着分子间距离的增大,分子力先增大后一直减小,故D错误.
6.(2022·重庆市万州第一中学高三月考)对于一定质量的实际气体,下列说法正确的是( )
A.温度不变、体积增大时,内能一定减小
B.气体的体积变化时,内能可能不变
C.气体体积不变,温度升高,内能可能不变
D.流动的空气一定比静态时内能大
答案 B
解析 内能是所有分子热运动的动能与分子势能的总和,温度不变,分子热运动平均动能不变,体积增大,分子势能增大,故内能增大,A错误;气体的体积变化时,内能可能不变,比如体积增大的同时温度降低,B正确;气体体积不变,分子势能不变,温度升高,平均动能增大,故内能一定增大,C错误;内能与分子热运动的平均动能有关,与宏观的运动快慢无必然关系,D错误.
7.如图,两端开口、下端连通的导热汽缸,用两个轻质活塞封闭一定质量的理想气体,活塞与汽缸壁间无摩擦.在截面积为S的左端活塞上缓慢加细砂,当活塞下降h高度时,活塞上细砂的总质量为m.在此过程中,用外力F作用在右端活塞上,保持右端活塞位置不变.整个过程环境温度和大气压强p0保持不变,重力加速度为g.关于这个过程,下列说法正确的是( )
A.外力F做正功
B.理想气体从外界吸热
C.外界对理想气体做功,气体内能增大
D.理想气体与外界交换的热量小于p0Sh+mgh
答案 D
解析 外力F作用在右端活塞上,活塞位置不变,可知在F作用下没有位移,可知外力F做功为零,故A错误;汽缸为导热汽缸,环境温度不变,所以气体状态变化过程中温度不变,温度是分子平均动能的标志,所以分子平均动能不变,对于一定质量的理想气体,内能只与分子平均动能有关,所以内能也不变,即有ΔU=0,
此过程外界大气通过活塞对封闭气体做功为W1=p0Sh,
活塞下降过程,因缓慢加细砂,故细砂通过活塞对气体做功为W2
相关试卷
这是一份物理选择性必修 第三册第一章 分子动理论2 实验:用油膜法估测油酸分子的大小综合训练题,共5页。试卷主要包含了下列说法中正确的是等内容,欢迎下载使用。
这是一份(新高考)高考物理一轮复习课时加练第15章 微专题90 热学基本概念的理解(实验:用油膜法估测油酸分子的大小) (含解析),共5页。试卷主要包含了下列说法中正确的是等内容,欢迎下载使用。
这是一份2023版高考物理总复习之加练半小时 第十四章 微专题87 实验:测量玻璃的折射率,共6页。试卷主要包含了插针法确定光路等内容,欢迎下载使用。

